您所在位置: 网站首页 / 文档列表 / 统计学 / 文档详情
净度分析讲义—计算题举例.doc 立即下载
上传人:yy****24 上传时间:2024-09-03 格式:DOC 页数:3 大小:57KB 金币:20 举报 版权申诉
预览加载中,请您耐心等待几秒...

净度分析讲义—计算题举例.doc

净度分析讲义—计算题举例.doc

预览

在线预览结束,喜欢就下载吧,查找使用更方便

20 金币

下载文档

如果您无法下载资料,请参考说明:

1、部分资料下载需要金币,请确保您的账户上有足够的金币

2、已购买过的文档,再次下载不重复扣费

3、资料包下载后请先用软件解压,在使用对应软件打开

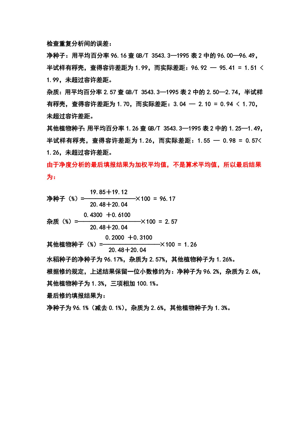
北京市种子质量监督检验管理站原始记录净度分析样品编号:W001作物名称水稻品种名称秋光方法依据GB/T3543.3--1995检测地点净度分析室室温(℃)23湿度(%)17仪器名称GT410电子天平,AS200电子天平重型混杂物:M=542.1g;m=-0.0-g;m1=-0.0-g;m2=-0.0-g成分项目净种子其他植物种子杂质重量合计(g)样品原重(g)重量差值(%)第一份重量(g)19.850.20000.430020.4820.51<5(半)试样百分率(%)96.920.982.10第二份重量(g)19.120.31000.610020.0420.10<5(半)试样百分率(%)95.411.553.04实际误差(%)1.510.570.94容许误差(%)1.991.261.70净种子平均%(P1)96.16其他植物种子平均%(OS1)1.26杂质平均%(I1)2.57检测结果净种子96.1P2(%)其他植物种子平均OS2(%)1.3杂质平均I2(%)2.6计算公式净种子:M-mP2(%)=P1╳M其他植物种子:M-mm1OS2(%)=OS1╳+╳100MM杂质:M-mm2I2(%)=I1╳+╳100MM式中:M——送验样品的重量,g;m——重型混杂物的重量,g;m1————重型混杂物中的其他植物种子重量,g;m2——重型混杂物中的杂质重量,g;最后检查:(P2+I2+OS2)%=100.0%。备注检验员:田雷审核人:王辉检验日期:2008年9月13日水稻净度分析例题解答首先,检查分析期间的重量增失:20.51-(19.85+0.4300+0.2000)——————————————————×100%=0.15<5%20.51符合要求,没有偏离原始重量的5%。同样第二份试样也符合要求。其次,计算各成分的重量百分率:第一份半试样各成分百分率计算如下:19.85净种子(%)=—————×100=96.9220.48(注:分母是19.85+0.4300+0.2000=20.48,不是20.51)0.4300杂质(%)=—————×100=2.1020.480.2000其他植物种子(%)=—————×100=0.9820.48第二份半试样各成分百分率计算如下:19.12净种子(%)=—————×100=95.4120.040.6100杂质(%)=—————×100=3.0420.040.3100其他植物种子(%)=—————×100=1.5520.04计算两份半试样各成分的平均百分率:96.92+95.41净种子(%)=—————————×100=96.1622.10+3.04杂质(%)=————————×100=2.5720.98+1.55其他植物种子(%)=———————×100=1.262检查重复分析间的误差:净种子:用平均百分率96.16查GB/T3543.3—1995表2中的96.00—96.49,半试样有稃壳,查得容许差距为1.99,而实际差距:96.92—95.41=1.51<1.99,未超过容许差距。杂质:用平均百分率2.57查GB/T3543.3—1995表2中的2.50—2.74,半试样有稃壳,查得容许差距为1.70,而实际差距:3.04—2.10=0.94<1.70,未超过容许差距。其他植物种子:用平均百分率1.26查GB/T3543.3—1995表2中的1.25—1.49,半试样有稃壳,查得容许差距为1.26,而实际差距:1.55—0.98=0.57<1.26,未超过容许差距。由于净度分析的最后填报结果为加权平均值,不是算术平均值,所以最后结果为:19.85+19.12净种子(%)=—————————×100=96.1720.48+20.040.4300+0.6100杂质(%)=———————————×100=2.5720.48+20.040.2000+0.3100其他植物种子(%)=——————————×100=1.2620.48+20.04水稻种子的净种子为96.17%,杂质为2.57%,其他植物种子为1.26%。根据修约规定,上述结果保留一位小数修约为:净种子为96.2%,杂质为2.6%,其他植物种子为1.3%,三项相加100.1%。最后修约填报结果为:净种子为96.1%(减去0.1%),杂质为2.6%,其他植物种子为1.3%。
单篇购买
VIP会员(1亿+VIP文档免费下)

扫码即表示接受《下载须知》

净度分析讲义—计算题举例

文档大小:57KB

限时特价:扫码查看

• 请登录后再进行扫码购买
• 使用微信/支付宝扫码注册及付费下载,详阅 用户协议 隐私政策
• 如已在其他页面进行付款,请刷新当前页面重试
• 付费购买成功后,此文档可永久免费下载
年会员
99.0
¥199.0

6亿VIP文档任选,共次下载特权。

已优惠

微信/支付宝扫码完成支付,可开具发票

VIP尽享专属权益

VIP文档免费下载

赠送VIP文档免费下载次数

阅读免打扰

去除文档详情页间广告

专属身份标识

尊贵的VIP专属身份标识

高级客服

一对一高级客服服务

多端互通

电脑端/手机端权益通用

手机号注册 用户名注册
我已阅读并接受《用户协议》《隐私政策》
已有账号?立即登录
我已阅读并接受《用户协议》《隐私政策》
已有账号?立即登录
登录
手机号登录 微信扫码登录
微信扫一扫登录 账号密码登录

首次登录需关注“豆柴文库”公众号

新用户注册
VIP会员(1亿+VIP文档免费下)
年会员
99.0
¥199.0

6亿VIP文档任选,共次下载特权。

已优惠

微信/支付宝扫码完成支付,可开具发票

VIP尽享专属权益

VIP文档免费下载

赠送VIP文档免费下载次数

阅读免打扰

去除文档详情页间广告

专属身份标识

尊贵的VIP专属身份标识

高级客服

一对一高级客服服务

多端互通

电脑端/手机端权益通用