您所在位置: 网站首页 / 文档列表 / 经济法 / 文档详情
合同法司法解释二.doc 立即下载
上传人:yy****24 上传时间:2024-09-04 格式:DOC 页数:5 大小:17KB 金币:16 举报 版权申诉
预览加载中,请您耐心等待几秒...

合同法司法解释二.doc

合同法司法解释二.doc

预览

在线预览结束,喜欢就下载吧,查找使用更方便

16 金币

下载文档

如果您无法下载资料,请参考说明:

1、部分资料下载需要金币,请确保您的账户上有足够的金币

2、已购买过的文档,再次下载不重复扣费

3、资料包下载后请先用软件解压,在使用对应软件打开

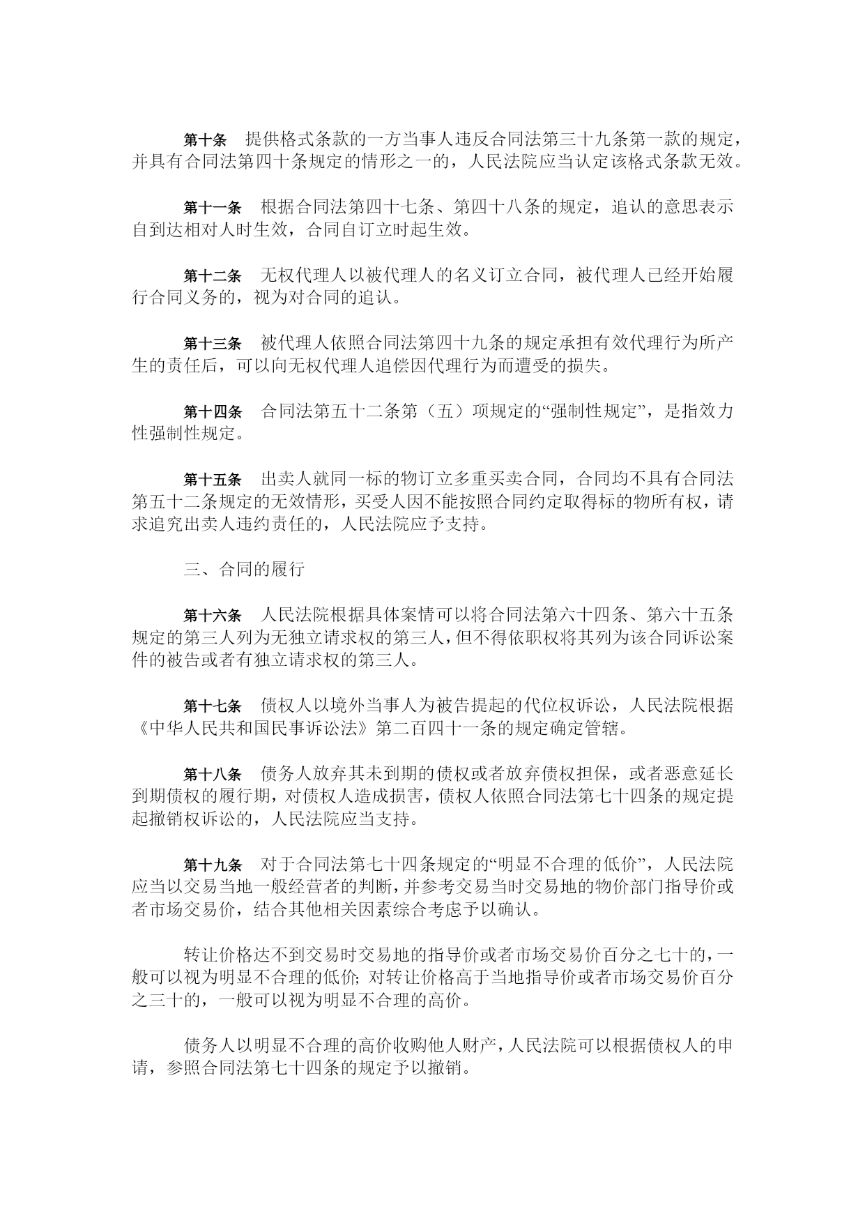
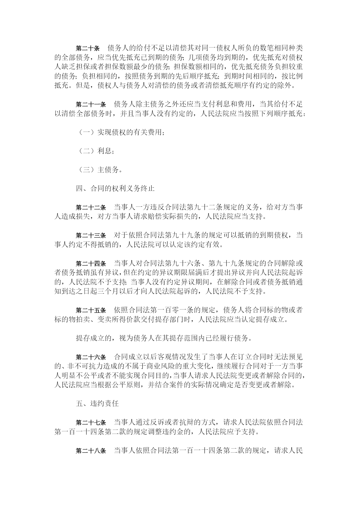
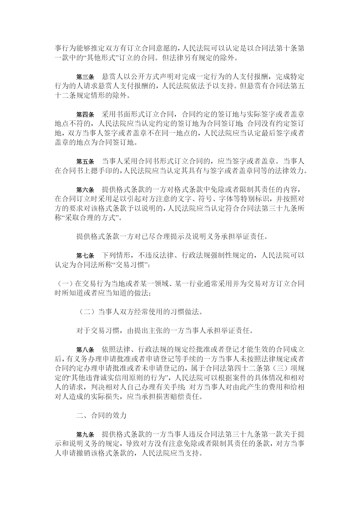
【发布单位】最高人民法院【发布文号】法释〔2009〕5号【发布日期】2009-04-24【生效日期】2009-05-13【失效日期】-----------【所属类别】国家法律法规【文件来源】HYPERLINK"http://rmfyb.chinacourt.org/public/detail.php?id=128300"\t"_blank"人民法院报最高人民法院关于适用《中华人民共和国合同法》若干问题的解释(二)(法释〔2009〕5号,2009年2月9日最高人民法院审判委员会第1462次会议通过)中华人民共和国最高人民法院公告《最高人民法院关于适用〈中华人民共和国合同法〉若干问题的解释(二)》已于2009年2月9日由最高人民法院审判委员会第1462次会议通过,现予公布,自2009年5月13日起施行。二○○九年四月二十四日为了正确审理合同纠纷案件,根据《HYPERLINK"javascript:ROF(32429,0)"中华人民共和国合同法》的规定,对人民法院适用合同法的有关问题作出如下解释:一、合同的订立第一条当事人对合同是否成立存在争议,人民法院能够确定当事人名称或者姓名、标的和数量的,一般应当认定合同成立。但法律另有规定或者当事人另有约定的除外。对合同欠缺的前款规定以外的其他内容,当事人达不成协议的,人民法院依照合同法第六十一条、第六十二条、第一百二十五条等有关规定予以确定。第二条当事人未以书面形式或者口头形式订立合同,但从双方从事的民事行为能够推定双方有订立合同意愿的,人民法院可以认定是以合同法第十条第一款中的“其他形式”订立的合同。但法律另有规定的除外。第三条悬赏人以公开方式声明对完成一定行为的人支付报酬,完成特定行为的人请求悬赏人支付报酬的,人民法院依法予以支持。但悬赏有合同法第五十二条规定情形的除外。第四条采用书面形式订立合同,合同约定的签订地与实际签字或者盖章地点不符的,人民法院应当认定约定的签订地为合同签订地;合同没有约定签订地,双方当事人签字或者盖章不在同一地点的,人民法院应当认定最后签字或者盖章的地点为合同签订地。第五条当事人采用合同书形式订立合同的,应当签字或者盖章。当事人在合同书上摁手印的,人民法院应当认定其具有与签字或者盖章同等的法律效力。第六条提供格式条款的一方对格式条款中免除或者限制其责任的内容,在合同订立时采用足以引起对方注意的文字、符号、字体等特别标识,并按照对方的要求对该格式条款予以说明的,人民法院应当认定符合合同法第三十九条所称“采取合理的方式”。提供格式条款一方对已尽合理提示及说明义务承担举证责任。第七条下列情形,不违反法律、行政法规强制性规定的,人民法院可以认定为合同法所称“交易习惯”:(一)在交易行为当地或者某一领域、某一行业通常采用并为交易对方订立合同时所知道或者应当知道的做法;(二)当事人双方经常使用的习惯做法。对于交易习惯,由提出主张的一方当事人承担举证责任。第八条依照法律、行政法规的规定经批准或者登记才能生效的合同成立后,有义务办理申请批准或者申请登记等手续的一方当事人未按照法律规定或者合同约定办理申请批准或者未申请登记的,属于合同法第四十二条第(三)项规定的“其他违背诚实信用原则的行为”,人民法院可以根据案件的具体情况和相对人的请求,判决相对人自己办理有关手续;对方当事人对由此产生的费用和给相对人造成的实际损失,应当承担损害赔偿责任。二、合同的效力第九条提供格式条款的一方当事人违反合同法第三十九条第一款关于提示和说明义务的规定,导致对方没有注意免除或者限制其责任的条款,对方当事人申请撤销该格式条款的,人民法院应当支持。第十条提供格式条款的一方当事人违反合同法第三十九条第一款的规定,并具有合同法第四十条规定的情形之一的,人民法院应当认定该格式条款无效。第十一条根据合同法第四十七条、第四十八条的规定,追认的意思表示自到达相对人时生效,合同自订立时起生效。第十二条无权代理人以被代理人的名义订立合同,被代理人已经开始履行合同义务的,视为对合同的追认。第十三条被代理人依照合同法第四十九条的规定承担有效代理行为所产生的责任后,可以向无权代理人追偿因代理行为而遭受的损失。第十四条合同法第五十二条第(五)项规定的“强制性规定”,是指效力性强制性规定。第十五条出卖人就同一标的物订立多重买卖合同,合同均不具有合同法第五十二条规定的无效情形,买受人因不能按照合同约定取得标的物所有权,请求追究出卖人违约责任的,人民法院应予支持。三、合同的履行第十六条人民法院根据具体案情可以将合同法第六十四条、第六十五条规定的第三人列为无独立请求权的第三人,但不得依职权将其列为该合同诉讼案件的被告或者有独立请求权的第三人。第十七条债权人以境外当事人为被告提起的代位权诉讼,人民法院根据《中华人民共和国
单篇购买
VIP会员(1亿+VIP文档免费下)

扫码即表示接受《下载须知》

合同法司法解释二

文档大小:17KB

限时特价:扫码查看

• 请登录后再进行扫码购买
• 使用微信/支付宝扫码注册及付费下载,详阅 用户协议 隐私政策
• 如已在其他页面进行付款,请刷新当前页面重试
• 付费购买成功后,此文档可永久免费下载
年会员
99.0
¥199.0

6亿VIP文档任选,共次下载特权。

已优惠

微信/支付宝扫码完成支付,可开具发票

VIP尽享专属权益

VIP文档免费下载

赠送VIP文档免费下载次数

阅读免打扰

去除文档详情页间广告

专属身份标识

尊贵的VIP专属身份标识

高级客服

一对一高级客服服务

多端互通

电脑端/手机端权益通用

手机号注册 用户名注册
我已阅读并接受《用户协议》《隐私政策》
已有账号?立即登录
我已阅读并接受《用户协议》《隐私政策》
已有账号?立即登录
登录
手机号登录 微信扫码登录
微信扫一扫登录 账号密码登录

首次登录需关注“豆柴文库”公众号

新用户注册
VIP会员(1亿+VIP文档免费下)
年会员
99.0
¥199.0

6亿VIP文档任选,共次下载特权。

已优惠

微信/支付宝扫码完成支付,可开具发票

VIP尽享专属权益

VIP文档免费下载

赠送VIP文档免费下载次数

阅读免打扰

去除文档详情页间广告

专属身份标识

尊贵的VIP专属身份标识

高级客服

一对一高级客服服务

多端互通

电脑端/手机端权益通用