您所在位置: 网站首页 / 文档列表 / 设计及方案 / 文档详情
雨季施工方案32079.doc 立即下载
上传人:天马****23 上传时间:2024-09-06 格式:DOC 页数:57 大小:2.6MB 金币:10 举报 版权申诉
预览加载中,请您耐心等待几秒...

雨季施工方案32079.doc

雨季施工方案32079.doc

预览

免费试读已结束,剩余 47 页请下载文档后查看

10 金币

下载文档

如果您无法下载资料,请参考说明:

1、部分资料下载需要金币,请确保您的账户上有足够的金币

2、已购买过的文档,再次下载不重复扣费

3、资料包下载后请先用软件解压,在使用对应软件打开

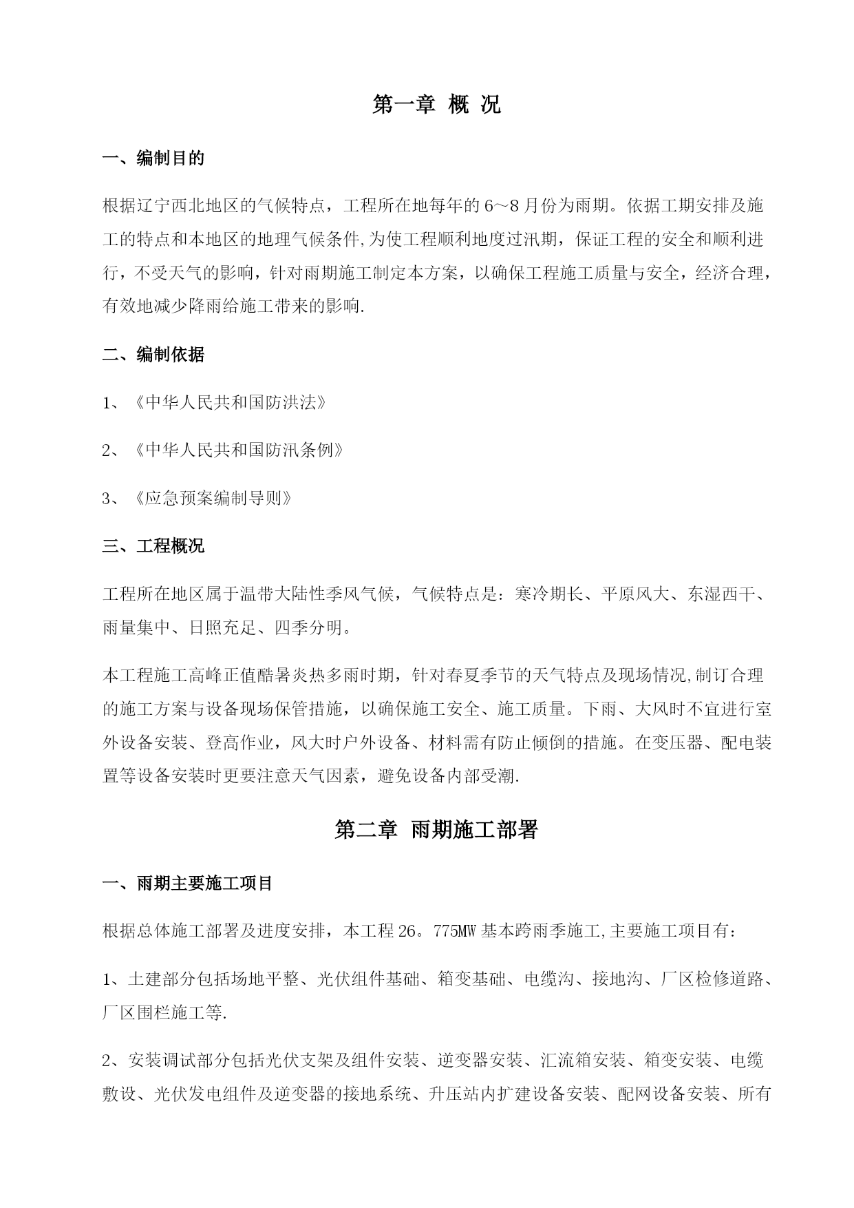
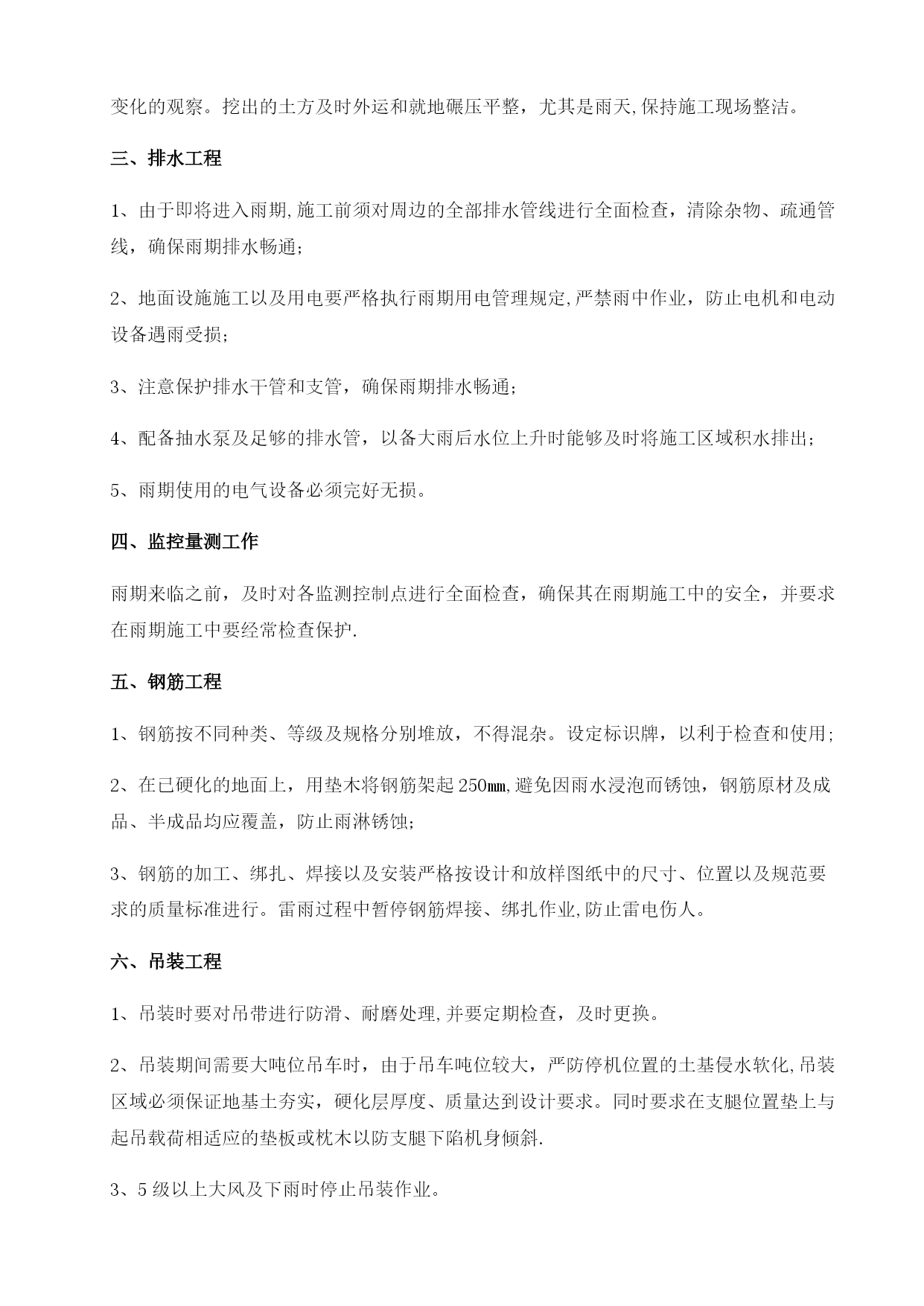
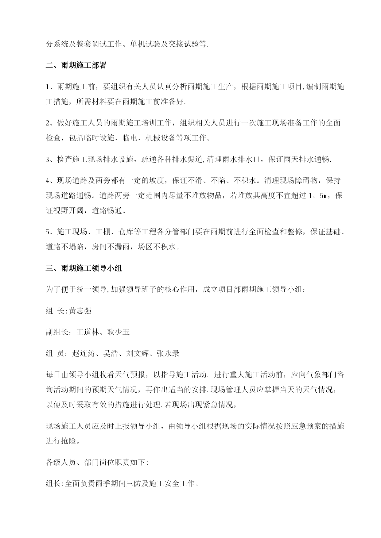
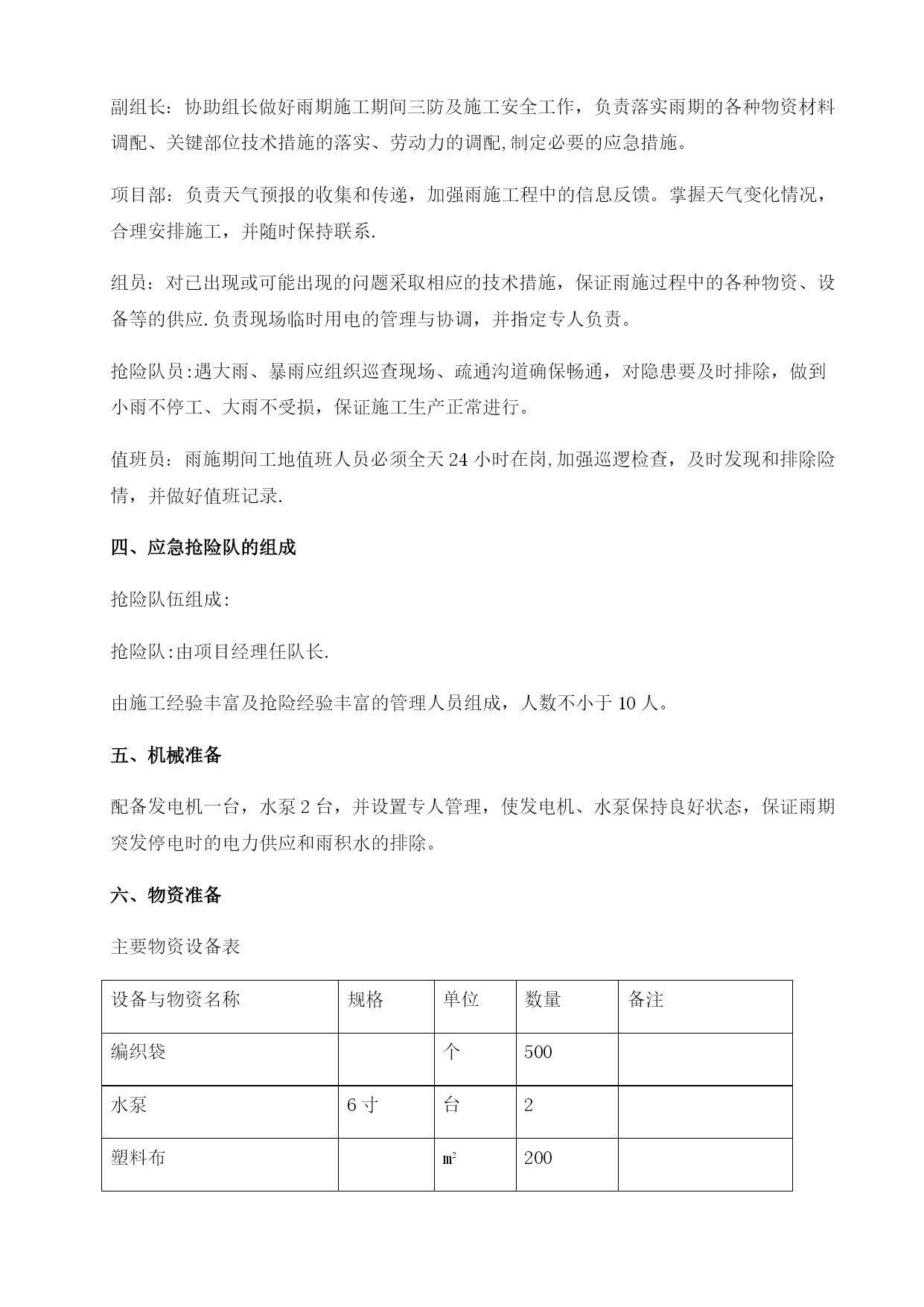
雨季施工方案32079实用文档(实用文档,可以直接使用,可编辑优秀版资料,欢迎下载)雨季施工方案报审表工程名称:华能彰武阿尔乡风光同场光伏发电项目编号:SJSB2-XB01-007致湖南中天监理工程华能彰武阿尔乡风光同场光伏发电项目监理项目部:现报上华能彰武阿尔乡风光同场光伏发电项目雨季工程施工方案(措施),请审查.附件:华能彰武阿尔乡风光同场光伏发电项目雨季施工方案施工项目部(章):项目经理:日期:专业监理工程师审查意见:专业监理工程师:日期:总监理工程师审查意见:监理项目部(章):总监理工程师:日期:注本表一式份,由施工项目部填报,监理项目部、施工项目部各存份。华能彰武阿尔乡风光同场光伏发电项目工程雨季施工方案审批:编写:中国能源建设集团西北电力建设第一工程华能彰武光伏项目部二0一七年四月十日目录TOC\o"1-2"\h\uHYPERLINK\l”_Toc22078”第一章概况PAGEREF_Toc220782HYPERLINK\l"_Toc19513"第二章雨期施工部署PAGEREF_Toc195132HYPERLINK\l”_Toc4084”第三章雨期主要施工方法和技术措施PAGEREF_Toc40844HYPERLINK\l”_Toc29739”第四章质量保证措施PAGEREF_Toc297397HYPERLINK\l”_Toc6143"第五章雨期施工安全措施PAGEREF_Toc61437HYPERLINK\l"_Toc24331”第六章文明施工及环保措施PAGEREF_Toc243319HYPERLINK\l"_Toc18047"第七章雨季“三防”应急预案PAGEREF_Toc180479第一章概况一、编制目的根据辽宁西北地区的气候特点,工程所在地每年的6~8月份为雨期。依据工期安排及施工的特点和本地区的地理气候条件,为使工程顺利地度过汛期,保证工程的安全和顺利进行,不受天气的影响,针对雨期施工制定本方案,以确保工程施工质量与安全,经济合理,有效地减少降雨给施工带来的影响.二、编制依据1、《中华人民共和国防洪法》2、《中华人民共和国防汛条例》3、《应急预案编制导则》三、工程概况工程所在地区属于温带大陆性季风气候,气候特点是:寒冷期长、平原风大、东湿西干、雨量集中、日照充足、四季分明。本工程施工高峰正值酷暑炎热多雨时期,针对春夏季节的天气特点及现场情况,制订合理的施工方案与设备现场保管措施,以确保施工安全、施工质量。下雨、大风时不宜进行室外设备安装、登高作业,风大时户外设备、材料需有防止倾倒的措施。在变压器、配电装置等设备安装时更要注意天气因素,避免设备内部受潮.第二章雨期施工部署一、雨期主要施工项目根据总体施工部署及进度安排,本工程26。775MW基本跨雨季施工,主要施工项目有:1、土建部分包括场地平整、光伏组件基础、箱变基础、电缆沟、接地沟、厂区检修道路、厂区围栏施工等.2、安装调试部分包括光伏支架及组件安装、逆变器安装、汇流箱安装、箱变安装、电缆敷设、光伏发电组件及逆变器的接地系统、升压站内扩建设备安装、配网设备安装、所有分系统及整套调试工作、单机试验及交接试验等.二、雨期施工部署1、雨期施工前,要组织有关人员认真分析雨期施工生产,根据雨期施工项目,编制雨期施工措施,所需材料要在雨期施工前准备好。2、做好施工人员的雨期施工培训工作,组织相关人员进行一次施工现场准备工作的全面检查,包括临时设施、临电、机械设备等项工作。3、检查施工现场排水设施,疏通各种排水渠道,清理雨水排水口,保证雨天排水通畅.4、现场道路及两旁都有一定的坡度,保证不滑、不陷、不积水。清理现场障碍物,保持现场道路通畅。道路两旁一定范围内尽量不堆放物品,若堆放其高度不宜超过1。5m,保证视野开阔,道路畅通。5、施工现场、工棚、仓库等工程各分管部门要在雨期前进行全面检查和整修,保证基础、道路不塌陷,房间不漏雨,场区不积水。三、雨期施工领导小组为了便于统一领导,加强领导班子的核心作用,成立项目部雨期施工领导小组:组长:黄志强副组长:王道林、耿少玉组员:赵连涛、吴浩、刘文辉、张永录每日由领导小组收看天气预报,以指导施工活动。进行重大施工活动前,应向气象部门咨询活动期间的预期天气情况,再作出适当的安排.现场管理人员应掌握当天的天气情况,以便及时采取有效的措施进行处理.若现场出现紧急情况,现场施工人员应及时上报领导小组,由领导小组根据现场的实际情况按照应急预案的措施进行抢险。各级人
单篇购买
VIP会员(1亿+VIP文档免费下)

扫码即表示接受《下载须知》

雨季施工方案32079

文档大小:2.6MB

限时特价:扫码查看

• 请登录后再进行扫码购买
• 使用微信/支付宝扫码注册及付费下载,详阅 用户协议 隐私政策
• 如已在其他页面进行付款,请刷新当前页面重试
• 付费购买成功后,此文档可永久免费下载
年会员
99.0
¥199.0

6亿VIP文档任选,共次下载特权。

已优惠

微信/支付宝扫码完成支付,可开具发票

VIP尽享专属权益

VIP文档免费下载

赠送VIP文档免费下载次数

阅读免打扰

去除文档详情页间广告

专属身份标识

尊贵的VIP专属身份标识

高级客服

一对一高级客服服务

多端互通

电脑端/手机端权益通用

手机号注册 用户名注册
我已阅读并接受《用户协议》《隐私政策》
已有账号?立即登录
我已阅读并接受《用户协议》《隐私政策》
已有账号?立即登录
登录
手机号登录 微信扫码登录
微信扫一扫登录 账号密码登录

首次登录需关注“豆柴文库”公众号

新用户注册
VIP会员(1亿+VIP文档免费下)
年会员
99.0
¥199.0

6亿VIP文档任选,共次下载特权。

已优惠

微信/支付宝扫码完成支付,可开具发票

VIP尽享专属权益

VIP文档免费下载

赠送VIP文档免费下载次数

阅读免打扰

去除文档详情页间广告

专属身份标识

尊贵的VIP专属身份标识

高级客服

一对一高级客服服务

多端互通

电脑端/手机端权益通用