您所在位置: 网站首页 / 文档列表 / 施工组织 / 文档详情
拼宽施工交通组织方案.doc 立即下载
上传人:yy****24 上传时间:2024-09-05 格式:DOC 页数:13 大小:84KB 金币:18 举报 版权申诉
预览加载中,请您耐心等待几秒...

拼宽施工交通组织方案.doc

拼宽施工交通组织方案.doc

预览

免费试读已结束,剩余 3 页请下载文档后查看

18 金币

下载文档

如果您无法下载资料,请参考说明:

1、部分资料下载需要金币,请确保您的账户上有足够的金币

2、已购买过的文档,再次下载不重复扣费

3、资料包下载后请先用软件解压,在使用对应软件打开

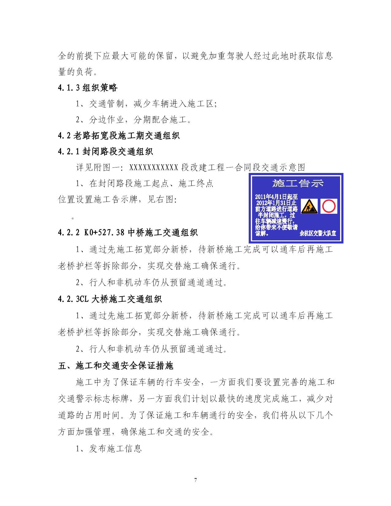
XXXXXXXXXXXXXXXXXXXM段X省道老路拓宽工程施工交通组织方案*********交通建设集团有限公司2011年3月15日XXXXXXXXXXXXXXXXXXX暨一合同段X省道老路拓宽工程施工交通组织方案一、概述1.1、工程简介XXXXXXXXXXX段改建工程已由省发改委浙发改设计【2010】61号文件批准建设,且列为ZJ重点工程。该项目是《HZ市公路水路交通建设规划(2003-2010)》、《YH区公路水路交通“十一五”发展规划》中规划建设项目,也是《HZ市YH组团分区规划》中“三横一纵”快速路网规划中的重要组成部分,项目的建设对于提升省道公路等级,完善HZ西部公路网络,发挥路网整体效益,统筹城乡一体化建设,促进沿线经济社会发展具有重要作用。本工程起于JS镇CL,接X省道CL段,走新线经长松园、后木桥,再利用DXDD拼宽至YH镇华坞村,与02省道相交,路线全长约19.6公里,按双向四车道建设,路基宽24.5m。同步建设一条连接线,沿DXDD老路拼宽HCGS互通连接线,按双向六车道建设,路基宽36米,长约5.003公里。建设工期30个月(其中路基、结构工程合同工期16个月),合同开工时间2011年2月15日。本合同段起点为XXXX村,与X省道PG至CL段终点相接,走新线经东山、花林坞、万石村,终点是K5+460位于仙宅里村附近。双向四车道。路面总宽24.5m,桥梁481.4m/6座,箱通40.45m/1道,圆管涵797.7m/20道,线外涵282m/16道。其中拼宽段里程桩号为K0+000~K1+577终点位于CL大桥终点与X省道X至CL段终点相接。老路拓宽段工程数量:两座桥梁分别是K0+527.38中桥(3×16m)、CL大桥(15×20m)及路基拼宽。项目地理位置如下:1.2编制目的在全面分析施工过程中不利因素影响的基础上,通过制定科学的、操作性强的交通组织方案,采取合理可行的施工路段交通组织等措施,尽可能减少因道路施工所造成的影响,确保边通车边施工的行车安全和施工安全。1.3编制原则为了保证道路改造能够按期保质保量完成,尽可能减少道路施工所造成的沿线企事业单位、居民出行困难,施工期交通组织设计应遵循以下原则:协调平衡原则a、必须保证道路的正常施工,为道路施工创造良好的外部环境;b、保障沿线车辆安全通行,尽可能减少道路施工对交通、经济和环境等的影响。(2)科学性与可操作性原则综合运用交通工程学、交通流、交通影响分析、交通组织、交通管理和控制等理论力求交通组织方案的科学性。并将该成果能迅速反映到现实中,有针对性的指导项目的实施和完成。(3)稳定性与适应性原则稳定性是指施工期间交通组织方案在一定时期内应相对稳定,不轻易更改,从而培养在特殊时期内居民相对稳定的交通习惯,以保证交通组织方案的有效性。适应性原则是指施工期间交通组织方案并非一成不变,应根据实际的情况,实际实施后的效果及时调整方案,以适应道路施工和车辆出行的需求。1.4主要工作内容及流程本项目的主要工作内容和总体设计流程如下图所示。1.5编制依据1、XXXXXXXXXXX段改建工程两阶段施工图设计2、《道路交通标志和标线》(GB5768-2009)3、中华人民共和国道路交通安全法实施条例4、《交通工程手册》5、相关道路资料、交通流量调查资料二、区域交通状况2.1区域道路网现状本工程老路拓宽段长度为1.577km,该区域内主要被交道路是村道及厂区道路,无交通量大的道路,交通流量很小。2.2现状道路系统X省道老路拓宽段仍然保证主车道双向通行,在老路中心线往道路两侧5.5m处采用用临时隔离,行车道线外侧到隔离处(2m宽)作为非机动车道,供自行车和行人通行。详见附图二:施工路段临时防护示意图。2.3现状周边道路及交叉口交通状况1、周边道路路网完善,现状如下:1)、104国道:双向四车道一级公路;2)、X省道(彭余线):双向四车道;3)、老X省道:双向二车道;三、施工方案3.1X省道老路拓宽施工方案3.1.1正常路段路基、桥梁拼宽施工方案1、道路施工步骤第一步:在施工区两端和拓宽施工作业段安装临时围护彩钢板,对施工区域进行封闭。第二步:在封闭的施工区域内进行清表、填筑和桥梁下部结构施工。2、施工计划时间(1)路基施工时间为2011年4月1日至2011年12月15日;(2)桥梁施工时间为2011年4月1日至2012年1月31日。3.1.2K0+527.38中桥、CL大桥施工方案1、施工步骤第一步、第二步:同上第三步:集中力量,先行施工拓宽桥梁,完成左右幅
单篇购买
VIP会员(1亿+VIP文档免费下)

扫码即表示接受《下载须知》

拼宽施工交通组织方案

文档大小:84KB

限时特价:扫码查看

• 请登录后再进行扫码购买
• 使用微信/支付宝扫码注册及付费下载,详阅 用户协议 隐私政策
• 如已在其他页面进行付款,请刷新当前页面重试
• 付费购买成功后,此文档可永久免费下载
年会员
99.0
¥199.0

6亿VIP文档任选,共次下载特权。

已优惠

微信/支付宝扫码完成支付,可开具发票

VIP尽享专属权益

VIP文档免费下载

赠送VIP文档免费下载次数

阅读免打扰

去除文档详情页间广告

专属身份标识

尊贵的VIP专属身份标识

高级客服

一对一高级客服服务

多端互通

电脑端/手机端权益通用

手机号注册 用户名注册
我已阅读并接受《用户协议》《隐私政策》
已有账号?立即登录
我已阅读并接受《用户协议》《隐私政策》
已有账号?立即登录
登录
手机号登录 微信扫码登录
微信扫一扫登录 账号密码登录

首次登录需关注“豆柴文库”公众号

新用户注册
VIP会员(1亿+VIP文档免费下)
年会员
99.0
¥199.0

6亿VIP文档任选,共次下载特权。

已优惠

微信/支付宝扫码完成支付,可开具发票

VIP尽享专属权益

VIP文档免费下载

赠送VIP文档免费下载次数

阅读免打扰

去除文档详情页间广告

专属身份标识

尊贵的VIP专属身份标识

高级客服

一对一高级客服服务

多端互通

电脑端/手机端权益通用