您所在位置: 网站首页 / 文档列表 / 考研政治 / 文档详情
2021年公共政策分析开放大学作业.pdf 立即下载
上传人:文库****品店 上传时间:2024-09-08 格式:PDF 页数:8 大小:344KB 金币:10 举报 版权申诉
预览加载中,请您耐心等待几秒...

2021年公共政策分析开放大学作业.pdf

2021年公共政策分析开放大学作业.pdf

预览

在线预览结束,喜欢就下载吧,查找使用更方便

10 金币

下载文档

如果您无法下载资料,请参考说明:

1、部分资料下载需要金币,请确保您的账户上有足够的金币

2、已购买过的文档,再次下载不重复扣费

3、资料包下载后请先用软件解压,在使用对应软件打开

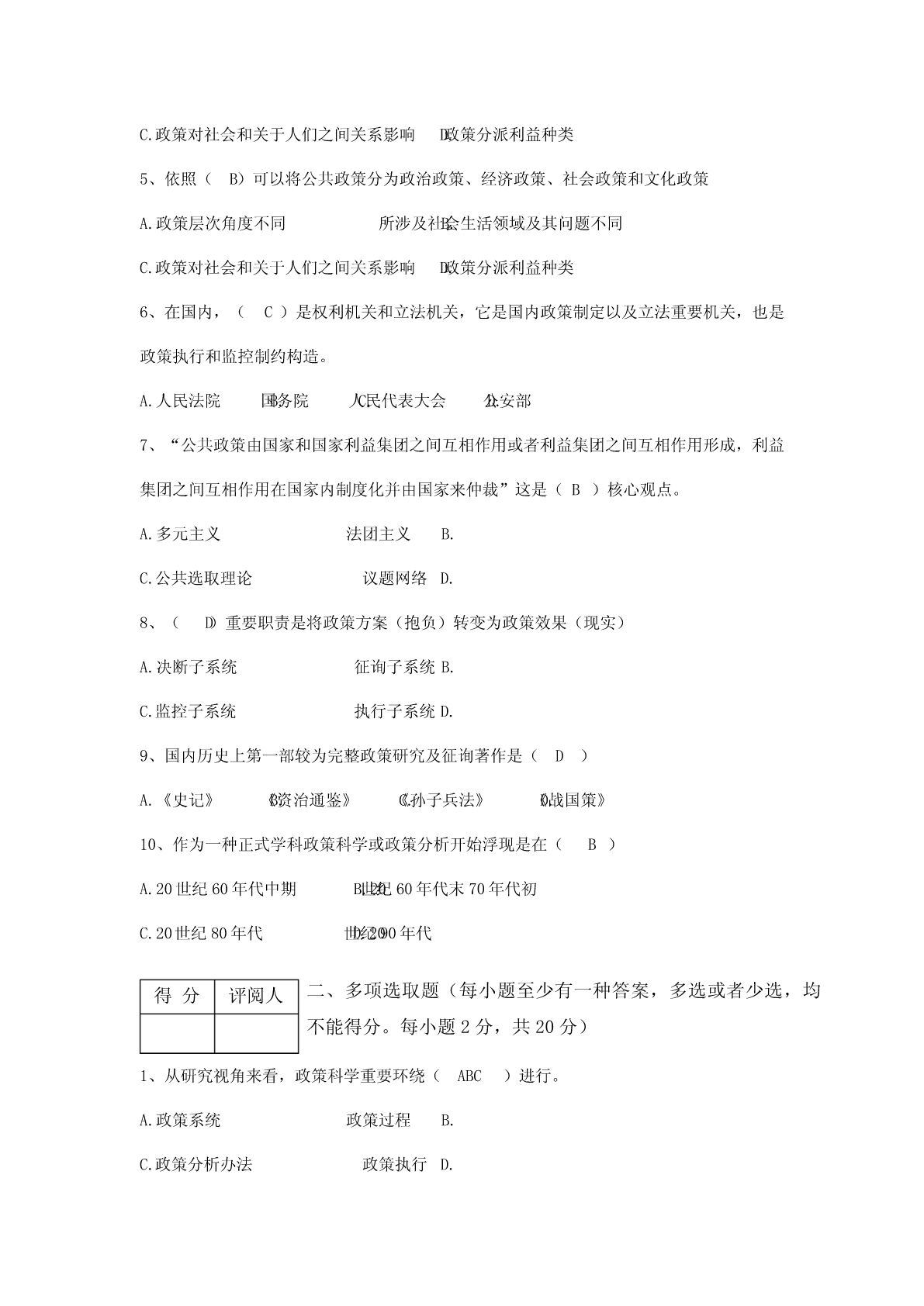
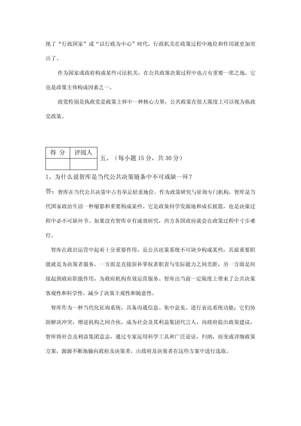
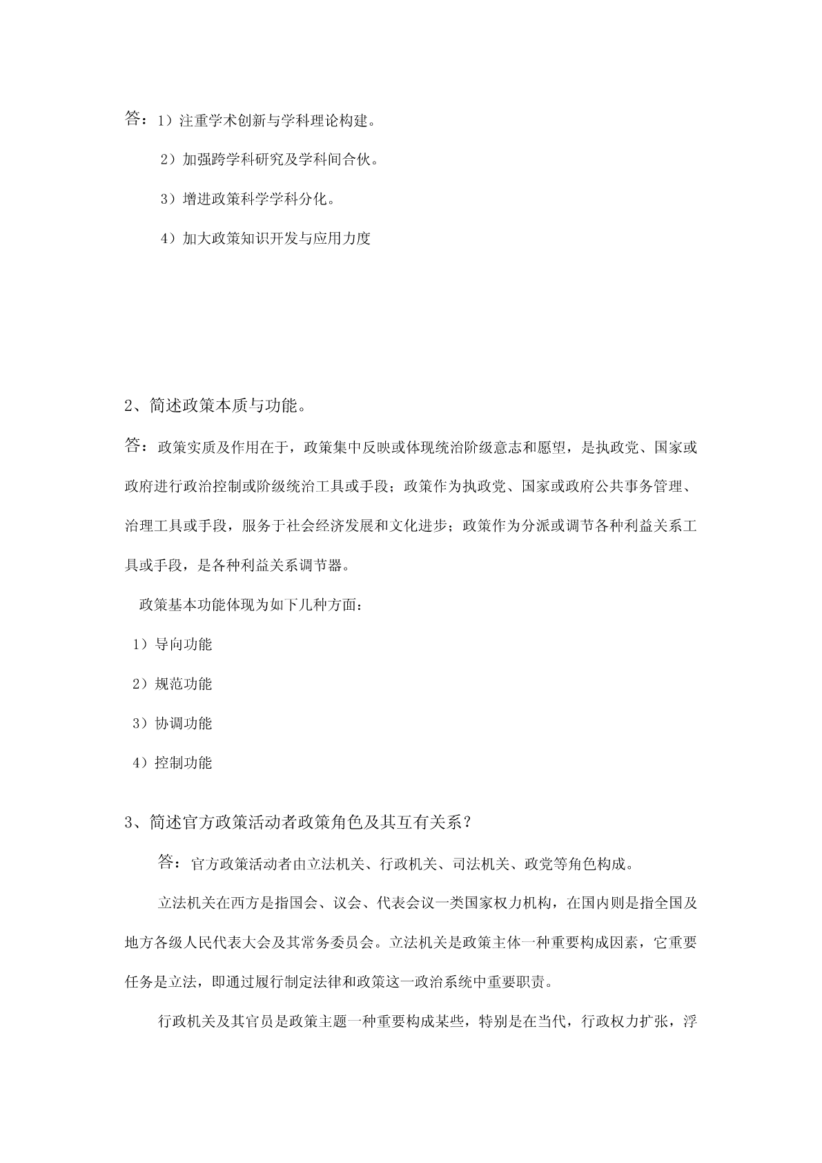
江苏开放大学形成性考核作业学号姓名王伟课程代码08课程名称公共政策分析评阅教师第次任务1共次任务江苏开放大学《公共政策分析》形成性考核作业1(1-3单元)题号一二三四五总分分数教师评语及评阅时间得分评阅人一、单选题(每题1分,共10分)1、被誉为“当代政策科学创立者”是(B)A.德洛尔拉斯韦尔B.C.雷斯曼威尔达夫斯基D.2、一种应用性社会科学研究领域,它采用各种研究或者论证办法,产生和转变与公共政策有关信息,以便协助决策者或当事人发现和解决公共政策问题,这个是关于(B)定义。A.政策周期政策分析B.政策执行C.政策变迁D.3、如下哪个选项不是国内政策科学发展成就(C)A.公共政策学科建设及人才培养获得长足进步B.公共政策学术研究获得丰硕成果C.政策科学学科分化日趋成熟D.知识应用已经起步且前景看好4、依照(C)将公共政策划分为分派性政策、调节性政策、自我调节性政策和再分派政策四种类型。A.政策层次角度不同所涉及社会生B.活领域及其问题不同C.政策对社会和关于人们之间关系影响D.政策分派利益种类5、依照(B)可以将公共政策分为政治政策、经济政策、社会政策和文化政策A.政策层次角度不同所涉及社会生活领域及其问题不同B.C.政策对社会和关于人们之间关系影响D.政策分派利益种类6、在国内,(C)是权利机关和立法机关,它是国内政策制定以及立法重要机关,也是政策执行和监控制约构造。A.人民法院国务院B.人民代表大会C.公安部D.7、“公共政策由国家和国家利益集团之间互相作用或者利益集团之间互相作用形成,利益集团之间互相作用在国家内制度化并由国家来仲裁”这是(B)核心观点。A.多元主义法团主义B.C.公共选取理论议题网络D.8、(D)重要职责是将政策方案(抱负)转变为政策效果(现实)A.决断子系统征询子系统B.C.监控子系统执行子系统D.9、国内历史上第一部较为完整政策研究及征询著作是(D)A.《史记》《资B.治通鉴》《孙子兵C.法》《战D.国策》10、作为一种正式学科政策科学或政策分析开始浮现是在(B)A.20世纪60年代中期B.20世纪60年代末70年代初C.20世纪80年代世纪D.2090年代得分评阅人二、多项选取题(每小题至少有一种答案,多选或者少选,均不能得分。每小题2分,共20分)1、从研究视角来看,政策科学重要环绕(ABC)进行。A.政策系统政策过程B.C.政策分析办法政策执行D.2、政策环境包括因素重要有(ABD)。A.社会经济状况体制或制度条件B.C.政策系统政策文化D.3、执行子系统具备(ABCD)特点。A.现实性综合性B.C.详细性灵活性D.4、官方政策活动者涉及(ABCD)。A.政党司法机关B.C.行政机关立法机关D.5、决断子系统具备(BC)特点。A.全面性权威性B.主导性C.协调性D.6、当代国家,公民决定或影响政府公共决策重要途径有(ABCD)。A.以国家主人或主权者身份,对重大政策问题直接行使主权。B.用间接或代议方式选出自己代表者制定或修改并执行公共政策。C.使用各种威胁性方式去反对某些政策,迫使政府修改或废止这一政策。D.通过参加利益集团,借助团队力量去影响政策,或通过制造舆论方式影响政策。7、(BD),是国内公共决策系统中存在明显局限性。A.信息子系统不能为公共决策提供精确信息B.缺少成熟征询子系统C.决断子系统缺少权威性D.监控子系统不完善8、如下属于智库基本功能有:(ABCD)。A.提供政策建议,充当征询参政机构B.提供学术思想,充当结识机构C.提供政策成果信息,充当评估机构D.制造舆论,传播观点,充当宣传机构9、政策系统构成重要有(ABD)。A.政策主体政策客体B.C.政策文化政策环境D.10、政策过程几种基本阶段是(ABCD)。A.政策制定政策执行B.C.政策评估政策终结D.得分评阅人三、名词解释(每小题5分,共10分)1、政策分析政策分析:一种应用性社会科学研究领域,它采用各种研究或论证办法,产生和转变与公共政策有关信息,以便协助决策者或当事人发现和解决公共政策问题。2、利益团队利益团队:基于某种共同价值、共同利益、共同态度或者是某种职业和行业而形成正式、非正式团队和群体等社会组织,是指“那些具备某种共同目的并试图对公共政策施加影响个人有组织实体”。
单篇购买
VIP会员(1亿+VIP文档免费下)

扫码即表示接受《下载须知》

2021年公共政策分析开放大学作业

文档大小:344KB

限时特价:扫码查看

• 请登录后再进行扫码购买
• 使用微信/支付宝扫码注册及付费下载,详阅 用户协议 隐私政策
• 如已在其他页面进行付款,请刷新当前页面重试
• 付费购买成功后,此文档可永久免费下载
年会员
99.0
¥199.0

6亿VIP文档任选,共次下载特权。

已优惠

微信/支付宝扫码完成支付,可开具发票

VIP尽享专属权益

VIP文档免费下载

赠送VIP文档免费下载次数

阅读免打扰

去除文档详情页间广告

专属身份标识

尊贵的VIP专属身份标识

高级客服

一对一高级客服服务

多端互通

电脑端/手机端权益通用

手机号注册 用户名注册
我已阅读并接受《用户协议》《隐私政策》
已有账号?立即登录
我已阅读并接受《用户协议》《隐私政策》
已有账号?立即登录
登录
手机号登录 微信扫码登录
微信扫一扫登录 账号密码登录

首次登录需关注“豆柴文库”公众号

新用户注册
VIP会员(1亿+VIP文档免费下)
年会员
99.0
¥199.0

6亿VIP文档任选,共次下载特权。

已优惠

微信/支付宝扫码完成支付,可开具发票

VIP尽享专属权益

VIP文档免费下载

赠送VIP文档免费下载次数

阅读免打扰

去除文档详情页间广告

专属身份标识

尊贵的VIP专属身份标识

高级客服

一对一高级客服服务

多端互通

电脑端/手机端权益通用