您所在位置: 网站首页 / 文档列表 / 高考 / 文档详情
高考地理大题答题模板.doc 立即下载
上传人:yy****24 上传时间:2024-09-07 格式:DOC 页数:11 大小:94KB 金币:16 举报 版权申诉
预览加载中,请您耐心等待几秒...

高考地理大题答题模板.doc

高考地理大题答题模板.doc

预览

免费试读已结束,剩余 1 页请下载文档后查看

16 金币

下载文档

如果您无法下载资料,请参考说明:

1、部分资料下载需要金币,请确保您的账户上有足够的金币

2、已购买过的文档,再次下载不重复扣费

3、资料包下载后请先用软件解压,在使用对应软件打开

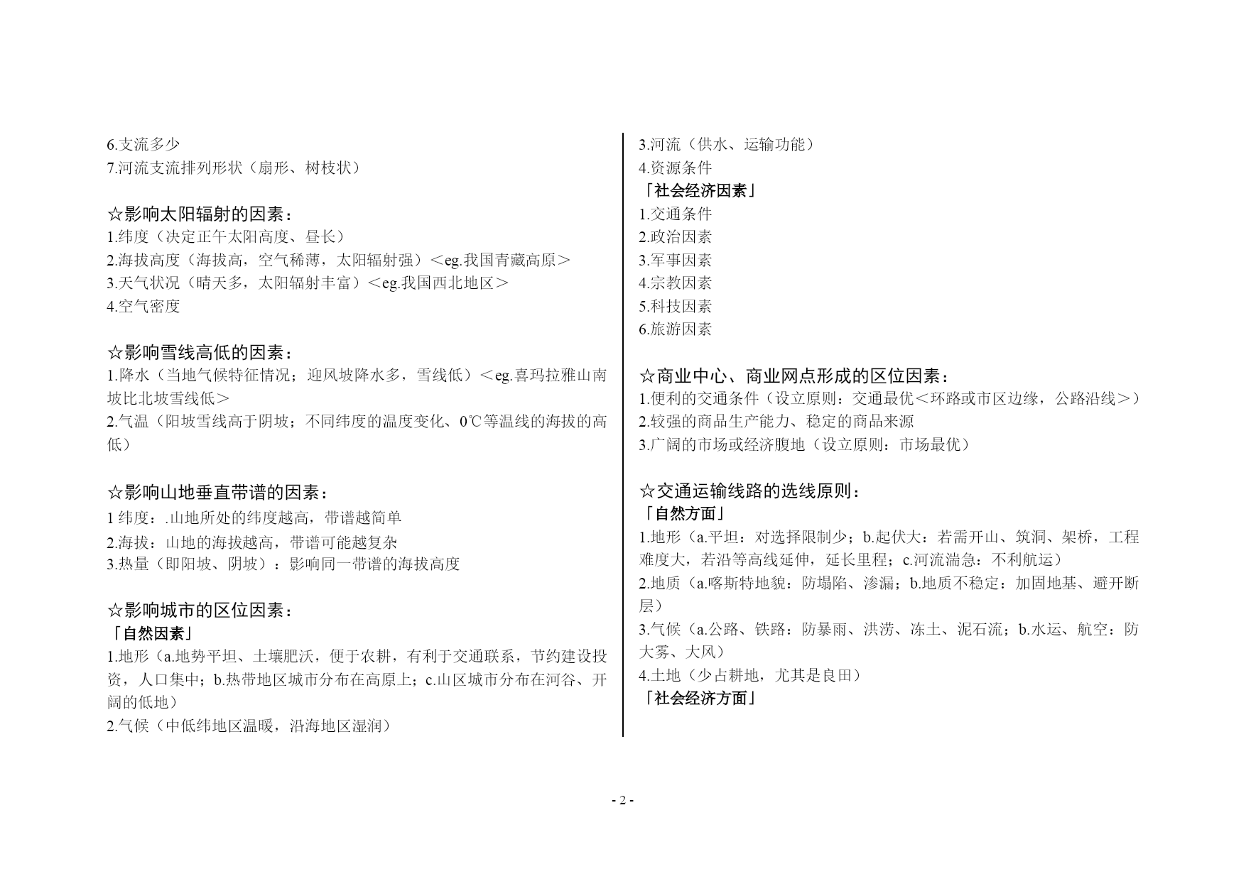
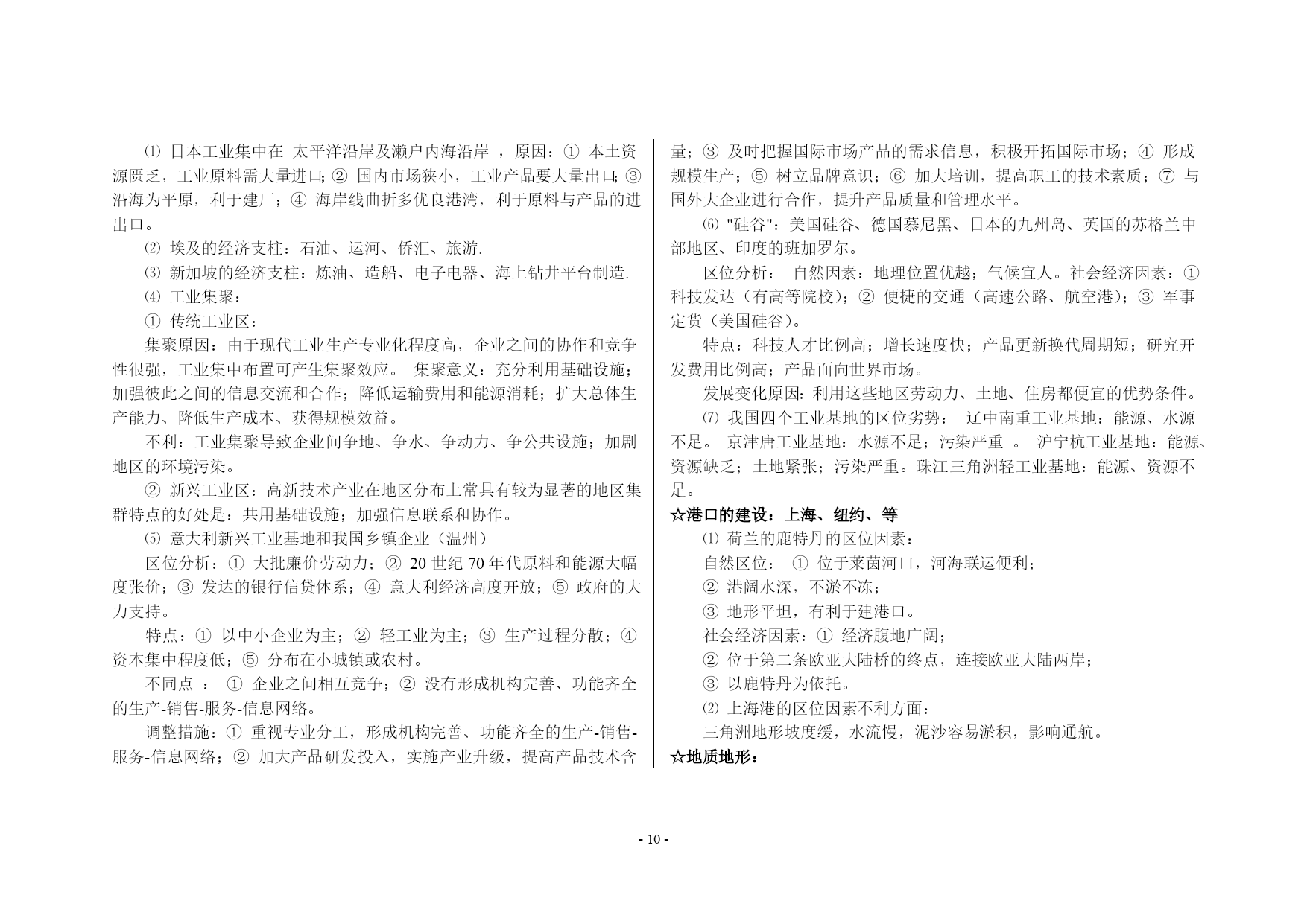
PAGE-11-地理综合题答题思路归纳☆如何描述地形特征:1.地形类型(平原、山地、丘陵、高原、盆地等)2.地势起伏状况3.(多种地形条件下)主要地形分布4.(剖面图中)重要地形剖面特征☆影响气温的因素:1.纬度(决定因素):影响太阳高度、昼长、太阳辐射量、气温日较差,年较差(低纬度地区气温日、年较差小于高纬度地区)2.地形(高度、地势):阴坡、阳坡,不同海拔高度的山地、平原、谷地、盆地(如:谷地盆地地形热量不易散失,高大地形对冬季风阻挡,同纬度山地比平原日较差、年较差小等)3.海陆位置:海洋性强弱引起气温年较差变化4.洋流(暖流:增温增湿;寒流:降温减湿)5.天气状况(云雨多的地方气温日、年较差小于云雨少的地方)6.下垫面:地面反射率(冰雪反射率大,气温低);绿地气温日、年较差小于裸地7.人类活动:热岛效应、温室效应等☆影响降水的因素:1.气候:大气环流(气压带、风带、季风)2.地形:迎风坡、背风坡3.地势(海拔高度):降水在一定高度达最大值4.海陆位置(距海远近)5.洋流(暖流:增温增湿;寒流:降温减湿)6.下垫面:湖泊、河流、植被覆盖状况7.人类活动;改变下垫面影响降水☆描述河流的水文特征:1.流量:大小、季节变化、有无断流(取决于降水特征、雨水补给、河流面积大小)2.含沙量:取决于流域的植被状况3.结冰期:有无、长短4.水位:高低、变化特征(取决于河流补给类型、水利工程、湖泊调蓄作用)5.水能:与地形(河流落差大小,流速快慢)、气候(降水量的多少,径流量的大小,蒸发量的大小)有关☆描述河流的水系特征:1.长度2.流向3.流域面积大小4.落差大小(水能)5.河道曲直情况6.支流多少7.河流支流排列形状(扇形、树枝状)☆影响太阳辐射的因素:1.纬度(决定正午太阳高度、昼长)2.海拔高度(海拔高,空气稀薄,太阳辐射强)<eg.我国青藏高原>3.天气状况(晴天多,太阳辐射丰富)<eg.我国西北地区>4.空气密度☆影响雪线高低的因素:1.降水(当地气候特征情况;迎风坡降水多,雪线低)<eg.喜玛拉雅山南坡比北坡雪线低>2.气温(阳坡雪线高于阴坡;不同纬度的温度变化、0℃等温线的海拔的高低)☆影响山地垂直带谱的因素:1纬度:.山地所处的纬度越高,带谱越简单2.海拔:山地的海拔越高,带谱可能越复杂3.热量(即阳坡、阴坡):影响同一带谱的海拔高度☆影响城市的区位因素:「自然因素」1.地形(a.地势平坦、土壤肥沃,便于农耕,有利于交通联系,节约建设投资,人口集中;b.热带地区城市分布在高原上;c.山区城市分布在河谷、开阔的低地)2.气候(中低纬地区温暖,沿海地区湿润)3.河流(供水、运输功能)4.资源条件「社会经济因素」1.交通条件2.政治因素3.军事因素4.宗教因素5.科技因素6.旅游因素☆商业中心、商业网点形成的区位因素:1.便利的交通条件(设立原则:交通最优<环路或市区边缘,公路沿线>)2.较强的商品生产能力、稳定的商品来源3.广阔的市场或经济腹地(设立原则:市场最优)☆交通运输线路的选线原则:「自然方面」1.地形(a.平坦:对选择限制少;b.起伏大:若需开山、筑洞、架桥,工程难度大,若沿等高线延伸,延长里程;c.河流湍急:不利航运)2.地质(a.喀斯特地貌:防塌陷、渗漏;b.地质不稳定:加固地基、避开断层)3.气候(a.公路、铁路:防暴雨、洪涝、冻土、泥石流;b.水运、航空:防大雾、大风)4.土地(少占耕地,尤其是良田)「社会经济方面」1.人口(尽量多地通过居民点、铁路车站、码头等,使更多人受益。<适用于:地方公路>)2.里程和运营时间(尽量修筑桥梁、隧道,缩短里程,以节省运营时间;适当照顾沿线重要经济点。<适用于:国道>)3.其他(尽量远离重要文物古迹、注意生态环境保护)☆交通线路修筑的积极意义:1.完善了当地的交通网络,使交通便利通达2.加快了物资流通,促进当地经济发展3.政治:巩固国防、保持稳定、促进区域繁荣☆工业区位因素分析:1.地理位置2.资源因素:原料、燃料3.农业因素4.交通因素(包括交通便捷程度和信息网络的通达度):便于物资、人员、信息交流5.市场因素6.科技因素7.劳动力因素:劳动力价格、素质8.历史因素9.政策因素:国家、地区政策扶持10*.军事因素:国防安全需要11*.个人因素:个人偏好情感<eg.归国华侨投资办厂>☆工业区经济综合整治措施:1.调整工业布局,发展新兴工业及第三产业,改造传统产业,保证各业平衡发展,促进经济结构多样化2.因地制宜,合理开发各类资源3.消除污染,整治美
单篇购买
VIP会员(1亿+VIP文档免费下)

扫码即表示接受《下载须知》

高考地理大题答题模板

文档大小:94KB

限时特价:扫码查看

• 请登录后再进行扫码购买
• 使用微信/支付宝扫码注册及付费下载,详阅 用户协议 隐私政策
• 如已在其他页面进行付款,请刷新当前页面重试
• 付费购买成功后,此文档可永久免费下载
年会员
99.0
¥199.0

6亿VIP文档任选,共次下载特权。

已优惠

微信/支付宝扫码完成支付,可开具发票

VIP尽享专属权益

VIP文档免费下载

赠送VIP文档免费下载次数

阅读免打扰

去除文档详情页间广告

专属身份标识

尊贵的VIP专属身份标识

高级客服

一对一高级客服服务

多端互通

电脑端/手机端权益通用

手机号注册 用户名注册
我已阅读并接受《用户协议》《隐私政策》
已有账号?立即登录
我已阅读并接受《用户协议》《隐私政策》
已有账号?立即登录
登录
手机号登录 微信扫码登录
微信扫一扫登录 账号密码登录

首次登录需关注“豆柴文库”公众号

新用户注册
VIP会员(1亿+VIP文档免费下)
年会员
99.0
¥199.0

6亿VIP文档任选,共次下载特权。

已优惠

微信/支付宝扫码完成支付,可开具发票

VIP尽享专属权益

VIP文档免费下载

赠送VIP文档免费下载次数

阅读免打扰

去除文档详情页间广告

专属身份标识

尊贵的VIP专属身份标识

高级客服

一对一高级客服服务

多端互通

电脑端/手机端权益通用