您所在位置: 网站首页 / 文档列表 / 特种设备 / 文档详情
钢制压力容器材料讲义.pdf 立即下载
上传人:yy****24 上传时间:2024-09-04 格式:PDF 页数:45 大小:320KB 金币:18 举报 版权申诉
预览加载中,请您耐心等待几秒...

钢制压力容器材料讲义.pdf

钢制压力容器材料讲义.pdf

预览

免费试读已结束,剩余 35 页请下载文档后查看

18 金币

下载文档

如果您无法下载资料,请参考说明:

1、部分资料下载需要金币,请确保您的账户上有足够的金币

2、已购买过的文档,再次下载不重复扣费

3、资料包下载后请先用软件解压,在使用对应软件打开

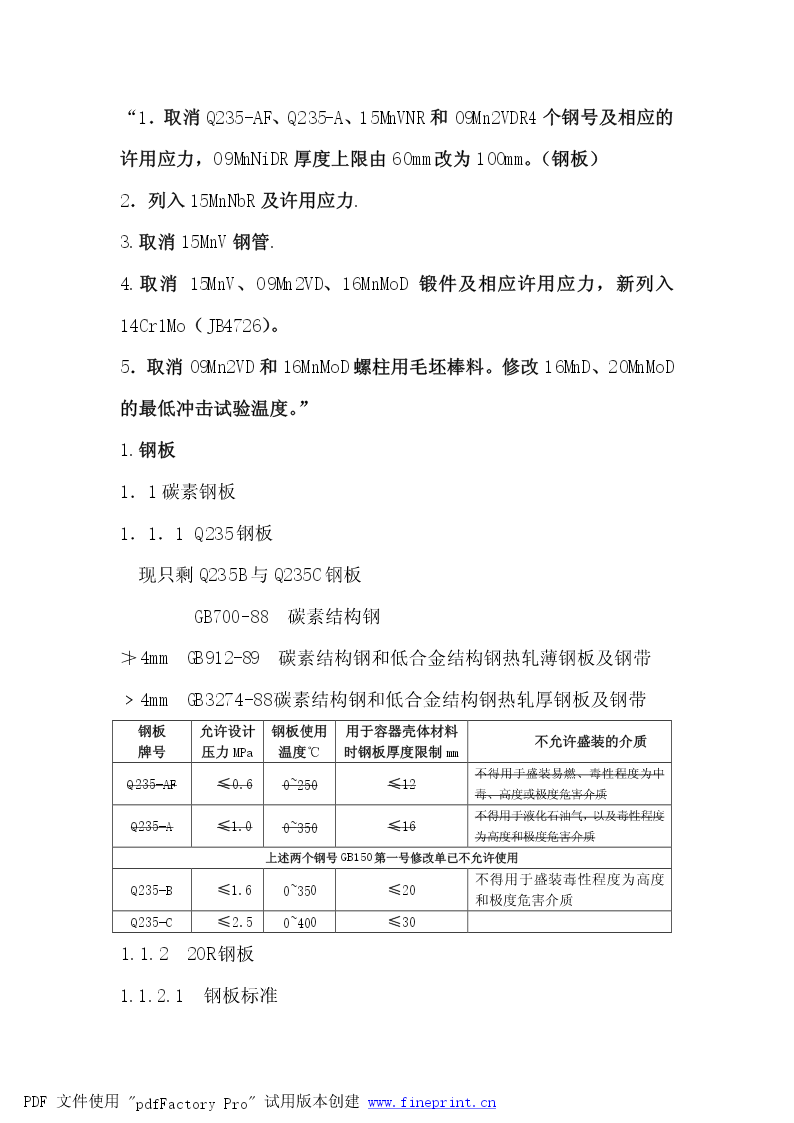
钢制压力容器材料讲义(压力容器制造厂产品检验员学习班用)2000.6.2002.6.2003.11.5修改2005.6.5修改大连市锅炉压力容器检验研究所刘溢恩手稿目录前言PDF文件使用"pdfFactoryPro"试用版本创建www.fineprint.cn第一部分法规、标准对压力容器用钢材料的要求一.压力容器用钢的基本要求二.钢制压力容器允许使用的钢材1.钢板2.钢管3.锻件4.螺栓用钢5.关于焊接材料三.“容规”对材料的要求第二部分材料标准一.代号二.几个机械性能指标及符号三.尺寸、外形、检验与试验第三部分压力容器用钢材料质量管理要求1.采购订货2.验收入库3.材料代用4.材料保管、发放及使用前言有关几个压力容器材料方面的事故。PDF文件使用"pdfFactoryPro"试用版本创建www.fineprint.cn2003年11月国家宣布撤销原锅炉标准化技术委员会、压力容器标准化技术委员会,其工作纳入相关的锅炉压力容器标准化技术委员会。近二十多年来,从1984年成立原压力容器标准化技术委员会到后来的锅炉压力容器标准化技术委员会。对压力容器用钢的标准工作一直十分重视,主动提出并积极协助冶金行业制修订压力容器用钢板标准,认真规划并及时组织制修订压力容器用锻件标准。近二十多年来,我国压力容器用钢标准的技术水平有了很大提高。如:我国的GB6654-1996《压力容器用钢板》标准及第1号、第2号修改单,将钢号中的硫、磷含量(熔炼分析)予以加严,对大部分的钢板冲击试验温度由20℃改为0℃,从标准的重要技术指标来看,现行的GB6654标准的技术水平已处于国际先进水平。GB3531-1996《低温压力容器用低合金钢钢板》及第1号修改单,从冲击功指标(Akv)与国外相近的钢号相比我国的16MnDR钢板仍存在一定的差距。而我国的09MnNiDR钢板的主要技术指标优于国外先进水平的相近钢号。在压力容器用低温钢板中,国外还有-100℃级的3.5Ni钢板和-196℃级的9Ni钢板,在国内尚属空白,有待今后开展研究工作。为实现高参数球形储罐用钢板的国产化,上世纪80年代中期国内有关单位联合开发屈服强度490MPa级的低焊接裂纹敏感性钢,该钢不仅有较高的强度,同时还具有优良的焊接性能和低温韧性,首先在氢气球形储罐上得到应用,在GB150-98根据其使用的低温温度分PDF文件使用"pdfFactoryPro"试用版本创建www.fineprint.cn别列入:07MnCrMoVR(-20℃)和07MnNiCrMoVDR(-40℃)两个钢号(屈服极限490MPa级)。迄今为止,国外仅日本有此类钢板。长期以来我国10万立方米原油储罐一直采用日本生产的屈服强度490MPa级的SPV490Q钢板。上世纪末我国又研制成功了同样490MPa级的调质高强钢板WH610D2钢板。上述三个490MPa级的调质高强钢板,已经制定了《压力容器用调质高强钢版》标准,已经通过了标准审查,由于是强制性国家标准,审批手续比较复杂,现该标准正在审批过程中。我国现行的压力容器锻件标准JB4726~4728-2000,其16Mn等一些锻件的有害元素磷与钢板的规定一致,20MnMo的硫含量比钢板还严,上述两个钢号的冲击试验温度均为0℃。中国第一重型机械集团公司研制生产的、对化学成分和力学性能有特殊要求的加氢反应器(煤加氢液化工艺)用钢锻件系列2.25Cr-1Mo、2.25Cr-1Mo-0.25V和3Cr-1Mo-0.25V,在容标委对其进行安全注册工作中,经研究相应的命名为12Cr2Mo1(H)、12Cr2Mo1(H)t、12Cr3Mo1V(H)促进了该系列钢锻件的标准化工作。在低温钢锻件的5个钢号除-100℃级的3.5Ni低温钢锻件和-196℃级的9Ni低温钢锻件,在现行标准中尚属空白,有待今后进一步工作外,其余5个钢号锻件能与钢板相适应基本能满足-70℃以上低温容器的使用要求。现不锈钢锻件标准中的有害元素硫、磷含量与国外先进水平标准规定相一致,现有不锈钢锻件能满足大部分压力容器的使用要求。第一部分法规、标准对压力容器用钢材料的要求一.压力容器用钢的基本要求PDF文件使用"pdfFactoryPro"试用版本创建www.fineprint.cn1.压力容器受压元件用钢应符合GB150中
单篇购买
VIP会员(1亿+VIP文档免费下)

扫码即表示接受《下载须知》

钢制压力容器材料讲义

文档大小:320KB

限时特价:扫码查看

• 请登录后再进行扫码购买
• 使用微信/支付宝扫码注册及付费下载,详阅 用户协议 隐私政策
• 如已在其他页面进行付款,请刷新当前页面重试
• 付费购买成功后,此文档可永久免费下载
年会员
99.0
¥199.0

6亿VIP文档任选,共次下载特权。

已优惠

微信/支付宝扫码完成支付,可开具发票

VIP尽享专属权益

VIP文档免费下载

赠送VIP文档免费下载次数

阅读免打扰

去除文档详情页间广告

专属身份标识

尊贵的VIP专属身份标识

高级客服

一对一高级客服服务

多端互通

电脑端/手机端权益通用

手机号注册 用户名注册
我已阅读并接受《用户协议》《隐私政策》
已有账号?立即登录
我已阅读并接受《用户协议》《隐私政策》
已有账号?立即登录
登录
手机号登录 微信扫码登录
微信扫一扫登录 账号密码登录

首次登录需关注“豆柴文库”公众号

新用户注册
VIP会员(1亿+VIP文档免费下)
年会员
99.0
¥199.0

6亿VIP文档任选,共次下载特权。

已优惠

微信/支付宝扫码完成支付,可开具发票

VIP尽享专属权益

VIP文档免费下载

赠送VIP文档免费下载次数

阅读免打扰

去除文档详情页间广告

专属身份标识

尊贵的VIP专属身份标识

高级客服

一对一高级客服服务

多端互通

电脑端/手机端权益通用