您所在位置: 网站首页 / 文档列表 / 物流与供应链 / 文档详情
2022简述沈阳德邦物流管理存在的问题和对策1.docx 立即下载
上传人:梅雪****67 上传时间:2024-09-09 格式:DOCX 页数:29 大小:240KB 金币:10 举报 版权申诉
预览加载中,请您耐心等待几秒...

2022简述沈阳德邦物流管理存在的问题和对策1.docx

2022简述沈阳德邦物流管理存在的问题和对策1.docx

预览

免费试读已结束,剩余 19 页请下载文档后查看

10 金币

下载文档

如果您无法下载资料,请参考说明:

1、部分资料下载需要金币,请确保您的账户上有足够的金币

2、已购买过的文档,再次下载不重复扣费

3、资料包下载后请先用软件解压,在使用对应软件打开

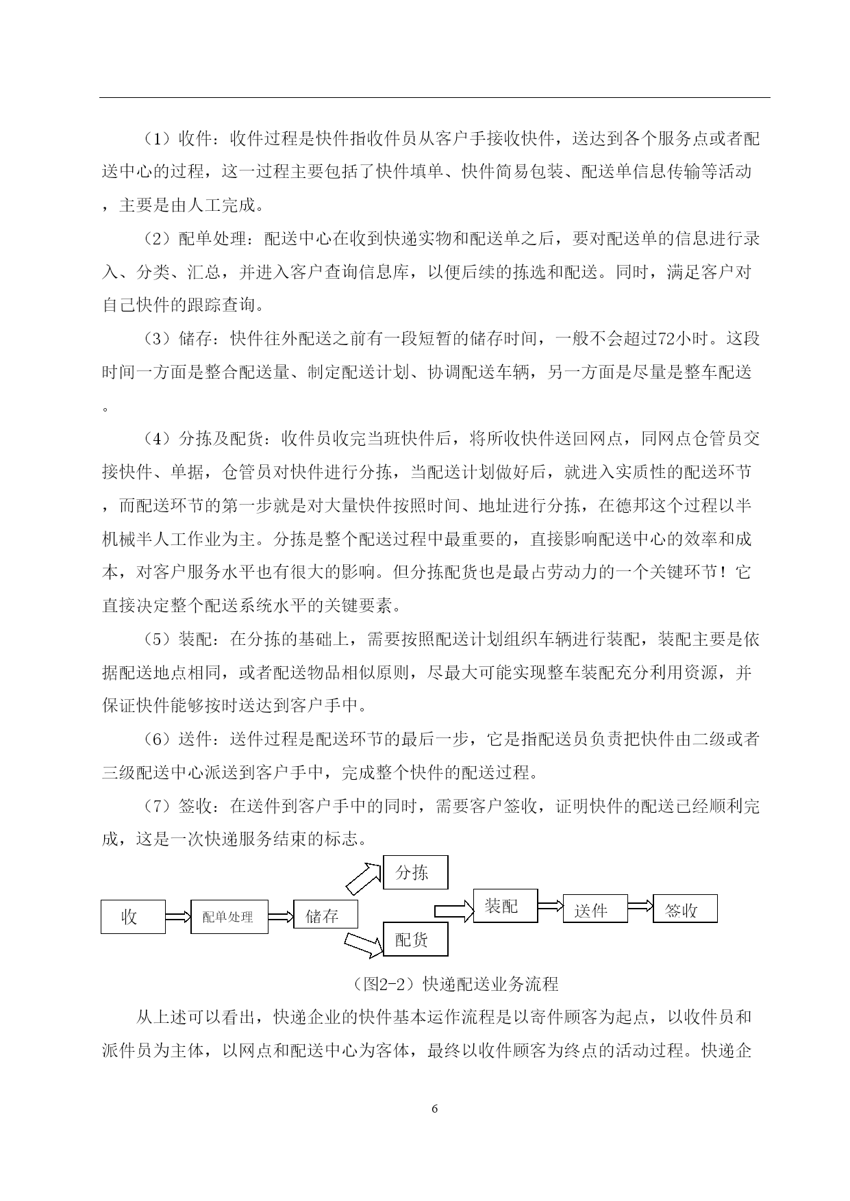
毕业设计论文专业班级:物业管理C131班学生姓名:马广宇指导教师:李化PAGEIIPAGEII摘要物流作为一种现代先进流通方式和管理技术,在世界范围内得到高度的重视,并在生产、流通、服务等领域得到广泛应用而获得快速发展,正在成为改变经济运行方式和企业发展模式的重要手段。而快递行业也在我国物流业中占有很大的比重,所以如何降低物流成本是每个快递公司必须考虑的问题,同时配送及管理也是快递最关键的环节。如何解决快递配送中出现的问题、促进企业的快速发展成为众多快递公司关注的问题。所以本文在阐述我国快递行业发展现状的基础上针对沈阳德邦快递公司在物流配送管理出现的问题进行调查分析,提出了解决问题的对策与措施。目的是使沈阳德邦快递在日益激烈的行业竞争中能认识自身的劣势与环境的威胁,充分利用自身优势与机会,形成自己独特的经营模式,降低物流成本,优化配送机制,为顾客提供优质服务,巩固并提高行业地位,实现社会、顾客及企业的可持续发展。关键词:沈阳德邦;配送及管理;物流成本AbstractLogisticsasawayofmoderncirculationandmanagementtechnology,gethighattentionthroughouttheworld,andintheproduction,circulation,serviceareassuchaswidelyusedforrapiddevelopment,isaneconomicoperationmodetochangeandanimportantmeansofenterprisedevelopmentmode.Andexpressindustryalsooccupyabigproportionofthelogisticsindustryinourcountry,sohowtoreducelogisticscostiseachexpresscompanymustconsiderthequestion,atthesametimedistributionandmanagementisalsoexpressthemostkeylink.Howtosolvetheproblemsarisingfromtheexpressdelivery,andpromotetherapiddevelopmentoftheenterprisebecomesthemultitudinousexpressconcern.Sointhispaper,basedonthedevelopmentofChina'sexpressindustryinshenyangandgravelsexpresscompanyinlogisticsmanagementproblemsintheinvestigationanalysis,putsforwardthecountermeasurestosolvetheproblem.Purposeistomaketheshenyanggravelsexpressintheincreasinglyfierceindustrycompetitioncanmeetitsowndisadvantageandenvironmentalthreat,makefulluseoftheirownadvantagesandopportunities,formeditsownuniquebusinessmodel,reducelogisticscost,optimizethedistributionmechanism,toprovidecustomerswithqualityservice,consolidateandimprovetheindustrystatus,realizethesustainabledevelopmentofsociety,customersandenterprises.Key:Shenyanggravels;Distributionandmanagement;ThelogisticscostiPAGEIIPAGE目录TOC\o"1-3"\h\z\uHYPERLINK\l"_Toc483321975"摘要PAGEREF_Toc483321975\hIHYPERLINK\l"_Toc483321976"AbstractPAGEREF_Toc483321976\hIIHYPERLINK\l"_Toc483321977"1引言PAGEREF_Toc483321977\h1HYPERLINK\l"_Toc483321978"研究背景及
单篇购买
VIP会员(1亿+VIP文档免费下)

扫码即表示接受《下载须知》

2022简述沈阳德邦物流管理存在的问题和对策1

文档大小:240KB

限时特价:扫码查看

• 请登录后再进行扫码购买
• 使用微信/支付宝扫码注册及付费下载,详阅 用户协议 隐私政策
• 如已在其他页面进行付款,请刷新当前页面重试
• 付费购买成功后,此文档可永久免费下载
年会员
99.0
¥199.0

6亿VIP文档任选,共次下载特权。

已优惠

微信/支付宝扫码完成支付,可开具发票

VIP尽享专属权益

VIP文档免费下载

赠送VIP文档免费下载次数

阅读免打扰

去除文档详情页间广告

专属身份标识

尊贵的VIP专属身份标识

高级客服

一对一高级客服服务

多端互通

电脑端/手机端权益通用

手机号注册 用户名注册
我已阅读并接受《用户协议》《隐私政策》
已有账号?立即登录
我已阅读并接受《用户协议》《隐私政策》
已有账号?立即登录
登录
手机号登录 微信扫码登录
微信扫一扫登录 账号密码登录

首次登录需关注“豆柴文库”公众号

新用户注册
VIP会员(1亿+VIP文档免费下)
年会员
99.0
¥199.0

6亿VIP文档任选,共次下载特权。

已优惠

微信/支付宝扫码完成支付,可开具发票

VIP尽享专属权益

VIP文档免费下载

赠送VIP文档免费下载次数

阅读免打扰

去除文档详情页间广告

专属身份标识

尊贵的VIP专属身份标识

高级客服

一对一高级客服服务

多端互通

电脑端/手机端权益通用