您所在位置: 网站首页 / 文档列表 / 电气技术 / 文档详情
机电控制工程基础资料整理.docx 立即下载
上传人:猫巷****熙柔 上传时间:2024-09-04 格式:DOCX 页数:118 大小: 金币:10 举报 版权申诉
预览加载中,请您耐心等待几秒...

机电控制工程基础资料整理.docx

机电控制工程基础资料整理.docx

预览

免费试读已结束,剩余 108 页请下载文档后查看

10 金币

下载文档

如果您无法下载资料,请参考说明:

1、部分资料下载需要金币,请确保您的账户上有足够的金币

2、已购买过的文档,再次下载不重复扣费

3、资料包下载后请先用软件解压,在使用对应软件打开

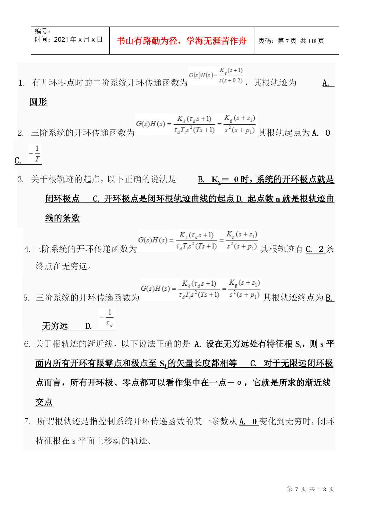
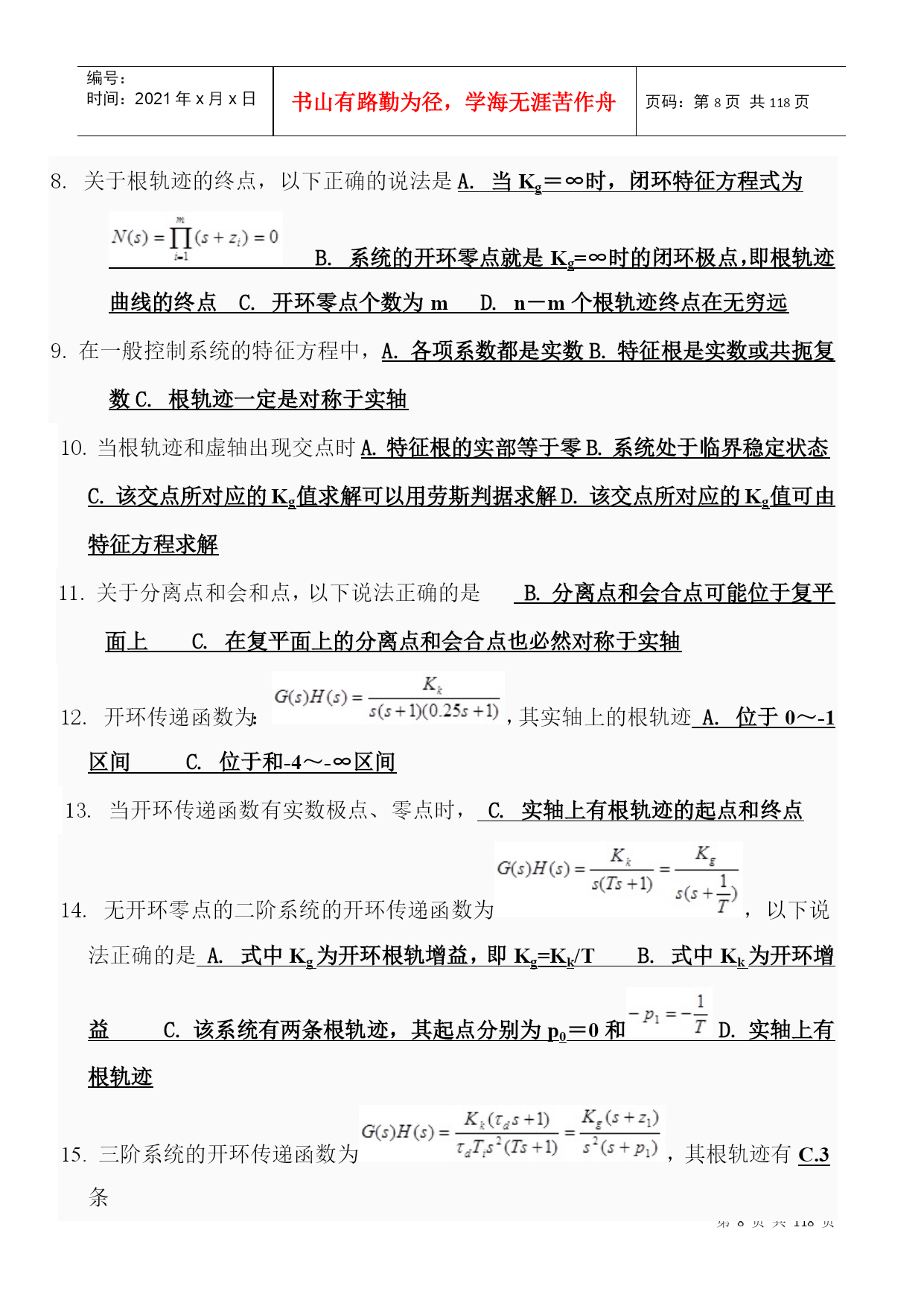
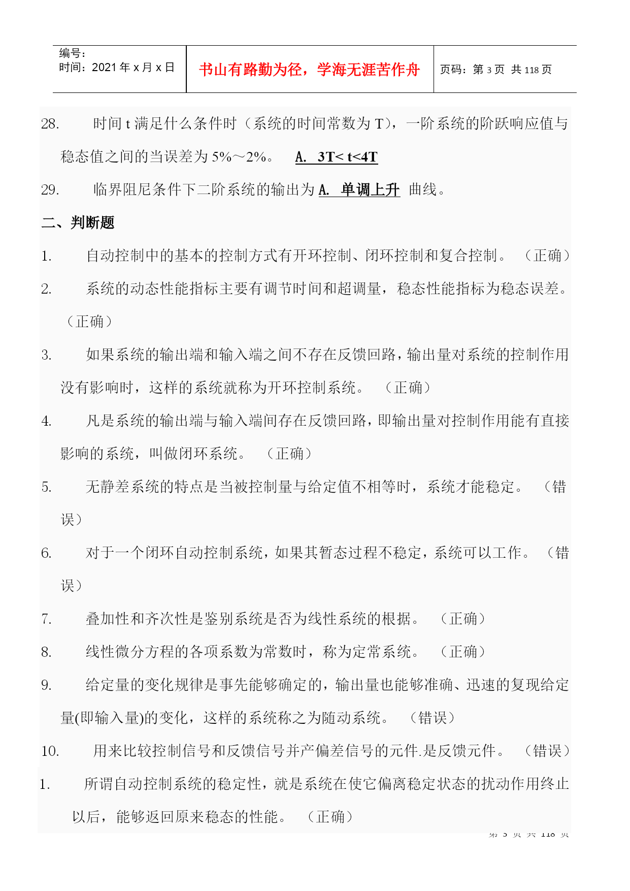
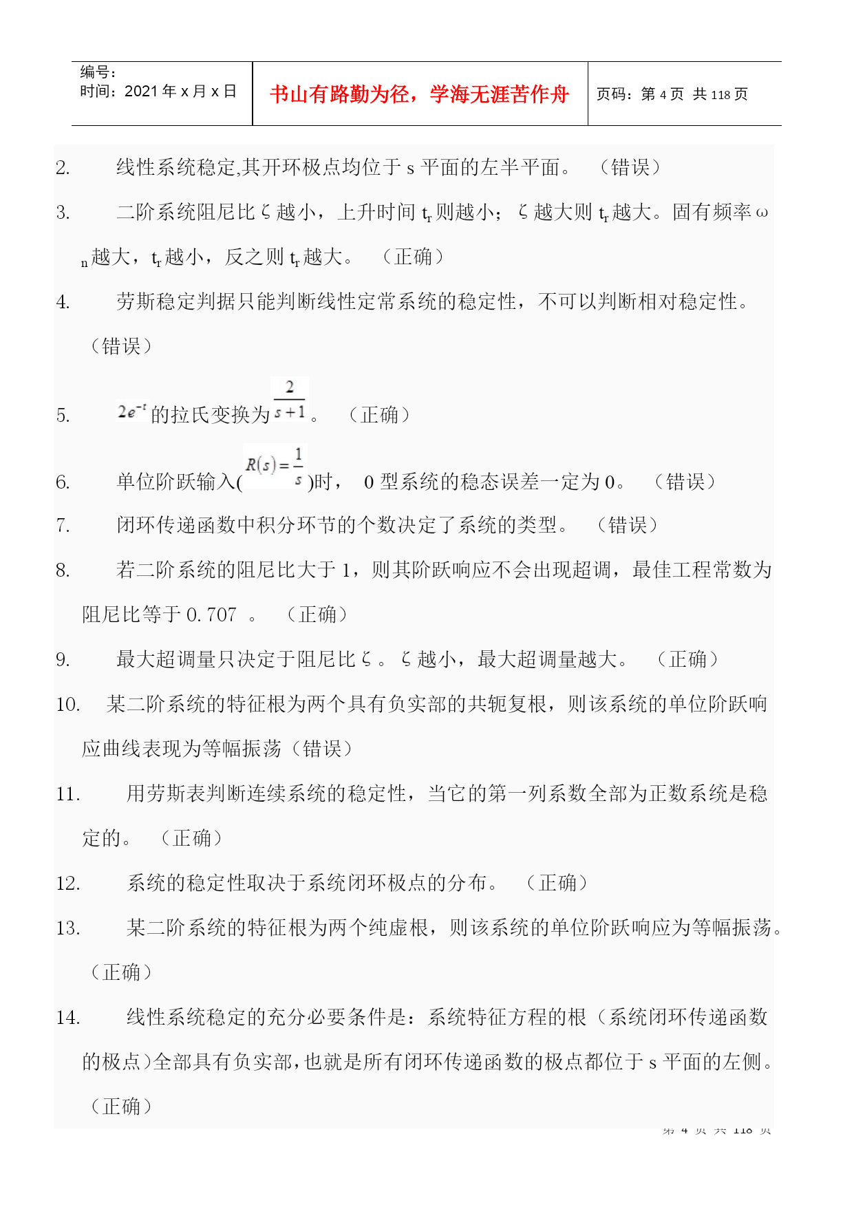
编号:时间:2021年x月x日书山有路勤为径,学海无涯苦作舟页码:第PAGE118页共NUMPAGES118页第PAGE\*MERGEFORMAT118页共NUMPAGES\*MERGEFORMAT118页一、不定项选择题1.控制系统的基本要求可归结为D.稳定性;准确性和快速性。2.反馈控制系统一般是指什么反馈?B.负反馈3.以下控制系统按结构分类正确的是A.开环控制系统、闭环控制系统和复合控制系统?4.以下不属于随动系统的是D.恒温控制系统。5.自动控制技术可以实现以下A.极大地提高劳动生产率B.提高产品的质量C.减轻人们的劳动强度,使人们从繁重的劳动中解放出来D.原子能生产,深水作业以及火箭或导弹的制导。6.自动控制就是在没有人直接参与的情况下,利用控制装置使A.生产过程B.被控对象的某一物理量准确地按照给定的规律运行或变化。7.反馈结果有利于加强输入信号的作用时叫C.正反馈8.系统输出全部或部分地返回到输入端,此类系统是A.反馈控制系统B.闭环控制系统9.自动控制系统一般由A.控制装置和被控制对象组成。10.对于一般的控制系统,当给定量或扰动量突然增加某一给定值时,输出量的暂态过程可能出现以下A.单调过程B.衰减振荡过程C.持续振荡过程D.发散振荡过程11.单位斜坡函数的拉氏变换结果是(D.)。12.以下属于一阶系统的阶跃响应特点的是D.没有超调量?13.阶跃响应从终值的10%上升到终值的90%所需的时间叫A.上升时间14.劳斯稳定判据能判断什么系统的稳定性?D.线性定常系统15.已知系统闭环传递函数为:则系统的ωn为C.216.已知系统闭环传递函数为:则系统的超调σ%为D.0.04317.二阶系统的临界阻尼比是B.118.单位阶跃函数的拉普拉斯变换结果是(A.)19.峰值超出终值的百分比叫B.超调量20.已知系统闭环传递函数为:则系统的ts(5%)是C.2.1s21.在欠阻尼的情况下,二阶系统的单位阶跃响应为A.振幅按指数规律衰减的简谐振荡22.阶跃响应到达并保持在终值%误差带内所需的最短时间;有时也用终值的%误差带来定义叫D.调节时间23.阶跃响应第一次达到终值的50%所需的时间叫B.延迟时间24.以下为二阶系统阻尼比,其中一定不稳定的是D.ζ≤025.某二阶系统的特征根为两个互不相等的实数,则该系统的单位阶跃响应曲线有什么特点?A.单调上升26.已知系统闭环传递函数为:则系统的阻尼比ξ为B.0.70727.阶跃响应越过稳态值达到第一个峰值所需的时间叫C.峰值时间28.时间t满足什么条件时(系统的时间常数为T),一阶系统的阶跃响应值与稳态值之间的当误差为5%~2%。A.3T<t<4T29.临界阻尼条件下二阶系统的输出为A.单调上升曲线。二、判断题1.自动控制中的基本的控制方式有开环控制、闭环控制和复合控制。(正确)2.系统的动态性能指标主要有调节时间和超调量,稳态性能指标为稳态误差。(正确)3.如果系统的输出端和输入端之间不存在反馈回路,输出量对系统的控制作用没有影响时,这样的系统就称为开环控制系统。(正确)4.凡是系统的输出端与输入端间存在反馈回路,即输出量对控制作用能有直接影响的系统,叫做闭环系统。(正确)5.无静差系统的特点是当被控制量与给定值不相等时,系统才能稳定。(错误)6.对于一个闭环自动控制系统,如果其暂态过程不稳定,系统可以工作。(错误)7.叠加性和齐次性是鉴别系统是否为线性系统的根据。(正确)8.线性微分方程的各项系数为常数时,称为定常系统。(正确)9.给定量的变化规律是事先能够确定的,输出量也能够准确、迅速的复现给定量(即输入量)的变化,这样的系统称之为随动系统。(错误)10.用来比较控制信号和反馈信号并产偏差信号的元件.是反馈元件。(错误)1.所谓自动控制系统的稳定性,就是系统在使它偏离稳定状态的扰动作用终止以后,能够返回原来稳态的性能。(正确)2.线性系统稳定,其开环极点均位于s平面的左半平面。(错误)3.二阶系统阻尼比ζ越小,上升时间tr则越小;ζ越大则tr越大。固有频率ωn越大,tr越小,反之则tr越大。(正确)4.劳斯稳定判据只能判断线性定常系统的稳定性,不可以判断相对稳定性。(错误)5.的拉氏变换为。(正确)6.单位阶跃输入()时,0型系统的稳态误差一定为0。(错误)7.闭环传递函数中积分环节的个数决定了系统的类型。(错误)8.若二阶系统的阻尼比大于1,则其阶跃响应不会出现超调,最佳工程常数为阻尼比等于0.707。(正确)9.最大超调量只决定于阻尼比ζ。ζ越小,最大超调量越大。(正确)10.某二阶系统的特征根为两个具有负实部的共轭复根,则该系统的单位阶跃
单篇购买
VIP会员(1亿+VIP文档免费下)

扫码即表示接受《下载须知》

机电控制工程基础资料整理

文档大小:

限时特价:扫码查看

• 请登录后再进行扫码购买
• 使用微信/支付宝扫码注册及付费下载,详阅 用户协议 隐私政策
• 如已在其他页面进行付款,请刷新当前页面重试
• 付费购买成功后,此文档可永久免费下载
年会员
99.0
¥199.0

6亿VIP文档任选,共次下载特权。

已优惠

微信/支付宝扫码完成支付,可开具发票

VIP尽享专属权益

VIP文档免费下载

赠送VIP文档免费下载次数

阅读免打扰

去除文档详情页间广告

专属身份标识

尊贵的VIP专属身份标识

高级客服

一对一高级客服服务

多端互通

电脑端/手机端权益通用

手机号注册 用户名注册
我已阅读并接受《用户协议》《隐私政策》
已有账号?立即登录
我已阅读并接受《用户协议》《隐私政策》
已有账号?立即登录
登录
手机号登录 微信扫码登录
微信扫一扫登录 账号密码登录

首次登录需关注“豆柴文库”公众号

新用户注册
VIP会员(1亿+VIP文档免费下)
年会员
99.0
¥199.0

6亿VIP文档任选,共次下载特权。

已优惠

微信/支付宝扫码完成支付,可开具发票

VIP尽享专属权益

VIP文档免费下载

赠送VIP文档免费下载次数

阅读免打扰

去除文档详情页间广告

专属身份标识

尊贵的VIP专属身份标识

高级客服

一对一高级客服服务

多端互通

电脑端/手机端权益通用