您所在位置: 网站首页 / 文档列表 / 小学课件 / 文档详情
小学科学《声音》综合练习题【全优】.doc 立即下载
上传人:金启****富来 上传时间:2024-09-04 格式:DOC 页数:12 大小:330KB 金币:10 举报 版权申诉
预览加载中,请您耐心等待几秒...

小学科学《声音》综合练习题【全优】.doc

小学科学《声音》综合练习题【全优】.doc

预览

免费试读已结束,剩余 2 页请下载文档后查看

10 金币

下载文档

如果您无法下载资料,请参考说明:

1、部分资料下载需要金币,请确保您的账户上有足够的金币

2、已购买过的文档,再次下载不重复扣费

3、资料包下载后请先用软件解压,在使用对应软件打开

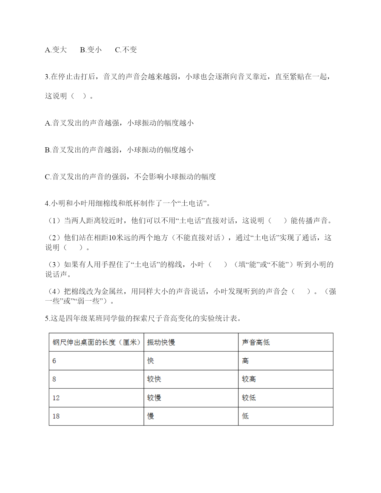
小学科学《声音》综合练习题一.选择题(共10题,共20分)1.耳朵结构中,感觉声音的部分是()。A.外耳B.中耳C.内耳2.用相同的力敲击相同长度,粗细不同的钢管,发出的声音最低的是()。A.B.C.3.风声是由()产生的。A.树枝振动B.空气振动C.喇叭振动4.先将一把钢尺的一部分伸出桌面10厘米,用一只手压住钢尺的一端,另外一只手拨动钢尺的另一端。再将钢尺伸出桌面的部分逐渐变长,用同样的力量拨动,钢尺发出的声音越来越()。A.无法确定B.高C.低5.下列关于声音说法正确的是()。A.敲鼓时鼓面振动幅度大,声音越高B.乐器振动的越快,声音越强C.蚊子发出的声音比牛发出的声音音量弱6.在研究钢尺的振动幅度与音量之间的关系的实验中,我们需要改变的()。A.钢尺伸出桌面的长度B.拨动钢尺的力度C.钢尺本身的长度7.把手放在耳后并朝着声音发出的方向,我们听到的声音会(),由此,我们可以知道耳郭的作用是收集声波。A.更模糊B.更清楚C.更快8.声音在下列哪种物质中传播速度是最快的()。A.空气B.水C.钢铁9.下列关于声音传播的叙述,正确的是()。A.老师讲课的声音传播到我们的耳朵中,没有依靠任何物质B.真空中也能传声C.敲锣时,要使锣停止发声,可用手使劲按住锣面不让其振动10.把耳朵贴在桌面上,听同桌在桌子另一端用手抓挠桌面的声音,这样听到的声音与耳朵不贴桌面听到的声音相比()。A.声音更弱B.声音更强C.声音没什么变化二.填空题(共10题,共66分)1.龙舟赛时,阵阵鼓声是鼓面()产生的。2.一个振动的物体(发声)会使它周围的空气发生(),振动的空气到达我们的耳朵,引起()振动。耳中的听小骨再将振动传到充满液体的(),液体的振动转化成(),()接受听觉神经传过来的信号,我们便感受到了声音。3.轻轻拨动钢尺,钢尺振动的(),它发出的声音()。用力拨动钢尺,钢尺振动的幅度()它发出的声音()。声音的强弱和物体()有关。物体振动的幅度越大,声音越();物体振动的幅度越小,声音越()。4.制作小乐器之前,先要设计一个初步的(),再寻找合适的()。5.一根橡皮筋,用相同的力量拨动时,橡皮筋拉得越紧,声音越(),拉得越松,声音越()。(选填“高”或“低”)6.在自然界里,声音有()有弱,有()有低。7.我们周围的声音丰富多彩。有来自()的叫声,有来自()的声音,还有来自()生产生活发出的声音。8.()的弦,()的弦,振动频率(),音高()。9.人耳是怎样听到声音的?请你按时间的先后顺序填一填。(填序号)外界传来的声音→()→()→鼓膜→()→()→()→大脑①外耳道;②听觉神经③耳蜗④耳郭⑤听小骨10.铝片琴上的铝片长短是不同的,敲击长的铝片发出的声音比较(),敲击短的铝片发出的声音比较()。三.判断题(共10题,共20分)1.声音的传播与空气有关系。()2.锣发声时,用手按住锣面,锣声就消失了,是因为手阻止了空气的振动。()3.音叉发声时看起来没有运动,所以音叉发声时不振动。()4.喇叭发声时能弹起泡沫小球。()5.我们听到的各种声音主要是靠空气传播的。()6.物体即使不振动,也能发出声音。()7.只要我们对物体用力,物体就能发出声音。()8.同一物体振动得越快,发出的声音就越高。()9.吹奏竖笛时发出的声音是由笛管内空气的振动产生的。()10.物体振动得越慢,发出的声音就越高。()四.连线题(共1题,共5分)1.把下列方法与它们是否能使物体发声连接。敲击锣面弯曲钢尺拉伸橡皮筋按压鼓面拨动橡皮筋能够发声不能发声五.填表题(共2题,共22分)1.猜想:声音强弱与物体振动幅度有关,振幅越大,声音越();物体振幅越小,声音越()。实验器材:钢尺,桌子改变的条件:()不改变的条件:()填写表格。实验结论是什么?2.根据你对耳朵的了解,完成下表。六.简答题(共5题,共27分)1.物体振动的幅度与声音的强弱有什么关系?2.我们可以从哪几个方面对自制的小乐器进行评价?3.用手拍桌子时,我们可以听到声音,却看不到桌子的振动,你能想一个好方法让我们感受桌子的振动吗?4.想一想,上课时坐在教室里能听到哪些声音?坐在教室里能听到的声音有?5.简单说说如何改变古筝上的某一根弦的音高?七.材料题(共3题,共20分)1.写出下图各部分的名称。2.在下图中选出制作土电话的材料。(在选中的材料序号上画“√”)思考:在玩土电话游戏时,对方讲话的声音是通过什么物体传到听话人的耳朵里的?用什么方法能够使土电话中的声音更大一些?3.小明和小刚用细棉线连接两个纸杯做了个“土电话”。之后俩人相距5米,一端的小明轻声讲话,另一端的小刚也
单篇购买
VIP会员(1亿+VIP文档免费下)

扫码即表示接受《下载须知》

小学科学《声音》综合练习题【全优】

文档大小:330KB

限时特价:扫码查看

• 请登录后再进行扫码购买
• 使用微信/支付宝扫码注册及付费下载,详阅 用户协议 隐私政策
• 如已在其他页面进行付款,请刷新当前页面重试
• 付费购买成功后,此文档可永久免费下载
年会员
99.0
¥199.0

6亿VIP文档任选,共次下载特权。

已优惠

微信/支付宝扫码完成支付,可开具发票

VIP尽享专属权益

VIP文档免费下载

赠送VIP文档免费下载次数

阅读免打扰

去除文档详情页间广告

专属身份标识

尊贵的VIP专属身份标识

高级客服

一对一高级客服服务

多端互通

电脑端/手机端权益通用

手机号注册 用户名注册
我已阅读并接受《用户协议》《隐私政策》
已有账号?立即登录
我已阅读并接受《用户协议》《隐私政策》
已有账号?立即登录
登录
手机号登录 微信扫码登录
微信扫一扫登录 账号密码登录

首次登录需关注“豆柴文库”公众号

新用户注册
VIP会员(1亿+VIP文档免费下)
年会员
99.0
¥199.0

6亿VIP文档任选,共次下载特权。

已优惠

微信/支付宝扫码完成支付,可开具发票

VIP尽享专属权益

VIP文档免费下载

赠送VIP文档免费下载次数

阅读免打扰

去除文档详情页间广告

专属身份标识

尊贵的VIP专属身份标识

高级客服

一对一高级客服服务

多端互通

电脑端/手机端权益通用