您所在位置: 网站首页 / 文档列表 / 交通运输 / 文档详情
洛阳市交通局公路交通突发事件应急预案.doc 立即下载
上传人:桂香****盟主 上传时间:2024-09-08 格式:DOC 页数:19 大小:39KB 金币:10 举报 版权申诉
预览加载中,请您耐心等待几秒...

洛阳市交通局公路交通突发事件应急预案.doc

洛阳市交通局公路交通突发事件应急预案.doc

预览

免费试读已结束,剩余 9 页请下载文档后查看

10 金币

下载文档

如果您无法下载资料,请参考说明:

1、部分资料下载需要金币,请确保您的账户上有足够的金币

2、已购买过的文档,再次下载不重复扣费

3、资料包下载后请先用软件解压,在使用对应软件打开

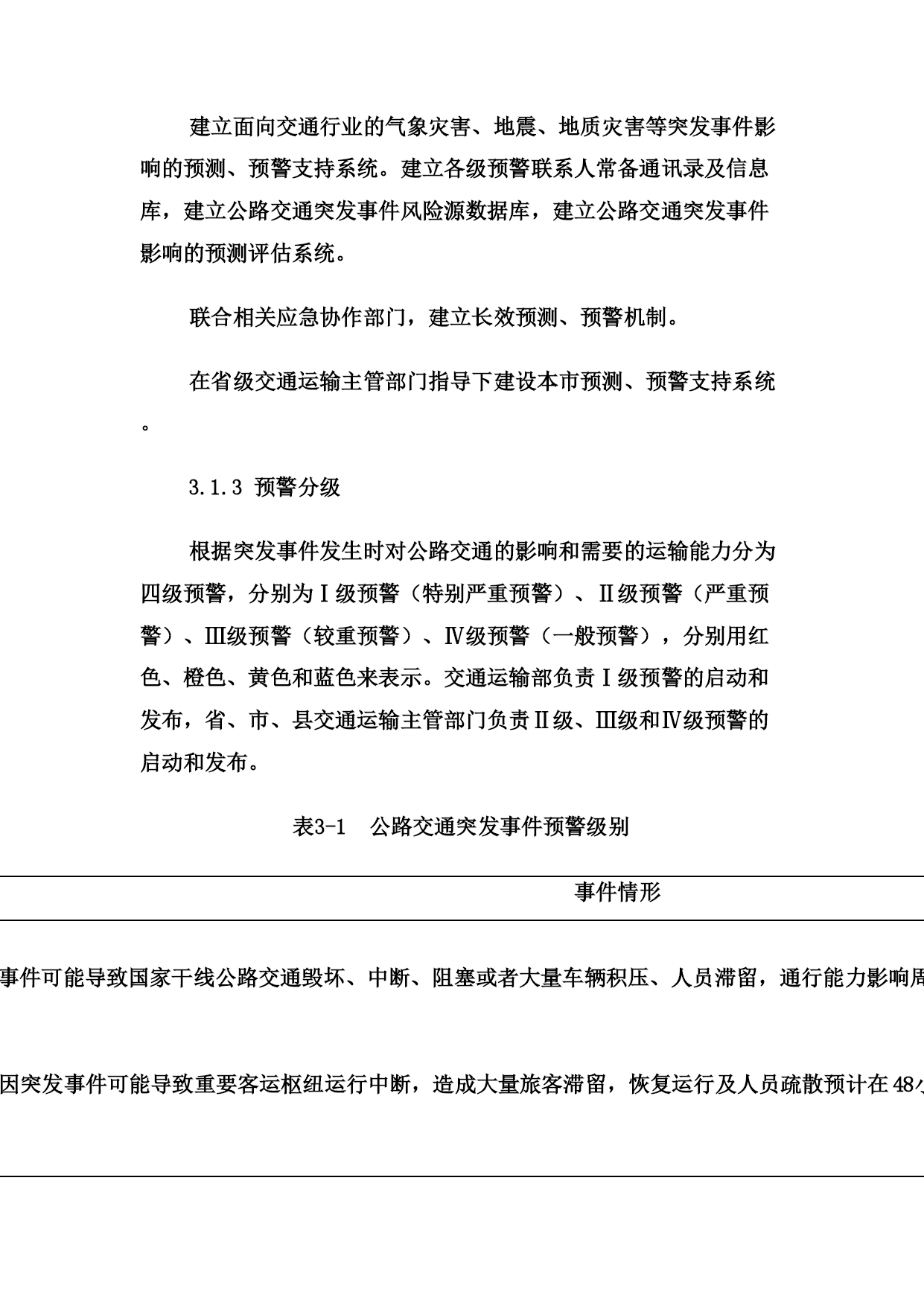
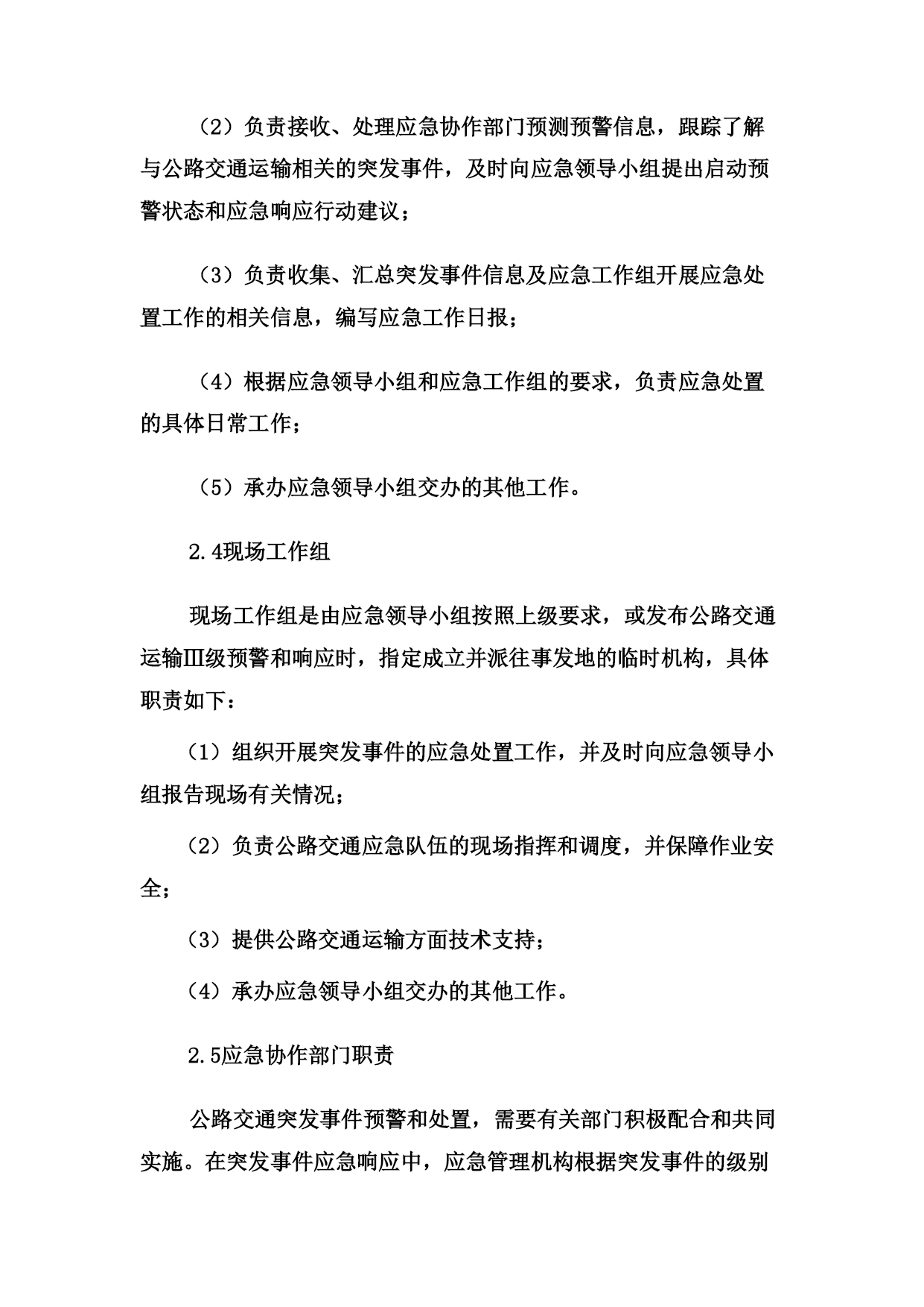
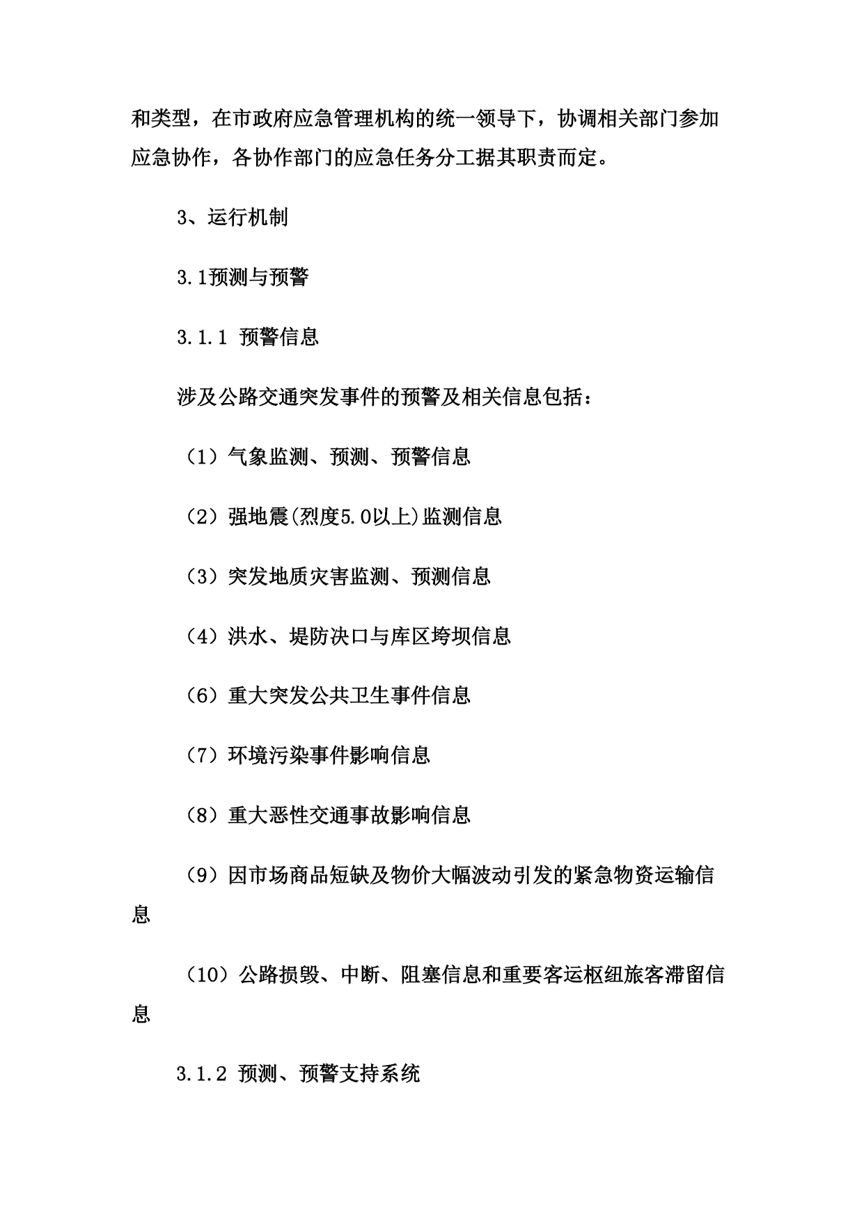
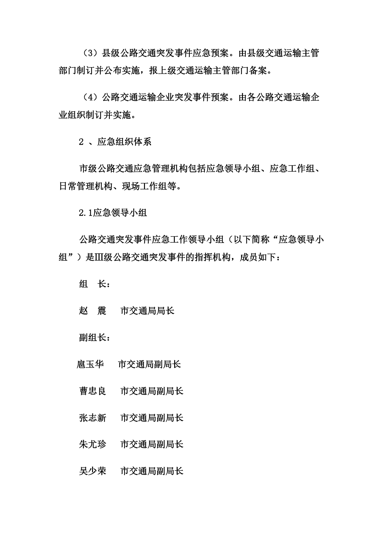
关于印发《洛阳市交通局公路交通突发事件应急预案》的通知各县(市、区)交通局,局属有关单位:根据中华人民共和国交通运输部《公路交通突发事件应急预案》(交公路发〔2009〕226号)和上级的要求,市交通局制订了《洛阳市交通局公路交通突发事件应急预案》,现印发给你们,请遵照执行。附件:《洛阳市交通局公路交通突发事件应急预案》洛阳市交通局二○○九年十二月二十日洛阳市交通局公路交通突发事件应急预案1、总则1.1编制目的为切实加强公路交通突发事件的应急管理工作,建立完善应急管理体制和机制,提高突发事件预防和应对能力,控制、减轻和消除公路交通突发事件引起的严重社会危害,及时恢复公路交通正常运行,保障公路畅通,增强应急保障能力,制定本预案。1.2编制依据依据《中华人民共和国突发事件应对法》、《中华人民共和国公路法》、《中华人民共和国道路运输条例》等法律法规,《交通运输部公路交通突发事件应急预案》及国家相关专项预案和部门预案制订本预案。1.3分类分级本预案所称公路交通突发事件是指由下列突发事件引发的造成或者可能造成公路以及重要客运枢纽出现中断、阻塞、重大人员伤亡、大量人员需要疏散、重大财产损失、生态环境破坏和严重社会危害,以及由于社会经济异常波动造成重要物资、旅客运输紧张需要交通运输部门提供应急运输保障的紧急事件。(1)自然灾害。主要包括水旱灾害、气象灾害、地震灾害、地质灾害、生物灾害和森林火灾等。(2)公路交通运输生产事故。主要包括交通事故、公路工程建设事故、危险货物运输事故。(3)公共卫生事件。主要包括传染病疫情、群体性不明原因疾病、食品安全和职业危害、动物疫情,以及其他严重影响公众健康和生命安全的事件。(4)社会安全事件。主要包括恐怖袭击事件、经济安全事件和涉外突发事件。各类公路交通突发事件按照其性质、严重程度、可控性和影响范围等因素,一般分为四级:Ⅰ级(特别重大)、Ⅱ级(重大)、Ⅲ级(较大)和Ⅳ级(一般)。1.4适用范围本预案适用于洛阳市行政区域内Ⅲ级(较大)和Ⅳ级(一般)公路交通突发事件的应对工作,以及需要由交通局提供公路交通运输保障的其它紧急事件。1.5工作原则以人为本、平急结合,统一领导、分级负责,属地管理、联动协调,部门协作、资源共享。1.6应急预案体系公路交通突发事件应急预案体系包括:(1)公路交通突发事件应急预案。(2)公路交通突发事件应急专项预案。主要涉及公路气象灾害、水灾与地质灾害、地震灾害、重点物资运输、危险货物运输、重点交通枢纽的人员疏散、施工安全、特大桥梁安全事故、特长隧道安全事故、公共卫生事件、社会安全事件等方面。(3)县级公路交通突发事件应急预案。由县级交通运输主管部门制订并公布实施,报上级交通运输主管部门备案。(4)公路交通运输企业突发事件预案。由各公路交通运输企业组织制订并实施。2、应急组织体系市级公路交通应急管理机构包括应急领导小组、应急工作组、日常管理机构、现场工作组等。2.1应急领导小组公路交通突发事件应急工作领导小组(以下简称“应急领导小组”)是Ⅲ级公路交通突发事件的指挥机构,成员如下:组长:赵震市交通局局长副组长:扈玉华市交通局副局长曹忠良市交通局副局长张志新市交通局副局长朱尤珍市交通局副局长吴少荣市交通局副局长孙安卿市交通局副局长公路管理局局长李同献洛阳市农村公路管理处处长刘宏伟市交通局纪检组长樊立杰洛阳市道路运输管理局局长成员:郑世仿局技术安全科科长姚国钰局办公室主任李万杰局运输管理科科长赵忠敏局公路管理科科长阚杰局机关服务中心主任职责如下:(1)决定启动和终止Ⅲ级公路交通突发事件预警状态和应急响应行动;(2)负责统一领导Ⅲ级公路交通突发事件的应急处置工作,发布指挥调度命令,并督促检查执行情况;(3)根据上级要求,或根据应急处置需要,指定成立现场工作组,并派往突发事件现场开展应急处置工作;(4)根据需要,会同有关部门,制定应对突发事件的联合行动方案,并监督实施;(5)当突发事件由市政府统一指挥时,应急领导小组按照市政府的指令,执行相应的应急行动;(6)其他相关重大事项。2.2应急工作组应急工作组在应急领导小组决定启动Ⅲ级公路交通突发事件预警状态和应急响应行动时自动成立,由交通局组建,在应急领导小组统一领导下具体承担应急处置工作。应急工作组一般分为五个应急工作小组:(1)综合协调小组:由办公室主任任组长,负责组织协调工作。(2)公路抢通小组:由公路局局长任组长,负责组织公路抢修及保通工作。(3)运输保障小组:由道路运输管理局局长任组长,负责组织、协调人员、物资的应急运输保障工作。(4)恢复重建小组:由分管计划、公路的副局长任组长,负责公路受灾情况统计,组织灾后
单篇购买
VIP会员(1亿+VIP文档免费下)

扫码即表示接受《下载须知》

洛阳市交通局公路交通突发事件应急预案

文档大小:39KB

限时特价:扫码查看

• 请登录后再进行扫码购买
• 使用微信/支付宝扫码注册及付费下载,详阅 用户协议 隐私政策
• 如已在其他页面进行付款,请刷新当前页面重试
• 付费购买成功后,此文档可永久免费下载
年会员
99.0
¥199.0

6亿VIP文档任选,共次下载特权。

已优惠

微信/支付宝扫码完成支付,可开具发票

VIP尽享专属权益

VIP文档免费下载

赠送VIP文档免费下载次数

阅读免打扰

去除文档详情页间广告

专属身份标识

尊贵的VIP专属身份标识

高级客服

一对一高级客服服务

多端互通

电脑端/手机端权益通用

手机号注册 用户名注册
我已阅读并接受《用户协议》《隐私政策》
已有账号?立即登录
我已阅读并接受《用户协议》《隐私政策》
已有账号?立即登录
登录
手机号登录 微信扫码登录
微信扫一扫登录 账号密码登录

首次登录需关注“豆柴文库”公众号

新用户注册
VIP会员(1亿+VIP文档免费下)
年会员
99.0
¥199.0

6亿VIP文档任选,共次下载特权。

已优惠

微信/支付宝扫码完成支付,可开具发票

VIP尽享专属权益

VIP文档免费下载

赠送VIP文档免费下载次数

阅读免打扰

去除文档详情页间广告

专属身份标识

尊贵的VIP专属身份标识

高级客服

一对一高级客服服务

多端互通

电脑端/手机端权益通用