您所在位置: 网站首页 / 文档列表 / MBA/MPA / 文档详情
湖南大学工商管理硕士研究生培养方案.doc 立即下载
上传人:天马****23 上传时间:2024-09-08 格式:DOC 页数:111 大小:4.3MB 金币:10 举报 版权申诉
预览加载中,请您耐心等待几秒...

湖南大学工商管理硕士研究生培养方案.doc

湖南大学工商管理硕士研究生培养方案.doc

预览

免费试读已结束,剩余 101 页请下载文档后查看

10 金币

下载文档

如果您无法下载资料,请参考说明:

1、部分资料下载需要金币,请确保您的账户上有足够的金币

2、已购买过的文档,再次下载不重复扣费

3、资料包下载后请先用软件解压,在使用对应软件打开

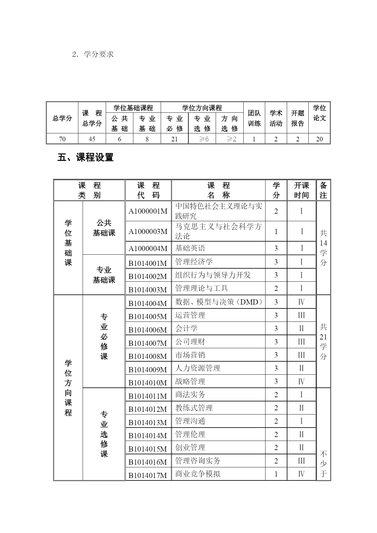
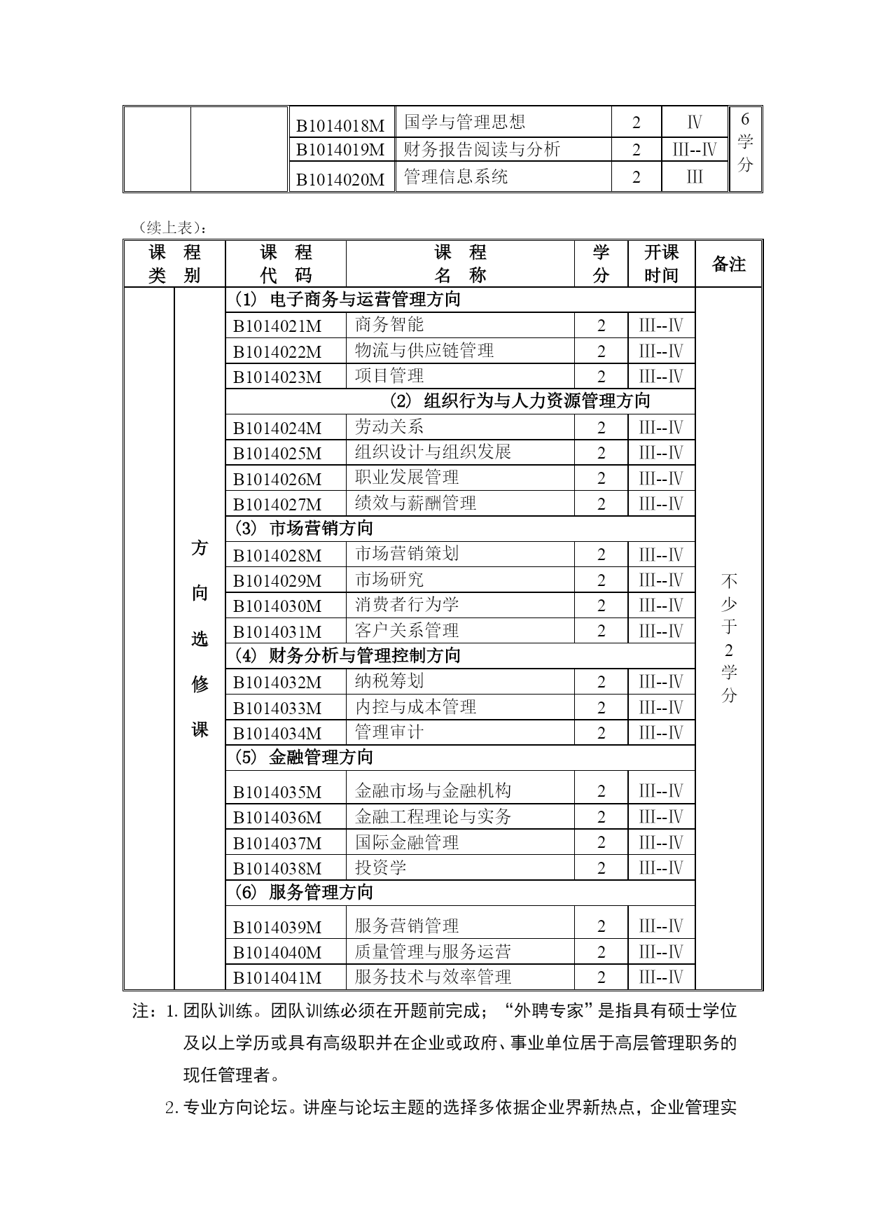
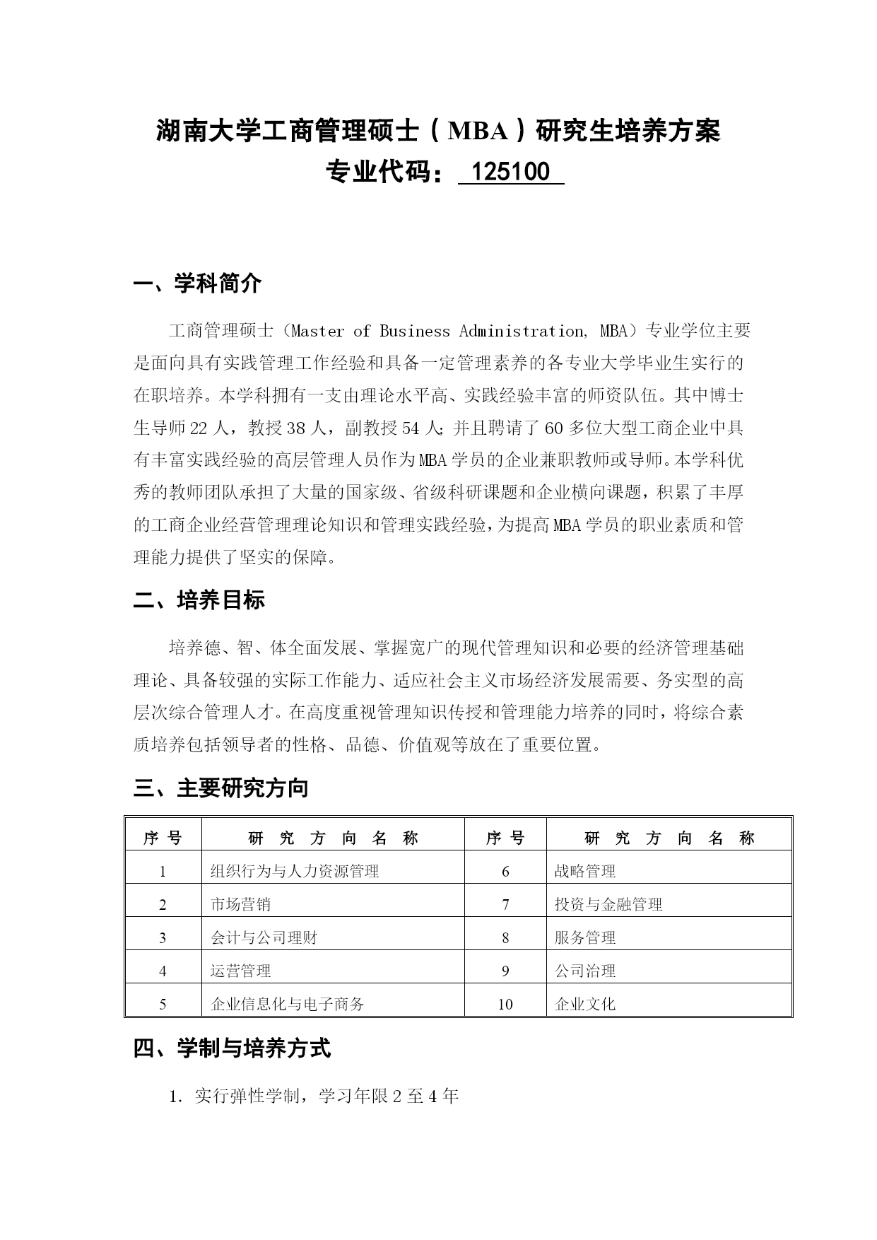
湖南大学工商管理硕士研究生培养方案(完整版)(文档可以直接使用,也可根据实际需要修改使用,可编辑欢迎下载)湖南大学工商管理硕士(MBA)研究生培养方案专业代码:125100一、学科简介工商管理硕士(MasterofBusinessAdministration,MBA)专业学位主要是面向具有实践管理工作经验和具备一定管理素养的各专业大学毕业生实行的在职培养。本学科拥有一支由理论水平高、实践经验丰富的师资队伍。其中博士生导师22人,教授38人,副教授54人;并且聘请了60多位大型工商企业中具有丰富实践经验的高层管理人员作为MBA学员的企业兼职教师或导师。本学科优秀的教师团队承担了大量的国家级、省级科研课题和企业横向课题,积累了丰厚的工商企业经营管理理论知识和管理实践经验,为提高MBA学员的职业素质和管理能力提供了坚实的保障。二、培养目标培养德、智、体全面发展、掌握宽广的现代管理知识和必要的经济管理基础理论、具备较强的实际工作能力、适应社会主义市场经济发展需要、务实型的高层次综合管理人才。在高度重视管理知识传授和管理能力培养的同时,将综合素质培养包括领导者的性格、品德、价值观等放在了重要位置。三、主要研究方向序号研究方向名称序号研究方向名称1组织行为与人力资源管理6战略管理2市场营销7投资与金融管理3会计与公司理财8服务管理4运营管理9公司治理5企业信息化与电子商务10企业文化四、学制与培养方式1.实行弹性学制,学习年限2至4年2.学分要求总学分课程总学分学位基础课程学位方向课程团队训练学术活动开题报告学位论文公共基础专业基础专业必修专业选修方向选修70456821≥6≥212220五、课程设置课程类别课程代码课程名称学分开课时间备注学位基础课公共基础课A1000001M中国特色社会主义理论与实践研究2Ⅰ共14学分A1000003M马克思主义与社会科学方法论1ⅠA1000004M基础英语3Ⅰ专业基础课B1014001M管理经济学3ⅠB1014002M组织行为与领导力开发3ⅠB1014003M管理理论与工具2Ⅰ学位方向课程专业必修课B1014004M数据、模型与决策(DMD)3Ⅳ共21学分B1014005M运营管理3ⅢB1014006M会计学3ⅡB1014007M公司理财3ⅢB1014008M市场营销3ⅢB1014009M人力资源管理3ⅡB1014010M战略管理3Ⅳ专业选修课B1014011M商法实务2Ⅰ不少于6学分B1014012M教练式管理2ⅡB1014013M管理沟通2ⅠB1014014M管理伦理2ⅡB1014015M创业管理2ⅡB1014016M管理咨询实务2ⅢB1014017M商业竞争模拟1ⅣB1014018M国学与管理思想2ⅣB1014019M财务报告阅读与分析2Ⅲ--ⅣB1014020M管理信息系统2Ⅲ(续上表):课程类别课程代码课程名称学分开课时间备注方向选修课(1)电子商务与运营管理方向不少于2学分B1014021M商务智能2Ⅲ--ⅣB1014022M物流与供应链管理2Ⅲ--ⅣB1014023M项目管理2Ⅲ--Ⅳ(2)组织行为与人力资源管理方向B1014024M劳动关系2Ⅲ--ⅣB1014025M组织设计与组织发展2Ⅲ--ⅣB1014026M职业发展管理2Ⅲ--ⅣB1014027M绩效与薪酬管理2Ⅲ--Ⅳ(3)市场营销方向B1014028M市场营销策划2Ⅲ--ⅣB1014029M市场研究2Ⅲ--ⅣB1014030M消费者行为学2Ⅲ--ⅣB1014031M客户关系管理2Ⅲ--Ⅳ(4)财务分析与管理控制方向B1014032M纳税筹划2Ⅲ--ⅣB1014033M内控与成本管理2Ⅲ--ⅣB1014034M管理审计2Ⅲ--Ⅳ(5)金融管理方向B1014035M金融市场与金融机构2Ⅲ--ⅣB1014036M金融工程理论与实务2Ⅲ--ⅣB1014037M国际金融管理2Ⅲ--ⅣB1014038M投资学2Ⅲ--Ⅳ(6)服务管理方向B1014039M服务营销管理2Ⅲ--ⅣB1014040M质量管理与服务运营2Ⅲ--ⅣB1014041M服务技术与效率管理2Ⅲ--Ⅳ注:1.团队训练。团队训练必须在开题前完成;“外聘专家”是指具有硕士学位及以上学历或具有高级职并在企业或政府、事业单位居于高层管理职务的现任管理者。2.专业方向论坛。讲座与论坛主题的选择多依据企业界新热点,企业管理实际中遭遇的共性问题,展开富有思辩性与启发性的专题活动;旨在拓宽学员视野,改善心智模式,感悟商界最新管理理念,解读政策走势,激活创新思维,培养多维度认知视角与多元化思维模式。例如:湖南大学M
单篇购买
VIP会员(1亿+VIP文档免费下)

扫码即表示接受《下载须知》

湖南大学工商管理硕士研究生培养方案

文档大小:4.3MB

限时特价:扫码查看

• 请登录后再进行扫码购买
• 使用微信/支付宝扫码注册及付费下载,详阅 用户协议 隐私政策
• 如已在其他页面进行付款,请刷新当前页面重试
• 付费购买成功后,此文档可永久免费下载
年会员
99.0
¥199.0

6亿VIP文档任选,共次下载特权。

已优惠

微信/支付宝扫码完成支付,可开具发票

VIP尽享专属权益

VIP文档免费下载

赠送VIP文档免费下载次数

阅读免打扰

去除文档详情页间广告

专属身份标识

尊贵的VIP专属身份标识

高级客服

一对一高级客服服务

多端互通

电脑端/手机端权益通用

手机号注册 用户名注册
我已阅读并接受《用户协议》《隐私政策》
已有账号?立即登录
我已阅读并接受《用户协议》《隐私政策》
已有账号?立即登录
登录
手机号登录 微信扫码登录
微信扫一扫登录 账号密码登录

首次登录需关注“豆柴文库”公众号

新用户注册
VIP会员(1亿+VIP文档免费下)
年会员
99.0
¥199.0

6亿VIP文档任选,共次下载特权。

已优惠

微信/支付宝扫码完成支付,可开具发票

VIP尽享专属权益

VIP文档免费下载

赠送VIP文档免费下载次数

阅读免打扰

去除文档详情页间广告

专属身份标识

尊贵的VIP专属身份标识

高级客服

一对一高级客服服务

多端互通

电脑端/手机端权益通用