您所在位置: 网站首页 / 文档列表 / 嵌入式开发 / 文档详情
车辆测速及显示系统设计嵌入式系统课程设计.doc 立即下载
上传人:天马****23 上传时间:2024-09-06 格式:DOC 页数:121 大小:4.2MB 金币:10 举报 版权申诉
预览加载中,请您耐心等待几秒...

车辆测速及显示系统设计嵌入式系统课程设计.doc

车辆测速及显示系统设计嵌入式系统课程设计.doc

预览

免费试读已结束,剩余 111 页请下载文档后查看

10 金币

下载文档

如果您无法下载资料,请参考说明:

1、部分资料下载需要金币,请确保您的账户上有足够的金币

2、已购买过的文档,再次下载不重复扣费

3、资料包下载后请先用软件解压,在使用对应软件打开

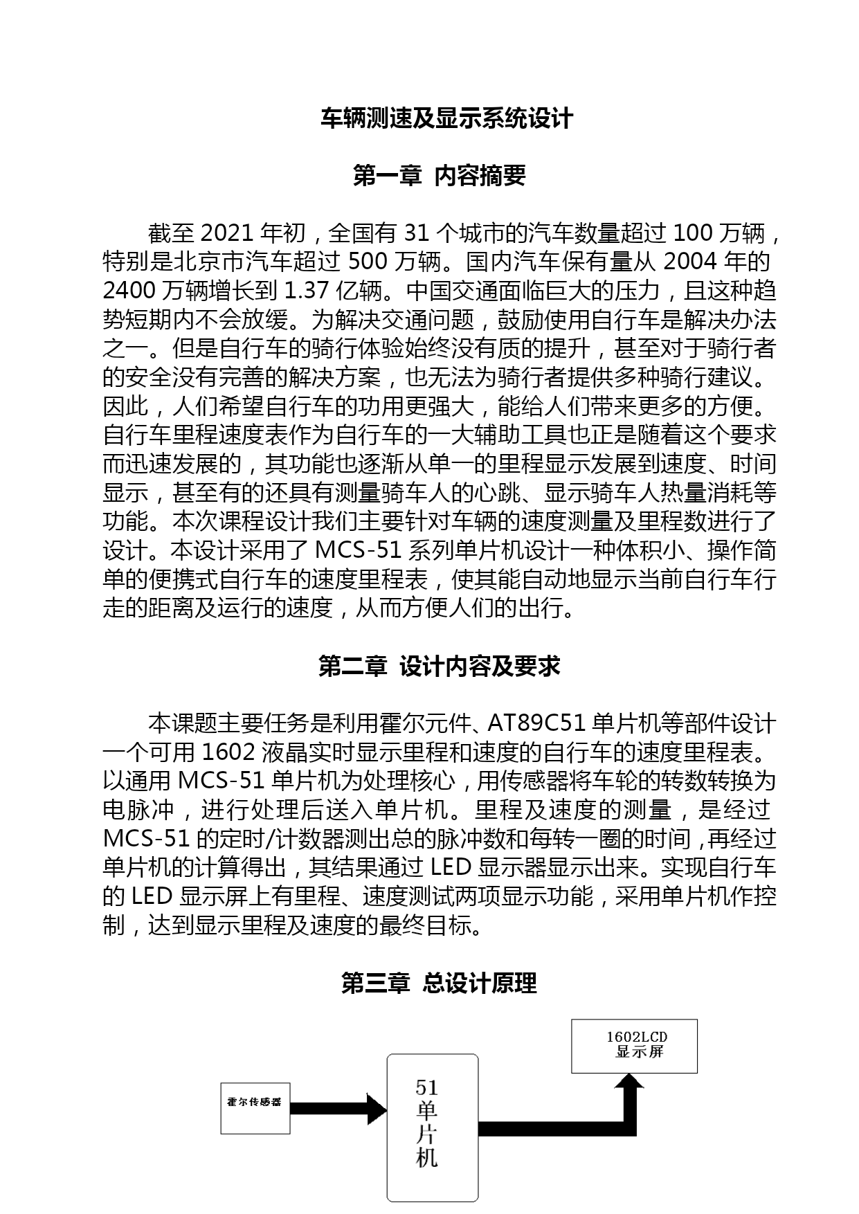
车辆测速及显示系统设计嵌入式系统课程设计(完整版)资料(可以直接使用,可编辑优秀版资料,欢迎下载)1.从键盘上输入任意三个数,要求按大小顺序排列输出。settalkonmax3=c【答案】D【答案】INSERT、SELECT、UPDATE、ALTERTABLEcasen=432、SMTP【答案】CC.SELECT学生.学号,姓名FROM学生,选课WHERE学生.学号=选课.学号AND成绩>=ANY(SELECT成绩FROM选课WHERE课程号=”101”)A、8B、6C、4D、2课程设计报告(嵌入式系统课程设计)题目:车辆测速及显示系统设计学生姓名(学号):许心悦P71314034周梅P71314040庞影影P71314038郑辉P71314037课程院(系):电子信息工程学院物联网工程系指导老师姓名:徐磊职称/学位:讲师/博士指导老师所在单位:安徽大学电子信息工程学院完成时间:2021年12月目录TOC\o"1-3"\h\uHYPERLINK\l_Toc18904第一章内容摘要PAGEREF_Toc189041HYPERLINK\l_Toc13882第二章设计内容及要求PAGEREF_Toc138821HYPERLINK\l_Toc10593第三章总设计原理PAGEREF_Toc105931HYPERLINK\l_Toc12277第四章硬件设计PAGEREF_Toc122772HYPERLINK\l_Toc85294.1硬件方案设计PAGEREF_Toc85292HYPERLINK\l_Toc36814.2AT89C51单片机介绍PAGEREF_Toc36814HYPERLINK\l_Toc211114.3霍尔开关型传感器介绍PAGEREF_Toc211117HYPERLINK\l_Toc144224.4LCD显示器介绍PAGEREF_Toc144228HYPERLINK\l_Toc13439PAGEREF_Toc134398HYPERLINK\l_Toc10787PAGEREF_Toc107878HYPERLINK\l_Toc28815PAGEREF_Toc288158HYPERLINK\l_Toc138774.5单片机外围电路设计PAGEREF_Toc138779HYPERLINK\l_Toc11697PAGEREF_Toc1169710HYPERLINK\l_Toc29792PAGEREF_Toc2979210HYPERLINK\l_Toc17818第五章软件设计PAGEREF_Toc1781816HYPERLINK\l_Toc71805.1软件总体程序分析PAGEREF_Toc718016HYPERLINK\l_Toc195935.2软件主程序设计PAGEREF_Toc1959316HYPERLINK\l_Toc105045.3中断子程序设计PAGEREF_Toc1050418HYPERLINK\l_Toc279955.4软件应用介绍PAGEREF_Toc2799519HYPERLINK\l_Toc26590ProteusPAGEREF_Toc2659019HYPERLINK\l_Toc25354KeilC51PAGEREF_Toc2535419HYPERLINK\l_Toc11739第六章心得体会PAGEREF_Toc1173920车辆测速及显示系统设计第一章内容摘要截至2021年初,全国有31个城市的汽车数量超过100万辆,特别是北京市汽车超过500万辆。国内汽车保有量从2004年的2400万辆增长到1.37亿辆。中国交通面临巨大的压力,且这种趋势短期内不会放缓。为解决交通问题,鼓励使用自行车是解决办法之一。但是自行车的骑行体验始终没有质的提升,甚至对于骑行者的安全没有完善的解决方案,也无法为骑行者提供多种骑行建议。因此,人们希望自行车的功用更强大,能给人们带来更多的方便。自行车里程速度表作为自行车的一大辅助工具也正是随着这个要求而迅速发展的,其功能也逐渐从单一的里程显示发展到速度、时间显示,甚至有的还具有测量骑车人的心跳、显示骑车人热量消耗等功能。本次课程设计我们主要针对车辆的速度测量及里程数进行了设计。本设计采用了MCS-51系列单片机设计一种体积小、操作简单的便携式自行车的速度里程表,
单篇购买
VIP会员(1亿+VIP文档免费下)

扫码即表示接受《下载须知》

车辆测速及显示系统设计嵌入式系统课程设计

文档大小:4.2MB

限时特价:扫码查看

• 请登录后再进行扫码购买
• 使用微信/支付宝扫码注册及付费下载,详阅 用户协议 隐私政策
• 如已在其他页面进行付款,请刷新当前页面重试
• 付费购买成功后,此文档可永久免费下载
年会员
99.0
¥199.0

6亿VIP文档任选,共次下载特权。

已优惠

微信/支付宝扫码完成支付,可开具发票

VIP尽享专属权益

VIP文档免费下载

赠送VIP文档免费下载次数

阅读免打扰

去除文档详情页间广告

专属身份标识

尊贵的VIP专属身份标识

高级客服

一对一高级客服服务

多端互通

电脑端/手机端权益通用

手机号注册 用户名注册
我已阅读并接受《用户协议》《隐私政策》
已有账号?立即登录
我已阅读并接受《用户协议》《隐私政策》
已有账号?立即登录
登录
手机号登录 微信扫码登录
微信扫一扫登录 账号密码登录

首次登录需关注“豆柴文库”公众号

新用户注册
VIP会员(1亿+VIP文档免费下)
年会员
99.0
¥199.0

6亿VIP文档任选,共次下载特权。

已优惠

微信/支付宝扫码完成支付,可开具发票

VIP尽享专属权益

VIP文档免费下载

赠送VIP文档免费下载次数

阅读免打扰

去除文档详情页间广告

专属身份标识

尊贵的VIP专属身份标识

高级客服

一对一高级客服服务

多端互通

电脑端/手机端权益通用