您所在位置: 网站首页 / 文档列表 / 小学课件 / 文档详情
小学科学《声音》综合练习题(a卷).doc 立即下载
上传人:17****27 上传时间:2024-09-08 格式:DOC 页数:12 大小:1MB 金币:10 举报 版权申诉
预览加载中,请您耐心等待几秒...

小学科学《声音》综合练习题(a卷).doc

小学科学《声音》综合练习题(a卷).doc

预览

免费试读已结束,剩余 2 页请下载文档后查看

10 金币

下载文档

如果您无法下载资料,请参考说明:

1、部分资料下载需要金币,请确保您的账户上有足够的金币

2、已购买过的文档,再次下载不重复扣费

3、资料包下载后请先用软件解压,在使用对应软件打开

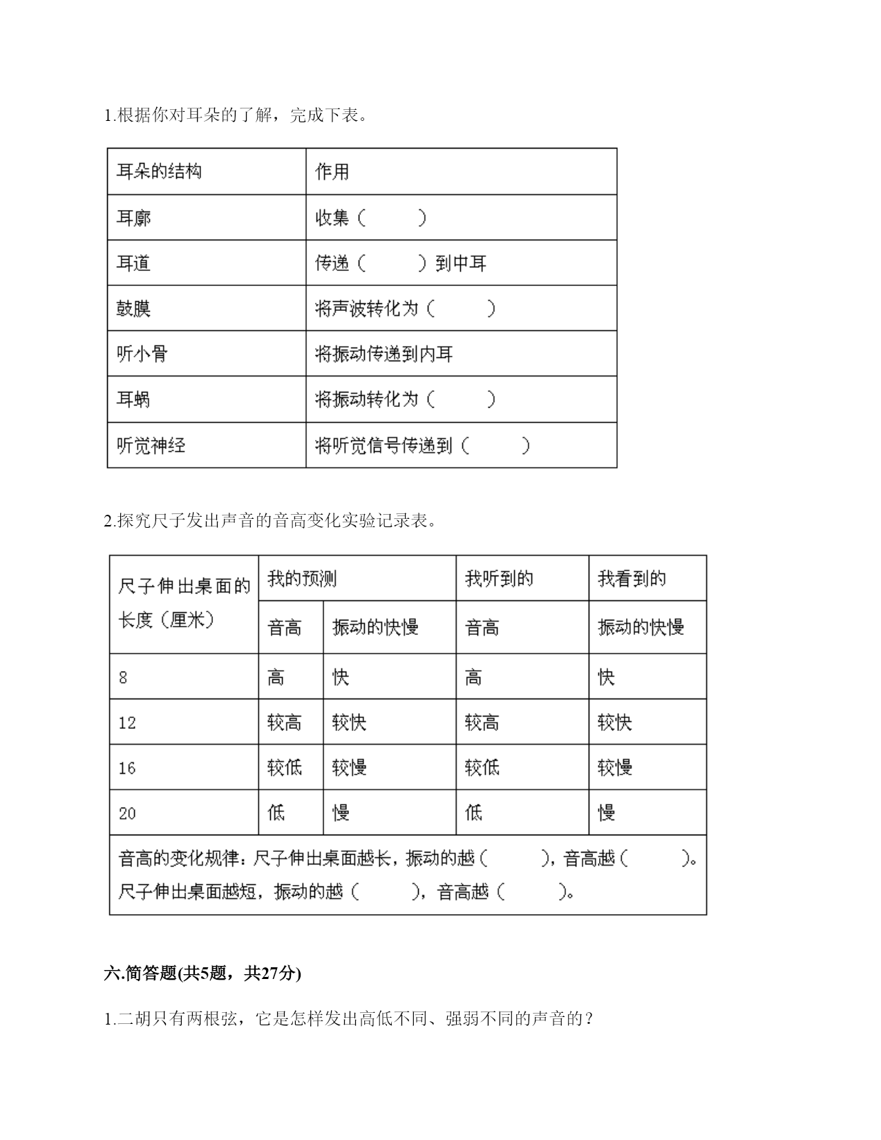
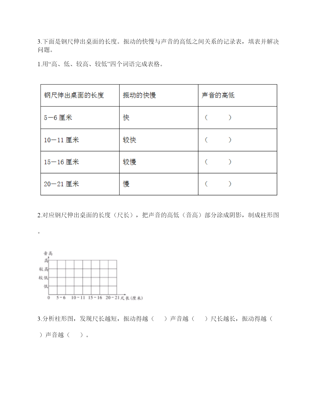
小学科学《声音》综合练习题一.选择题(共10题,共20分)1.不能影响弦乐器音调高低的因素有()。A.音色B.松紧C.长短D.粗细2.声音可以向()传播。A.一个方向B.四面八方C.两个方向3.想要研究“物体发出声音的高低与物体粗细的关系”,应该选用的实验材料是()。A.B.C.4.一个人说话的声音“尖”,表明他说话的()。A.音量大B.音调高C.声音好听5.把手放在耳后并朝着声音发出的方向,我们听到的声音会(),由此,我们可以知道耳郭的作用是收集声波。A.更模糊B.更清楚C.更快6.在探索尺子音高变化的实验中,把钢尺伸出桌面不同的长度,用相同的力拨动时可以听到不同音高的声音。通过观察发现,下列因素会影响尺子音高变化的是()。A.振动幅度B.振动快慢C.两者都不是7.下列关于声音传播的叙述,正确的是()。A.老师讲课的声音传播到我们的耳朵中,没有依靠任何物质B.真空中也能传声C.敲锣时,要使锣停止发声,可用手使劲按住锣面不让其振动8.把敲响的音叉放在水面上,会看到()。A.水面十分平静B.水会向一个方向流动C.水花四溅,水面出现-圈圈波纹9.小闹钟的声音是如何传播给我们的?()A.闹铃→空气→耳朵→闹钟的外壳B.闹铃→空气→闹钟的外壳→耳朵C.闹铃→闹钟的外壳→空气→耳朵10.小明自制了一个橡皮筋琴,如图:用相同大小的力从细弦到粗弦依次弹拨,声音的变化是()。A.从低到高B.从高到低C.从弱到强二.填空题(共10题,共34分)1.尺子伸出桌面(),发出的声音()﹔尺子伸出桌面(),发出的声音()。2.声音的高低可以用()来描述。3.声音可以用高、()强、()等词来描述。4.声音是由物体的()产生的,()停止声音就停止了。5.上课时,老师的声音是通过()(填“固体”或“空气”)传入同学们的耳中的。6.耳廓的作用是()、()的作用是将声音转化成振动。7.二胡、吉他等乐器的琴箱的作用是()。8.在我们的周围,声音无处不在。我们的喉咙有一个能发出声音、控制自如的器官是()。9.古筝的琴弦越粗的,振动的就越慢,音高就越()。10.音高是由物体的振动的()决定的,物体振动得动的越快音高越()。三.判断题(共10题,共20分)1.流水声、鸟叫声、雨声都属于自然界的声音。()2.宇航员在月球上能够交流,依靠的是电子通信设备。()3.我们的耳朵无法感受到超声波,而蝙蝠不但能听到超声波,还能通过鼻腔发出超声波。()4.听觉神经把振动传到大脑。()5.人从喉咙里发出声音,说明声带在发生振动。()6.如果有大陨石撞上月球,我们地球上的人也能听到撞击声。()7.用手轻轻触摸正在发声的物体,能感觉到物体正在振动。()8.在任何场所我们都要大声说话,防止别人听不清。()9.远近不同或高低不同的声音,引起鼓膜的振动是一样的。()10.当雨落入水中,水纹呈波形散开这是我们可以听到“滴答”声。这说明声音是以水波为载体传入我们耳朵的。()四.连线题(共1题,共6分)1.把下面器官和主要的功能用线连起来。鼓膜收集声音外耳道把声音信号传递给大脑听小骨把振动转化成声音信号听觉神经传递振动耳郭传送声波耳蜗产生振动五.填表题(共2题,共18分)1.根据你对耳朵的了解,完成下表。2.探究尺子发出声音的音高变化实验记录表。六.简答题(共5题,共27分)1.二胡只有两根弦,它是怎样发出高低不同、强弱不同的声音的?2.自制小乐器分为几个步骤?依次是什么?3.向水壶中倒水,随着水越到越多,听到的声音高低不同,倒的水越多,声音越高,其科学原理是什么?4.想一想,上课时坐在教室里能听到哪些声音?坐在教室里能听到的声音有?5.我们通常用哪些词来描述听到的声音?七.材料题(共3题,共21分)1.写出下图各部分的名称。2.唐朝著名诗人白居易在《琵琶行》中有“大弦嘈嘈如急雨,小弦切切如私语”的诗句。意思是粗弦嘈嘈,好像是疾风骤雨,细弦切切,好像是儿女私语。根据所学的知识,说一说弦的粗细对音高有什么影响?还有哪些因素能影响音高?3.夏天的夜晚,我们经常能听到蟋蟀的叫声,可是,你知道吗?只有雄性蟋蟀会叫,雌性是不会叫的。而且,蟋蟀的叫声不是从口中发出的,而是靠翅膀的摩擦来发声的。在雄性蟋蟀的前翅上,有旋涡纹状的翅膜,一边翅膀长着锉刀状的翅膜——弦器,另一边翅膀长着较硬的翅膜——弹器。当这两种发音器相互摩擦时,就能发出声音。蟋蟀称得上是昆虫界里一名优秀的小提琴师。你还听见过哪些动物的叫声?试写出5种。八.综合题(共5题,共38分)1.取一面鼓,在鼓上撒一些纸屑。(1)如图甲,轻轻敲击鼓面,鼓发出声音,上下跳动,说明声音是由物体()产生。(2)如图乙
单篇购买
VIP会员(1亿+VIP文档免费下)

扫码即表示接受《下载须知》

小学科学《声音》综合练习题(a卷)

文档大小:1MB

限时特价:扫码查看

• 请登录后再进行扫码购买
• 使用微信/支付宝扫码注册及付费下载,详阅 用户协议 隐私政策
• 如已在其他页面进行付款,请刷新当前页面重试
• 付费购买成功后,此文档可永久免费下载
年会员
99.0
¥199.0

6亿VIP文档任选,共次下载特权。

已优惠

微信/支付宝扫码完成支付,可开具发票

VIP尽享专属权益

VIP文档免费下载

赠送VIP文档免费下载次数

阅读免打扰

去除文档详情页间广告

专属身份标识

尊贵的VIP专属身份标识

高级客服

一对一高级客服服务

多端互通

电脑端/手机端权益通用

手机号注册 用户名注册
我已阅读并接受《用户协议》《隐私政策》
已有账号?立即登录
我已阅读并接受《用户协议》《隐私政策》
已有账号?立即登录
登录
手机号登录 微信扫码登录
微信扫一扫登录 账号密码登录

首次登录需关注“豆柴文库”公众号

新用户注册
VIP会员(1亿+VIP文档免费下)
年会员
99.0
¥199.0

6亿VIP文档任选,共次下载特权。

已优惠

微信/支付宝扫码完成支付,可开具发票

VIP尽享专属权益

VIP文档免费下载

赠送VIP文档免费下载次数

阅读免打扰

去除文档详情页间广告

专属身份标识

尊贵的VIP专属身份标识

高级客服

一对一高级客服服务

多端互通

电脑端/手机端权益通用