您所在位置: 网站首页 / 文档列表 / 施工组织 / 文档详情
建筑组织施工设计.doc 立即下载
上传人:天马****23 上传时间:2024-09-08 格式:DOC 页数:408 大小:3.5MB 金币:10 举报 版权申诉
预览加载中,请您耐心等待几秒...

建筑组织施工设计.doc

建筑组织施工设计.doc

预览

免费试读已结束,剩余 398 页请下载文档后查看

10 金币

下载文档

如果您无法下载资料,请参考说明:

1、部分资料下载需要金币,请确保您的账户上有足够的金币

2、已购买过的文档,再次下载不重复扣费

3、资料包下载后请先用软件解压,在使用对应软件打开

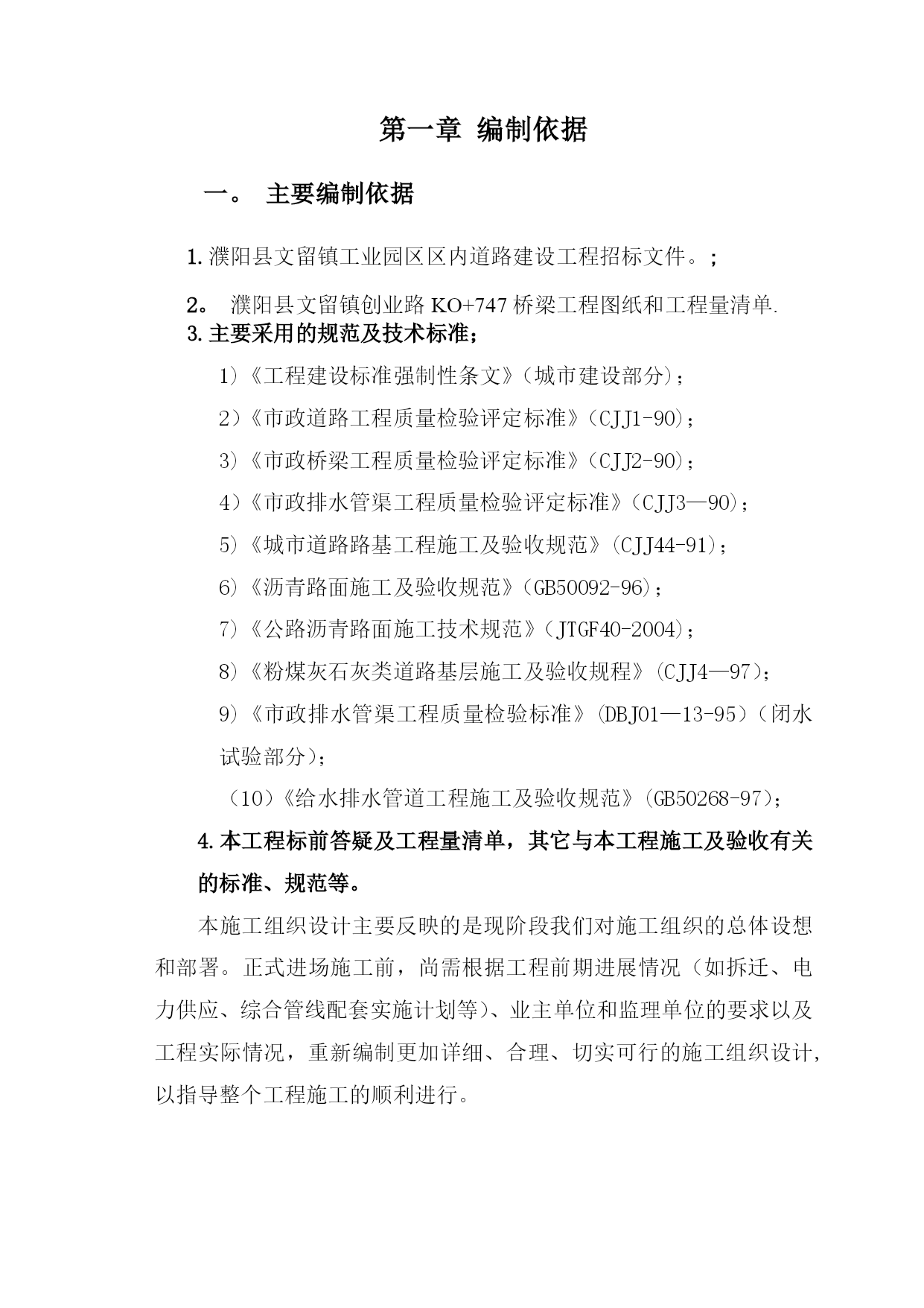
建筑组织施工设计实用文档(实用文档,可以直接使用,可编辑优秀版资料,欢迎下载)第一章编制依据一。主要编制依据1.濮阳县文留镇工业园区区内道路建设工程招标文件。;2。濮阳县文留镇创业路KO+747桥梁工程图纸和工程量清单.3.主要采用的规范及技术标准;1)《工程建设标准强制性条文》(城市建设部分);2)《市政道路工程质量检验评定标准》(CJJ1-90);3)《市政桥梁工程质量检验评定标准》(CJJ2-90);4)《市政排水管渠工程质量检验评定标准》(CJJ3—90);5)《城市道路路基工程施工及验收规范》(CJJ44-91);6)《沥青路面施工及验收规范》(GB50092-96);7)《公路沥青路面施工技术规范》(JTGF40-2004);8)《粉煤灰石灰类道路基层施工及验收规程》(CJJ4—97);9)《市政排水管渠工程质量检验标准》(DBJ01—13-95)(闭水试验部分);(10)《给水排水管道工程施工及验收规范》(GB50268-97);4.本工程标前答疑及工程量清单,其它与本工程施工及验收有关的标准、规范等。本施工组织设计主要反映的是现阶段我们对施工组织的总体设想和部署。正式进场施工前,尚需根据工程前期进展情况(如拆迁、电力供应、综合管线配套实施计划等)、业主单位和监理单位的要求以及工程实际情况,重新编制更加详细、合理、切实可行的施工组织设计,以指导整个工程施工的顺利进行。第二章工程概况概述本工程位于濮阳县文留镇创业路西延及勘探路,工程名称濮阳县文留镇创业路KO+747桥梁工程.本标段包括道路、排水、桥梁等单位工程。施工总目标我们对本项目建设的指导思想是:信守合同、重视质量、科学组织、确保工期。工期目标本工程拟于具备开工条件的地段先行施工,2021年1月15日竣工,施工总工期80日历天.质量目标工程质量符合国家现行有关设计施工及验收规范的有关要求,达到优良。争创省市政示范工程。安全目标安全工作是保质、保量完成施工任务的先决条件,坚决贯彻“预防为主、安全第一”的思想,确保事故发生率为零。环境保护目标工程弃碴,生活垃圾处理及机械噪音均按南通市施工与环境管理办法执行,并积极响应业主提出的其他环保要求,增强职工的环保意识,做到环保深入人心,争创环境保护先进单位.文明施工目标文明施工目标:争创省文明工地。遵照业主有关文明施工要求,配制各类牌图和宣传标语,施工人员统一着装,挂牌上岗,行为文明,做到与当地人民溶为一体,不欺民,不扰民。创优规则本工程是一项规模大、工期紧迫、施工难度较大的工程。为优质、高速地建设好本工程,特制定如下创优规划:(1)建立创优领导组织,明确创优责任制①创优领导组织由项目经理部项目经理为首安全质量组负责,安全质量监查工程师负责日常事务工作.②各作业队长、工点负责人,为该作业队、工点的创优负责人,并把创优任务落实、分解到基层作业班组。③各业务部门要按照责任制及业务范围,明确创优目标及相应的保证措施。制定一套系统完整的质量管理制度,包括工作程序性管理(重要工作程序用制度形式固定)制度和专项质量检查、验收制度。坚持样板引路,以点带面,确保本标工程按优质工程标准一次成就。④项目经理部、各作业队都要绘制创优责任制网络图,并上墙以便在实施中接受上级检查和群众的监督。(2)强化创优宣传教育,做好技术培训工作人事教育部门要进行安全质量教育和技术培训工作,持证上岗。并组织专题技术讲座,开展TQC基础知识教育。(3)全面加强施工技术管理①根据创优总目标和年度目标,各部门都要制定季度安全质量实施计划,并按PDCA循环进行展开。②制定全面细致的安全质量保证措施,与工艺技术紧密相连,使每项工程有工艺规程,有技术保障,有安全质量保证措施.(4)加强内部监察检查、严格检查制度①项目经理部设专职安全质量检查人员,督促检查作业队的安质工作,并做到严格把关,协调服务,作业队设立安质室,人员配备应满足工作需要.各作业队应配专职安全检查质量检查人员.②各作业队、各工点要认真进行分项工程细目检查验评定工作,按每月施工项目进行自检和自评,项目经理部抽查当月的验评项目总数的25%,对未达到验标“优良"的分项工程以返工,重新验评,直到要求为止,如数据不真实,不得验评。③各级监察、检查人员对违章指挥、违章施工,不遵守工艺细则,有权提出劝阻和警告或处以罚款,对安全质量做出突出贡献的个人和集体,有权提出建议,请求领导给予适当奖励。(5)大力推行运用新技术、新材料、新工艺、新设备、深入开展QC小组攻关活动,并推广运用先进合理办法.①对技术密集的工程项目,要认真做好实施性组织设计,编制详尽的施工工艺及技术措施,拟定攻关课题,积极开展小组活动,确保一
单篇购买
VIP会员(1亿+VIP文档免费下)

扫码即表示接受《下载须知》

建筑组织施工设计

文档大小:3.5MB

限时特价:扫码查看

• 请登录后再进行扫码购买
• 使用微信/支付宝扫码注册及付费下载,详阅 用户协议 隐私政策
• 如已在其他页面进行付款,请刷新当前页面重试
• 付费购买成功后,此文档可永久免费下载
年会员
99.0
¥199.0

6亿VIP文档任选,共次下载特权。

已优惠

微信/支付宝扫码完成支付,可开具发票

VIP尽享专属权益

VIP文档免费下载

赠送VIP文档免费下载次数

阅读免打扰

去除文档详情页间广告

专属身份标识

尊贵的VIP专属身份标识

高级客服

一对一高级客服服务

多端互通

电脑端/手机端权益通用

手机号注册 用户名注册
我已阅读并接受《用户协议》《隐私政策》
已有账号?立即登录
我已阅读并接受《用户协议》《隐私政策》
已有账号?立即登录
登录
手机号登录 微信扫码登录
微信扫一扫登录 账号密码登录

首次登录需关注“豆柴文库”公众号

新用户注册
VIP会员(1亿+VIP文档免费下)
年会员
99.0
¥199.0

6亿VIP文档任选,共次下载特权。

已优惠

微信/支付宝扫码完成支付,可开具发票

VIP尽享专属权益

VIP文档免费下载

赠送VIP文档免费下载次数

阅读免打扰

去除文档详情页间广告

专属身份标识

尊贵的VIP专属身份标识

高级客服

一对一高级客服服务

多端互通

电脑端/手机端权益通用