您所在位置: 网站首页 / 文档列表 / 小学课件 / 文档详情
小学科学《声音》练习题精品(实用).doc 立即下载
上传人:13****51 上传时间:2024-09-08 格式:DOC 页数:13 大小:1.6MB 金币:10 举报 版权申诉
预览加载中,请您耐心等待几秒...

小学科学《声音》练习题精品(实用).doc

小学科学《声音》练习题精品(实用).doc

预览

免费试读已结束,剩余 3 页请下载文档后查看

10 金币

下载文档

如果您无法下载资料,请参考说明:

1、部分资料下载需要金币,请确保您的账户上有足够的金币

2、已购买过的文档,再次下载不重复扣费

3、资料包下载后请先用软件解压,在使用对应软件打开

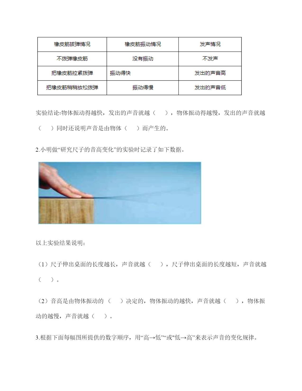
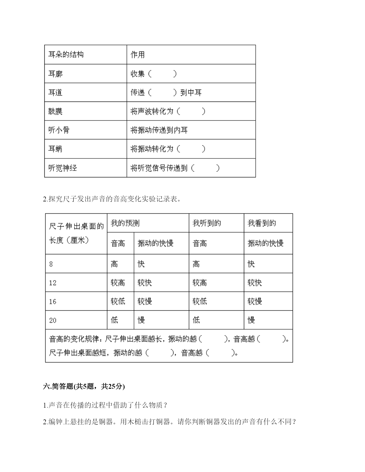
小学科学《声音》练习题一.选择题(共10题,共20分)1.流水的声音是由()。A.水的振动产生的B.空气的振动产生的C.岩石的振动产生的2.上课铃声响起,校园内各个地方的同学都能听到铃声,这不能说明的是()。A.声音能向四面八方传播B.空气能传播声音C.声音在空气中的传播能力比固体中强3.下列说法正确的是()。A.用手拍打墙面,可以听到声音,但没看到墙在振动,说明发声时不一定要振动B.老师讲课的声音是通过空气传播到我们耳朵的C.声音能在气体、固体中传播,不能在液体中传播4.下列关于声音说法正确的是()。A.声音可以在真空中传播B.声音可以在气体、液体和固体中向各个方向传播C.声音传播中遇到墙壁的阻挡就停止传播D.声音在水中比在空气中传播速度慢5.如图是我国古代的乐器编钟,用小锤敲击它们,会发出悦耳的声音。我们发现,当小锤敲击时,越小的编钟发出的声音()。A.越高B.越强C.越低6.将钢尺伸出桌边一部分,固定桌面的部分。手压下桌边外的钢尺并让尺滑过,手刚滑过时,看到尺()。A.越远离桌边越模糊不清B.每个部分都看得清晰C.伸出桌边越远越清晰7.声音在下列哪种物质中传播是最快的()。A.空气B.水C.钢铁D.木头8.在探索尺子音高变化的实验中,把钢尺伸出桌面不同的长度,用相同的力拨动时可以听到不同音高的声音。通过观察发现,下列因素会影响尺子音高变化的是()。A.振动幅度B.振动快慢C.两者都不是9.在实验中,抽掉玻璃钟罩内的空气使铃声慢慢变弱,证明了()。A.空气不能传声B.声音传播与空气无关C.空气能传声10.小明在调试自己的橡皮筋琴时发现有一根橡皮筋声音太低了,他应该()。A.将这根橡皮筋调紧一些B.将这根橡皮筋调松一些C.用力弹二.填空题(共10题,共48分)1.乐器发出高低不同的声音的原理是物体振动得越快,发出的声音();物体铜动得越慢,发出的声音()。2.声音的高低与发声物体的长短、()等因素有关。3.我们周围的声音可以分为()、()和()三种。4.轻轻拨动钢尺,钢尺振动的(),它发出的声音()。用力拨动钢尺,钢尺振动的幅度()它发出的声音()。声音的强弱和物体()有关。物体振动的幅度越大,声音越();物体振动的幅度越小,声音越()。5.声音的高低和物体振动的()有关。6.用不同的力度敲击同一个音叉,用力小时发出的声音(),用力大时发出的声音()。7.周围的声音根据()的不同,可以分为动物的()、自然界的)()、人类生产生活发出的声音。8.声音在固体、液体、气体的传播速度()。9.从外到内,耳的结构是由()、()、()三部分组成。10.我们人耳里面的()很薄很有弹性,即使是很轻的声音,它都会产生振动。三.判断题(共10题,共20分)1.远处有声音传过来,一定有物体在振动。()2.铝片琴因为各个铝片的长度不同,所以可以发出不同的声音。()3.我们听到的声音有的强有的弱。()4.只有我们人类才能发出各种各样的声音。()5.一列鸣笛的火车自远处来经过你身边,又由近而远,声音大小没有变化。()6.敲击鼓面时,鼓面振动,我们就听到了鼓声。而且,只要鼓声够大,我们在教室的任何一个位置都会听到。()7.远近不同或高低不同的声音,引起鼓膜的振动是一样的。()8.吹口哨可以发出声音。()9.声音传播的方向是向四面八方的。()10.上课的铃声,我们在学校的每个角落都能听到,这说明声音能向四面八方传播。()四.连线题(共1题,共4分)1.把下列对应的内容连起来用力拨动橡皮筋听到的声音弱轻轻拨动橡皮筋听到的声音强弹拨伸出桌面距离长的尺子听到的声音高弹拨伸出桌面距离短的尺子听到的声音低五.填表题(共2题,共18分)1.根据你对耳朵的了解,完成下表。2.探究尺子发出声音的音高变化实验记录表。六.简答题(共5题,共25分)1.声音在传播的过程中借助了什么物质?2.编钟上悬挂的是铜器。用木槌击打铜器。请你判断铜器发出的声音有什么不同?3.为什么说“一个巴掌拍不响”?4.向水壶中倒水,随着水越到越多,听到的声音高低不同,倒的水越多,声音越高,其科学原理是什么?5.简单说说如何改变古筝上的某一根弦的音高?七.材料题(共3题,共23分)1.写出下图各部分的名称。2.在下图中选出制作土电话的材料。(在选中的材料序号上画“√”)思考:在玩土电话游戏时,对方讲话的声音是通过什么物体传到听话人的耳朵里的?用什么方法能够使土电话中的声音更大一些?3.某一天,有一个人找到福尔摩斯,说他碰上了幽灵。福尔摩斯觉得很好奇,就问他到底是怎么回事。乘客说:“我乘坐的客轮触礁沉没了,幸好我会游泳,才没有沉下云。就当我在水下朝求救生艇游
单篇购买
VIP会员(1亿+VIP文档免费下)

扫码即表示接受《下载须知》

小学科学《声音》练习题精品(实用)

文档大小:1.6MB

限时特价:扫码查看

• 请登录后再进行扫码购买
• 使用微信/支付宝扫码注册及付费下载,详阅 用户协议 隐私政策
• 如已在其他页面进行付款,请刷新当前页面重试
• 付费购买成功后,此文档可永久免费下载
年会员
99.0
¥199.0

6亿VIP文档任选,共次下载特权。

已优惠

微信/支付宝扫码完成支付,可开具发票

VIP尽享专属权益

VIP文档免费下载

赠送VIP文档免费下载次数

阅读免打扰

去除文档详情页间广告

专属身份标识

尊贵的VIP专属身份标识

高级客服

一对一高级客服服务

多端互通

电脑端/手机端权益通用

手机号注册 用户名注册
我已阅读并接受《用户协议》《隐私政策》
已有账号?立即登录
我已阅读并接受《用户协议》《隐私政策》
已有账号?立即登录
登录
手机号登录 微信扫码登录
微信扫一扫登录 账号密码登录

首次登录需关注“豆柴文库”公众号

新用户注册
VIP会员(1亿+VIP文档免费下)
年会员
99.0
¥199.0

6亿VIP文档任选,共次下载特权。

已优惠

微信/支付宝扫码完成支付,可开具发票

VIP尽享专属权益

VIP文档免费下载

赠送VIP文档免费下载次数

阅读免打扰

去除文档详情页间广告

专属身份标识

尊贵的VIP专属身份标识

高级客服

一对一高级客服服务

多端互通

电脑端/手机端权益通用