您所在位置: 网站首页 / 文档列表 / 质量管理 / 文档详情
某咨询—巴蜀江油燃煤质量事故处理程序.docx 立即下载
上传人:是立****92 上传时间:2024-09-04 格式:DOCX 页数:7 大小: 金币:10 举报 版权申诉
预览加载中,请您耐心等待几秒...

某咨询—巴蜀江油燃煤质量事故处理程序.docx

某咨询—巴蜀江油燃煤质量事故处理程序.docx

预览

在线预览结束,喜欢就下载吧,查找使用更方便

10 金币

下载文档

如果您无法下载资料,请参考说明:

1、部分资料下载需要金币,请确保您的账户上有足够的金币

2、已购买过的文档,再次下载不重复扣费

3、资料包下载后请先用软件解压,在使用对应软件打开

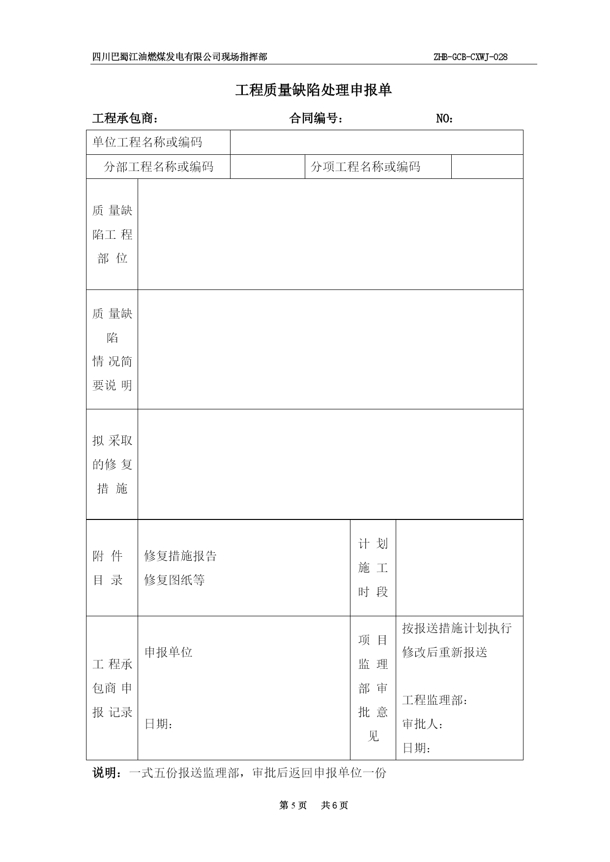
四川巴蜀江油燃煤发电有限公司现场指挥部ZHB-GCB-CXWJ-028第PAGE6页质量事故处理程序范围凡在施工(包括调试)过程中发生工程质量不符合国家有关规程规定,或不符合设计要求,或施工偏差超过质量标准的允许范围,为此需要返工,或造成永久性缺陷者;或工程设备在施工过程中(包括装卸、搬运、试运过程)由于操作、使用、调整及保管不当造成设备损坏,直接修复费用超过一万元以上者均属质量事故。质量事故的分类重大质量事故:指下述情况之一者,均属重大质量事故。房屋及构筑物的主要结构倒塌。建(构)筑物基础超过规范规定的不均匀下沉,建筑物倾斜,结构开裂,或主体结构强度严重不足,必须经过补强才能使用。影响结构安全和建筑物使用年限或造成不可挽回的永久性缺陷。严重影响设备及其相应的使用功能。严重影响下一步主要工程施工,其损失金额10万元以上或影响工期15天以上者。返工直接损失一次在10万元以上者。一般直接质量事故返工损失一次在1-10万元。影响下道工序5天到10天者。记录事故返工一次直接经济损失在1万元以下者。影响下道工序施工不超过5天者。返工损失金额=(返工损失的材料费+人工费+机械费使用费+规定的管理费)—返工拆下后可重复利用的材料价值。质量事故的报告记录事故由当事施工单位记录、处理,报监理及质监站备案。一般质量事故发生后,承包商应在当日报告项目监理部及质监站。承包商质检部门应积极主持事故的调查分析会,并在五日内写出质量事故报告送交项目监理部、工程技术部及质监站。重大质量事故发生后,承包商除向有关主管部门上报外,还应在五小时内向项目监理部及质监站报告,项目监理部协助业主组织施工承包商、设计承包商、质监站和项目监理部有关人员进行事故初步分析后,由质检站转报主管质监中心站,事故发生日内完成事故调查分析,分析会后五日内,由事故责任单位写出质量事故报告,报质监部门及有关领导,质监站上报主管质监中心站及有关上级部门。事故发生后,发生事故的责任区承包商应采取临时补强措施,防止事故扩大。事故调查分析应做到事故原因、事故责任者、防范措施三不放过。质量事故处理程序在进行质量事故分析时,质监站根据需要可委托质量检测单位进行必要的检测和试验,提供事故分析及处理方案的技术条件和所需数据。记录事故由当事承包商记录处理,但处理技术措施应经项目监理部和质量监督站会签。一般质量事故处理方案,由事故责任单位提出质量缺陷处理方案,由监理工程师和设计代表、质监站审核后组织实施。重大质量事故处理方案可由施工承包(事故发生单位)或指定(委托)的单位编写并由业主备案。项目监理部、设计承包商、质监站、施工承包商(事故发生单位)共同审查并签证后报上一级质监站审批。对按经济损失50万元以上,重要建、购筑物主体结构倒塌或严重影响主要设备及其相应系统使用功能的质量事故,主管质监中心站还应及时报告电力行业质量监督中心总站,请中心总站参与事故的分析处理工作。对违反规程、规定、标准等不听劝阻,人员失职造成质量事故者,对隐瞒事故不报告者应加倍处罚。情节后果严重者直至法律制裁。对质量事故的处罚,合同及国家有明确规定的,按合同及规定执行,其余按业主颁布的《工程质量处罚办法》执行。附则质量事故的损失金额,应按返工实际发生的材料设备费、人工费、机械费、加该承包商相应的定额取费等级计算(应扣除回收价值)。一般事故和重大事故处理全过程技术资料(含影像、记录、分析报告、补强措施、试验数据、工程图纸)应妥善保存,单位工程竣工时,应作竣工资料予以移交。施工承包商其分包发生的事故,由分包发包单位负责,按上述程序处理。有关事故中定性、责任、处理意见上各方分歧较大而又不能统一时,由上一级质量监督部门或有关上级机关裁决。质量事故处理流程图(见附图)。附件:工程质量缺陷处理申报单工程质量事故报告单质量事故处理流程图必要时发生质量事故发出停工令(项目监理部)发出停工令(项目监理部)事故上报(施工单位)事故调查暂停施工事故原因分析研究制定处理方案提交《质量缺陷调查报告》(施工单位)组织审查《调查报告》(项目监理部)不处理原因不清研究确定处理方案实施处理方案(施工单位)补充调查完成处理、自检、申请验收(施工单位)提出新方案发出复工令检查、验收(项目监理部)提交《质量事故处理报告》(项目监理部)恢复施工工程质量缺陷处理申报单工程承包商:合同编号:NO:单位工程名称或编码分部工程名称或编码分项工程名称或编码质量缺陷工程部位
单篇购买
VIP会员(1亿+VIP文档免费下)

扫码即表示接受《下载须知》

某咨询—巴蜀江油燃煤质量事故处理程序

文档大小:

限时特价:扫码查看

• 请登录后再进行扫码购买
• 使用微信/支付宝扫码注册及付费下载,详阅 用户协议 隐私政策
• 如已在其他页面进行付款,请刷新当前页面重试
• 付费购买成功后,此文档可永久免费下载
年会员
99.0
¥199.0

6亿VIP文档任选,共次下载特权。

已优惠

微信/支付宝扫码完成支付,可开具发票

VIP尽享专属权益

VIP文档免费下载

赠送VIP文档免费下载次数

阅读免打扰

去除文档详情页间广告

专属身份标识

尊贵的VIP专属身份标识

高级客服

一对一高级客服服务

多端互通

电脑端/手机端权益通用

手机号注册 用户名注册
我已阅读并接受《用户协议》《隐私政策》
已有账号?立即登录
我已阅读并接受《用户协议》《隐私政策》
已有账号?立即登录
登录
手机号登录 微信扫码登录
微信扫一扫登录 账号密码登录

首次登录需关注“豆柴文库”公众号

新用户注册
VIP会员(1亿+VIP文档免费下)
年会员
99.0
¥199.0

6亿VIP文档任选,共次下载特权。

已优惠

微信/支付宝扫码完成支付,可开具发票

VIP尽享专属权益

VIP文档免费下载

赠送VIP文档免费下载次数

阅读免打扰

去除文档详情页间广告

专属身份标识

尊贵的VIP专属身份标识

高级客服

一对一高级客服服务

多端互通

电脑端/手机端权益通用