您所在位置: 网站首页 / 文档列表 / 装饰装潢 / 文档详情
公共区域及户内精装修施工专项方案.doc 立即下载
上传人:天马****23 上传时间:2024-09-09 格式:DOC 页数:192 大小:3.2MB 金币:10 举报 版权申诉
预览加载中,请您耐心等待几秒...

公共区域及户内精装修施工专项方案.doc

公共区域及户内精装修施工专项方案.doc

预览

免费试读已结束,剩余 182 页请下载文档后查看

10 金币

下载文档

如果您无法下载资料,请参考说明:

1、部分资料下载需要金币,请确保您的账户上有足够的金币

2、已购买过的文档,再次下载不重复扣费

3、资料包下载后请先用软件解压,在使用对应软件打开

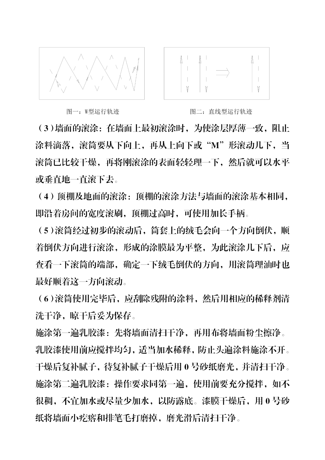
公共区域及户内精装修施工专项方案(完整版)资料(可以直接使用,可编辑优秀版资料,欢迎下载)三、施工部署3.1施工部署思路本工程公共部分及户内装修工程工期紧张,因此必须合理安排施工工序,作好各个工序之间的交接和交叉工作,保证各道工序的质量,采用切实可行的施工方案,做到方案先行,加强各个专业的施工协调与管理,加大劳动力、垂直运输设备和材料的投入。为保质按期完成施工本项目,我项目部在充分考虑工程量、劳动力、材料、工期、成本及施工工作面后,按照贯彻空间占满、时间连续、均衡协调、有节奏、力所能及、留有余地的原则,采取平面分段、立面分层组织流水施工,保证总控计划实现。3.2总体施工顺序本工程公共部分装修及各楼室内精装修按照单元划分施工段,从上至下进行展开施工,这样可以加快施工进度。严格要求精装修施工单位遵循以下施工流程,具体室内精装修施工流程为:门框安装→墙砖施工→地砖施工→吊顶及石膏线施工→顶棚腻子、涂料施工→现场清理→成品保护,本工程的施工中,将按照“先湿后干、先基层后罩面、先墙后顶再地面”的原则进行平行流水施工。所有石膏板的封闭,须待水、电安装工程确认合格后方可进行。专业上应按照先水电管线安装施工,然后石膏板安装的施工顺序进行。3.3技术准备图纸确认、交底施工前组织各栋号工长、质检员熟悉、审阅图纸,将看图过程中发现图纸中存在的遗漏、相互矛盾、实际施工可能遇到的问题及存在疑问,统一同业主进行沟通确认,最后按照业主签字确认深化设计图纸进行施工、交底。有关技术人员认真审核图纸,收集熟悉现行规程、图集、规范,熟悉各部位节点的做法,督促精装修单位编制有针对性的施工方案。开始施工前由技术组织召开技术交底会,向各工长、质检员以及施工班组负责人进行施工技术交底。3.4材料准备各种材料及成品、半成品及主要机具由工地材料组根据工程进度计划安排和施工方案,提出需要量计划。按施工顺序及部位合理安排进场时间。进场后要妥善保管,并制定保管措施。对甲方自供材需提前指定详细的材料用料计划,及时报业主备料。六、装修主要分项工程施工工艺1墙面及顶棚乳胶漆施工1.1施工部位:普通墙面均为乳胶漆墙,普通顶棚为乳胶漆顶棚。地下室及电梯及公共走道以及一层门厅顶棚为乳胶漆顶棚,防火门至入户门墙面为乳胶漆墙面。(暂定,具体详见后装修图纸)地下室内墙面等。1.2工艺流程墙面、顶棚棚工艺流程:清理、检查顶棚基层→模板接缝处刮水泥腻子→满刮水泥腻子→磨砂纸→满刮第二道腻子→磨砂纸→满刮第三道腻子→磨砂纸→施涂第一遍乳胶漆→复补腻子磨砂纸→施涂第二遍乳胶漆→磨砂纸→施涂第三遍乳胶漆。基层处理顶棚基层处理:顶棚上立模时的铁钉用锤子及錾子凿除,外露铅丝用钳子剪掉,并刷防锈漆防锈。立模时补缝用的铁皮必须清除干净。模板拼缝处的错位、突起超过3mm时应打磨平整。抹灰墙面基层处理:首先将墙面等基层上起皮、松动及鼓包等清除凿平,将残留在基层表面上的灰尘、污垢、溅沫和砂浆流痕等杂物清除扫净。顶棚修补腻子:顶棚上模板拼缝处用水泥腻子分遍找平,干燥后用1号砂纸将凸出处磨平,并将浮尘等扫净。顶棚、楼梯顶板批白水泥腻子时,要提前对顶棚底四边抄平、弹线,并对高差悬殊过大部位,提前采用黑水泥腻子进行修补。确保顶棚基面水平、平整。刮腻子腻子的遍数:刮腻子的遍数应根据顶棚或墙面的平整度来决定,最少为三遍。刮腻子的具体操作方法为:第一遍用胶皮刮板横向满刮,一刮板紧接着一刮板,接头不得留槎,每刮一刮板最后收头时,要注意收的要干净利落。第二遍用胶皮刮板竖向满刮,所用材料和方法同第一遍。第三遍用胶皮刮板找补腻子,用钢片刮板满刮腻子,将天棚及墙面基层刮平刮光。每遍腻子施工后必须将装饰线槽、踢脚线上口、门窗框、电气面板清理干净。刮阴角腻子应弹线,阳角处的最后一遍腻子必须用铝合金靠尺。腻子打磨头遍及二遍腻子干燥后用1号砂纸磨,将浮腻子及斑迹磨平磨光,再将墙面清扫干净,三遍腻子干燥后用0号砂纸磨平磨光,注意不要漏磨或将腻子磨穿。腻子打磨时应随时打磨随时采用碘钨灯照射检查。施涂乳胶漆本工程大面积乳胶漆的施涂采用滚涂,小面积采用刷涂。施涂顺序是先刷顶板后刷墙面,刷墙面时应先上后下。滚筒的选用:滚筒外面的筒套材料采用羊毛或化纤的中长度绒毛。滚涂前的准备:为有利于滚筒对涂料的吸附和清洗,必须先清除影响馀膜质量的浮毛、灰尘、杂物。滚涂前应用稀料将滚筒清洗,或将滚筒浸湿后在废纸上滚去多余的稀料后再蘸取涂料。涂料的蘸取:涂料滚涂时必须用托盘盛放,蘸取油料时只须浸入筒径三分之一即可,然后在托盘内的瓦楞斜板上来回滚动几下,使筒套被涂料均匀浸透,如果油料吸附不够可再蘸一下。滚涂要点:(1)滚刷涂料当滚筒压附在被涂物表面初期,压附用力要轻,随后逐渐加大压附用力,使滚
单篇购买
VIP会员(1亿+VIP文档免费下)

扫码即表示接受《下载须知》

公共区域及户内精装修施工专项方案

文档大小:3.2MB

限时特价:扫码查看

• 请登录后再进行扫码购买
• 使用微信/支付宝扫码注册及付费下载,详阅 用户协议 隐私政策
• 如已在其他页面进行付款,请刷新当前页面重试
• 付费购买成功后,此文档可永久免费下载
年会员
99.0
¥199.0

6亿VIP文档任选,共次下载特权。

已优惠

微信/支付宝扫码完成支付,可开具发票

VIP尽享专属权益

VIP文档免费下载

赠送VIP文档免费下载次数

阅读免打扰

去除文档详情页间广告

专属身份标识

尊贵的VIP专属身份标识

高级客服

一对一高级客服服务

多端互通

电脑端/手机端权益通用

手机号注册 用户名注册
我已阅读并接受《用户协议》《隐私政策》
已有账号?立即登录
我已阅读并接受《用户协议》《隐私政策》
已有账号?立即登录
登录
手机号登录 微信扫码登录
微信扫一扫登录 账号密码登录

首次登录需关注“豆柴文库”公众号

新用户注册
VIP会员(1亿+VIP文档免费下)
年会员
99.0
¥199.0

6亿VIP文档任选,共次下载特权。

已优惠

微信/支付宝扫码完成支付,可开具发票

VIP尽享专属权益

VIP文档免费下载

赠送VIP文档免费下载次数

阅读免打扰

去除文档详情页间广告

专属身份标识

尊贵的VIP专属身份标识

高级客服

一对一高级客服服务

多端互通

电脑端/手机端权益通用