您所在位置: 网站首页 / 文档列表 / 设备维修与保养 / 文档详情
机械保养内容.doc 立即下载
上传人:yy****24 上传时间:2024-09-03 格式:DOC 页数:9 大小:48KB 金币:20 举报 版权申诉
预览加载中,请您耐心等待几秒...

机械保养内容.doc

机械保养内容.doc

预览

在线预览结束,喜欢就下载吧,查找使用更方便

20 金币

下载文档

如果您无法下载资料,请参考说明:

1、部分资料下载需要金币,请确保您的账户上有足够的金币

2、已购买过的文档,再次下载不重复扣费

3、资料包下载后请先用软件解压,在使用对应软件打开

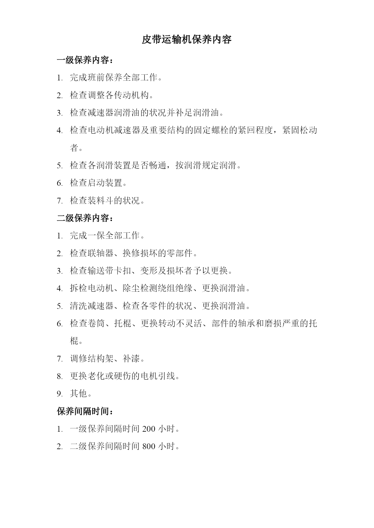
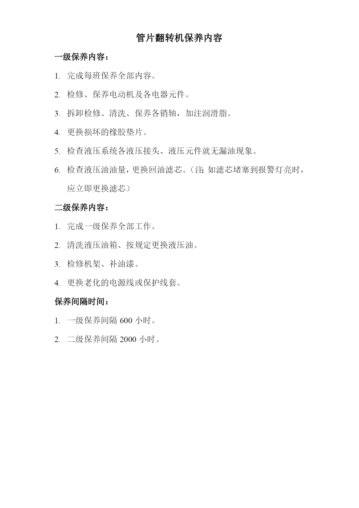
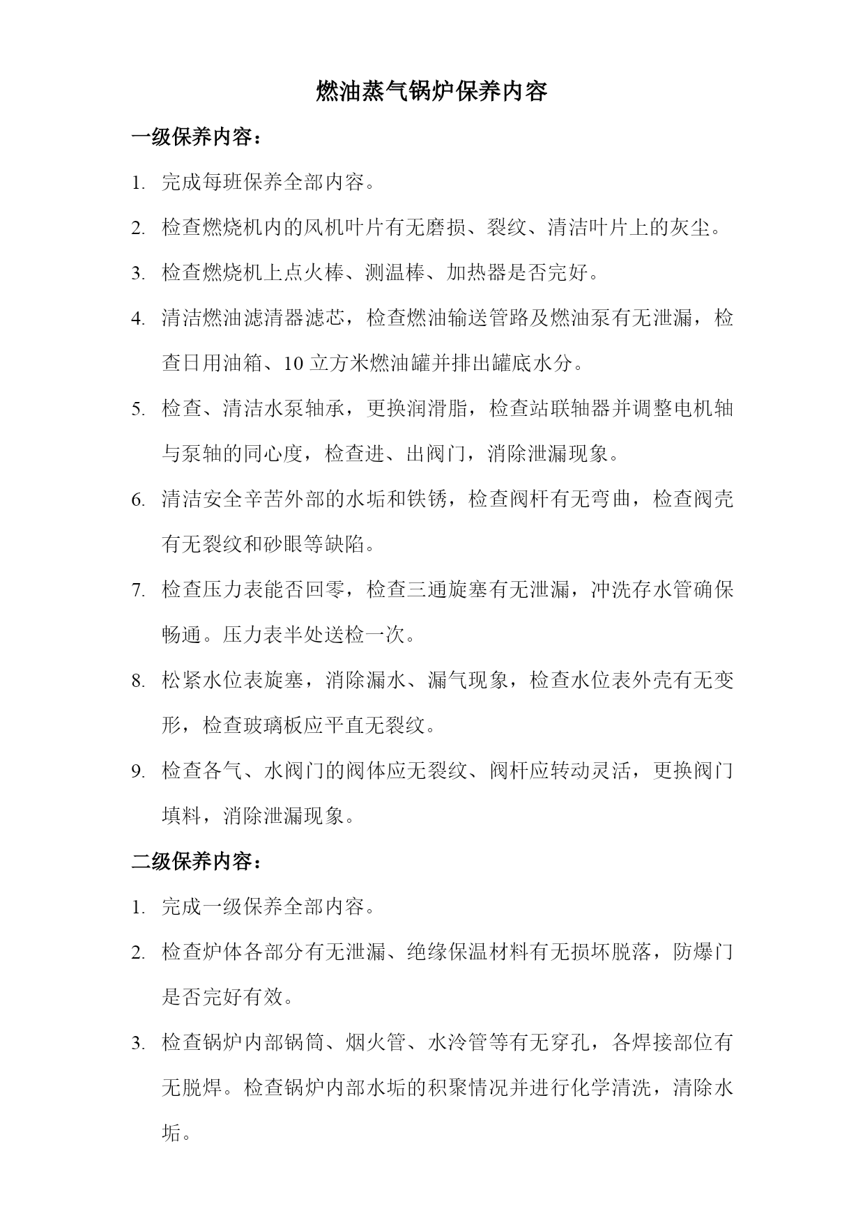
机械保养内容叉车保养内容一级保养内容:完成每班保养全部内容。发动机按《柴油发动机一级保养》的全部内容进行。检查调整手脚制动器及效能。检查传动轴及转动轴接盘。检查横直拉杆球肖等定位锁紧装置。检查变速器齿轮箱油位并补足。检查差速器油位并补足。检查电气装置仪表及全车灯光。检查叉车门架。检查并补足轮胎气压、轮胎螺栓。检查并紧固全车各部螺栓。按规定对全车各部进行润滑。二级保养内容:完成一级保养全部内容。发动机按《柴油发动机二级保养》的内容进行。检查变速器换档机构及零部件的磨损情况,并修复。检查差速器及零部件磨损情况并更换齿轮油。检查转向机构横直拉杆及销套调整换件并修复。检查转向器调整,调整间隙,补充助力器油液。检查制动系统总泵分泵及管路。检查轮毂轴承及轴封磨损情况。检查后轮前束及定位调整。检查叉架滑架及起升装置,修复损坏及变型部位。检查液压动力油泵传动轴油箱、油管并更换滤芯。检查机车操作仪表盘控制及执行装置。检查车架车身驾驶台并予修整。全车按规定进行润滑及清洗和紧固。三级保养内容:完成二级保养全部工作内容。发动机按《柴油发动机三级保养》的内容进行。检修前桥与驱动系统。检修转向系统及后桥,更换转向油缸密封装置。检修起重系统及链条、链轮及轮轴,更换顶升油缸及倾斜油缸密封装置,检修门架及叉架结构。检修操纵系统与控制系统,检修制动总泵,更换易损零件,检修加速器操作装置。检修液压传动系统,更换液压油及滤芯,并清洁管路,检修损坏变形的油管和接头。检修全车灯光及信号装置,检修全车线路。检修车身车架、补焊、调整和加固。按规定进行润滑工作。整车试车调试。保养间隔时间:一级保养间隔70小时。二级保养间隔280小时。三级保养间隔1120小时。CO2焊机保养内容一级保养内容:拆下机壳控制箱清除机壳及内部的灰尘、污物。检修刀片、合闸机构、电磁脱扣机构。检修交流接触器、转换开关。检查硅整流器电路板。检查电压表、电流表、熔断器、批示灯。检查磁盘变阻器。检查主变压器、电感器、控制变压器。检查线路接头。检查焊枪开关、送丝机构。检查CO2气路系统、预热器、压力表、减压流量计及气路流通管道。保养间隔时间:一级保养间隔200小时。皮带运输机保养内容一级保养内容:完成班前保养全部工作。检查调整各传动机构。检查减速器润滑油的状况并补足润滑油。检查电动机减速器及重要结构的固定螺栓的紧回程度,紧固松动者。检查各润滑装置是否畅通,按润滑规定润滑。检查启动装置。检查装料斗的状况。二级保养内容:完成一保全部工作。检查联轴器、换修损坏的零部件。检查输送带卡扣、变形及损坏者予以更换。拆检电动机、除尘检测绕组绝缘、更换润滑油。清洗减速器、检查各零件的状况、更换润滑油。检查卷筒、托棍、更换转动不灵活、部件的轴承和磨损严重的托棍。调修结构架、补漆。更换老化或硬伤的电机引线。其他。保养间隔时间:一级保养间隔时间200小时。二级保养间隔时间800小时。钢筋弯曲机、钢筋弯弧机、钢筋弯箍机保养内容一级保养内容:进行每班保养全部内容。拆检电器设备控制元件(包括电机保养)。检查三角胶带及胶带轮。拆检蜗轮蜗杆减速器。检查变速传动齿轮磨损情况。检查工作台面及机架。配齐缺损的零部件。加注润滑油。保养间隔时间:一级保养间隔时间400小时。燃油蒸气锅炉保养内容一级保养内容:完成每班保养全部内容。检查燃烧机内的风机叶片有无磨损、裂纹、清洁叶片上的灰尘。检查燃烧机上点火棒、测温棒、加热器是否完好。清洁燃油滤清器滤芯,检查燃油输送管路及燃油泵有无泄漏,检查日用油箱、10立方米燃油罐并排出罐底水分。检查、清洁水泵轴承,更换润滑脂,检查站联轴器并调整电机轴与泵轴的同心度,检查进、出阀门,消除泄漏现象。清洁安全辛苦外部的水垢和铁锈,检查阀杆有无弯曲,检查阀壳有无裂纹和砂眼等缺陷。检查压力表能否回零,检查三通旋塞有无泄漏,冲洗存水管确保畅通。压力表半处送检一次。松紧水位表旋塞,消除漏水、漏气现象,检查水位表外壳有无变形,检查玻璃板应平直无裂纹。检查各气、水阀门的阀体应无裂纹、阀杆应转动灵活,更换阀门填料,消除泄漏现象。二级保养内容:完成一级保养全部内容。检查炉体各部分有无泄漏、绝缘保温材料有无损坏脱落,防爆门是否完好有效。检查锅炉内部锅筒、烟火管、水泠管等有无穿孔,各焊接部位有无脱焊。检查锅炉内部水垢的积聚情况并进行化学清洗,清除水垢。拆检燃烧器,检查清洁燃油加热器,更换喷油嘴。拆除水泵,检查水泵轴、轴套并调整间隙,清洁或更换轴承、润滑脂和密封
单篇购买
VIP会员(1亿+VIP文档免费下)

扫码即表示接受《下载须知》

机械保养内容

文档大小:48KB

限时特价:扫码查看

• 请登录后再进行扫码购买
• 使用微信/支付宝扫码注册及付费下载,详阅 用户协议 隐私政策
• 如已在其他页面进行付款,请刷新当前页面重试
• 付费购买成功后,此文档可永久免费下载
年会员
99.0
¥199.0

6亿VIP文档任选,共次下载特权。

已优惠

微信/支付宝扫码完成支付,可开具发票

VIP尽享专属权益

VIP文档免费下载

赠送VIP文档免费下载次数

阅读免打扰

去除文档详情页间广告

专属身份标识

尊贵的VIP专属身份标识

高级客服

一对一高级客服服务

多端互通

电脑端/手机端权益通用

手机号注册 用户名注册
我已阅读并接受《用户协议》《隐私政策》
已有账号?立即登录
我已阅读并接受《用户协议》《隐私政策》
已有账号?立即登录
登录
手机号登录 微信扫码登录
微信扫一扫登录 账号密码登录

首次登录需关注“豆柴文库”公众号

新用户注册
VIP会员(1亿+VIP文档免费下)
年会员
99.0
¥199.0

6亿VIP文档任选,共次下载特权。

已优惠

微信/支付宝扫码完成支付,可开具发票

VIP尽享专属权益

VIP文档免费下载

赠送VIP文档免费下载次数

阅读免打扰

去除文档详情页间广告

专属身份标识

尊贵的VIP专属身份标识

高级客服

一对一高级客服服务

多端互通

电脑端/手机端权益通用