您所在位置: 网站首页 / 文档列表 / 人事档案 / 文档详情
某电子制造公司人力资源管理办法-范本.doc 立即下载
上传人:qw****27 上传时间:2024-09-08 格式:DOC 页数:11 大小:49KB 金币:15 举报 版权申诉
预览加载中,请您耐心等待几秒...

某电子制造公司人力资源管理办法-范本.doc

某电子制造公司人力资源管理办法-范本.doc

预览

免费试读已结束,剩余 1 页请下载文档后查看

15 金币

下载文档

如果您无法下载资料,请参考说明:

1、部分资料下载需要金币,请确保您的账户上有足够的金币

2、已购买过的文档,再次下载不重复扣费

3、资料包下载后请先用软件解压,在使用对应软件打开

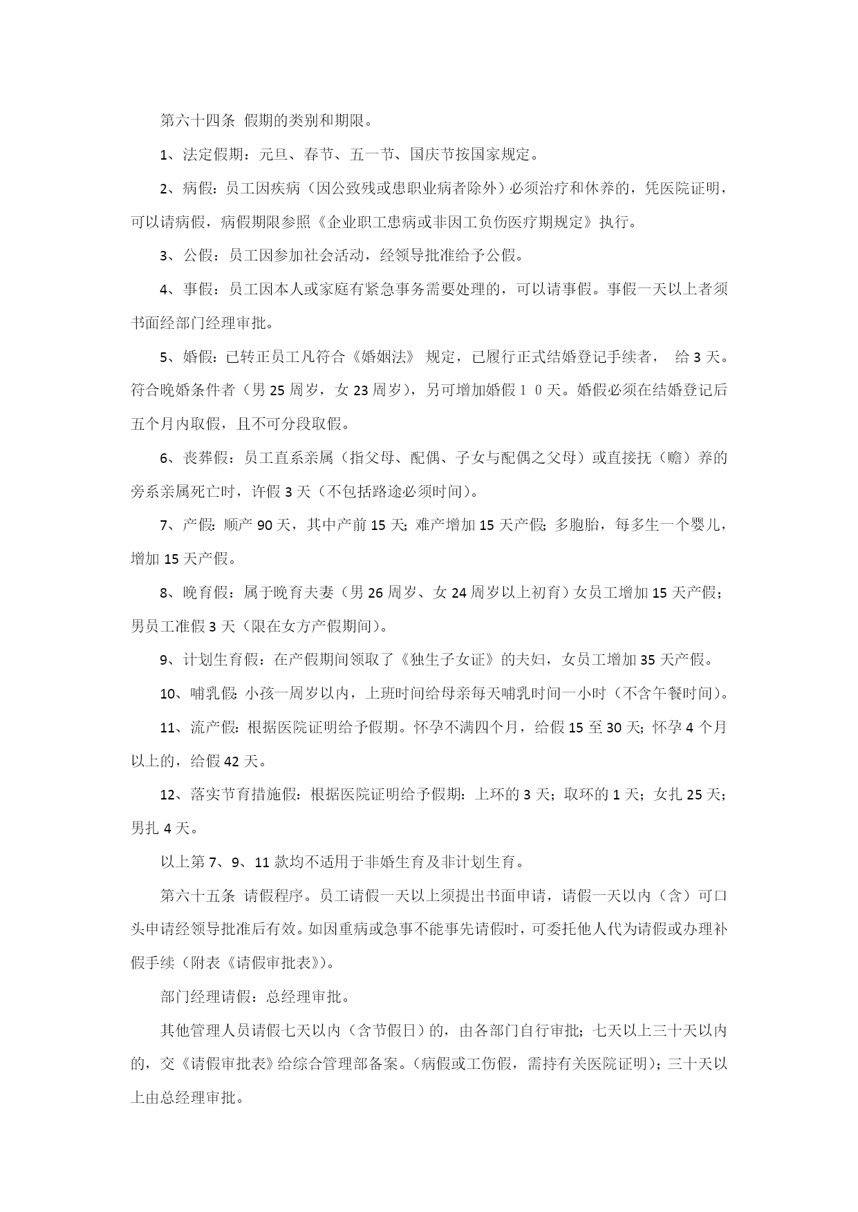
某电子制造公司人力资源管理办法总则第一条为加强人力资源管理,规范人力资源管理行为,明确人力资源管理工作的各项职责,特制定本办法。第二条本办法规范了人力资源管理工作的基本原则、政策及管理操作流程,其主要内容涉及:人力资源规划和计划、招聘、培训、考核、调动、借调、工作轮换、辞职、辞退、裁员、薪酬与福利、劳动合同与考勤等。第三条人力资源管理遵循“以人为本、公正公开、适才适用、依法管理”的原则,按照《分权手册》由综合管理部和各部门共同组成人力资源管理体系。本办法适用于公司各部门。人力资源规划第四条人力资源规划是通过了解公司内外部信息,预测、分析人力资源供给和需求状况,制订科学合理的人力资源发展目标与实施策略,支持公司整体发展战略和经营目标的实现,是其他人力资源管理活动的指导方针。第五条各部门应按照公司发展战略,结合本部门工作实际情况,于每年的10月份编制部门下一年度人力资源规划,内容应包括:部门年度组织架构设置、部门职责、员工岗位工作职责及素质标准、人才需求预测及配置计划、定岗定编定员明细表、员工培训需求计划等。每年6月可根据实际需要对当年规划进行调整。第六条人力资源规划流程:提案(各部门)→汇总(人力资源主管)→审核(综合管理部经理)→审批(总经理)→必要时备案(集团)。专业人员的招聘第七条人力资源需求、招聘计划分以下几类:毕业生需求计划:每年9月由各部门提出对下一年度毕业生的需求,报综合管理部汇总审核,总经理审批,并报股份公司行政管理部人力资源中心备案统筹。年度专业人员整体需求、招聘计划:各部门应结合本单位的实际情况于每年9月份提出,综合管理部审核,总经理审批。月度专业人员需求、招聘计划:根据年度计划分解而成,各部门须于每月25日前提出下一月度招聘需求(填写《招聘申报表》),报综合管理部。附表:《招聘申报表》、《员工需求计划审批表》第八条应届毕业生的接收工作由集团股份公司人力资源中心负责组织,具体参照集团相关文件规定。为使毕业生能够顺利、迅速地完成角色转换,适应企业的工作环境,毕业生试用期间由综合管理部进行统一管理(培训、考核、转正、定岗)。具体工作流程如下:(1)在集团人力资源部的统一安排下,由综合管理部组织人员赴各高校进行现场招聘,经面试和笔试考核合格后,统一发放录用通知书,并完成相关的接收工作。(附表《接收应届毕业生试用审批表》)(2)毕业生入厂与转正定级等人事手续流程与招聘专业人员相同。第九条专业人员的招聘由综合管理部按照审定的招聘计划以及有关规定,负责招聘信息的发布与组织工作。(1)为了保证管理的一致性、整体性和资源共享,专业人员的招聘必须由综合管理部集中发布招聘信息。(2)招聘方式由综合管理部根据实际情况确定;确定需参加现场招聘的,由综合管理部通知相关部门,发生的招聘费用(场地、租车费等)按各部门招聘人数分别摊入其部门管理费用。(3)为充分体现各部门的用人自主权,落实各部门经理“选才、育才、展才、留才”的责任,由各部门负责对应聘者进行面试和笔试,重点考查应聘人员的专业理论、业务知识和创新能力等,并及时对面试情况进行记录(附表《专业人员应聘记录表》),作为录用审批的重要依据之一。(4)各部门经过面试和笔试选拔出的意向录用者,必须由综合管理部人力资源主管进行面谈,重点对应聘者的证明材料进行检查、对应聘者的综合素质与心理个性等进行测评,给各部门经理提供专业性参考意见。(5)应聘人员在应聘时必须提供有效的调查途径,并承允可进行必要的调查,任何携带假文凭和简历做假的应聘者一律不予录用;若在录用后发现,即刻开除。(6)面试、笔试及体检合格者,由用人部门按权限审批(附表《员工试用审批表》)后办理进厂手续。工人招收第十条根据生产经营需要,生产制造部应至少提前一个月向综合管理部提交工人招收计划,由综合管理部负责按审定计划统筹安排招工;为保证工人的整体素质水平,招收工人以应届中专及中技生为主。第十一条工人招收要求:(1)原则上要求高中以上文化程度、身体健康、品德良好。强体力和特殊环境作业工种可放宽到初中文化程度。(2)主要面向顺德地区初、高中毕业生和技工、中专学校毕业生。原则上限制招收外来工,并按要求提前向劳动管理所和股份公司人力资源中心进行申报备案。第十二条应聘工人必须经过面试,招工面试由生产制造部负责、人力资源主管协助。(附表《招工记录表》)第五章试用录用第十三条试用:(1)应聘人员经美的医务所体检合格后,即可试用,各种传染病携带者原则上一律不予以试用;特殊情况需经部门经理和总经理审批。(2)办理试用手续须持学历、学位证书、职称证书、身份证及计划生育证明(未婚持未婚证)。(3)新招收员工需自行办理就业证,非本地(顺德籍)户口需加办暂住证,对未办理以上证件的员工,不
单篇购买
VIP会员(1亿+VIP文档免费下)

扫码即表示接受《下载须知》

某电子制造公司人力资源管理办法-范本

文档大小:49KB

限时特价:扫码查看

• 请登录后再进行扫码购买
• 使用微信/支付宝扫码注册及付费下载,详阅 用户协议 隐私政策
• 如已在其他页面进行付款,请刷新当前页面重试
• 付费购买成功后,此文档可永久免费下载
年会员
99.0
¥199.0

6亿VIP文档任选,共次下载特权。

已优惠

微信/支付宝扫码完成支付,可开具发票

VIP尽享专属权益

VIP文档免费下载

赠送VIP文档免费下载次数

阅读免打扰

去除文档详情页间广告

专属身份标识

尊贵的VIP专属身份标识

高级客服

一对一高级客服服务

多端互通

电脑端/手机端权益通用

手机号注册 用户名注册
我已阅读并接受《用户协议》《隐私政策》
已有账号?立即登录
我已阅读并接受《用户协议》《隐私政策》
已有账号?立即登录
登录
手机号登录 微信扫码登录
微信扫一扫登录 账号密码登录

首次登录需关注“豆柴文库”公众号

新用户注册
VIP会员(1亿+VIP文档免费下)
年会员
99.0
¥199.0

6亿VIP文档任选,共次下载特权。

已优惠

微信/支付宝扫码完成支付,可开具发票

VIP尽享专属权益

VIP文档免费下载

赠送VIP文档免费下载次数

阅读免打扰

去除文档详情页间广告

专属身份标识

尊贵的VIP专属身份标识

高级客服

一对一高级客服服务

多端互通

电脑端/手机端权益通用