您所在位置: 网站首页 / 文档列表 / 教师资格考试 / 文档详情
初中物理教师招聘面试说课教程---9.pdf 立即下载
上传人:文库****品店 上传时间:2024-09-08 格式:PDF 页数:11 大小:1.8MB 金币:10 举报 版权申诉
预览加载中,请您耐心等待几秒...

初中物理教师招聘面试说课教程---9.pdf

初中物理教师招聘面试说课教程---9.pdf

预览

免费试读已结束,剩余 1 页请下载文档后查看

10 金币

下载文档

如果您无法下载资料,请参考说明:

1、部分资料下载需要金币,请确保您的账户上有足够的金币

2、已购买过的文档,再次下载不重复扣费

3、资料包下载后请先用软件解压,在使用对应软件打开

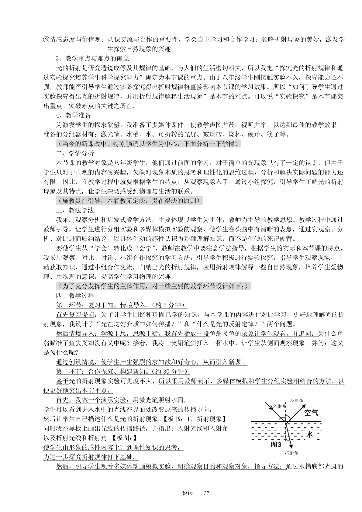
教师招聘专用第一讲------说课开场白设计1……………………………………第二讲------教材分析4……………………………………第三讲------学情分析11……………………………………第四讲------教法学法13……………………………………第五讲------教学过程18……………………………………第六讲------板书设计25……………………………………第七讲------结束语27…………………………………………………第八讲------注意事项29……………………………………第九讲------完整说课稿34……………………………………第十讲------相关资源44……………………………………附录一:开场白指导性语言参考44…………………………………………………附录二:初中物理新课程标准解读45………………………………………………附录三:说课项目参考49………………………………………………………附录四:说课评价标准56………………………………………………………附录五:教师招聘简章62………………………………………………………以下所讲内容,从全面要求出发,篇幅较长。在实际撰写说课稿时,还要根据实际进行精简,不可面面俱到。第九讲------完整说课稿(供参考)《科学探究:牛顿第一定律》说课稿1号选手尊敬的各位评委:您辛苦了!我是1号选手,我说课的题目是沪科版《物理》教材,八年级全一册第七章第一节《科学探究:牛顿第一定律》【板书:7--1科学探究:牛顿第一定律】。在本节课的教学过程中我将力求贯彻新课标提出的五个基本理念,努力做到注重全体学生的发展,使学生经过本节课的学习,真正实现从生活走向物理,从物理走向社会。我的说课内容分为:教材分析、学情分析、教法学法、教学过程以及板书设计共五个方面。(首先进行教材分析。)一、教材分析1、教材的地位、作用和特点本节内容不但是本章的重点,也是整个力学的重点,因为它把最基本的匀速直线运动和物体是否受力两者联系起来,是力学的“奠基石”,并为后面学习二力平衡的知识打下了坚实的基础,起到承前启后的作用。2、三维目标的确立根据学生的认知特点,按照课标要求,确定本节课的三维教学目标如下:①知识与技能:理解牛顿第一定律;会用物体的惯性解释自然界和生活中的有关现象。②过程与方法:通过实验探究,认识理想实验方法;培养观察、分析、归纳论证和表述信息的能力。③情感态度与价值观:通过实验,让学生学会分工与合作,体验成功的喜悦,感悟科学就在我们身边;通过了解安全带的作用,感悟生命的宝贵,体会尊守交通法规的重要性。3、教学重点与难点的确立根据课标要求,综合近年中考趋势,本节课的重点是“通过对实验探究的参与,强化学生分析与论证的能力;加深对牛顿第一定律和惯性的理解”。由于惯性的概念比较抽象,学生难以理解,从而成为难点。4、教学准备为达到最佳教学效果,我利用多媒体辅助教学。学生分组器材有:斜面、小车、毛巾、棉布、刻度尺、书、圆珠笔、铅笔盒等,尽可能使用学生身边的物品拿来实验,以提高训练密度及广度,使教学过程从枯燥到有趣,从抽象到形象。(要想充分发挥学生的潜能和创造力,就要了解学情。)二、学情分析本节课的教学对象是八年级学生,由于他们学习物理时间比较短,抽象思维能力尚不成熟,加上生活经验的影响,不少学生认为“运动的物体有惯性、静止的物体没有惯性”,对惯性的理解有一定的难度,因此,教学中要让学生亲历探究过程,通过具体事例感悟抽象的概念。(“教学有方,但无定法”。选择行之有效的方法是取得良好教学效果的保证。)三、教法学法本节课我主要采用“实验探究法”与“科学推理”相结合的方法来进行教学,即通过实验现象的观察、分析,加以科学的想象和推理,引导学生去发现知识,总结规律。“教给学生方法比教给学生知识更重要”。在上述教学方法的正确实施下,我引导学生采用:实验探究、小组合作交流、分析归纳等学习方法。注意给学生充足的时间与空间,让学生亲身体验知识的发生、发展过程。通过把自己的想法展示给大家,体验成功的愉悦。使学生在学会过程中达到会学、乐学的目的。(本节课属于科学探究课,具体教学流程如下:)说课----34四、教学过程第一环节:创设情境,导入新课。(约5分钟)“好奇是了解的开端和引向认识的途径。”为此,我利用多媒体创设如下情景:站在阳台上丢下一个东西,它落到正下方,那么,在飞机上投放物体时,能在目标的正上方投吗?学生既熟悉又好奇,带着疑问进入新课。然后再演示几个学生常见的现象:对课本施加一个水平方向的拉力,课本运动,撤去拉力后,课本停了下来;静止的足球用脚施
单篇购买
VIP会员(1亿+VIP文档免费下)

扫码即表示接受《下载须知》

初中物理教师招聘面试说课教程---9

文档大小:1.8MB

限时特价:扫码查看

• 请登录后再进行扫码购买
• 使用微信/支付宝扫码注册及付费下载,详阅 用户协议 隐私政策
• 如已在其他页面进行付款,请刷新当前页面重试
• 付费购买成功后,此文档可永久免费下载
年会员
99.0
¥199.0

6亿VIP文档任选,共次下载特权。

已优惠

微信/支付宝扫码完成支付,可开具发票

VIP尽享专属权益

VIP文档免费下载

赠送VIP文档免费下载次数

阅读免打扰

去除文档详情页间广告

专属身份标识

尊贵的VIP专属身份标识

高级客服

一对一高级客服服务

多端互通

电脑端/手机端权益通用

手机号注册 用户名注册
我已阅读并接受《用户协议》《隐私政策》
已有账号?立即登录
我已阅读并接受《用户协议》《隐私政策》
已有账号?立即登录
登录
手机号登录 微信扫码登录
微信扫一扫登录 账号密码登录

首次登录需关注“豆柴文库”公众号

新用户注册
VIP会员(1亿+VIP文档免费下)
年会员
99.0
¥199.0

6亿VIP文档任选,共次下载特权。

已优惠

微信/支付宝扫码完成支付,可开具发票

VIP尽享专属权益

VIP文档免费下载

赠送VIP文档免费下载次数

阅读免打扰

去除文档详情页间广告

专属身份标识

尊贵的VIP专属身份标识

高级客服

一对一高级客服服务

多端互通

电脑端/手机端权益通用