您所在位置: 网站首页 / 文档列表 / 中考 / 文档详情
中考复习生物的新陈代谢.doc 立即下载
上传人:王子****青蛙 上传时间:2024-09-09 格式:DOC 页数:12 大小:2.7MB 金币:6 举报 版权申诉
预览加载中,请您耐心等待几秒...

中考复习生物的新陈代谢.doc

中考复习生物的新陈代谢.doc

预览

免费试读已结束,剩余 2 页请下载文档后查看

6 金币

下载文档

如果您无法下载资料,请参考说明:

1、部分资料下载需要金币,请确保您的账户上有足够的金币

2、已购买过的文档,再次下载不重复扣费

3、资料包下载后请先用软件解压,在使用对应软件打开

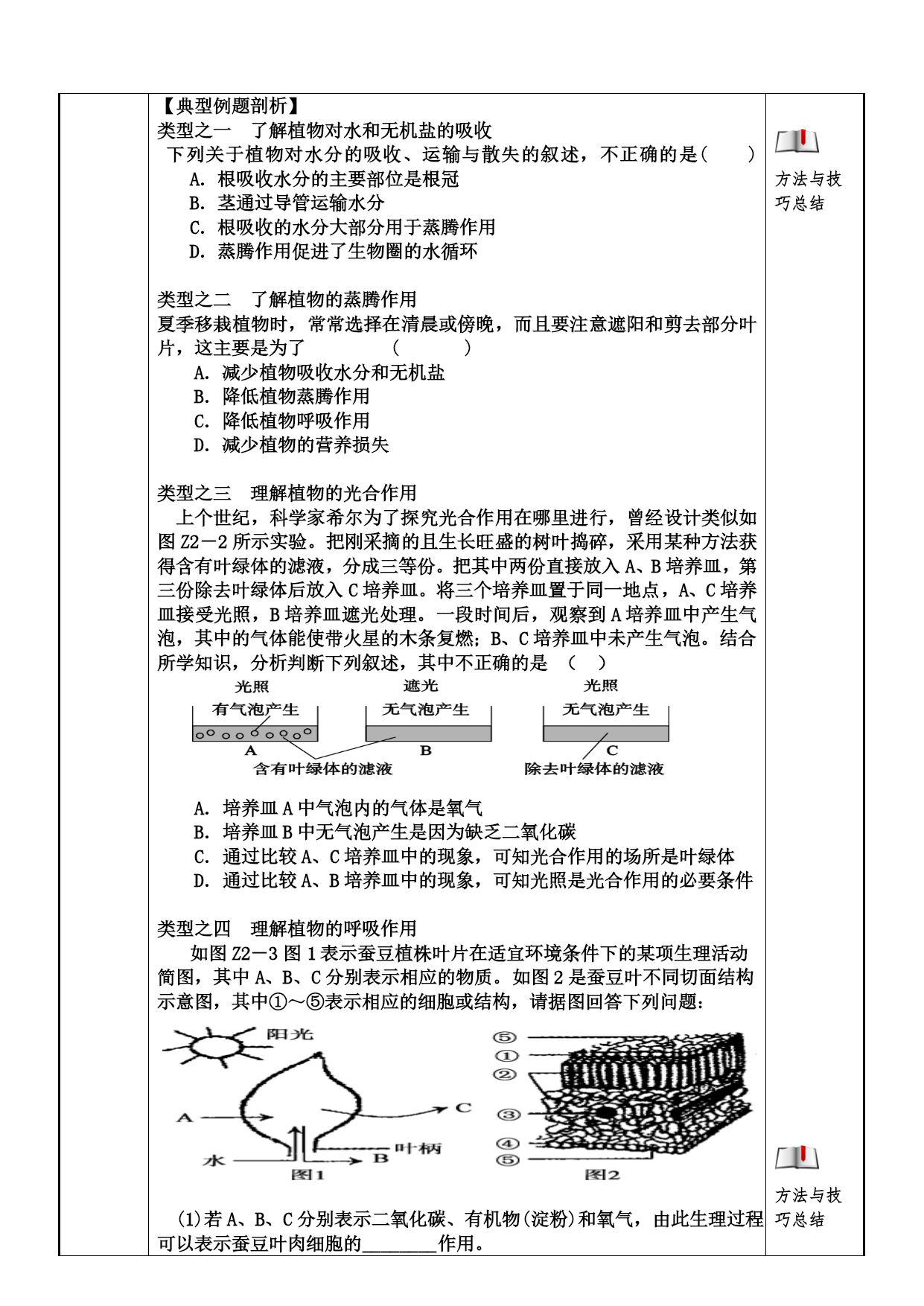
科学个性化教学教案授课时间:2014年5月17日备课时间2014年5月18日年级九学科科学课时学生姓名授课主题生物的新陈代谢授课教师教学过程【基础知识梳理】新陈代谢(一).定义。同化作用自身能否合成有机物(二).分类异化作用代谢过程是否需要氧植物的代谢作用(一).(二).光合作用和呼吸作用的比较比较项目光合作用呼吸作用化学反应式场所条件物质转化能量转化意义生物体有机物和能量的最终来源为生命活动提供能量联系光合作用为呼吸作用提供了氧气和储存能量的有机物;呼吸作用有为光合作用的进行提供了能量(三).“验证光合作用条件及绿叶在光下制造淀粉”的实验的注意事项(1)暗处理是为了。(2)酒精能溶解,而水不能。因此,为了去除叶绿素对实验现象的干扰,必须将叶片放在酒精中脱色。(3)由于酒精沸点较低,直接加热不仅蒸发过快造成浪费,也易引燃酒精引起火灾。因此,应将酒精隔水加热。人体的新陈代谢(一).食物中的营养素主要有、糖类、、脂肪、无机盐、_和粗纤维等七大类。人体所需的能量主要来自。是细胞生长及修补组织的主要原料,是生物体贮存能量的主要物质。(二).消化系统1.人的消化系统由一条_______和一些能分泌消化液的_______组成。消化道由口腔、_____、胃、___、肛门组成,主要消化腺有_______、胃腺、肠腺、胰腺和______。唾液腺、胃腺、肠腺分泌的唾液、胃液、肠液分别流入口腔、胃、肠,胰腺和肝脏分泌的胰液、胆汁通过胰管和胆管流入十二指肠。其中______是消化和吸收的主要部位。2.淀粉的消化终产物是_______;蛋白质的消化终产物是_______;脂肪的消化终产物是_______和_______。(三)呼吸系统1..呼吸系统由呼吸道(包括鼻、咽、喉、气管、支气管)和等器官组成。肺呼吸作用的功能单位是。2.呼吸运动(1)吸气过程:呼吸肌(主要是肋间外肌和膈肌)___,使肺内气压___外界大气压,气体进入肺中,吸气过程末,肺内气压____外界大气压。(2)呼气过程:呼吸肌,肺内气压外界大气压,气体呼出,呼气过程末,肺内气压外界大气压。3.人体内的气体交换有_______的气体交换和_______的气体交换。组织处的气体交换:血液流经组织时,组织处的CO2浓度_____血液中CO2浓度,血液中的O2浓度组织处的O2浓度,CO2顺着浓度差进入_____,O2顺着浓度差进入处,血液由含氧高的动脉血变成含氧低的静脉血。(四)人体的物质运输1.血液的成分和作用(1)成分:液态的_______(绝大部分是水)和_______(包括红细胞、白细胞、血小板等)。(2)作用:血液具有运输____、________、各种营养物质及_________的功能,还能起______作用,血液对调节体温也有重要作用。2.心脏和血管(1)心脏的结构:分为左、右心房和左、右心室四个腔室,内有______和_______,可以防止血液倒流。(2)三种血管:动脉、静脉、_________。(五)泌尿系统组成及功能1.肾脏是人体最主要的排泄器官。肾脏的基本结构和功能单位是_______。2..尿液的形成过程(1)肾小球的滤过作用:血液流过肾小球毛细血管时,除血细胞和外,血浆中的部分水、无机盐、葡萄糖、尿素和尿酸等都可滤过到肾小囊腔内形成。(2)肾小管的重吸收作用:原尿沿肾小管流动时,其中的全部______、大部分水和部分无机盐等,被肾小管重新吸收回到血液,没有被重吸收的尿酸、尿素、一部分无机盐和水等,形成尿液。学习札记学习札记【典型例题剖析】类型之一了解植物对水和无机盐的吸收下列关于植物对水分的吸收、运输与散失的叙述,不正确的是()A.根吸收水分的主要部位是根冠B.茎通过导管运输水分C.根吸收的水分大部分用于蒸腾作用D.蒸腾作用促进了生物圈的水循环类型之二了解植物的蒸腾作用夏季移栽植物时,常常选择在清晨或傍晚,而且要注意遮阳和剪去部分叶片,这主要是为了()A.减少植物吸收水分和无机盐B.降低植物蒸腾作用C.降低植物呼吸作用D.减少植物的营养损失类型之三理解植物的光合作用上个世纪,科学家希尔为了探究光合作用在哪里进行,曾经设计类似如图Z2-2所示实验。把刚采摘的且生长旺盛的树叶捣碎,采用某种方法获得含有叶绿体的滤液,分成三等份。把其中两份直接放入A、B培养皿,第三份除去叶绿体后放入C培养皿。将三个培养皿置于同一地点,A、C培养皿接受光照,B培养皿遮光处理。一段时间后,观察到A培养皿中产生气泡,其中的气体能使带火星的木
单篇购买
VIP会员(1亿+VIP文档免费下)

扫码即表示接受《下载须知》

中考复习生物的新陈代谢

文档大小:2.7MB

限时特价:扫码查看

• 请登录后再进行扫码购买
• 使用微信/支付宝扫码注册及付费下载,详阅 用户协议 隐私政策
• 如已在其他页面进行付款,请刷新当前页面重试
• 付费购买成功后,此文档可永久免费下载
年会员
99.0
¥199.0

6亿VIP文档任选,共次下载特权。

已优惠

微信/支付宝扫码完成支付,可开具发票

VIP尽享专属权益

VIP文档免费下载

赠送VIP文档免费下载次数

阅读免打扰

去除文档详情页间广告

专属身份标识

尊贵的VIP专属身份标识

高级客服

一对一高级客服服务

多端互通

电脑端/手机端权益通用

手机号注册 用户名注册
我已阅读并接受《用户协议》《隐私政策》
已有账号?立即登录
我已阅读并接受《用户协议》《隐私政策》
已有账号?立即登录
登录
手机号登录 微信扫码登录
微信扫一扫登录 账号密码登录

首次登录需关注“豆柴文库”公众号

新用户注册
VIP会员(1亿+VIP文档免费下)
年会员
99.0
¥199.0

6亿VIP文档任选,共次下载特权。

已优惠

微信/支付宝扫码完成支付,可开具发票

VIP尽享专属权益

VIP文档免费下载

赠送VIP文档免费下载次数

阅读免打扰

去除文档详情页间广告

专属身份标识

尊贵的VIP专属身份标识

高级客服

一对一高级客服服务

多端互通

电脑端/手机端权益通用