您所在位置: 网站首页 / 文档列表 / 安全文明施工 / 文档详情
隧道安全日志样本.doc 立即下载
上传人:天马****23 上传时间:2024-09-06 格式:DOC 页数:27 大小:1.7MB 金币:10 举报 版权申诉
预览加载中,请您耐心等待几秒...

隧道安全日志样本.doc

隧道安全日志样本.doc

预览

免费试读已结束,剩余 17 页请下载文档后查看

10 金币

下载文档

如果您无法下载资料,请参考说明:

1、部分资料下载需要金币,请确保您的账户上有足够的金币

2、已购买过的文档,再次下载不重复扣费

3、资料包下载后请先用软件解压,在使用对应软件打开

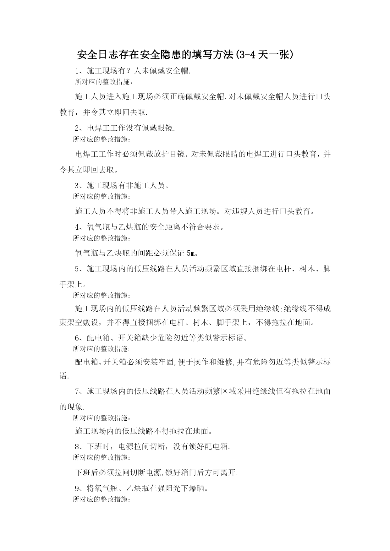
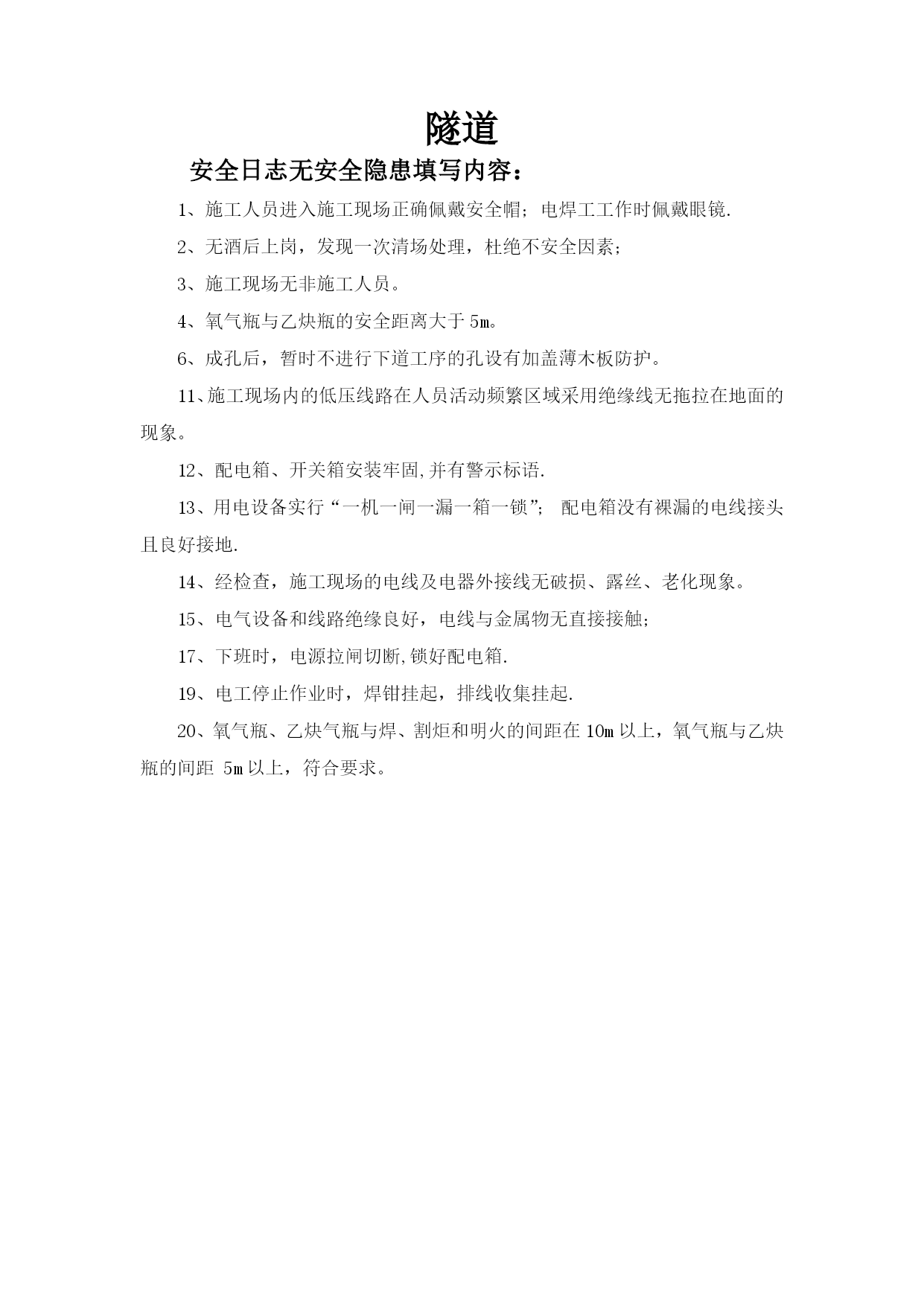
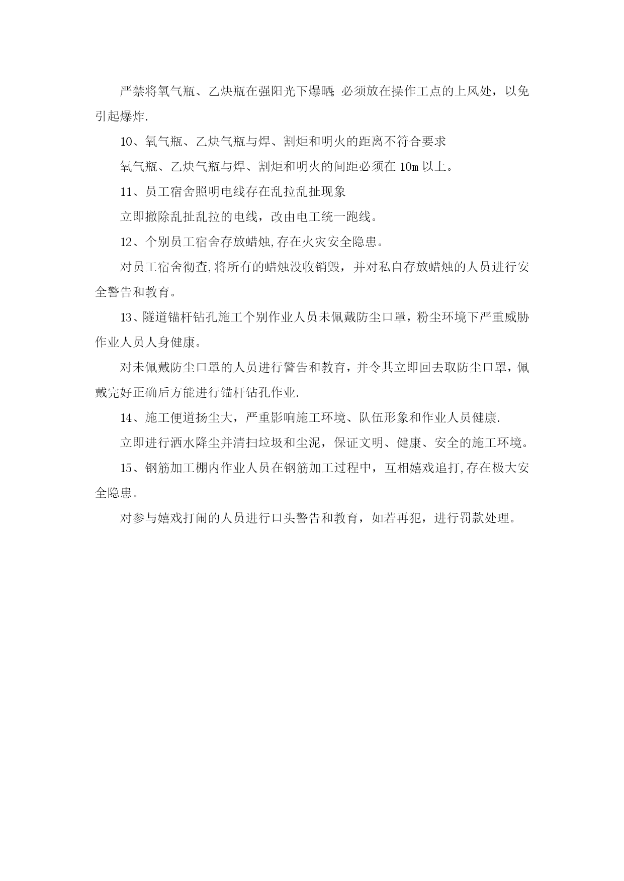
隧道安全日志样本实用文档(实用文档,可以直接使用,可编辑优秀版资料,欢迎下载)隧道安全日志无安全隐患填写内容:1、施工人员进入施工现场正确佩戴安全帽;电焊工工作时佩戴眼镜.2、无酒后上岗,发现一次清场处理,杜绝不安全因素;3、施工现场无非施工人员。4、氧气瓶与乙炔瓶的安全距离大于5m。6、成孔后,暂时不进行下道工序的孔设有加盖薄木板防护。11、施工现场内的低压线路在人员活动频繁区域采用绝缘线无拖拉在地面的现象。12、配电箱、开关箱安装牢固,并有警示标语.13、用电设备实行“一机一闸一漏一箱一锁”;配电箱没有裸漏的电线接头且良好接地.14、经检查,施工现场的电线及电器外接线无破损、露丝、老化现象。15、电气设备和线路绝缘良好,电线与金属物无直接接触;17、下班时,电源拉闸切断,锁好配电箱.19、电工停止作业时,焊钳挂起,排线收集挂起.20、氧气瓶、乙炔气瓶与焊、割炬和明火的间距在10m以上,氧气瓶与乙炔瓶的间距5m以上,符合要求。安全日志存在安全隐患的填写方法(3-4天一张)施工现场有?人未佩戴安全帽.所对应的整改措施:施工人员进入施工现场必须正确佩戴安全帽.对未佩戴安全帽人员进行口头教育,并令其立即回去取.2、电焊工工作没有佩戴眼镜.所对应的整改措施:电焊工工作时必须佩戴放护目镜。对未佩戴眼睛的电焊工进行口头教育,并令其立即回去取。3、施工现场有非施工人员。所对应的整改措施:施工人员不得将非施工人员带入施工现场。对违规人员进行口头教育。4、氧气瓶与乙炔瓶的安全距离不符合要求。所对应的整改措施:氧气瓶与乙炔瓶的间距必须保证5m。5、施工现场内的低压线路在人员活动频繁区域直接捆绑在电杆、树木、脚手架上。所对应的整改措施:施工现场内的低压线路在人员活动频繁区域必须采用绝缘线;绝缘线不得成束架空敷设,并不得直接捆绑在电杆、树木、脚手架上,不得拖拉在地面。6、配电箱、开关箱缺少危险勿近等类似警示标语。所对应的整改措施:配电箱、开关箱必须安装牢固,便于操作和维修,并有危险勿近等类似警示标语.7、施工现场内的低压线路在人员活动频繁区域采用绝缘线但有拖拉在地面的现象.所对应的整改措施:施工现场内的低压线路不得拖拉在地面。8、下班时,电源拉闸切断,没有锁好配电箱.所对应的整改措施:下班后必须拉闸切断电源,锁好箱门后方可离开。9、将氧气瓶、乙炔瓶在强阳光下爆晒。所对应的整改措施:严禁将氧气瓶、乙炔瓶在强阳光下爆晒;必须放在操作工点的上风处,以免引起爆炸.10、氧气瓶、乙炔气瓶与焊、割炬和明火的距离不符合要求氧气瓶、乙炔气瓶与焊、割炬和明火的间距必须在10m以上。11、员工宿舍照明电线存在乱拉乱扯现象立即撤除乱扯乱拉的电线,改由电工统一跑线。12、个别员工宿舍存放蜡烛,存在火灾安全隐患。对员工宿舍彻查,将所有的蜡烛没收销毁,并对私自存放蜡烛的人员进行安全警告和教育。13、隧道锚杆钻孔施工个别作业人员未佩戴防尘口罩,粉尘环境下严重威胁作业人员人身健康。对未佩戴防尘口罩的人员进行警告和教育,并令其立即回去取防尘口罩,佩戴完好正确后方能进行锚杆钻孔作业.14、施工便道扬尘大,严重影响施工环境、队伍形象和作业人员健康.立即进行洒水降尘并清扫垃圾和尘泥,保证文明、健康、安全的施工环境。15、钢筋加工棚内作业人员在钢筋加工过程中,互相嬉戏追打,存在极大安全隐患。对参与嬉戏打闹的人员进行口头警告和教育,如若再犯,进行罚款处理。监理日志NO甘监(施)C07气温最高29℃天气上午:晴2021年8月5日星期一最低12℃下午:阵雨转多云施工情况工程名称XX住宅小区1#楼施工单位XX建设集团施工部位施工内容施工情况5层、9层、15层、16层基坑南侧15层墙柱模板加固16层梁板钢筋安装9层填充墙砌筑5层样板房施工16层水电安装工预埋预留施工基坑南侧土方回填钢筋工20人,木工26人,砌筑工14人,装修工8人,其它工种合计27人项目部管理人员11人现场施工机械无变化监理巡检记录巡视:1、巡视15层墙柱模板加固,发现横向扫地杆未连续设置,部分用于加固柱子的对拉螺杆螺帽松动,剪力墙、柱底部缝隙未采用砂浆等材料堵塞,以上问题口头通知质检员刘XX,下午17时施工单位报验该部位,验收时上述问题已全部整改完毕。2、早上9时30分,监理工程师张XX一行三人巡视9层填充墙砌筑和5层样板房施工,5层样板房施工满足设计要求和相关规定,9层填充墙砌筑工2人正在使用干砖砌筑,立即责令施工员停止以上2人作业,并在我监理人员的监督下将干砖清理下楼,其余工人施工正常。3、下午巡视16层梁板钢筋安装,使用新疆八一钢厂8、10、12、20、22钢筋
单篇购买
VIP会员(1亿+VIP文档免费下)

扫码即表示接受《下载须知》

隧道安全日志样本

文档大小:1.7MB

限时特价:扫码查看

• 请登录后再进行扫码购买
• 使用微信/支付宝扫码注册及付费下载,详阅 用户协议 隐私政策
• 如已在其他页面进行付款,请刷新当前页面重试
• 付费购买成功后,此文档可永久免费下载
年会员
99.0
¥199.0

6亿VIP文档任选,共次下载特权。

已优惠

微信/支付宝扫码完成支付,可开具发票

VIP尽享专属权益

VIP文档免费下载

赠送VIP文档免费下载次数

阅读免打扰

去除文档详情页间广告

专属身份标识

尊贵的VIP专属身份标识

高级客服

一对一高级客服服务

多端互通

电脑端/手机端权益通用

手机号注册 用户名注册
我已阅读并接受《用户协议》《隐私政策》
已有账号?立即登录
我已阅读并接受《用户协议》《隐私政策》
已有账号?立即登录
登录
手机号登录 微信扫码登录
微信扫一扫登录 账号密码登录

首次登录需关注“豆柴文库”公众号

新用户注册
VIP会员(1亿+VIP文档免费下)
年会员
99.0
¥199.0

6亿VIP文档任选,共次下载特权。

已优惠

微信/支付宝扫码完成支付,可开具发票

VIP尽享专属权益

VIP文档免费下载

赠送VIP文档免费下载次数

阅读免打扰

去除文档详情页间广告

专属身份标识

尊贵的VIP专属身份标识

高级客服

一对一高级客服服务

多端互通

电脑端/手机端权益通用