您所在位置: 网站首页 / 文档列表 / 计算机应用/办公自动化 / 文档详情
计算机操作员高级word全部步骤.doc 立即下载
上传人:yy****24 上传时间:2024-09-07 格式:DOC 页数:8 大小:87KB 金币:18 举报 版权申诉
预览加载中,请您耐心等待几秒...

计算机操作员高级word全部步骤.doc

计算机操作员高级word全部步骤.doc

预览

在线预览结束,喜欢就下载吧,查找使用更方便

18 金币

下载文档

如果您无法下载资料,请参考说明:

1、部分资料下载需要金币,请确保您的账户上有足够的金币

2、已购买过的文档,再次下载不重复扣费

3、资料包下载后请先用软件解压,在使用对应软件打开

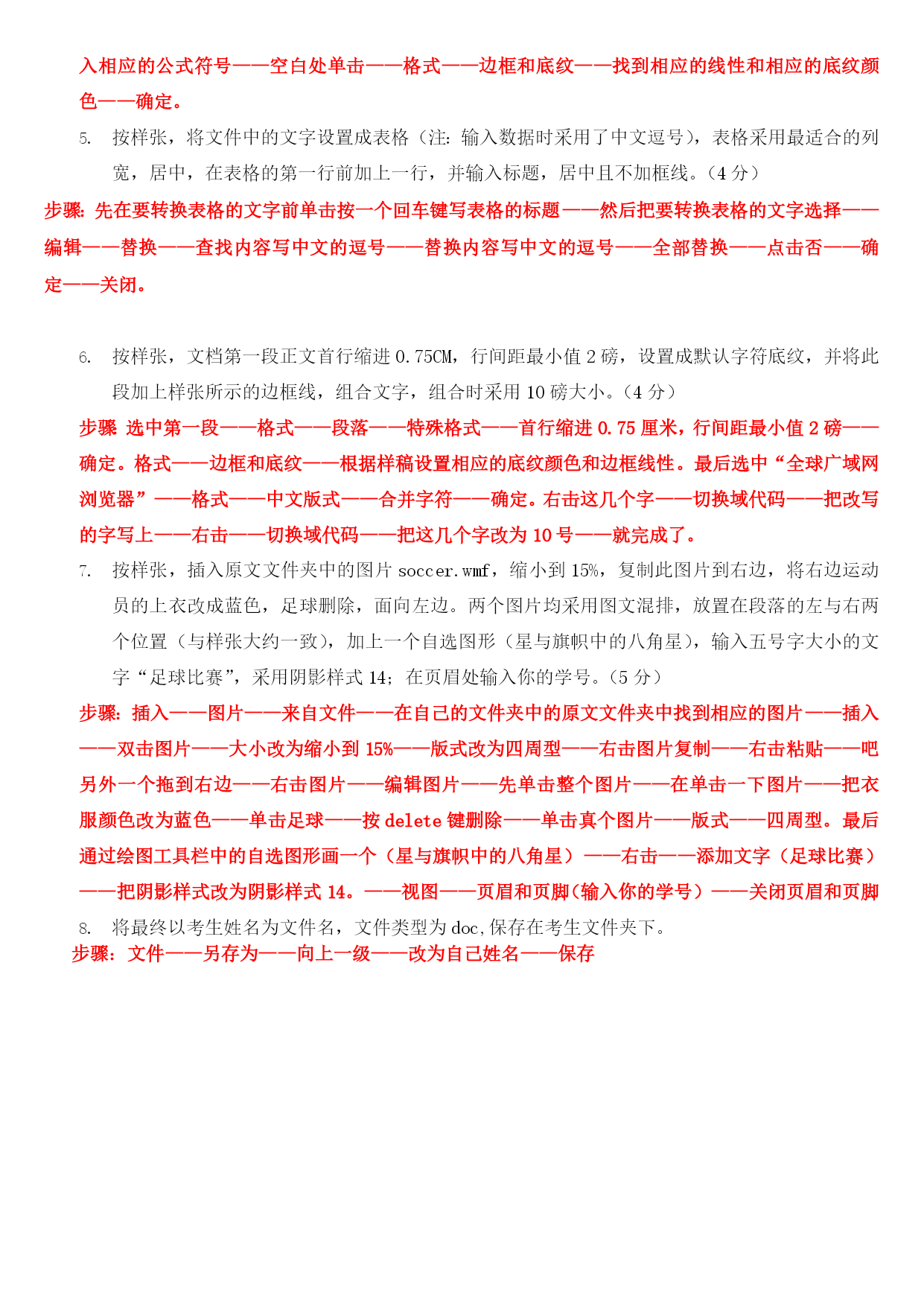
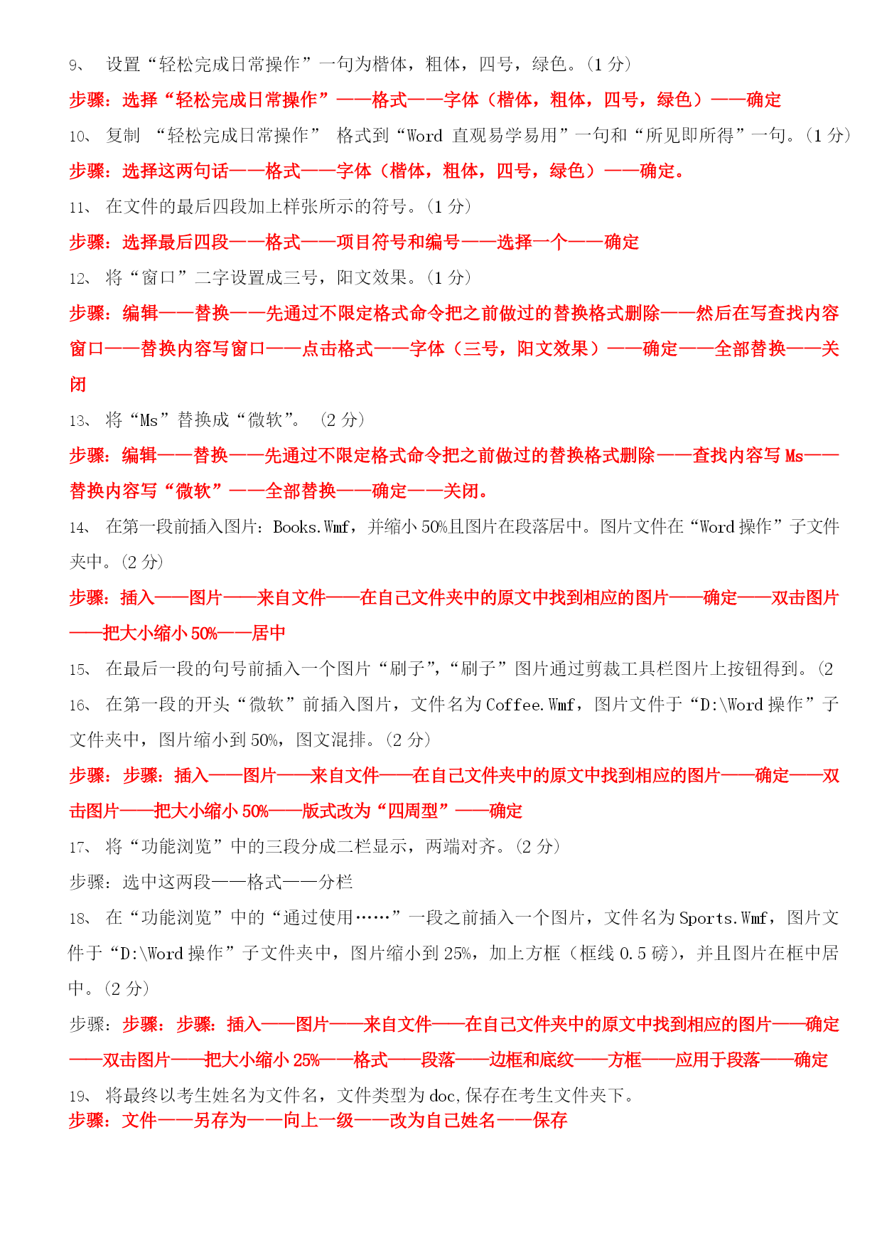
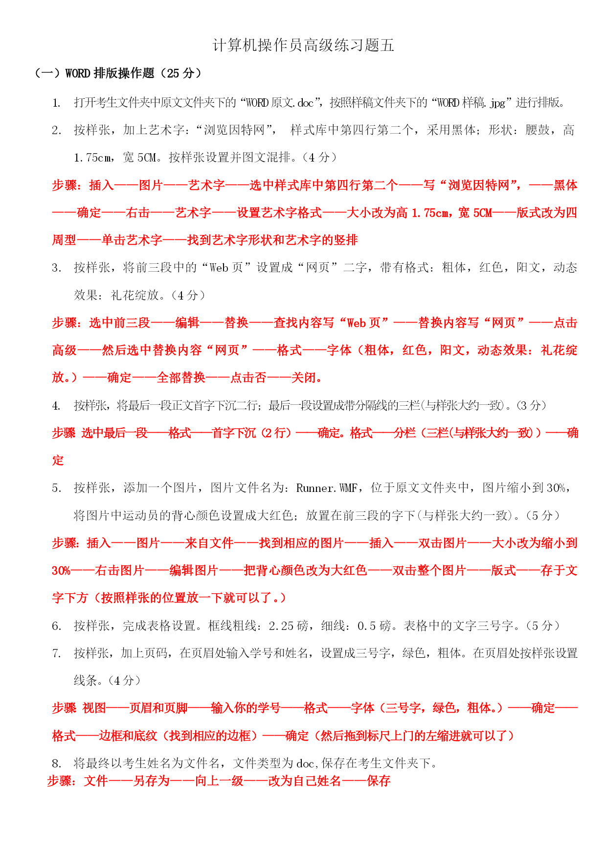
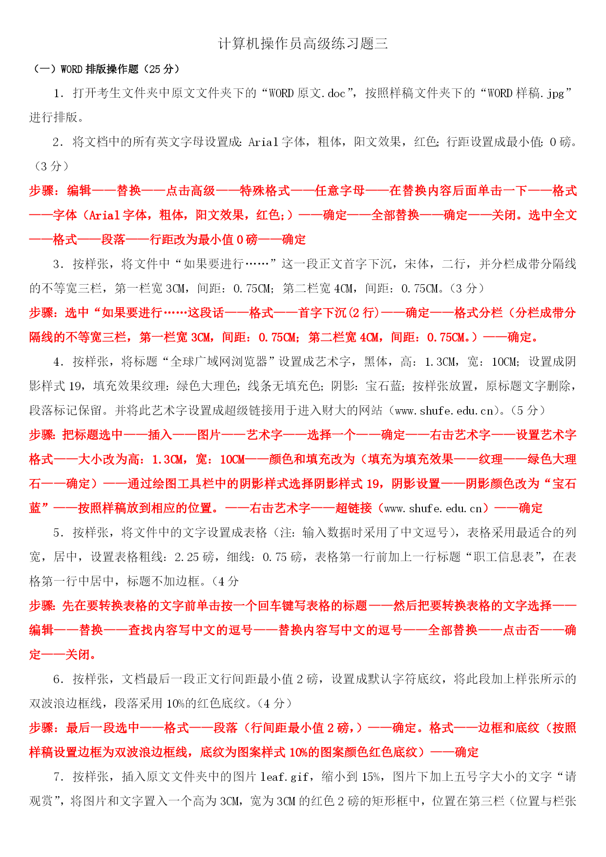
计算机操作员高级练习题一(一)WORD排版操作题(25分)打开考生文件夹中原文文件夹下的“WORD原文.doc”,按照样稿文件夹下的“WORD样稿.jpg”进行排版。给文章加上标题“立命之学”。其排版格式为:小一号隶书体,红色,居中,字符间距加宽6磅,黄色底纹,图案样式为10%,图案颜色自动,1.5磅蓝色单波浪线边框(2分)。步骤:先在文章顶端单击一下按回车键写“立命之学”,然后选择“立命之学”——格式——字体(小一号隶书体,红色,居中,字符间距加宽6磅)——确定。格式——边框和底纹(黄色底纹,图案样式为10%,图案颜色自动,1.5磅蓝色单波浪线边框)——边框和底纹都是应用文字——确定。给上述标题加尾注。尾注文字为“作者:明朝袁了凡。”(2分)。步骤:选中标题——插入——引用——脚注和尾注——点尾注——把编码的格式改一下——插入——写“作者:明朝袁了凡。”——就完成了。全文每段首行缩进2个字符。第1段段前、段后间距各10磅,行间距20磅,小四号行楷,粉红色双波浪下划线。第2段1.5倍行间距,小四号绿色仿宋体,字间距紧缩0.5磅,“亦真亦幻”文字效果(2+2分)。步骤:选中全文——格式——段落——特殊格式——首行缩进(2个字符)——确定。然后选中第一段——格式——段落(段前、段后间距各10磅,行间距20磅,)——确定——格式——字体(小四号行楷,粉红色双波浪下划线)——确定;在选中第二段——格式——段落(1.5倍行间距)——确定。格式——字体(小四号绿色仿宋体,字间距紧缩0.5磅,“亦真亦幻”文字效果)——确定。第3段1.5倍行间距,分成三栏,栏间距0.5厘米,加栏线。在该段的第二栏中插入“计算器”窗口(标准型)的图片。图片大小为4.5×4.5厘米,图片位置、格式如样稿(2+2分)。步骤:选中第三段——格式——段落(1.5倍行间距)——确定。格式——分栏——分成三栏,栏间距0.5厘米,加栏线。最后通过开设——所有程序——附件把“计算机”打开(按alt+printscreen)截屏键把计算机截下来——放到第二栏中右击——粘贴——双击图片——大小设置为(4.5×4.5厘米)——确定。最后单击图片——在图片的前面和后面都按一个回车键——单击图片——格式——边框和底纹——(边框,线条颜色改为橙色,宽度改为2.5磅)——应用于段落——确定。就成功了。将第4段和第5段交换位置。交换后的第4段设置首字下沉2行。首字用魏碑体。第4段文本用小四号楷体,缩放130%(1+2分)。步骤:把第四段选中——右击——剪切——放到第五段后面单击一下按回车——右击粘贴——选中换过位置的第四段——格式——首字下沉(首字下沉2行)——确定,格式——字体(小四号楷体,缩放130%)——确定。将文中所有的“余”字替换成红色的“YU”(2分)。步骤:编辑——替换(查找内容写“余”;替换内容写“YU”)——点高级——然后必须选中“YU”——点替换下面的格式——字体(红色)——确定——全部替换——确定——关闭。添加页眉“计算机Word排版”,页脚“本人班级、学号、姓名”。页眉、页脚文字均为仿宋体。页脚中的“班级”居左,“学号”居中,“姓名”居右(2分)。步骤:视图——页眉和页脚——分别写好字——视图——页面和页脚为第1段中的文字“吾姓孔,云南人也。”创建书签1。为第3段中的“孔先生”创建超链接,将其链接到书签1(2分)。步骤:选中第一段中的“吾姓孔,云南人也。”——插入——书签(书签1)——添加。——再选中第三段的“孔先生”——右击——超链接——本文档中的位置——书签1——确定将第5段文字放入一个竖排文本框。文本框格式、位置如样稿,要求和样稿一致(2分)。步骤:选中第五段——插入——文本框——竖排——根据样稿调整大小后拖到相应的位置——把鼠标放到文本框的边上变成四向箭头时——快速双击——颜色和线条——填充为浅绿——线条颜色(带图案的线条,选中倒数第二个的球体)——确定——把线条的宽度改为6磅——确定在文档最后插入艺术字“了凡四训”,按照样稿排版(2分)。步骤:在文章的最后按回车键——单击空白处——插入——图片——艺术字——随便选中一个——写“了凡四训”(加粗,隶书)——确定。然后右击艺术字——设置艺术字格式——颜色和线条(填充色改为蓝色,线条颜色改为红色——确定)——单击艺术字——在艺术字的工具栏中看到艺术字形状的命令(选中最下面一排的第三个是正梯形)——通过视图——工具栏——绘图工具栏中的阴影命令设置一下(阴影样式4,阴影设置(阴影颜色为海绿))——最后通过鼠标调整一下艺术字的大小。就完成了。将最终以考生姓名为文件名,文件类型为doc,保存在考生文件夹下。步骤:文件——另存为——向上一级——改为自己姓名——保存计算机
单篇购买
VIP会员(1亿+VIP文档免费下)

扫码即表示接受《下载须知》

计算机操作员高级word全部步骤

文档大小:87KB

限时特价:扫码查看

• 请登录后再进行扫码购买
• 使用微信/支付宝扫码注册及付费下载,详阅 用户协议 隐私政策
• 如已在其他页面进行付款,请刷新当前页面重试
• 付费购买成功后,此文档可永久免费下载
年会员
99.0
¥199.0

6亿VIP文档任选,共次下载特权。

已优惠

微信/支付宝扫码完成支付,可开具发票

VIP尽享专属权益

VIP文档免费下载

赠送VIP文档免费下载次数

阅读免打扰

去除文档详情页间广告

专属身份标识

尊贵的VIP专属身份标识

高级客服

一对一高级客服服务

多端互通

电脑端/手机端权益通用

手机号注册 用户名注册
我已阅读并接受《用户协议》《隐私政策》
已有账号?立即登录
我已阅读并接受《用户协议》《隐私政策》
已有账号?立即登录
登录
手机号登录 微信扫码登录
微信扫一扫登录 账号密码登录

首次登录需关注“豆柴文库”公众号

新用户注册
VIP会员(1亿+VIP文档免费下)
年会员
99.0
¥199.0

6亿VIP文档任选,共次下载特权。

已优惠

微信/支付宝扫码完成支付,可开具发票

VIP尽享专属权益

VIP文档免费下载

赠送VIP文档免费下载次数

阅读免打扰

去除文档详情页间广告

专属身份标识

尊贵的VIP专属身份标识

高级客服

一对一高级客服服务

多端互通

电脑端/手机端权益通用