您所在位置: 网站首页 / 文档列表 / 销售管理 / 文档详情
销售策划部岗位职责及流程——策划.doc 立即下载
上传人:天马****23 上传时间:2024-09-06 格式:DOC 页数:22 大小:161KB 金币:10 举报 版权申诉
预览加载中,请您耐心等待几秒...

销售策划部岗位职责及流程——策划.doc

销售策划部岗位职责及流程——策划.doc

预览

免费试读已结束,剩余 12 页请下载文档后查看

10 金币

下载文档

如果您无法下载资料,请参考说明:

1、部分资料下载需要金币,请确保您的账户上有足够的金币

2、已购买过的文档,再次下载不重复扣费

3、资料包下载后请先用软件解压,在使用对应软件打开

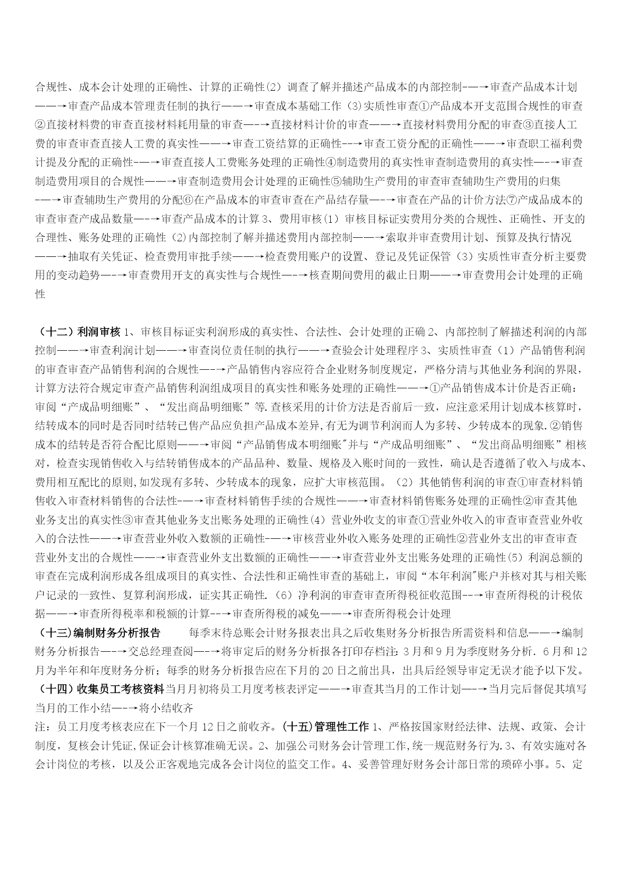
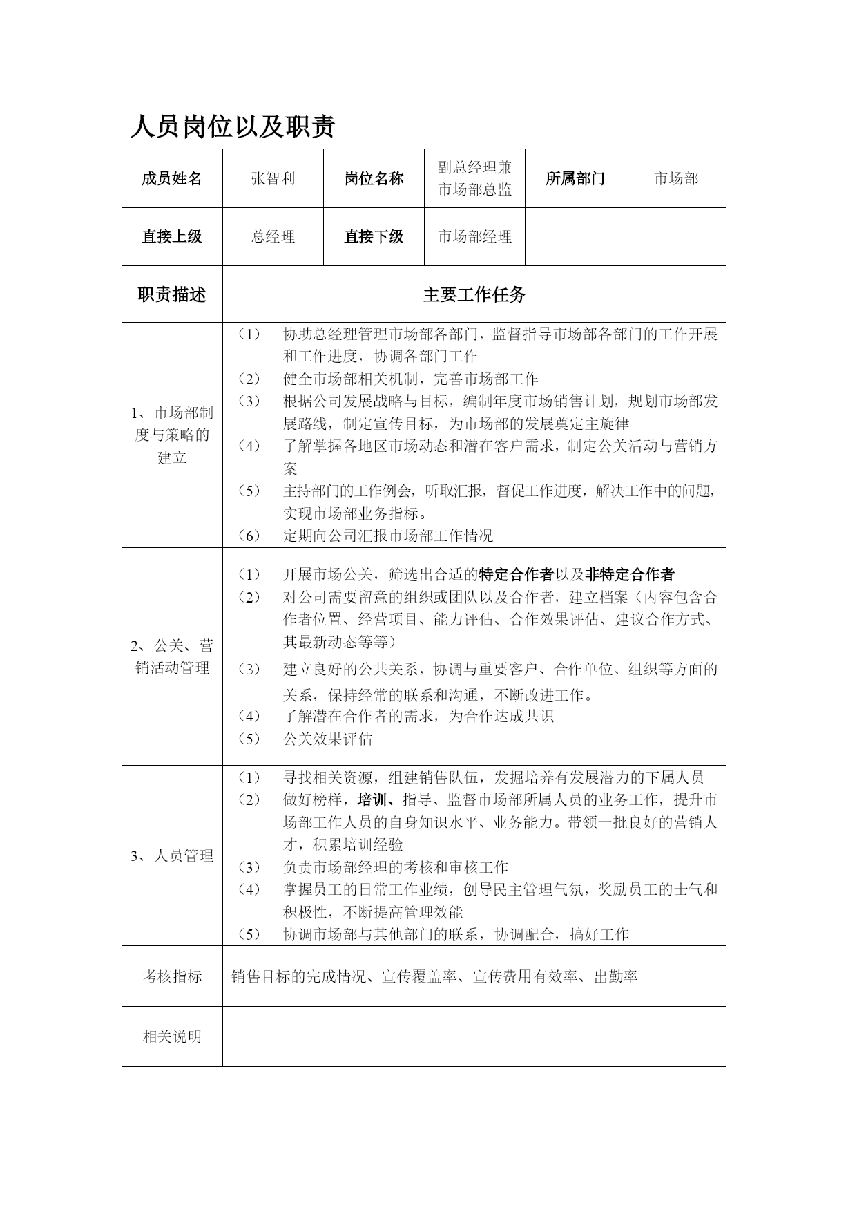
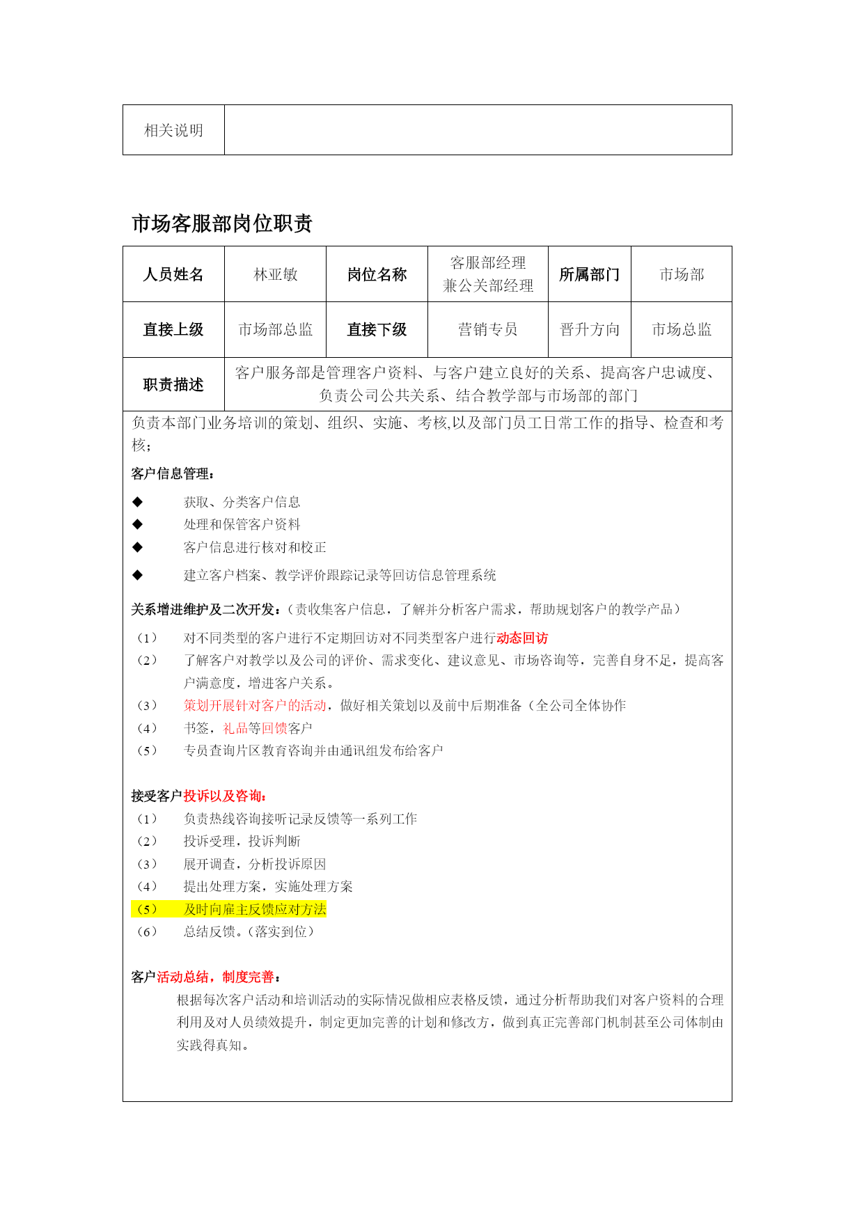
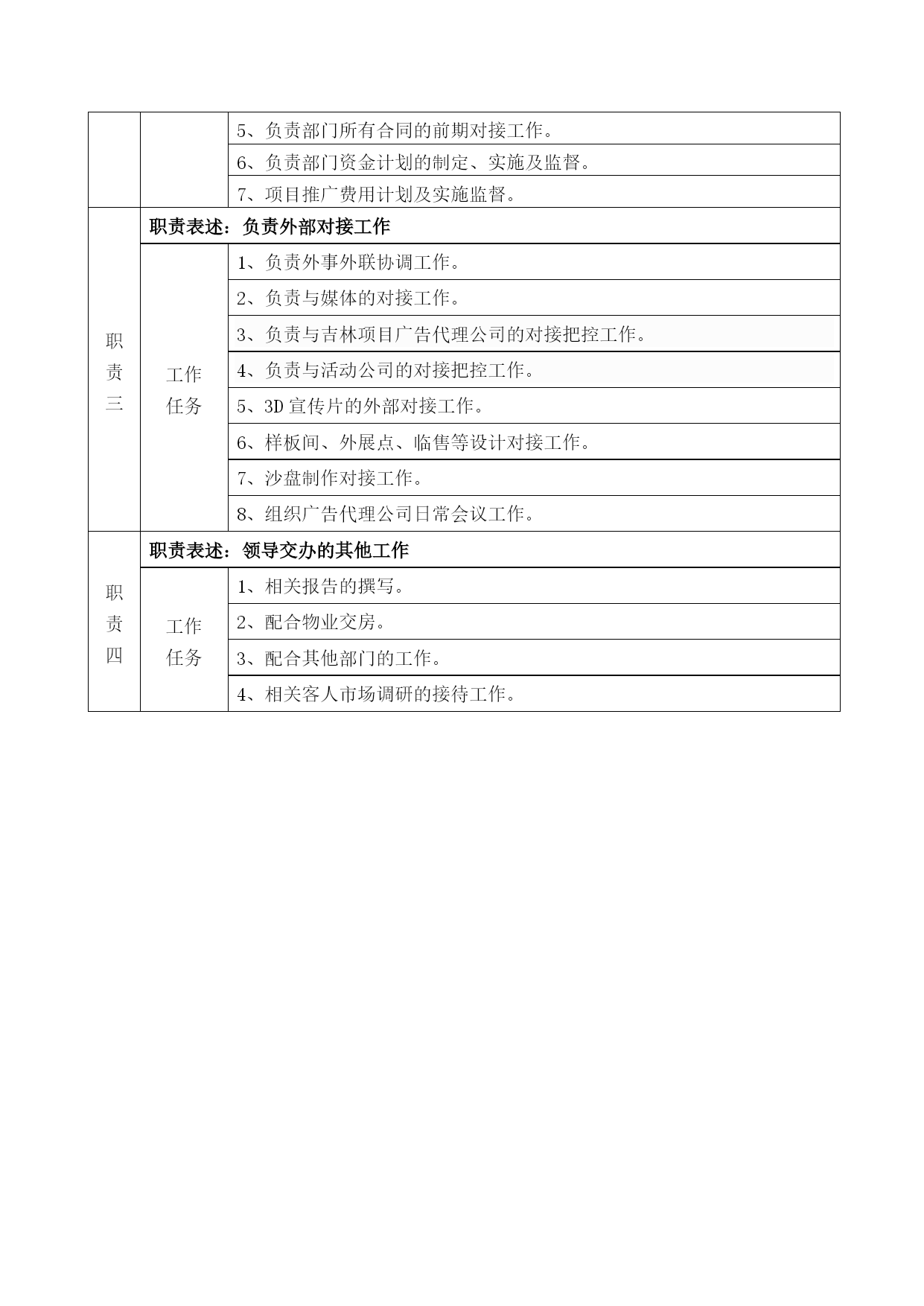
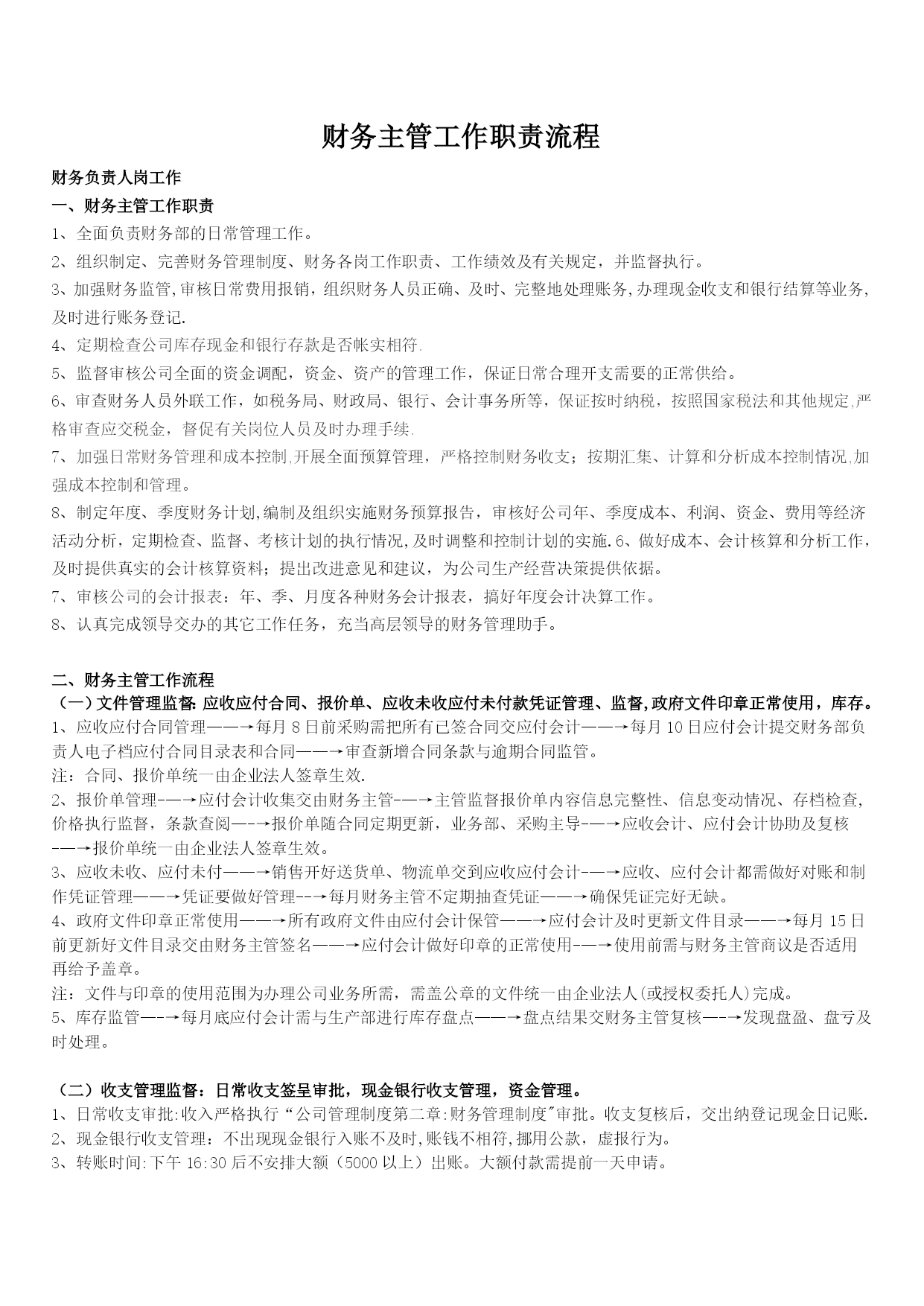
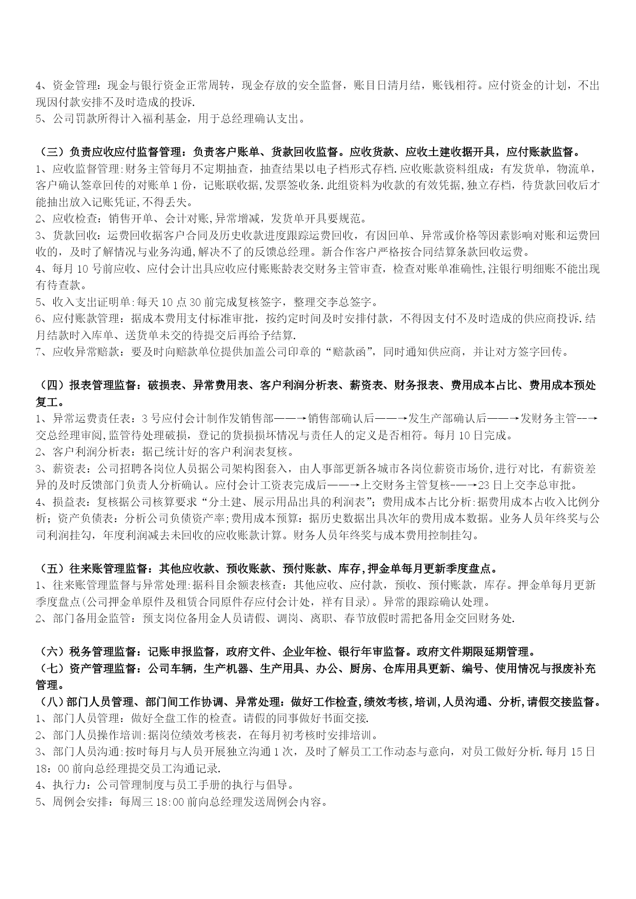
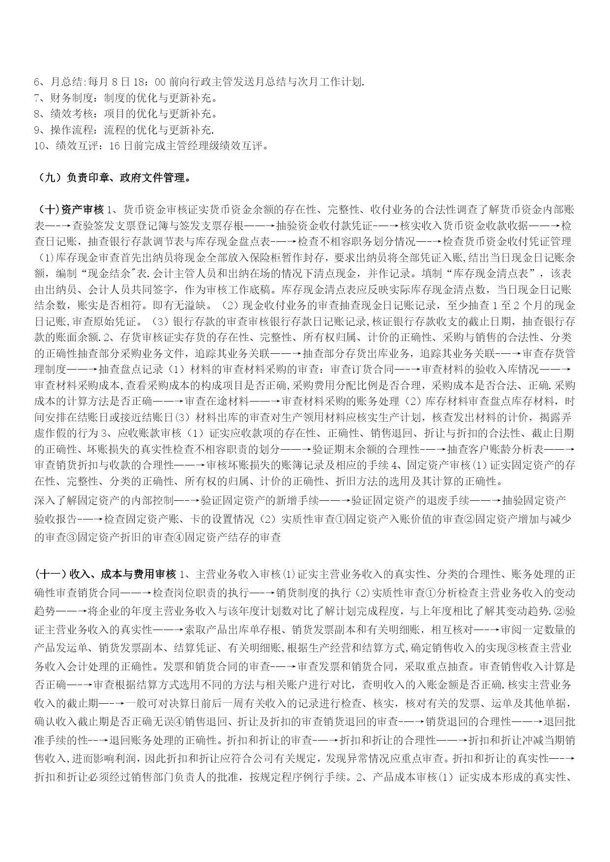
《销售策划部岗位职责及流程》●策划主管岗位职责职位名称策划主管所属部门销售策划部直接上级部门经理直接下级策划专员任职资格1.学历、专业知识专科以上学历,具备房地产策划相关专业知识及组织策划专员开展工作的能力,全面负责策划内部管理工作及外事外联协调工作。2.工作经验三年以上相关工作经验。职责一职责表述:组织部门员工开展工作工作任务1、制定策划管理制度、工作程序,并监督贯彻实施。2、收集有关房地产的信息,掌握市场动态,分析市场发展状况,提出相关意见。3、根据公司发展战略制定营销策划方案和推广计划,负责营销活动策划、组织、实施。4、负责公司及产品品牌形象策划与品牌管理。5、负责策划队伍的组织、培训与考核。6、负责公司官网的搭建及维护工作的把控。7、负责项目微信平台信息发布的管理把控工作。8、负责销售物料的设计、制作工作。9、参与项目开发,对产品设计、规划提出合理性建议。10、大型活动及房展会的策划、组织、执行等工作。11、外展点的前期对接工作及装修设计对接工作。职责二职责表述:全面负责策划内部管理工作工作任务1、组织建立健全策划内部制度,改进内部管理流程,提高部门工作效率。2、组织制定日常工作计划并组织计划的实施、协调、检查。3、加强策划专员培训及队伍建设。4、协调下属员工之间、本部门与其他部门之间的工作关系。5、负责部门所有合同的前期对接工作。6、负责部门资金计划的制定、实施及监督。7、项目推广费用计划及实施监督。职责三职责表述:负责外部对接工作工作任务1、负责外事外联协调工作。2、负责与媒体的对接工作。3、负责与吉林项目广告代理公司的对接把控工作。4、负责与活动公司的对接把控工作。5、3D宣传片的外部对接工作。6、样板间、外展点、临售等设计对接工作。7、沙盘制作对接工作。8、组织广告代理公司日常会议工作。职责四职责表述:领导交办的其他工作工作任务1、相关报告的撰写。2、配合物业交房。3、配合其他部门的工作。4、相关客人市场调研的接待工作。财务主管工作职责流程财务负责人岗工作一、财务主管工作职责全面负责财务部的日常管理工作。组织制定、完善财务管理制度、财务各岗工作职责、工作绩效及有关规定,并监督执行。加强财务监管,审核日常费用报销,组织财务人员正确、及时、完整地处理账务,办理现金收支和银行结算等业务,及时进行账务登记.定期检查公司库存现金和银行存款是否帐实相符.监督审核公司全面的资金调配,资金、资产的管理工作,保证日常合理开支需要的正常供给。审查财务人员外联工作,如税务局、财政局、银行、会计事务所等,保证按时纳税,按照国家税法和其他规定,严格审查应交税金,督促有关岗位人员及时办理手续.加强日常财务管理和成本控制,开展全面预算管理,严格控制财务收支;按期汇集、计算和分析成本控制情况,加强成本控制和管理。制定年度、季度财务计划,编制及组织实施财务预算报告,审核好公司年、季度成本、利润、资金、费用等经济活动分析,定期检查、监督、考核计划的执行情况,及时调整和控制计划的实施.6、做好成本、会计核算和分析工作,及时提供真实的会计核算资料;提出改进意见和建议,为公司生产经营决策提供依据。审核公司的会计报表:年、季、月度各种财务会计报表,搞好年度会计决算工作。认真完成领导交办的其它工作任务,充当高层领导的财务管理助手。财务主管工作流程文件管理监督:应收应付合同、报价单、应收未收应付未付款凭证管理、监督,政府文件印章正常使用,库存。应收应付合同管理——→每月8日前采购需把所有已签合同交应付会计——→每月10日应付会计提交财务部负责人电子档应付合同目录表和合同——→审查新增合同条款与逾期合同监管。注:合同、报价单统一由企业法人签章生效.报价单管理-—→应付会计收集交由财务主管-—→主管监督报价单内容信息完整性、信息变动情况、存档检查,价格执行监督,条款查阅—-→报价单随合同定期更新,业务部、采购主导-—→应收会计、应付会计协助及复核-—→报价单统一由企业法人签章生效。应收未收、应付未付——→销售开好送货单、物流单交到应收应付会计-—→应收、应付会计都需做好对账和制作凭证管理——→凭证要做好管理--→每月财务主管不定期抽查凭证——→确保凭证完好无缺。政府文件印章正常使用——→所有政府文件由应付会计保管——→应付会计及时更新文件目录——→每月15日前更新好文件目录交由财务主管签名——→应付会计做好印章的正常使用-—→使用前需与财务主管商议是否适用再给予盖章。注:文件与印章的使用范围为办理公司业务所需,需盖公章的文件统一由企业法人(或授权委托人)完成。库存监管—-→每月底应付会计需与生产部进行库存盘点——→盘点结果交财务主管复核—-→发现盘盈、盘亏及
单篇购买
VIP会员(1亿+VIP文档免费下)

扫码即表示接受《下载须知》

销售策划部岗位职责及流程——策划

文档大小:161KB

限时特价:扫码查看

• 请登录后再进行扫码购买
• 使用微信/支付宝扫码注册及付费下载,详阅 用户协议 隐私政策
• 如已在其他页面进行付款,请刷新当前页面重试
• 付费购买成功后,此文档可永久免费下载
年会员
99.0
¥199.0

6亿VIP文档任选,共次下载特权。

已优惠

微信/支付宝扫码完成支付,可开具发票

VIP尽享专属权益

VIP文档免费下载

赠送VIP文档免费下载次数

阅读免打扰

去除文档详情页间广告

专属身份标识

尊贵的VIP专属身份标识

高级客服

一对一高级客服服务

多端互通

电脑端/手机端权益通用

手机号注册 用户名注册
我已阅读并接受《用户协议》《隐私政策》
已有账号?立即登录
我已阅读并接受《用户协议》《隐私政策》
已有账号?立即登录
登录
手机号登录 微信扫码登录
微信扫一扫登录 账号密码登录

首次登录需关注“豆柴文库”公众号

新用户注册
VIP会员(1亿+VIP文档免费下)
年会员
99.0
¥199.0

6亿VIP文档任选,共次下载特权。

已优惠

微信/支付宝扫码完成支付,可开具发票

VIP尽享专属权益

VIP文档免费下载

赠送VIP文档免费下载次数

阅读免打扰

去除文档详情页间广告

专属身份标识

尊贵的VIP专属身份标识

高级客服

一对一高级客服服务

多端互通

电脑端/手机端权益通用