您所在位置: 网站首页 / 文档列表 / 营销创新 / 文档详情
鹰计划_杰出销售人员成长教程.docx 立即下载
上传人:书生****22 上传时间:2024-09-04 格式:DOCX 页数:86 大小: 金币:10 举报 版权申诉
预览加载中,请您耐心等待几秒...

鹰计划_杰出销售人员成长教程.docx

鹰计划_杰出销售人员成长教程.docx

预览

免费试读已结束,剩余 76 页请下载文档后查看

10 金币

下载文档

如果您无法下载资料,请参考说明:

1、部分资料下载需要金币,请确保您的账户上有足够的金币

2、已购买过的文档,再次下载不重复扣费

3、资料包下载后请先用软件解压,在使用对应软件打开

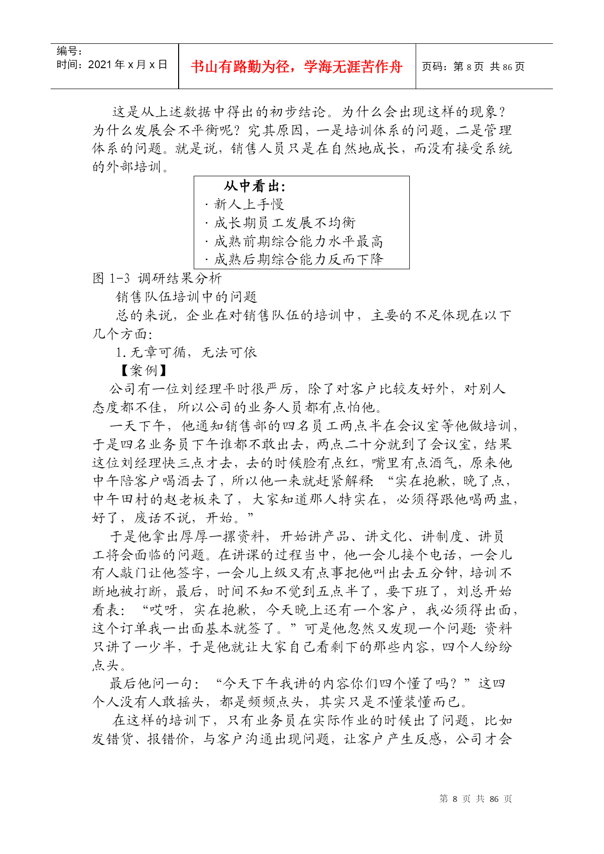
编号:时间:2021年x月x日书山有路勤为径,学海无涯苦作舟页码:第PAGE86页共NUMPAGES86页第PAGE\*MERGEFORMAT86页共NUMPAGES\*MERGEFORMAT86页第一讲企业销售队伍培训现状及问题(上)在本门课程中,我们首先介绍一下企业销售队伍的训练状态,因为优秀的营销策略和过硬的产品需要一支队伍去推行,而队伍执行与培训有着密切的关系。第二部分,我们将按照销售人员整个进程发展的脉络,介绍一下入门期、成长期、成熟前期和成熟后期的特点。课程的最后一部分是销售队伍培训体系的建设,包括销售队伍培训体系建设的要点,企业内部销售教练的选拔和培养等。培训的重要性1.“招不到人”的原因是培训得不好企业中任何优秀的政策都需要通过执行才会有效,而执行的效果则与销售的培训密切相关。【案例】某机床制造企业代理了欧洲一个非常优秀的品牌,这家公司目前在发展中遇到了一个难题,就是市场发展太快,很多区域市场基本上是空白,等着人们去开拓,但是公司又招不到合适的人。招来一个人,发现过了三个月、半年实在不符合公司要求,让他离开了,然后又招一个人,又不胜任。后来,总经理认为该公司产品技术含量比较高,应该从内部培养,于是就从车间质检培养销售人员,结果效果也不尽如人意。最近几年,公司的淘汰率非常高,连十分之一都没有留下。其实,造成“招不到人”这种情况当然有招聘环节的原因,但还有培训的原因,即招来的人没有经过系统的培训,稍微训练后就让他们上“战场”,这就像部队招收新兵一样,必须经过训练,如果不经过训练直接上战场,那是很危险的。所以,企业招不到人的真正原因实际上往往是人员训练的不足。比如案例中的这家公司,销售的是高端的、复杂的设备,但招来的人仅仅接受三周的简单培训,而且培训的重点还在产品上。当员工进入市场后,就会发现很多不足的地方,他们的心理状态、销售技能和客户沟通的水平,都与预期的目标相差非常远,所以淘汰率就会高。此外,客户也会因此对这家企业的印象不佳,因为公司的人员经常更换,客户就会怀疑其产品的稳定性。2.训练具有“十倍的力量”训练当然不是万能的,但对于具体问题,它确实能够起到非常明显的推动作用。很多科学家都进行过测试,其中非常著名的一项测试,就是研究人的行为与人的神经之间联系的一门学科,叫“神经心理学”。【案例1】经过训练的散打运动员如果和普通人对打,运动员会很轻松地把普通人打倒,而且基本上只要经过一段系统的训练,赤手空拳以一对五是不成问题的。难道是运动员的肌肉比那五个人强吗?肯定不是。科学家为此展开了研究。原来是因为他经过了系统的训练。系统训练最终使得人的神经的连接方式不同,也就是说,如果一个人没有经过系统训练,他打斗时是头脑在指挥着身体,这样头与手的神经连接就不精确;而经过训练的人,不仅是反应精确,而且非常自然,速度也非常快。以散打运动员做测算,对一个同样刺激的反应速度,经过训练的人与没有经过训练的人速度相差十倍。也就是说,经过训练的人一看到对方侧身,就知道该如何出拳了,而且他想到的时候,拳头就已经出去了。但没有经过训练的人还需想如何出拳,在思考的过程中,零点几秒就过去了,而就在这零点几秒之内,对方的拳头就已经打过来了。【案例2】我们在与客户沟通的时候经常会遇到这样一种情况——“话赶话”。比如客户购买一台卡车用来拉货,如果他一天拉两趟就能多赚一车的钱,一天只拉一趟就赔钱了,结果客户原来购买的那台卡车坏在路上了,本来厂家承诺在24小时之内派救援来修理,结果客户等待了两天,还没人管这件事情。这就是客户抛出的一个信号。如果是经过系统训练的业务人员,他会怎么与这位客户说呢?他会说:“队长,您说得太对了,卡车是我们的生产工具,我们必须很好地利用它,但是如果坏在路上,我们的生产就被耽误了。而我们这个品牌的卡车最大的优势就是服务网点分布得非常广泛。我们在欠发达地区都能做到50公里就有一个维修站点,所以我们的维修服务速度能够做到在12小时之内到达维修站点。”只有对产品深入了解,与客户沟通掌握熟练的人,才能够有这种出色的销售表现。如果对产品、对自己服务的背景不了解,说不出12小时、50公里这些数字的话,他现场就会卡壳,只会说:“您说得太对了,服务是很重要。”这样既没有对自己的产品进行推荐,也没有任何说服力。这就是“十倍的力量”,即受过训练的优秀业务人员现场的反应速度快,从而就能够抓住客户的机会,实现销售的突破;而没有经过训练、没有准备的销售人员,其反应速度就非常慢,有的甚至都不知道必要的销售知识,所以效果就会差很多。3.培训能实现“绩效的阶乘”如果接受训练,就能够实现绩效的阶乘,而没有经过训练,销售目标就很难实现。【案例】某汽车4S店的销售顾问将接待客户的过
单篇购买
VIP会员(1亿+VIP文档免费下)

扫码即表示接受《下载须知》

鹰计划_杰出销售人员成长教程

文档大小:

限时特价:扫码查看

• 请登录后再进行扫码购买
• 使用微信/支付宝扫码注册及付费下载,详阅 用户协议 隐私政策
• 如已在其他页面进行付款,请刷新当前页面重试
• 付费购买成功后,此文档可永久免费下载
年会员
99.0
¥199.0

6亿VIP文档任选,共次下载特权。

已优惠

微信/支付宝扫码完成支付,可开具发票

VIP尽享专属权益

VIP文档免费下载

赠送VIP文档免费下载次数

阅读免打扰

去除文档详情页间广告

专属身份标识

尊贵的VIP专属身份标识

高级客服

一对一高级客服服务

多端互通

电脑端/手机端权益通用

手机号注册 用户名注册
我已阅读并接受《用户协议》《隐私政策》
已有账号?立即登录
我已阅读并接受《用户协议》《隐私政策》
已有账号?立即登录
登录
手机号登录 微信扫码登录
微信扫一扫登录 账号密码登录

首次登录需关注“豆柴文库”公众号

新用户注册
VIP会员(1亿+VIP文档免费下)
年会员
99.0
¥199.0

6亿VIP文档任选,共次下载特权。

已优惠

微信/支付宝扫码完成支付,可开具发票

VIP尽享专属权益

VIP文档免费下载

赠送VIP文档免费下载次数

阅读免打扰

去除文档详情页间广告

专属身份标识

尊贵的VIP专属身份标识

高级客服

一对一高级客服服务

多端互通

电脑端/手机端权益通用