您所在位置: 网站首页 / 文档列表 / 英语学习 / 文档详情
最新英语中交通方式的表达方法.doc 立即下载
上传人:天马****23 上传时间:2024-09-08 格式:DOC 页数:49 大小:2MB 金币:10 举报 版权申诉
预览加载中,请您耐心等待几秒...

最新英语中交通方式的表达方法.doc

最新英语中交通方式的表达方法.doc

预览

免费试读已结束,剩余 39 页请下载文档后查看

10 金币

下载文档

如果您无法下载资料,请参考说明:

1、部分资料下载需要金币,请确保您的账户上有足够的金币

2、已购买过的文档,再次下载不重复扣费

3、资料包下载后请先用软件解压,在使用对应软件打开

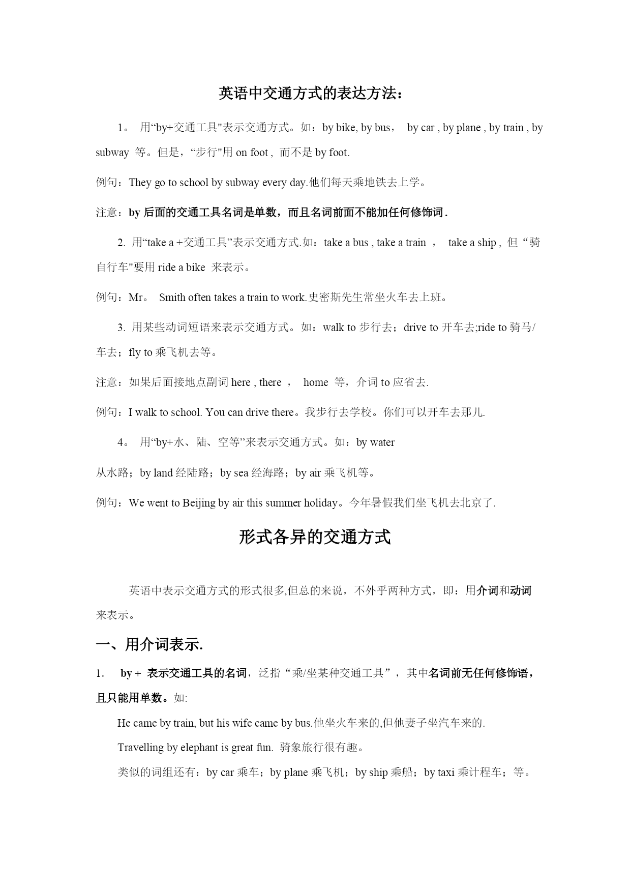
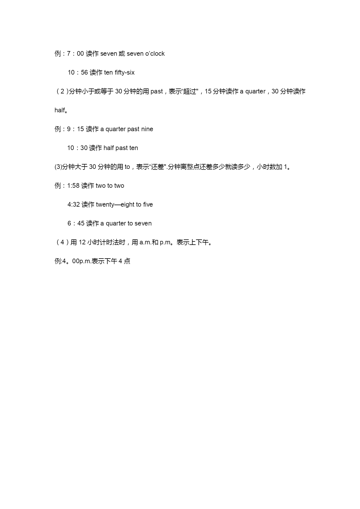
英语中交通方式的表达方法(可以直接使用,可编辑优秀版资料,欢迎下载)英语中交通方式的表达方法:1。用“by+交通工具"表示交通方式。如:bybike,bybus,bycar,byplane,bytrain,bysubway等。但是,“步行"用onfoot,而不是byfoot.例句:Theygotoschoolbysubwayeveryday.他们每天乘地铁去上学。注意:by后面的交通工具名词是单数,而且名词前面不能加任何修饰词.2.用“takea+交通工具”表示交通方式.如:takeabus,takeatrain,takeaship,但“骑自行车"要用rideabike来表示。例句:Mr。Smithoftentakesatraintowork.史密斯先生常坐火车去上班。3.用某些动词短语来表示交通方式。如:walkto步行去;driveto开车去;rideto骑马/车去;flyto乘飞机去等。注意:如果后面接地点副词here,there,home等,介词to应省去.例句:Iwalktoschool.Youcandrivethere。我步行去学校。你们可以开车去那儿.4。用“by+水、陆、空等”来表示交通方式。如:bywater从水路;byland经陆路;bysea经海路;byair乘飞机等。例句:WewenttoBeijingbyairthissummerholiday。今年暑假我们坐飞机去北京了.形式各异的交通方式英语中表示交通方式的形式很多,但总的来说,不外乎两种方式,即:用介词和动词来表示。一、用介词表示.1.by+表示交通工具的名词,泛指“乘/坐某种交通工具”,其中名词前无任何修饰语,且只能用单数。如:Hecamebytrain,buthiswifecamebybus.他坐火车来的,但他妻子坐汽车来的.Travellingbyelephantisgreatfun.骑象旅行很有趣。类似的词组还有:bycar乘车;byplane乘飞机;byship乘船;bytaxi乘计程车;等。2.in/on+表示交通工具的名词,或泛指或特指“乘/坐某种交通工具”,其中名词前常有冠词、物主代词、指示代词或名词所有格等修饰语,名词可以是单数或复数。①bus,train,boat,plane,ship等有厢,有舱的名词前,用介词in或on.如:Wearegoingtherein/onabus.我们将乘公共汽车去那里.(泛指)Don'tcomehereon/intheship.不要坐船来这里。(特指)②bike或motorbike前,只能用介词on。如:Theygotoworkontheirbikes.他们骑自行车上班.(特指)Shewentoutonhernewmotorbike。她骑着她的新摩托车出去了。(特指)③car,taxi前,多用介词in。如:WearegoingtoFranceinJohn'scar。我们将坐约翰的车去法国。(特指)3.by/on+表示交通工具的名词,特指“乘/坐某一趟/辆/艘(车,船等)”,其中名词为单数,其前常有定冠词与数词或具体时刻一起作修饰语。如:Theycamehereby/onthefirstbus。他们是坐头班车来的.Youcangetthereby/ontheNumber10bus/busNo.10。你可以乘10路公共汽车到那里.HewentuptoLondonby/onthe10:30(train)。他是乘10时30分的火车去伦敦的。4.by+表示交通工具的名词,泛指“乘/坐某种档次的交通工具旅行”,其中名词为单数,其前常有表示“等级或档次”的形容词作修饰语。如:Shetravelsbythird—classtrain。她乘三等车旅行.IwillgotoBeijingbythefasttrain。我将乘快车去北京。HeflewtoParisbyfirstclass(plane)。他坐头等舱飞往巴黎。HewenttoTokyobyalargeship.他乘一艘大船去了东京。5.by+表示交通线路或交通线路所经范围的名词,表示“经由陆路/水路/空中等线路旅行或运输”,其中名词为单数或不可数,其前无任何修饰语。如:Shallwegobylandorbysea?我们是由陆路去还是由水路去?Itsavesalotoftimetotravelbyair。乘飞机旅行可以节省许多时间.类似的词组还有:bywater由水路;byroad由公路;byrail由铁路;等。6.on+表示人或动物特定身体部位的名词,表示“步行或骑马/骆驼”,其中名词只能是foot,horseback或camelback,其前无任何修饰语.如:Sheu
单篇购买
VIP会员(1亿+VIP文档免费下)

扫码即表示接受《下载须知》

最新英语中交通方式的表达方法

文档大小:2MB

限时特价:扫码查看

• 请登录后再进行扫码购买
• 使用微信/支付宝扫码注册及付费下载,详阅 用户协议 隐私政策
• 如已在其他页面进行付款,请刷新当前页面重试
• 付费购买成功后,此文档可永久免费下载
年会员
99.0
¥199.0

6亿VIP文档任选,共次下载特权。

已优惠

微信/支付宝扫码完成支付,可开具发票

VIP尽享专属权益

VIP文档免费下载

赠送VIP文档免费下载次数

阅读免打扰

去除文档详情页间广告

专属身份标识

尊贵的VIP专属身份标识

高级客服

一对一高级客服服务

多端互通

电脑端/手机端权益通用

手机号注册 用户名注册
我已阅读并接受《用户协议》《隐私政策》
已有账号?立即登录
我已阅读并接受《用户协议》《隐私政策》
已有账号?立即登录
登录
手机号登录 微信扫码登录
微信扫一扫登录 账号密码登录

首次登录需关注“豆柴文库”公众号

新用户注册
VIP会员(1亿+VIP文档免费下)
年会员
99.0
¥199.0

6亿VIP文档任选,共次下载特权。

已优惠

微信/支付宝扫码完成支付,可开具发票

VIP尽享专属权益

VIP文档免费下载

赠送VIP文档免费下载次数

阅读免打扰

去除文档详情页间广告

专属身份标识

尊贵的VIP专属身份标识

高级客服

一对一高级客服服务

多端互通

电脑端/手机端权益通用