您所在位置: 网站首页 / 文档列表 / 招标投标 / 文档详情
机电产品国际招标管理办法.doc 立即下载
上传人:yy****24 上传时间:2024-09-04 格式:DOC 页数:14 大小:57KB 金币:16 举报 版权申诉
预览加载中,请您耐心等待几秒...

机电产品国际招标管理办法.doc

机电产品国际招标管理办法.doc

预览

免费试读已结束,剩余 4 页请下载文档后查看

16 金币

下载文档

如果您无法下载资料,请参考说明:

1、部分资料下载需要金币,请确保您的账户上有足够的金币

2、已购买过的文档,再次下载不重复扣费

3、资料包下载后请先用软件解压,在使用对应软件打开

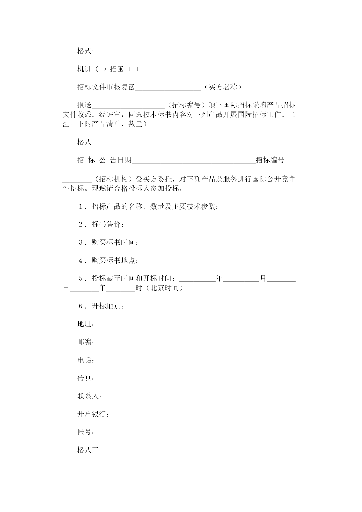
机电产品国际招标管理办法【颁布单位】中华人民共和国对外贸易经济合作部【颁布日期】19990314【实施日期】19990501【章名】第一章总则第一条为了规范机电产品国际招标行为,建立公开、公平的国际招标竞争机制和公正的评标准则,根据国务院批准发布的《机电产品进口管理暂行办法》、《国务院关于加强利用国外贷款项目进口机电设备管理的通知》特制定本办法。第二条本办法所称“国际招标”系指国际公开竞争性招标。第三条对外贸易经济合作部(以下简称外经贸部)负责协调、管理和监督全国机电产品的国际招标工作、制定其国际招标规则和管理办法并组织实施、审定机电产品招标机构的资格、承担国家评标委员会的日常工作。第四条各地区、各部门机电产品进出口管理机构(以下简称进出口机构)依据本办法,负责本地区、本部门机电产品国际招标过程的监督、协调、管理,承担本地区、本部门评标委员会的日常工作。第五条机电产品国际招标机构(以下简称招标机构),承担机电产品国际招标业务。第六条本办法所称买方,是指通过国际招标采购机电产品的国家机关、企业、事业单位或其它社会组织。本办法所称招标机构,是指依照《机电产品国际招标机构资格审定办法》(另行发布),取得招标资格并从事机电产品国际招标业务的法人或社会中介组织。本办法所称投标人,是指依照招标文件参与投标竞争的法人。【章名】第二章招标范围第七条强制实行国际招标的机电产品:(一)国家规定通过国际招标采购的机电产品。具体目录由外经贸部负责制定、调整并公布;(二)使用世界银行、亚洲开发银行、日本海外经济协力基金(OECF)、日本输出入银行(以下简称国外贷款)采购的机电产品;(三)政府采购项下规定通过国际招标采购的机电产品;(四)其他贷款机构要求通过国际招标采购的机电产品。第八条自愿委托国际招标的机电产品:(一)对国家管理的进口机电产品(如配额、特定产品等),若采用国际招标方式采购,应由买方经相应进出口机构报外经贸部(申请函见附件一)同意后,向招标机构办理招标委托;(二)实行进口自动登记的机电产品;(三)外商投资企业进口自用的机电产品。第九条除国外贷款项目,属下列情况之一者可不招标:(一)使用外国政府贷款或出口信贷;(二)对外不需支付外汇;(三)供生产配套用零部件;(四)旧机电产品;(五)一次进口金额少于10万美元;(六)其它不适于通过国际招标采购的机电产品。【章名】第三章招标文件第十条由买方根据采购需要与招标机构或委托咨询服务机构编制招标文件。主要包括下列内容:(一)招标邀请;(二)投标人须知;(三)招标产品的名称、数量、技术规格;(四)合同条款;(五)合同格式;(六)附件:(1)投标书;(2)开标一览表;(3)投标报价表;(4)货物说明一览表;(5)规格偏离表;(6)投标保证金格式;(7)预付款保函格式;(8)法人授权书格式;(9)制造商授权函格式。【章名】第四章招标程序第十一条买方须向具备机电产品招标资格的招标机构签订招标委托协议,并提供招标保证金(使用国外贷款项目除外)。委托招标金额在200万美元及以下的,其保证金为委托招标金额的2%;委托招标金额在200万美元以上的,其超过200万美元部分保证金不得超过委托招标金额的1%。第十二条编制招标文件。招标文件应包括技术、商务部分(包括对制造商的业绩要求和评标依据),对其中重要条款要加注“*”号,若其中一条不满足将导致废标。第十三条评标依据除构成商务废标条款外,还应包括:技术废标的主要参数与偏差范围;价格评估允许偏离范围及其折价的计算方法。第十四条买方将招标文件及设备采购清单、有关项目批复文件按《机电产品进口管理暂行办法》,报相应的进出口机构组织对招标文件进行审核。进出口机构要在二十个工作日内(对于小型单台设备应在十个工作日内)将招标文件审核复函(见格式一)通知买方及有关单位。若因特殊原因不能在规定时间内复函,应及时向买方说明理由和需要延长的时间。第十五条未经相应进出口机构同意,不得擅自修改已经审定的招标文件。第十六条买方和招标机构在接到招标文件审核复函后,在国家规定的报刊及传媒上刊登招标公告(见格式二)。第十七条投标期限自招标文件发售之日起,一般不得少于三十天,对大型成套产品不得少于六十天。第十八条按照招标公告发布的时间、地点开标。投标人的投标方案、备选方案、降价声明或价格折扣都要在开标时一并唱出,否则在评标时不予承认。开标时,须有买方、投标方及有关人员参加。第十九条招标机构要在开标三日内将开标记录(见格式三)送至或邮寄(以邮戳为准)到相应的进出口机构备案。【章名】第五章评标规则第二十条初评工作由初评委员会负责。初评委员会由买方、招标机构及有关专家等五人以上单数组成,其中专家评标
单篇购买
VIP会员(1亿+VIP文档免费下)

扫码即表示接受《下载须知》

机电产品国际招标管理办法

文档大小:57KB

限时特价:扫码查看

• 请登录后再进行扫码购买
• 使用微信/支付宝扫码注册及付费下载,详阅 用户协议 隐私政策
• 如已在其他页面进行付款,请刷新当前页面重试
• 付费购买成功后,此文档可永久免费下载
年会员
99.0
¥199.0

6亿VIP文档任选,共次下载特权。

已优惠

微信/支付宝扫码完成支付,可开具发票

VIP尽享专属权益

VIP文档免费下载

赠送VIP文档免费下载次数

阅读免打扰

去除文档详情页间广告

专属身份标识

尊贵的VIP专属身份标识

高级客服

一对一高级客服服务

多端互通

电脑端/手机端权益通用

手机号注册 用户名注册
我已阅读并接受《用户协议》《隐私政策》
已有账号?立即登录
我已阅读并接受《用户协议》《隐私政策》
已有账号?立即登录
登录
手机号登录 微信扫码登录
微信扫一扫登录 账号密码登录

首次登录需关注“豆柴文库”公众号

新用户注册
VIP会员(1亿+VIP文档免费下)
年会员
99.0
¥199.0

6亿VIP文档任选,共次下载特权。

已优惠

微信/支付宝扫码完成支付,可开具发票

VIP尽享专属权益

VIP文档免费下载

赠送VIP文档免费下载次数

阅读免打扰

去除文档详情页间广告

专属身份标识

尊贵的VIP专属身份标识

高级客服

一对一高级客服服务

多端互通

电脑端/手机端权益通用