您所在位置: 网站首页 / 文档列表 / 环保行业 / 文档详情
项目环保备案登记表.doc 立即下载
上传人:天马****23 上传时间:2024-09-06 格式:DOC 页数:15 大小:1.3MB 金币:10 举报 版权申诉
预览加载中,请您耐心等待几秒...

项目环保备案登记表.doc

项目环保备案登记表.doc

预览

免费试读已结束,剩余 5 页请下载文档后查看

10 金币

下载文档

如果您无法下载资料,请参考说明:

1、部分资料下载需要金币,请确保您的账户上有足够的金币

2、已购买过的文档,再次下载不重复扣费

3、资料包下载后请先用软件解压,在使用对应软件打开

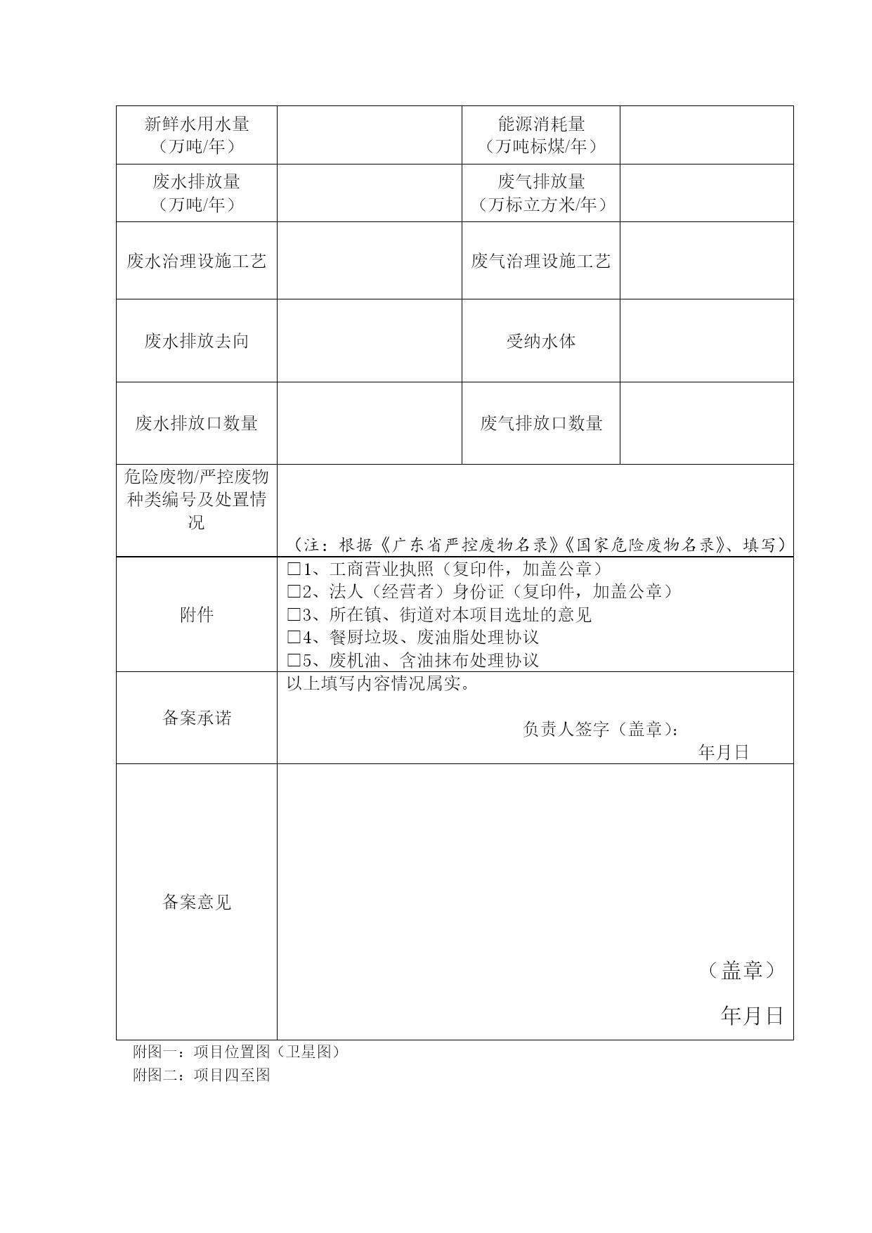
项目环保备案登记表最新文档(可以直接使用,可编辑最新文档,欢迎下载)备案材料2项目环保备案登记表备案编号:企业名称(盖章)企业地址行政区域代码中心位置经度中心位置纬度营业执照号机构代码证号法定代表人联系联系人联系建设项目名称建设地点占地面积(m2)行业类别经营规模项目总投资(万元)环保投资(万元)主要生产或经营状况、项目四至情况1、主体建筑:2、经营内容:,设有,共有员工人。3、作业时间:4、生产工艺:5、经营环境:项目位于,东面是,南面是,西面是,北面是。(在本表后附上项目位置的卫星图、四至图)主要产污设备数量1、2、3、4、……排污种类□1、废水:□2、废气:□3、噪声:□4、固废:污染物排放执行标准废水:广东省《水污染物排放限值》(DB44/26-2001)第二时段标准废气:《饮食业油烟排放标准》(GB18483-2001)即油烟浓度≤2mg/m3噪声:《社会生活环境噪声排放标准》(GB22337-2021)类标准新鲜水用水量(万吨/年)能源消耗量(万吨标煤/年)废水排放量(万吨/年)废气排放量(万标立方米/年)废水治理设施工艺废气治理设施工艺废水排放去向受纳水体废水排放口数量废气排放口数量危险废物/严控废物种类编号及处置情况(注:根据《广东省严控废物名录》《国家危险废物名录》、填写)附件□1、工商营业执照(复印件,加盖公章)□2、法人(经营者)身份证(复印件,加盖公章)□3、所在镇、街道对本项目选址的意见□4、餐厨垃圾、废油脂处理协议□5、废机油、含油抹布处理协议备案承诺以上填写内容情况属实。负责人签字(盖章):年月日备案意见(盖章)年月日附图一:项目位置图(卫星图)附图二:项目四至图建设项目环境影响登记表备案管理办法(环保部令第41号)《建设项目环境影响登记表备案管理办法》已于2016年11月2日由环境保护部部务会议审议通过,现予公布,自2017年1月1日起施行。环境保护部部长陈吉宁2016年11月16日附件:建设项目环境影响登记表备案管理办法第一条为规范建设项目环境影响登记表备案,依据《环境影响评价法》和《建设项目环境保护管理条例》,制定本办法。第二条本办法适用于按照《建设项目环境影响评价分类管理名录》规定应当填报环境影响登记表的建设项目。第三条填报环境影响登记表的建设项目,建设单位应当依照本办法规定,办理环境影响登记表备案手续。第四条填报环境影响登记表的建设项目应当符合法律法规、政策、标准等要求。建设单位对其填报的建设项目环境影响登记表内容的真实性、准确性和完整性负责。第五条县级环境保护主管部门负责本行政区域内的建设项目环境影响登记表备案管理。按照国家有关规定,县级环境保护主管部门被调整为市级环境保护主管部门派出分局的,由市级环境保护主管部门组织所属派出分局开展备案管理。第六条建设项目的建设地点涉及多个县级行政区域的,建设单位应当分别向各建设地点所在地的县级环境保护主管部门备案。第七条建设项目环境影响登记表备案采用网上备案方式。对国家规定需要保密的建设项目,建设项目环境影响登记表备案采用纸质备案方式。第八条环境保护部统一布设建设项目环境影响登记表网上备案系统(以下简称网上备案系统)。省级环境保护主管部门在本行政区域内组织应用网上备案系统,通过提供地址链接方式,向县级环境保护主管部门分配网上备案系统使用权限。县级环境保护主管部门应当向社会公告网上备案系统地址链接信息。各级环境保护主管部门应当将环境保护法律、法规、规章以及规范性文件中与建设项目环境影响登记表备案相关的管理要求,及时在其网站的网上备案系统中公开,为建设单位办理备案手续提供便利。第九条建设单位应当在建设项目建成并投入生产运营前,登录网上备案系统,在网上备案系统注册真实信息,在线填报并提交建设项目环境影响登记表。第十条建设单位在办理建设项目环境影响登记表备案手续时,应当认真查阅、核对《建设项目环境影响评价分类管理名录》,确认其备案的建设项目属于按照《建设项目环境影响评价分类管理名录》规定应当填报环境影响登记表的建设项目。对按照《建设项目环境影响评价分类管理名录》规定应当编制环境影响报告书或者报告表的建设项目,建设单位不得擅自降低环境影响评价等级,填报环境影响登记表并办理备案手续。第十一条建设单位填报建设项目环境影响登记表时,应当同时就其填报的环境影响登记表内容的真实、准确、完整作出承诺,并在登记表中的相应栏目由该建设单位的法定代表人或者主要负责人签署姓名。第十二条建设单位在线提交环境影响登记表后,网上备案系统自动生成备案编号和回执,该建设项目环境影响登记表备案即为完成。建设单位可以自行打印留存其填报的建设项目环境影
单篇购买
VIP会员(1亿+VIP文档免费下)

扫码即表示接受《下载须知》

项目环保备案登记表

文档大小:1.3MB

限时特价:扫码查看

• 请登录后再进行扫码购买
• 使用微信/支付宝扫码注册及付费下载,详阅 用户协议 隐私政策
• 如已在其他页面进行付款,请刷新当前页面重试
• 付费购买成功后,此文档可永久免费下载
年会员
99.0
¥199.0

6亿VIP文档任选,共次下载特权。

已优惠

微信/支付宝扫码完成支付,可开具发票

VIP尽享专属权益

VIP文档免费下载

赠送VIP文档免费下载次数

阅读免打扰

去除文档详情页间广告

专属身份标识

尊贵的VIP专属身份标识

高级客服

一对一高级客服服务

多端互通

电脑端/手机端权益通用

手机号注册 用户名注册
我已阅读并接受《用户协议》《隐私政策》
已有账号?立即登录
我已阅读并接受《用户协议》《隐私政策》
已有账号?立即登录
登录
手机号登录 微信扫码登录
微信扫一扫登录 账号密码登录

首次登录需关注“豆柴文库”公众号

新用户注册
VIP会员(1亿+VIP文档免费下)
年会员
99.0
¥199.0

6亿VIP文档任选,共次下载特权。

已优惠

微信/支付宝扫码完成支付,可开具发票

VIP尽享专属权益

VIP文档免费下载

赠送VIP文档免费下载次数

阅读免打扰

去除文档详情页间广告

专属身份标识

尊贵的VIP专属身份标识

高级客服

一对一高级客服服务

多端互通

电脑端/手机端权益通用