您所在位置: 网站首页 / 文档列表 / 国内外标准规范 / 文档详情
NDJ-5S型数字式(LCD)粘度计(VISCOMETER).docx 立即下载
上传人:是来****文章 上传时间:2024-09-04 格式:DOCX 页数:7 大小: 金币:10 举报 版权申诉
预览加载中,请您耐心等待几秒...

NDJ-5S型数字式(LCD)粘度计(VISCOMETER).docx

NDJ-5S型数字式(LCD)粘度计(VISCOMETER).docx

预览

在线预览结束,喜欢就下载吧,查找使用更方便

10 金币

下载文档

如果您无法下载资料,请参考说明:

1、部分资料下载需要金币,请确保您的账户上有足够的金币

2、已购买过的文档,再次下载不重复扣费

3、资料包下载后请先用软件解压,在使用对应软件打开

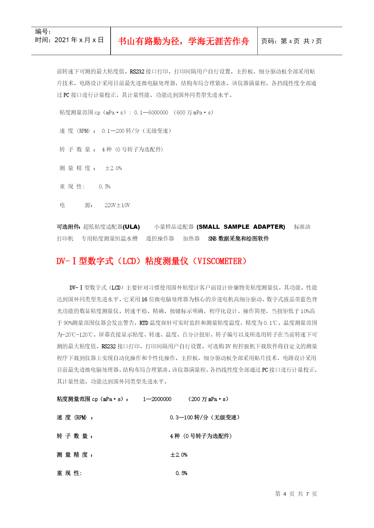
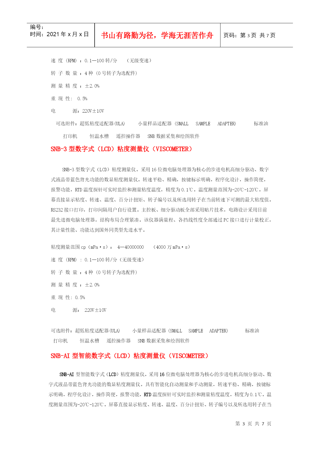
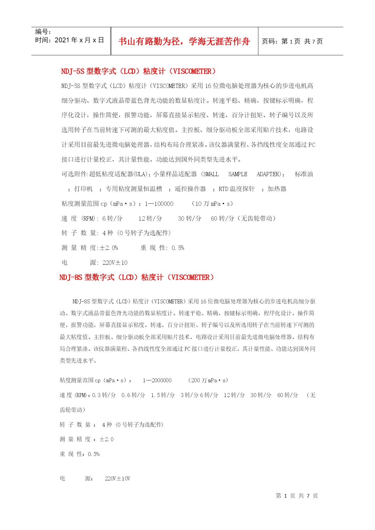
编号:时间:2021年x月x日书山有路勤为径,学海无涯苦作舟页码:第PAGE7页共NUMPAGES7页第PAGE\*MERGEFORMAT7页共NUMPAGES\*MERGEFORMAT7页NDJ-5S型数字式(LCD)粘度计(VISCOMETER)NDJ-5S型数字式(LCD)粘度计(VISCOMETER)采用16位微电脑处理器为核心的步进电机高细分驱动、数字式液晶带蓝色背光功能的数显粘度计。转速平稳、精确,按键标示明确,程序化设计,操作简便,报警功能,屏幕直接显示粘度、转速、百分计扭矩、转子编号以及所选用转子在当前转速下可测的最大粘度值。主控板、细分驱动板全部采用贴片技术,电路设计采用目前最先进微电脑处理器,结构布局合理紧凑。该仪器满量程、各挡线性度全部通过PC接口进行计量校正,其计量性能、功能达到国外同类型先进水平。可选附件:超低粘度适配器(ULA);小量样品适配器(SMALLSAMPLEADAPTER);标准油;打印机;专用粘度测量恒温槽;遥控操作器;RTD温度探针;加热器粘度测量范围cp(mPa·s):1—100000(10万mPa·s)速度(RPM):6转/分12转/分30转/分60转/分(无齿轮带动)转子数量:4种(0号转子为选配件)测量精度:±2.0%重现性:0.5%电源:220V±10NDJ-8S型数字式(LCD)粘度计(VISCOMETER)NDJ-8S型数字式(LCD)粘度计(VISCOMETER)采用16位微电脑处理器为核心的步进电机高细分驱动、数字式液晶带蓝色背光功能的数显粘度计。转速平稳、精确,按键标示明确,程序化设计,操作简便,报警功能,屏幕直接显示粘度、转速、百分计扭矩、转子编号以及所选用转子在当前转速下可测的最大粘度值。主控板、细分驱动板全部采用贴片技术,电路设计采用目前最先进微电脑处理器,结构布局合理紧凑。该仪器满量程、各挡线性度全部通过PC接口进行计量校正,其计量性能、功能达到国外同类型先进水平。粘度测量范围cp(mPa·s):1—2000000(200万mPa·s)速度(RPM):0.3转/分0.6转/分1.5转/分3转/分6转/分12转/分30转/分60转/分(无齿轮带动)转子数量:4种(0号转子为选配件)测量精度:±2.0重现性:0.5%电源:220V±10V可选附件:超低粘度适配器(ULA)小量样品适配器(SMALLSAMPLEADAPTER)标准油打印机恒温水槽遥控操作器SNB数据采集和绘图软件SNB-1型数字式(LCD)粘度测量仪(VISCOMETER)SNB-1型数字式(LCD)粘度测量仪。采用16位微电脑处理器为核心的步进电机高细分驱动、数字式液晶带蓝色背光功能的数显粘度测量仪。转速平稳、精确,按键标示明确,程序化设计,操作简便,报警功能,RTD温度探针可实时监控和测量粘度温度,精度为0.1℃。温度测量范围为-20℃-120℃。屏幕直接显示粘度、转速、温度、百分计扭矩、转子编号以及所选用转子在当前转速下可测的最大粘度值。RS232接口打印,打印间隔用户自行设置。主控板、细分驱动板全部采用贴片技术,电路设计采用目前最先进微电脑处理器,结构布局合理紧凑。该仪器满量程、各挡线性度全部通过PC接口进行计量校正,其计量性能、功能达到国外同类型先进水平。粘度测量范围cp(mPa·s):1—600000(60万mPa·s)速度(RPM):1—60转/分(无级变速)转子数量:4种(0号转子为选配件)测量精度:±2.0%重现性:0.5%电源:220V±10V可选附件:超低粘度适配器(ULA)小量样品适配器(SMALLSAMPLEADAPTER)标准油打印机恒温水槽遥控操作器RTD温度探针SNB-2型数字式(LCD)粘度测量仪(VISCOMETER)SNB-2型数字式(LCD)粘度测量仪。采用16位微电脑处理器为核心的步进电机高细分驱动、数字式液晶带蓝色背光功能的数显粘度测量仪。转速平稳、精确,按键标示明确,程序化设计,操作简便,报警功能,RTD温度探针可实时监控和测量粘度温度,精度为0.1℃。温度测量范围为-20℃-120℃。屏幕直接显示粘度、转速、温度、百分计扭矩、转子编号以及所选用转子在当前转速下可测的最大粘度值。RS232接口打印,打印间隔用户自行设置。主控板、细分驱动板全部采用贴片技术,电路设计采用目前最先进微电脑处理器,结构布局合理紧凑。该仪器满量程、各挡线性度全部通过PC接口进行计量校正,其计量性能、功能达到国外同类型先进水平。粘度测量范围cp(mPa·s):0.5—6000000(600万mPa·s)速度(RPM):0.1—100转/分(无级变速)转子数量:4种(0号转子为选配件)测
单篇购买
VIP会员(1亿+VIP文档免费下)

扫码即表示接受《下载须知》

NDJ-5S型数字式(LCD)粘度计(VISCOMETER)

文档大小:

限时特价:扫码查看

• 请登录后再进行扫码购买
• 使用微信/支付宝扫码注册及付费下载,详阅 用户协议 隐私政策
• 如已在其他页面进行付款,请刷新当前页面重试
• 付费购买成功后,此文档可永久免费下载
年会员
99.0
¥199.0

6亿VIP文档任选,共次下载特权。

已优惠

微信/支付宝扫码完成支付,可开具发票

VIP尽享专属权益

VIP文档免费下载

赠送VIP文档免费下载次数

阅读免打扰

去除文档详情页间广告

专属身份标识

尊贵的VIP专属身份标识

高级客服

一对一高级客服服务

多端互通

电脑端/手机端权益通用

手机号注册 用户名注册
我已阅读并接受《用户协议》《隐私政策》
已有账号?立即登录
我已阅读并接受《用户协议》《隐私政策》
已有账号?立即登录
登录
手机号登录 微信扫码登录
微信扫一扫登录 账号密码登录

首次登录需关注“豆柴文库”公众号

新用户注册
VIP会员(1亿+VIP文档免费下)
年会员
99.0
¥199.0

6亿VIP文档任选,共次下载特权。

已优惠

微信/支付宝扫码完成支付,可开具发票

VIP尽享专属权益

VIP文档免费下载

赠送VIP文档免费下载次数

阅读免打扰

去除文档详情页间广告

专属身份标识

尊贵的VIP专属身份标识

高级客服

一对一高级客服服务

多端互通

电脑端/手机端权益通用