您所在位置: 网站首页 / 文档列表 / 绩效管理 / 文档详情
机电部绩效考核管理办法.doc 立即下载
上传人:天马****23 上传时间:2024-09-08 格式:DOC 页数:30 大小:357KB 金币:10 举报 版权申诉
预览加载中,请您耐心等待几秒...

机电部绩效考核管理办法.doc

机电部绩效考核管理办法.doc

预览

免费试读已结束,剩余 20 页请下载文档后查看

10 金币

下载文档

如果您无法下载资料,请参考说明:

1、部分资料下载需要金币,请确保您的账户上有足够的金币

2、已购买过的文档,再次下载不重复扣费

3、资料包下载后请先用软件解压,在使用对应软件打开

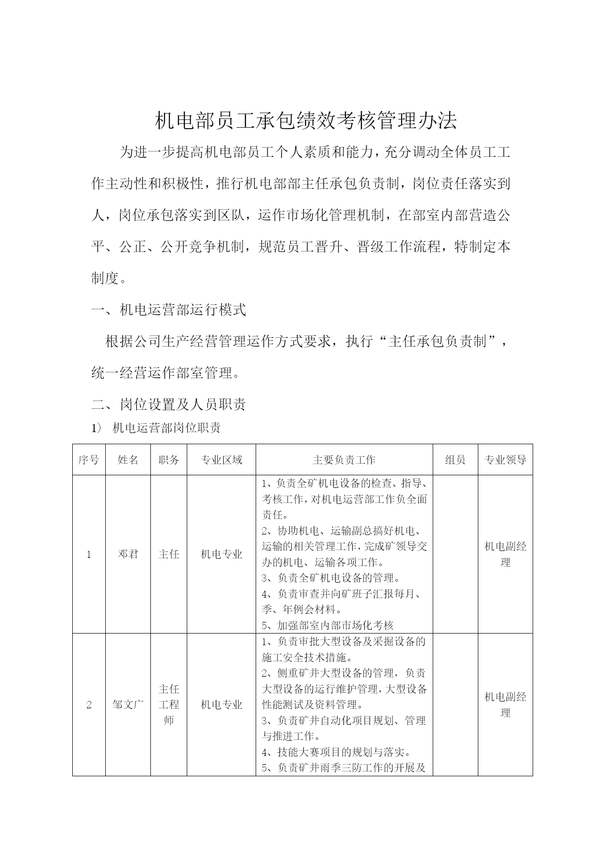
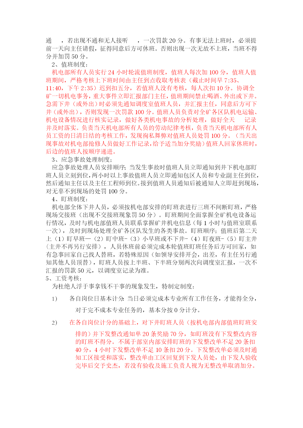
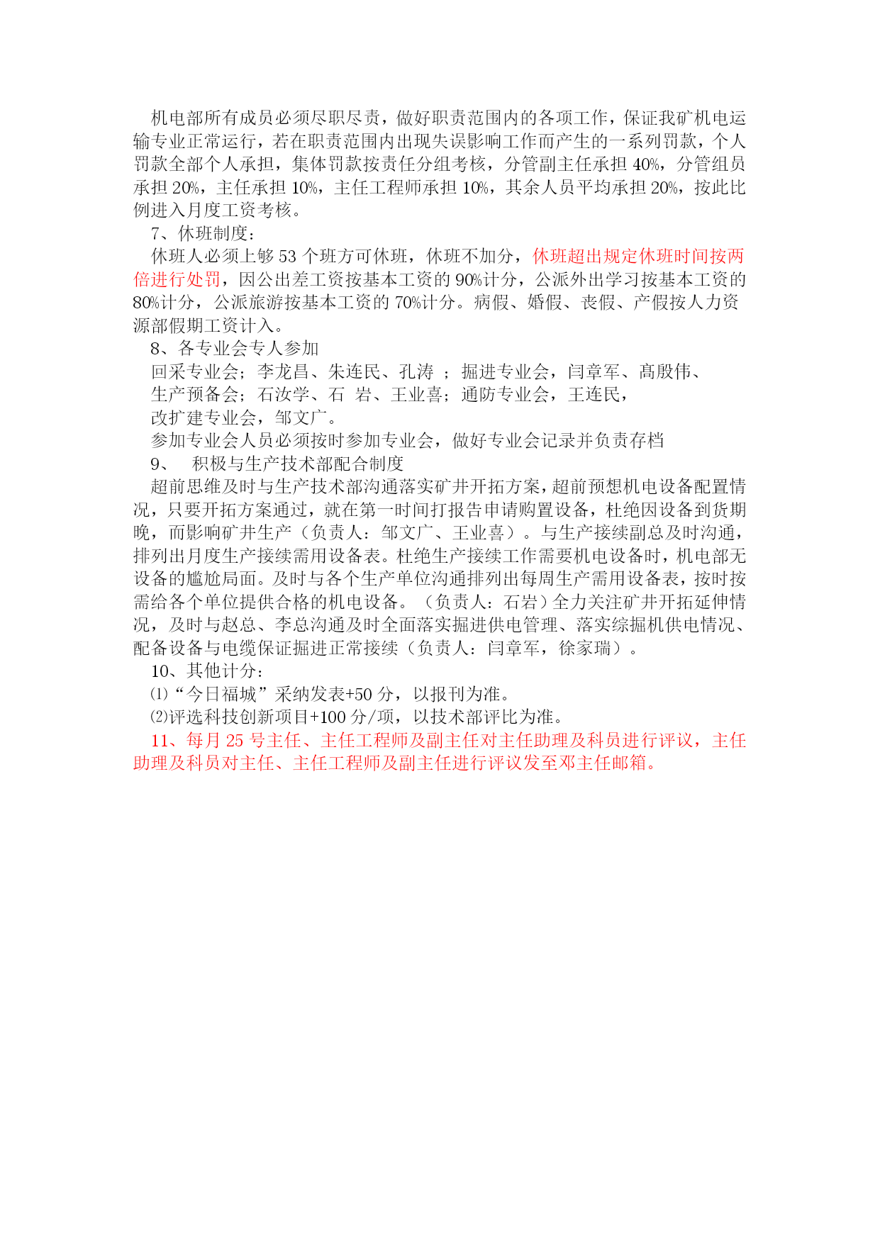
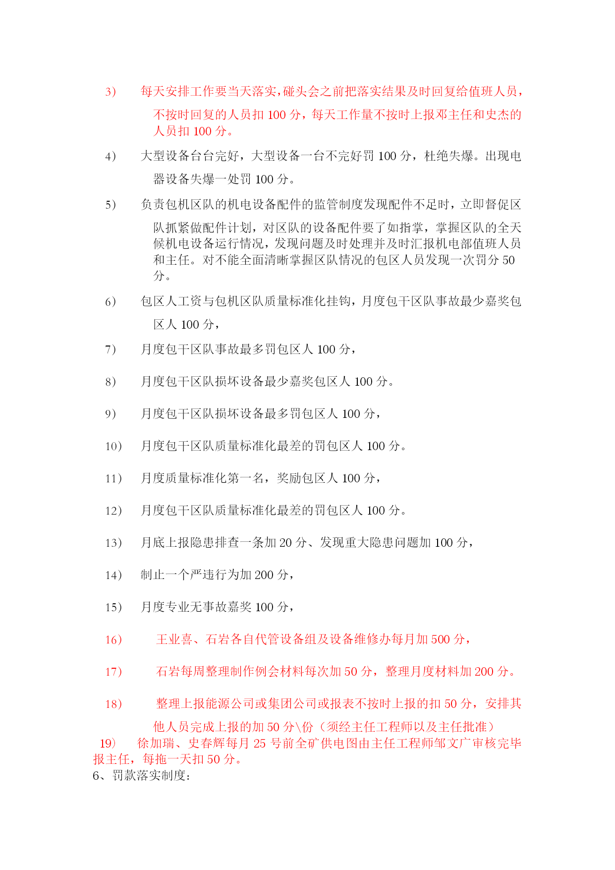
机电部绩效考核管理办法优质资料(可以直接使用,可编辑优质资料,欢迎下载)机电部员工承包绩效考核管理办法为进一步提高机电部员工个人素质和能力,充分调动全体员工工作主动性和积极性,推行机电部部主任承包负责制,岗位责任落实到人,岗位承包落实到区队,运作市场化管理机制,在部室内部营造公平、公正、公开竞争机制,规范员工晋升、晋级工作流程,特制定本制度。一、机电运营部运行模式根据公司生产经营管理运作方式要求,执行“主任承包负责制”,统一经营运作部室管理。二、岗位设置及人员职责机电运营部岗位职责序号姓名职务专业区域主要负责工作组员专业领导1邓君主任机电专业1、负责全矿机电设备的检查、指导、考核工作,对机电运营部工作负全面责任。2、协助机电、运输副总搞好机电、运输的相关管理工作,完成矿领导交办的机电、运输各项工作。3、负责全矿机电设备的管理。4、负责审查并向矿班子汇报每月、季、年例会材料。5、加强部室内部市场化考核机电副经理2邹文广主任工程师机电专业1、负责审批大型设备及采掘设备的施工安全技术措施。2、侧重矿井大型设备的管理,负责大型设备的运行维护管理,大型设备性能测试及资料管理。3、负责矿井自动化项目规划、管理与推进工作。4、技能大赛项目的规划与落实。5、负责矿井雨季三防工作的开展及技术资料的上报。6、负责组织好每月对标管理资料的审核与上报。7、负责机电专业职工定期培训工作及新设备、新技术的推广工作。8、职业健康的管理及督促。9、负责上报上级各单位的各类技术资料及报表的审核,所有上报资料必须经矿领导审查、审批。10、熟练掌握落实国家安全法规标准。11、负责全矿井供电和机械的设计、审批。12、负责系统优化、三机配套的合理性、各类设备技术规格书的审核、抓好技术创新。13、加强部室内部市场化考核。机电副经理3王连民副主任机电专业1、负责地面水电暖、机电运输系统管理,机电隐患排查治理,地面机电标准化建设2、对(中心水厂、矿里10吨引用水处理车间)处理用水做好供应协调,每天对出水量、进水量进行统计并报调度室。3、负责对矿内生活区、中心洗煤厂福城矿所属区域一切机电运输安全管理。4、负责本专业设备采购技术规格书编写。5、负责本专业设备生命周期管理与考核机电副经理序号姓名职务专业区域其他相关工作组员专业领导4徐加瑞副主任供电管理、电缆管理1.负责矿井安全供电管理。2.落实矿井各单位设备电费预算及月度考核。3.负责矿井电量的统计并建立电费管理台账。4.协助主任工程师处理、分析井上、下供电及电控事故。5.负责各类电气试验及供电资料的管理。6.负责电缆审批发放、建档及矿井各类电缆悬挂与治理。7.负责机电网资料的上传工作及做好每月对标工作的汇报。8.负责本专业技能大赛、技术培训、业务提升工作。史春辉(借调)机电副经理5王业喜副主任设备管理、小电管理1.负责矿井设备管理工作,考核设备的验收分类、入账入库、保管发放工作,小型电器进行质量鉴定、建档、动态管理及开单发放。2.负责电气设备、小型电器入井前防爆检查把关。3.负责使用设备的手续审批、开单发放。4.负责入井及升井设备的检查验收。5.负责设备新到台账的更新、升井下井设备台账的更新。6.负责新到设备的验收,做好设备资料三证一标志的管理。7.集团公司设备管理平台的更新与维护,虚拟库设备的管理。8.负责本专业技能大赛、技术培训、业务提升工作。9、负责本专业设备采购技术规格书编写。10、负责本专业设备生命周期管理与考核张文王红红陈迪(借调)机电副经理6闫章军副主任掘进管理、协助主任工程师自动化管理1.主要负责掘进运输系统管理、设备运行等工作。2.协助主任工程师做好全矿自动化项目的规划、管理与推进。3.负责搞好矿井各掘进区队、机电设备检查和质量标准织化评比工作;负责掘进专业机电事故的现场协调处理并组织掘进专业机电事故分析。4.负责本矿内部部室对标管理工作。5.负责本专业技能大赛、技术培训、业务提升工作。6负责本专业设备采购技术规格书编写。7负责本专业设备生命周期管理与考核机电副经理序号姓名职务专业区域其他相关工作组员专业领导7李龙昌副主任回采管理、1.负责回采机电运输管理、设备运行等工作。2、负责组织回采专业机电事故的现场协调处理;组织回采专业机电事故分析。3.负责本专业技能大赛、技术培训、业务提升工作4、负责本专业设备采购技术规格书编写。5、负责本专业设备生命周期管理与考核朱连民机电副经理8石汝学运输主任运输专业1.负责运输专业全面工作,组织运输专业平衡会,负责全矿提升运输系统的检查、指导、考核工作。2.协助运输副总平衡全矿运输设备的检修,组织处理、分析各类运输事故;负责编写或审查上报的技术性资料。3.协调、安排、督促运输组人员的工作,加强各成
单篇购买
VIP会员(1亿+VIP文档免费下)

扫码即表示接受《下载须知》

机电部绩效考核管理办法

文档大小:357KB

限时特价:扫码查看

• 请登录后再进行扫码购买
• 使用微信/支付宝扫码注册及付费下载,详阅 用户协议 隐私政策
• 如已在其他页面进行付款,请刷新当前页面重试
• 付费购买成功后,此文档可永久免费下载
年会员
99.0
¥199.0

6亿VIP文档任选,共次下载特权。

已优惠

微信/支付宝扫码完成支付,可开具发票

VIP尽享专属权益

VIP文档免费下载

赠送VIP文档免费下载次数

阅读免打扰

去除文档详情页间广告

专属身份标识

尊贵的VIP专属身份标识

高级客服

一对一高级客服服务

多端互通

电脑端/手机端权益通用

手机号注册 用户名注册
我已阅读并接受《用户协议》《隐私政策》
已有账号?立即登录
我已阅读并接受《用户协议》《隐私政策》
已有账号?立即登录
登录
手机号登录 微信扫码登录
微信扫一扫登录 账号密码登录

首次登录需关注“豆柴文库”公众号

新用户注册
VIP会员(1亿+VIP文档免费下)
年会员
99.0
¥199.0

6亿VIP文档任选,共次下载特权。

已优惠

微信/支付宝扫码完成支付,可开具发票

VIP尽享专属权益

VIP文档免费下载

赠送VIP文档免费下载次数

阅读免打扰

去除文档详情页间广告

专属身份标识

尊贵的VIP专属身份标识

高级客服

一对一高级客服服务

多端互通

电脑端/手机端权益通用