您所在位置: 网站首页 / 文档列表 / 高考 / 文档详情
高考有机化学.doc 立即下载
上传人:yy****24 上传时间:2024-09-06 格式:DOC 页数:29 大小:239KB 金币:18 举报 版权申诉
预览加载中,请您耐心等待几秒...

高考有机化学.doc

高考有机化学.doc

预览

免费试读已结束,剩余 19 页请下载文档后查看

18 金币

下载文档

如果您无法下载资料,请参考说明:

1、部分资料下载需要金币,请确保您的账户上有足够的金币

2、已购买过的文档,再次下载不重复扣费

3、资料包下载后请先用软件解压,在使用对应软件打开

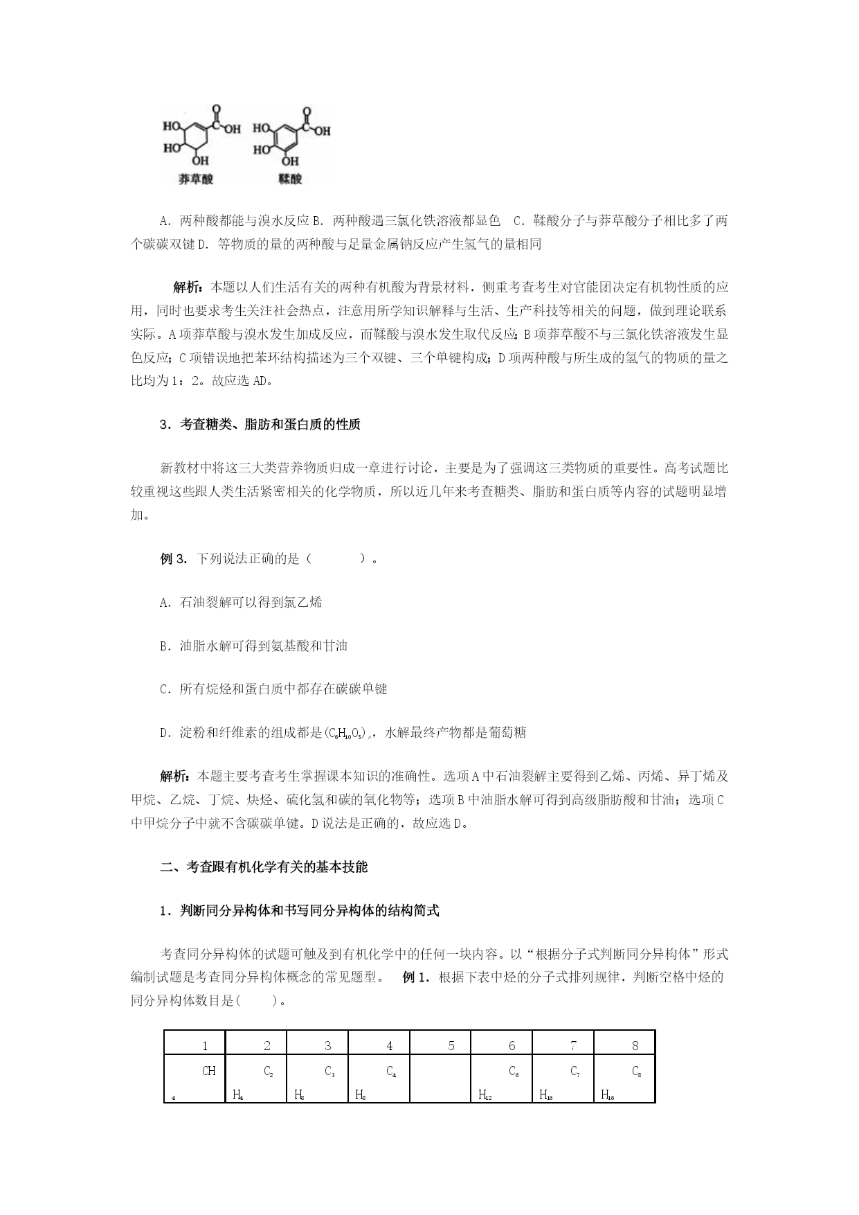
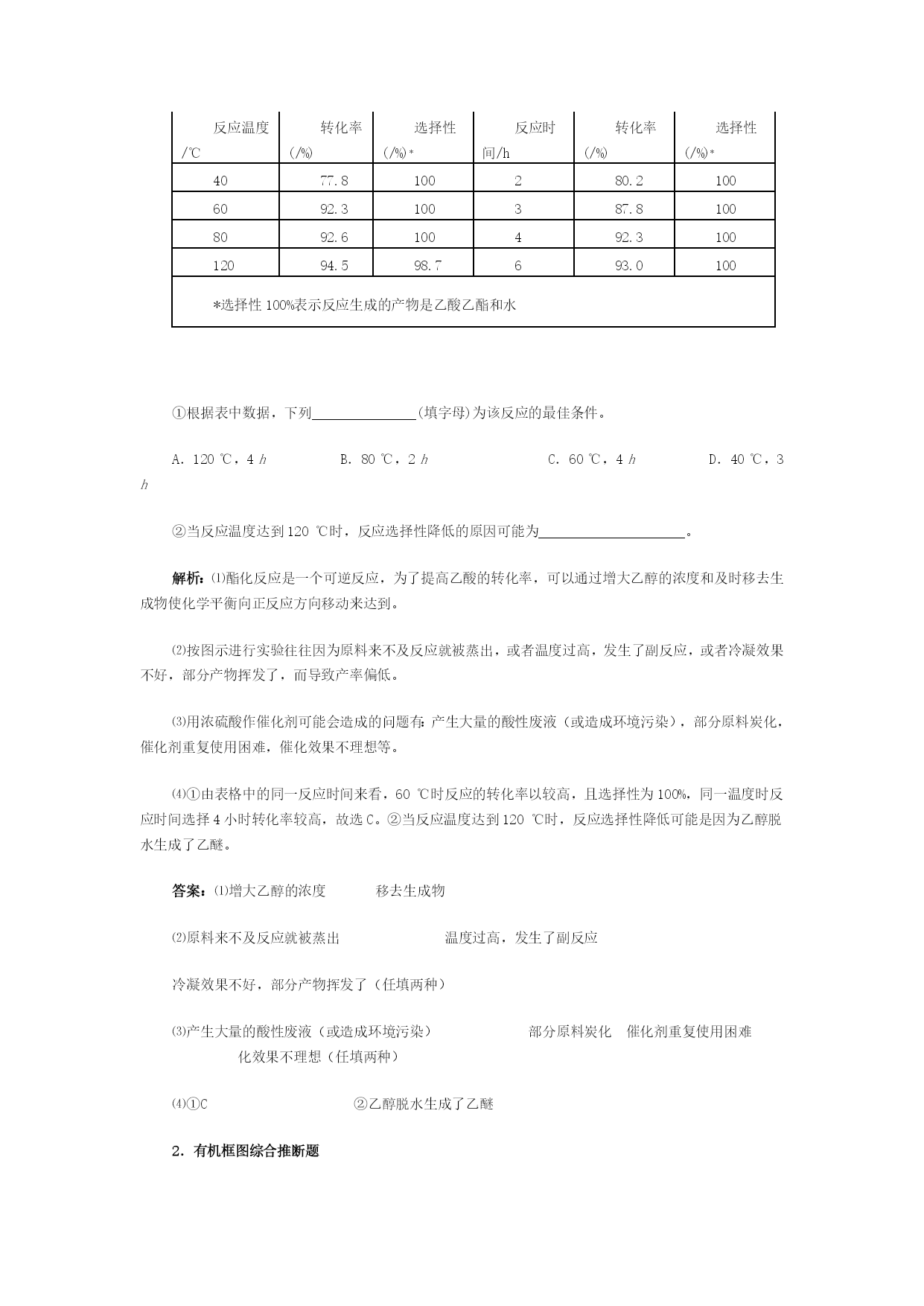
高考有机化学常见题型归类分析河南宏力学校张朝利分析比较近几年的高考有机化学试题,基本保持稳定,一是有机化学所占的分数比较稳定(约占全卷的15%~20%);二是题型比较稳定。一、考查有机基础知识1.判断有机物的类型有机物的分类是研究有机物必需具备的基础知识,就中学化学范围已可从多种不同角度将有机物分类。高考中常有试题直接要求考生判断有机物的类别。例1.化学工作者一直关注食品安全,发现有人将工业染料“苏丹红Ⅰ号”非法用作食用色素。苏丹红是一系列人工合成染料,其中“苏丹红4号”的结构式如下:下列关于“苏丹红4号”说法正确的是()。A.不能发生加成反应B.属于芳香烃衍生物C.可以使酸性高锰酸钾溶液褪色D.属于甲苯同系物解析:本题通过以苏丹红为背景材料考查官能团与有机物的性质关系,同时考查衍生物、同系物的概念。由“苏丹红4号”的结构式看出,其分子中有苯环可以发生加成反应,有酚羟基和C=C可以发生氧化反应使酸性高锰酸钾溶液褪色。由于分子中有N原子,属于芳香烃衍生物,但不是苯的同系物,故应选BC。2.用有机化学知识分析生活中常见问题《考试大纲》中明确要求:“了解有机物的主要来源。了解石油化工、农副产品化工、资源综合利用及污染和环保的概念。了解在生活和生产中常见有机物的性质和用途。”高考中常会出现以有机化学基础知识为切口测试科学素质的试题。例2.莽草酸是一种合成治疗禽流感药物达菲的原料,鞣酸存在于苹果、生石榴等植物中。下列关于这两种有机化合物的说法正确的是()。A.两种酸都能与溴水反应B.两种酸遇三氯化铁溶液都显色C.鞣酸分子与莽草酸分子相比多了两个碳碳双键D.等物质的量的两种酸与足量金属钠反应产生氢气的量相同解析:本题以人们生活有关的两种有机酸为背景材料,侧重考查考生对官能团决定有机物性质的应用,同时也要求考生关注社会热点,注意用所学知识解释与生活、生产科技等相关的问题,做到理论联系实际。A项莽草酸与溴水发生加成反应,而鞣酸与溴水发生取代反应;B项莽草酸不与三氯化铁溶液发生显色反应;C项错误地把苯环结构描述为三个双键、三个单键构成;D项两种酸与所生成的氢气的物质的量之比均为1:2。故应选AD。3.考查糖类、脂肪和蛋白质的性质新教材中将这三大类营养物质归成一章进行讨论,主要是为了强调这三类物质的重要性。高考试题比较重视这些跟人类生活紧密相关的化学物质,所以近几年来考查糖类、脂肪和蛋白质等内容的试题明显增加。例3.下列说法正确的是()。A.石油裂解可以得到氯乙烯B.油脂水解可得到氨基酸和甘油C.所有烷烃和蛋白质中都存在碳碳单键D.淀粉和纤维素的组成都是(C6H10O5)n,水解最终产物都是葡萄糖解析:本题主要考查考生掌握课本知识的准确性。选项A中石油裂解主要得到乙烯、丙烯、异丁烯及甲烷、乙烷、丁烷、炔烃、硫化氢和碳的氧化物等;选项B中油脂水解可得到高级脂肪酸和甘油;选项C中甲烷分子中就不含碳碳单键。D说法是正确的,故应选D。二、考查跟有机化学有关的基本技能1.判断同分异构体和书写同分异构体的结构简式考查同分异构体的试题可触及到有机化学中的任何一块内容。以“根据分子式判断同分异构体”形式编制试题是考查同分异构体概念的常见题型。例1.根据下表中烃的分子式排列规律,判断空格中烃的同分异构体数目是()。12345678CH4C2H4C3H8C4H8C6H12C7H16C8H16A.3B.4C.5D.6解析:根据题目中给出的烃的分子式,可以发现碳原子数是依次递增,而氢原子每两组是以差值为4的等差数列递增的规律,从而推出空格处分子式应为C5H12,其同分异构体有正戊烷、异戊烷、新戊烷三种结构,故应选A。2.高分子化合物与单体的相互判断要求学生判断一种“新”的高分子化合物的单体,可以更好地测试考生的知识水平和判断能力。从单体判断高分子化合物或从高分子化合物判断单体,是一类常考题型。例2.将用于2008年北京奥运会的国家游泳中心(水立方)的建筑采用了膜材料ETFE,该材料为四氟乙烯与乙烯的共聚物,四氟乙烯也可与六氟丙烯共聚成聚全氟乙丙烯。下列说法错误的是()。A.ETFE分子中可能存在“—CH2—CH2—CF2—CF2—”的连接方式B.合成ETFE及合成聚全氟乙丙烯的反应均为加聚反应C.聚全氟乙丙烯分子的结构简式可能为[CF2—CF2—CF2—CF-]nCF3D.四氟乙烯分子中即含有极性键又含有非极性键解析:本题考查烯烃及卤代烃的加聚反应及产物。CF2=CF2、CH2=CH2的链节分别为:—CF2—CF2—、—CH2—CH2—,A项正确;CF3CF=CF2与CF2=CF2加聚反应生成聚全氟乙丙烯,B项正确;C项结构简式中,—CF3—中碳原子超过4个价键,其链节为—CF2—CF2—CF
单篇购买
VIP会员(1亿+VIP文档免费下)

扫码即表示接受《下载须知》

高考有机化学

文档大小:239KB

限时特价:扫码查看

• 请登录后再进行扫码购买
• 使用微信/支付宝扫码注册及付费下载,详阅 用户协议 隐私政策
• 如已在其他页面进行付款,请刷新当前页面重试
• 付费购买成功后,此文档可永久免费下载
年会员
99.0
¥199.0

6亿VIP文档任选,共次下载特权。

已优惠

微信/支付宝扫码完成支付,可开具发票

VIP尽享专属权益

VIP文档免费下载

赠送VIP文档免费下载次数

阅读免打扰

去除文档详情页间广告

专属身份标识

尊贵的VIP专属身份标识

高级客服

一对一高级客服服务

多端互通

电脑端/手机端权益通用

手机号注册 用户名注册
我已阅读并接受《用户协议》《隐私政策》
已有账号?立即登录
我已阅读并接受《用户协议》《隐私政策》
已有账号?立即登录
登录
手机号登录 微信扫码登录
微信扫一扫登录 账号密码登录

首次登录需关注“豆柴文库”公众号

新用户注册
VIP会员(1亿+VIP文档免费下)
年会员
99.0
¥199.0

6亿VIP文档任选,共次下载特权。

已优惠

微信/支付宝扫码完成支付,可开具发票

VIP尽享专属权益

VIP文档免费下载

赠送VIP文档免费下载次数

阅读免打扰

去除文档详情页间广告

专属身份标识

尊贵的VIP专属身份标识

高级客服

一对一高级客服服务

多端互通

电脑端/手机端权益通用