您所在位置: 网站首页 / 文档列表 / 机械/模具设计 / 文档详情
机械设计课程设计计算说明书.docx 立即下载
上传人:猫巷****永安 上传时间:2024-09-04 格式:DOCX 页数:24 大小: 金币:10 举报 版权申诉
预览加载中,请您耐心等待几秒...

机械设计课程设计计算说明书.docx

机械设计课程设计计算说明书.docx

预览

免费试读已结束,剩余 14 页请下载文档后查看

10 金币

下载文档

如果您无法下载资料,请参考说明:

1、部分资料下载需要金币,请确保您的账户上有足够的金币

2、已购买过的文档,再次下载不重复扣费

3、资料包下载后请先用软件解压,在使用对应软件打开

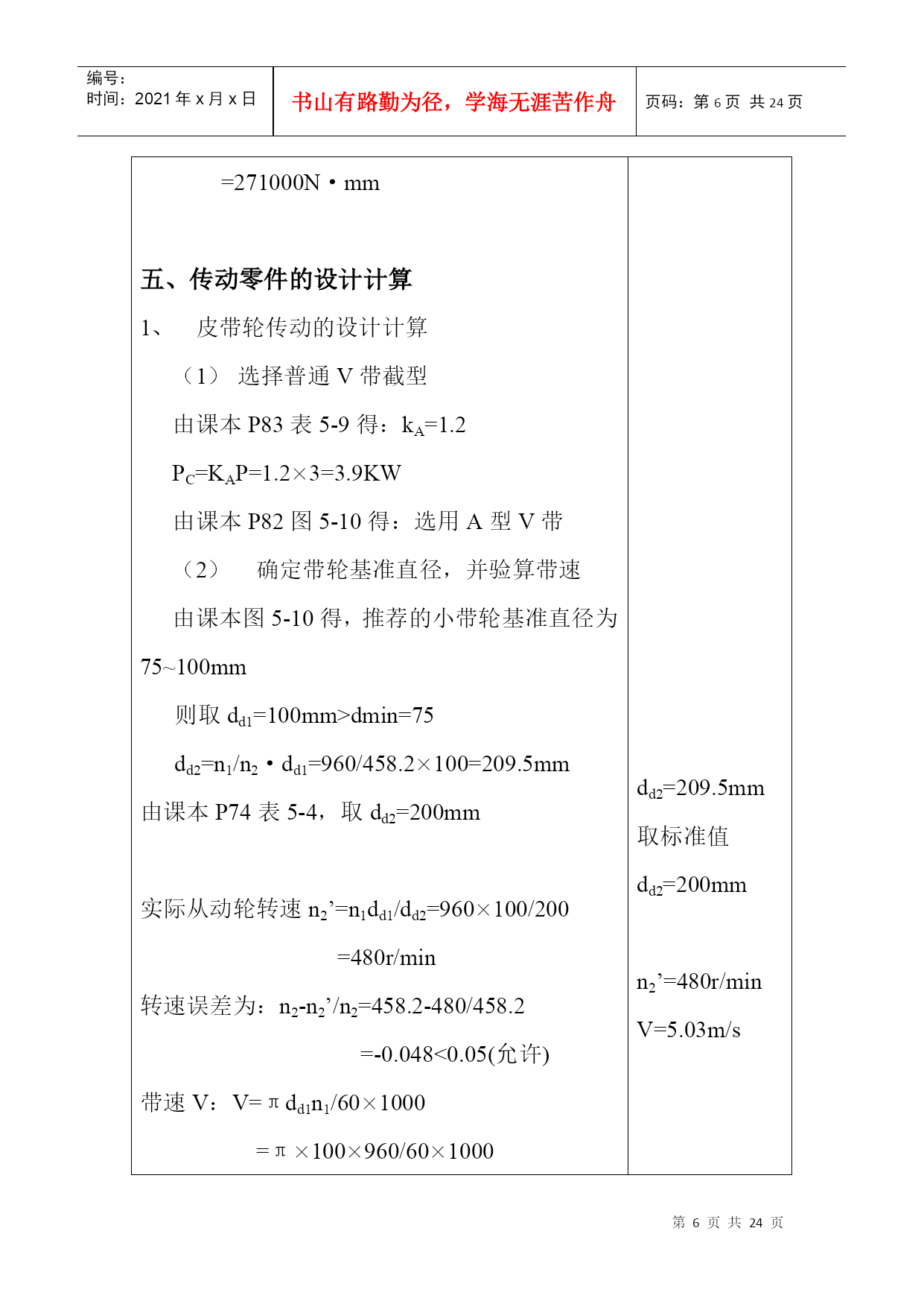
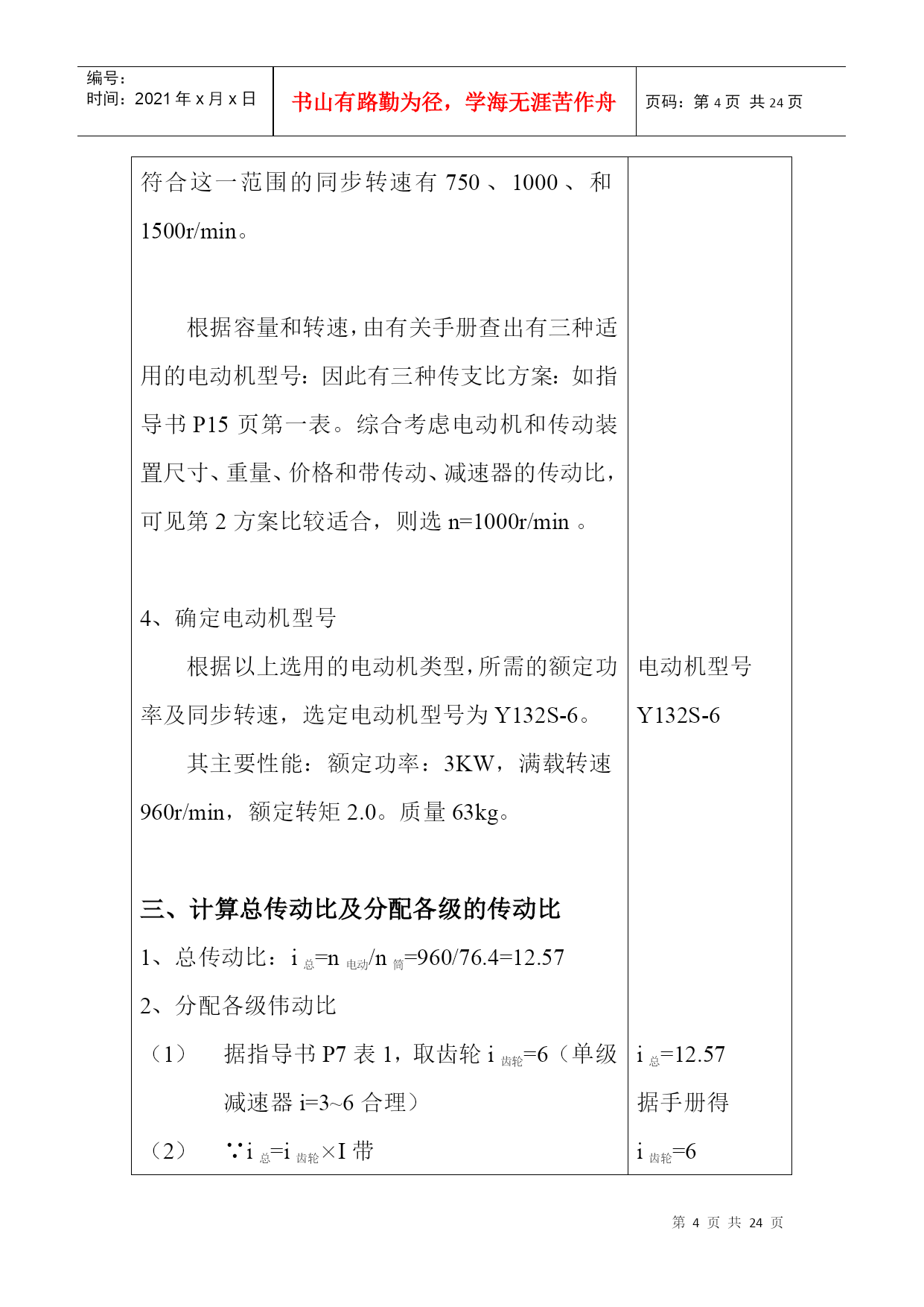
编号:时间:2021年x月x日书山有路勤为径,学海无涯苦作舟页码:第PAGE24页共NUMPAGES24页第PAGE\*MERGEFORMAT24页共NUMPAGES\*MERGEFORMAT24页机械设计课程设计计算说明书一、传动方案拟定…………….……………………………….2二、电动机的选择……………………………………….…….2三、计算总传动比及分配各级的传动比……………….…….4四、运动参数及动力参数计算………………………….…….5五、传动零件的设计计算………………………………….….6六、轴的设计计算………………………………………….....12七、滚动轴承的选择及校核计算………………………….…19八、键联接的选择及计算………..……………………………22设计题目:V带——单级圆柱减速器机电系01机电工程班设计者:学号:29号指导教师:二○○三年六月十四日计算过程及计算说明一、传动方案拟定第三组:设计单级圆柱齿轮减速器和一级带传动工作条件:使用年限8年,工作为二班工作制,载荷平稳,环境清洁。原始数据:滚筒圆周力F=1000N;带速V=2.0m/s;滚筒直径D=500mm;滚筒长度L=500mm。二、电动机选择1、电动机类型的选择:Y系列三相异步电动机2、电动机功率选择:(1)传动装置的总功率:η总=η带×η2轴承×η齿轮×η联轴器×η滚筒=0.96×0.982×0.97×0.99×0.96=0.85(2)电机所需的工作功率:P工作=FV/1000η总=1000×2/1000×0.8412=2.4KW3、确定电动机转速:计算滚筒工作转速:n筒=60×1000V/πD=60×1000×2.0/π×50=76.43r/min按手册P7表1推荐的传动比合理范围,取圆柱齿轮传动一级减速器传动比范围I’a=3~6。取V带传动比I’1=2~4,则总传动比理时范围为I’a=6~24。故电动机转速的可选范围为n’d=I’a×n筒=(6~24)×76.43=459~1834r/min符合这一范围的同步转速有750、1000、和1500r/min。根据容量和转速,由有关手册查出有三种适用的电动机型号:因此有三种传支比方案:如指导书P15页第一表。综合考虑电动机和传动装置尺寸、重量、价格和带传动、减速器的传动比,可见第2方案比较适合,则选n=1000r/min。4、确定电动机型号根据以上选用的电动机类型,所需的额定功率及同步转速,选定电动机型号为Y132S-6。其主要性能:额定功率:3KW,满载转速960r/min,额定转矩2.0。质量63kg。三、计算总传动比及分配各级的传动比1、总传动比:i总=n电动/n筒=960/76.4=12.572、分配各级伟动比据指导书P7表1,取齿轮i齿轮=6(单级减速器i=3~6合理)∵i总=i齿轮×I带∴i带=i总/i齿轮=12.57/6=2.095四、运动参数及动力参数计算1、计算各轴转速(r/min)nI=n电机=960r/minn=2\*ROMANII=nI/i带=960/2.095=458.2(r/min)n=3\*ROMANIII=n=2\*ROMANII/i齿轮=458.2/6=76.4(r/min)计算各轴的功率(KW)P=1\*ROMANI=P工作=2.4KWP=2\*ROMANII=P=1\*ROMANI×η带=2.4×0.96=2.304KWP=3\*ROMANIII=P=2\*ROMANII×η轴承×η齿轮=2.304×0.98×0.96=2.168KW计算各轴扭矩(N·mm)T=1\*ROMANI=9.55×106P=1\*ROMANI/n=1\*ROMANI=9.55×106×2.4/960=23875N·mmT=2\*ROMANII=9.55×106P=2\*ROMANII/n=2\*ROMANII=9.55×106×2.304/458.2=48020.9N·mmT=3\*ROMANIII=9.55×106P=3\*ROMANIII/n=3\*ROMANIII=9.55×106×2.168/76.4=271000N·mm五、传动零件的设计计算皮带轮传动的设计计算选择普通V带截型由课本P83表5-9得:kA=1.2PC=KAP=1.2×3=3.9KW由课本P82图5-10得:选用A型V带确定带轮基准直径,并验算带速由课本图5-10得,推荐的小带轮基准直径为7
单篇购买
VIP会员(1亿+VIP文档免费下)

扫码即表示接受《下载须知》

机械设计课程设计计算说明书

文档大小:

限时特价:扫码查看

• 请登录后再进行扫码购买
• 使用微信/支付宝扫码注册及付费下载,详阅 用户协议 隐私政策
• 如已在其他页面进行付款,请刷新当前页面重试
• 付费购买成功后,此文档可永久免费下载
年会员
99.0
¥199.0

6亿VIP文档任选,共次下载特权。

已优惠

微信/支付宝扫码完成支付,可开具发票

VIP尽享专属权益

VIP文档免费下载

赠送VIP文档免费下载次数

阅读免打扰

去除文档详情页间广告

专属身份标识

尊贵的VIP专属身份标识

高级客服

一对一高级客服服务

多端互通

电脑端/手机端权益通用

手机号注册 用户名注册
我已阅读并接受《用户协议》《隐私政策》
已有账号?立即登录
我已阅读并接受《用户协议》《隐私政策》
已有账号?立即登录
登录
手机号登录 微信扫码登录
微信扫一扫登录 账号密码登录

首次登录需关注“豆柴文库”公众号

新用户注册
VIP会员(1亿+VIP文档免费下)
年会员
99.0
¥199.0

6亿VIP文档任选,共次下载特权。

已优惠

微信/支付宝扫码完成支付,可开具发票

VIP尽享专属权益

VIP文档免费下载

赠送VIP文档免费下载次数

阅读免打扰

去除文档详情页间广告

专属身份标识

尊贵的VIP专属身份标识

高级客服

一对一高级客服服务

多端互通

电脑端/手机端权益通用