您所在位置: 网站首页 / 文档列表 / 事务文书 / 文档详情
合伙解散协议范本精选.doc 立即下载
上传人:天马****23 上传时间:2024-09-09 格式:DOC 页数:42 大小:1.6MB 金币:10 举报 版权申诉
预览加载中,请您耐心等待几秒...

合伙解散协议范本精选.doc

合伙解散协议范本精选.doc

预览

免费试读已结束,剩余 32 页请下载文档后查看

10 金币

下载文档

如果您无法下载资料,请参考说明:

1、部分资料下载需要金币,请确保您的账户上有足够的金币

2、已购买过的文档,再次下载不重复扣费

3、资料包下载后请先用软件解压,在使用对应软件打开

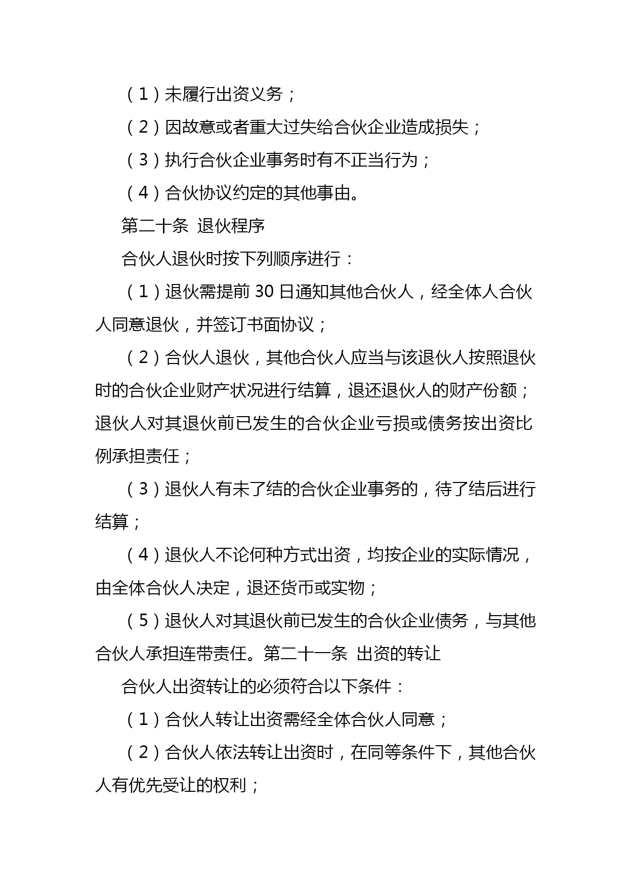
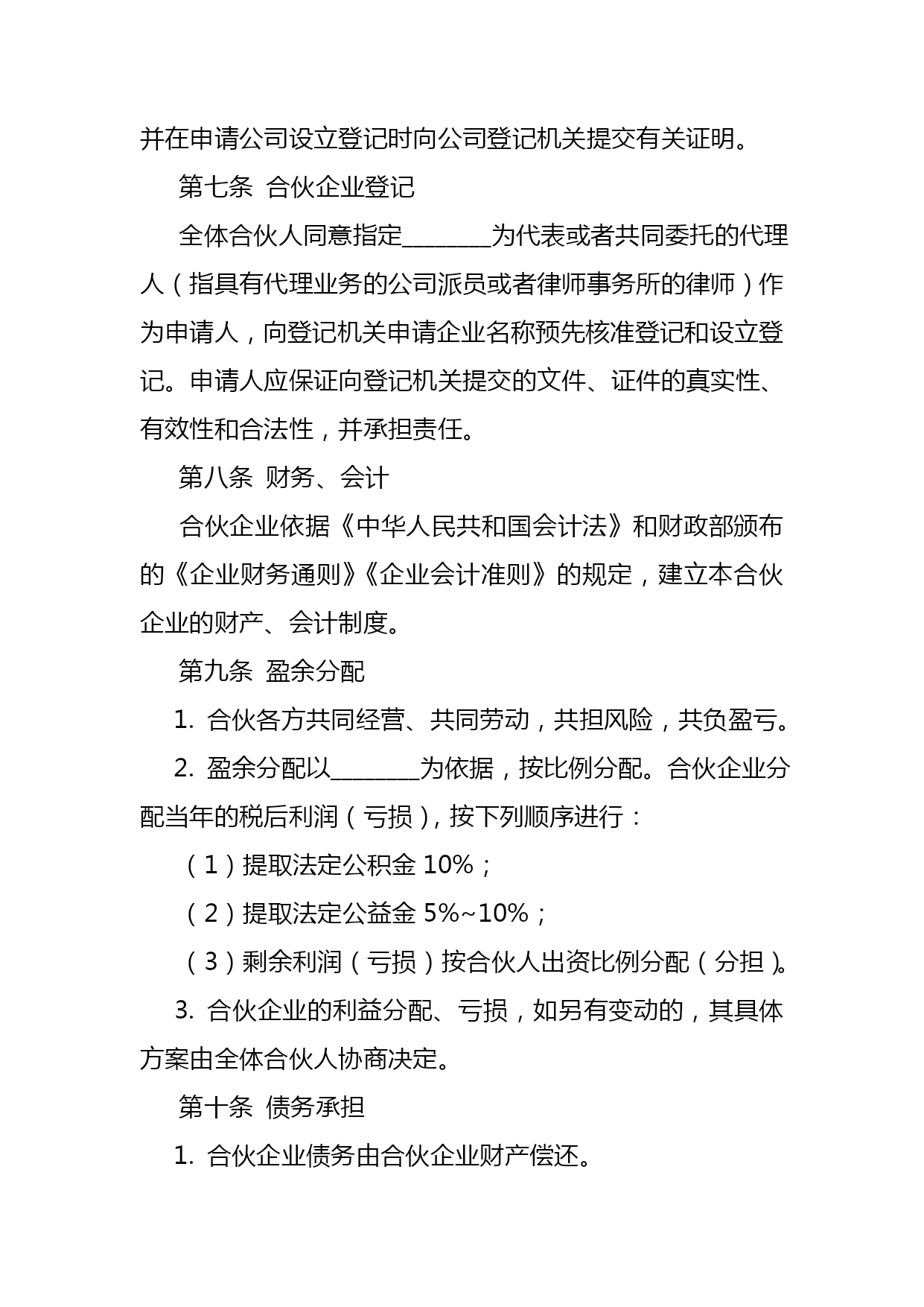
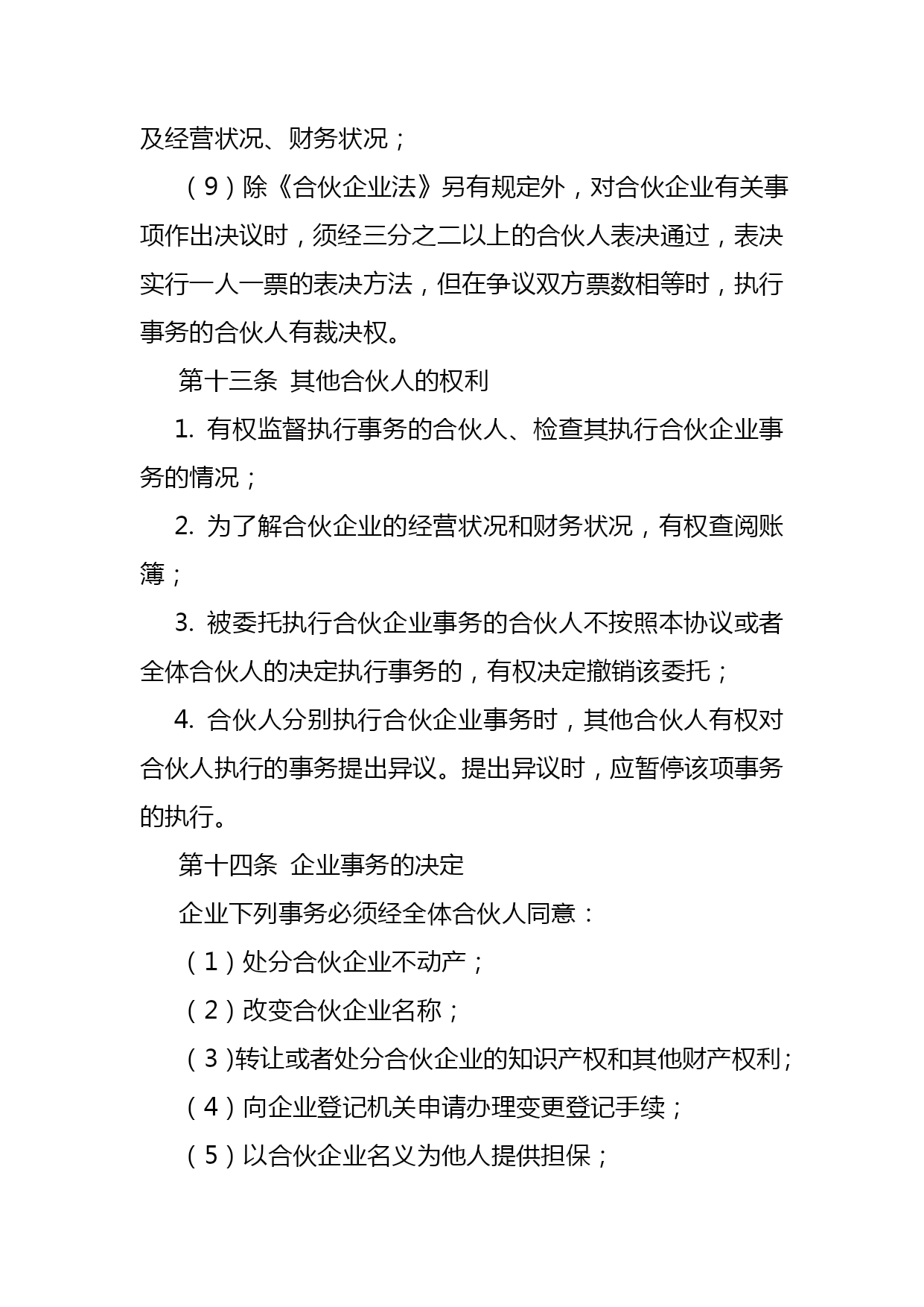
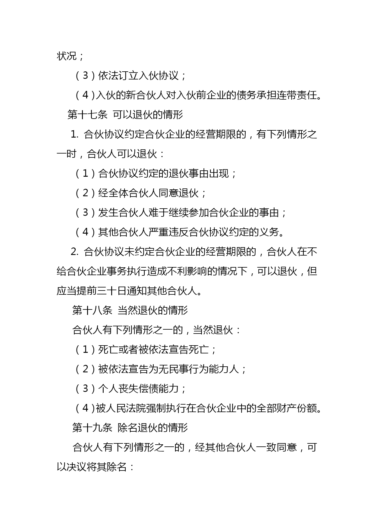
合伙解散协议范本精选(完整版)资料(可以直接使用,可编辑优秀版资料,欢迎下载)合伙解散协议范本篇一:合伙企业协议书范本合伙企业协议书范本合同编号:________甲方:________法定住址:________法定代表人:________职务:________委托代理人:________身份证号码:________通讯地址:________邮政编码:________联系人:________:________:________账号:________电子信箱:________乙方:________法定住址:________法定代表人:________职务:________委托代理人:________身份证号码:________通讯地址:________邮政编码:________联系人:________:________:________账号:________电子信箱:________为了规范合伙企业的行为,保护合伙企业及其合伙的合法利益,根据《中华人民共和国合伙企业法》及有关法律、法规规定,甲、乙双方本着自愿、平等、公平、诚实信用的原则,签订本协议。第一条合伙宗旨甲、乙双方本着互利互惠、共同劳动、共同经营、共同发展的原则,共同经营事务。第二条合伙企业概况1.名称:________2.经营场所:________3.经营范围:________4.经营方式:________第三条合伙期限合伙期限为________年,自________年____月____日起,至________年____月____日止。第四条出资方式1.甲方:出资额为________元,以________方式出资,占注册资本的________%;2.乙方:出资额为________元,以________方式出资,占注册资本的________%;3.本合伙出资共计人民币________元。合伙期间各合伙人的出资仍为共有财产,不得随意请求分割。合伙终止后,各合伙人的出资仍为个人所有,届时予以返还。4.合伙企业存续期间,合伙人的出资和所有以合伙企业名义取得的收益均为合伙企业的财产,其合法权益受法律保护。第五条出资期限各合伙人的出资,于________年____月____日以前交齐。逾期不交或未交齐的,应对应交未交金额数计付银行利息并赔偿由此造成的损失。第六条出资评估用实物(或者工业产权、非专利技术、土地使用权)出资,应当经有企业法人资格的评估机构评估作价,在公司注册资本验证后________天内,依法办理其财产权的转移手续,并在申请公司设立登记时向公司登记机关提交有关证明。第七条合伙企业登记全体合伙人同意指定________为代表或者共同委托的代理人(指具有代理业务的公司派员或者律师事务所的律师)作为申请人,向登记机关申请企业名称预先核准登记和设立登记。申请人应保证向登记机关提交的文件、证件的真实性、有效性和合法性,并承担责任。第八条财务、会计合伙企业依据《中华人民共和国会计法》和财政部颁布的《企业财务通则》《企业会计准则》的规定,建立本合伙企业的财产、会计制度。第九条盈余分配1.合伙各方共同经营、共同劳动,共担风险,共负盈亏。2.盈余分配以________为依据,按比例分配。合伙企业分配当年的税后利润(亏损),按下列顺序进行:(1)提取法定公积金10%;(2)提取法定公益金5%~10%;(3)剩余利润(亏损)按合伙人出资比例分配(分担)。3.合伙企业的利益分配、亏损,如另有变动的,其具体方案由全体合伙人协商决定。第十条债务承担1.合伙企业债务由合伙企业财产偿还。2.合伙企业财产不够偿还时,由合伙人按各自出资的比例承担债务。3.合伙企业的债务承担,如另有变动的,其具体方案由全体合伙人协商决定。4.由一名或者数名合伙人执行合伙企业事务的,应当依照约定向其他不参加执行事务的合伙人报告事务执行情况以及合伙企业的经营状况和财务状况,其执行合伙企业事务所产生的收益归全体合伙人,所产生的亏损或者民事责任,由全体合伙人承担。第十一条委托执行人由全体合伙人决定委托________方(一名或数名)执行合伙企业事务,并出具合伙的委托书。第十二条执行人的职责企业事务的执行人对全体合伙人负责,并行使下列职责:(1)对外开展业务,订立合同;(2)主持合伙企业的日常生产经营、管理工作;(3)拟定合伙企业利润分配或者亏损分担的具体方案;(4)制定合伙企业内部管理机构的设置方案;(5)制定合伙企业具体管理制度或者
单篇购买
VIP会员(1亿+VIP文档免费下)

扫码即表示接受《下载须知》

合伙解散协议范本精选

文档大小:1.6MB

限时特价:扫码查看

• 请登录后再进行扫码购买
• 使用微信/支付宝扫码注册及付费下载,详阅 用户协议 隐私政策
• 如已在其他页面进行付款,请刷新当前页面重试
• 付费购买成功后,此文档可永久免费下载
年会员
99.0
¥199.0

6亿VIP文档任选,共次下载特权。

已优惠

微信/支付宝扫码完成支付,可开具发票

VIP尽享专属权益

VIP文档免费下载

赠送VIP文档免费下载次数

阅读免打扰

去除文档详情页间广告

专属身份标识

尊贵的VIP专属身份标识

高级客服

一对一高级客服服务

多端互通

电脑端/手机端权益通用

手机号注册 用户名注册
我已阅读并接受《用户协议》《隐私政策》
已有账号?立即登录
我已阅读并接受《用户协议》《隐私政策》
已有账号?立即登录
登录
手机号登录 微信扫码登录
微信扫一扫登录 账号密码登录

首次登录需关注“豆柴文库”公众号

新用户注册
VIP会员(1亿+VIP文档免费下)
年会员
99.0
¥199.0

6亿VIP文档任选,共次下载特权。

已优惠

微信/支付宝扫码完成支付,可开具发票

VIP尽享专属权益

VIP文档免费下载

赠送VIP文档免费下载次数

阅读免打扰

去除文档详情页间广告

专属身份标识

尊贵的VIP专属身份标识

高级客服

一对一高级客服服务

多端互通

电脑端/手机端权益通用