您所在位置: 网站首页 / 文档列表 / 中学实验 / 文档详情
中考化学实验练习题.doc 立即下载
上传人:yy****24 上传时间:2024-09-04 格式:DOC 页数:10 大小:169KB 金币:16 举报 版权申诉
预览加载中,请您耐心等待几秒...

中考化学实验练习题.doc

中考化学实验练习题.doc

预览

在线预览结束,喜欢就下载吧,查找使用更方便

16 金币

下载文档

如果您无法下载资料,请参考说明:

1、部分资料下载需要金币,请确保您的账户上有足够的金币

2、已购买过的文档,再次下载不重复扣费

3、资料包下载后请先用软件解压,在使用对应软件打开

化学实验练习题一、选择题(每小题有1─2个选项是正确的,请将正确选项的序号填在题后的括号内)1.给试管中的液体加热时,除使用酒精灯外,还必须使用的仪器是()A.铁夹B.试管夹C.坩埚钳D.不限定的2.进行化学实验时,如果没有说明用量,液体取用的量最少应为()A.0.5mLB.1~2mLC.3~4mLD.5~6mL3.下列仪器中,能在酒精灯火焰上直接加热的是()A.烧杯B.量筒C.试管D.集气瓶4.使用玻璃棒不能达到下列目的的是()A.引流B.防止液体溅出C.增加物质的溶解度D.加快物质的溶解速度5.下列仪器中,可用于做大量气体性质实验的是()A.试管B.量筒C.烧杯D.集气瓶6.用量筒量出的是液体的()A.质量B.体积C.密度D.重量7.移走热的蒸发皿,应当用()A.试管夹B.铁夹C.手D.坩埚钳8.用热的纯碱溶液可以洗去试管壁上的()A.油垢B.铁锈C.氢氧化铁D.碳酸钙9.给试管里的液体加热时,液体的体积应不超过试管容积的()A.1/3B.2/3C.1/2D.1/410.用托盘天平称量NaOH固体时,可将NaOH固体()A.放在纸上称量B.放在表面皿上称量C.放在小烧杯里称量D.放在托盘上称量11.能直接置于酒精灯火焰上的一组仪器是()A.烧杯、试管、蒸发皿B.集气瓶、燃烧匙、锥形瓶C.蒸发皿、石棉网、燃烧匙D.量筒、水槽、烧杯12.给试管中的液体加热时,试管口应()A.垂直向上B.略向下倾斜C.向上倾斜与水平面约成45°角D.只要管口不向下都是正确的13.使用后不需要用清水刷洗的仪器是()A.试管B.烧杯C.漏斗D.滴瓶中的滴管14.给试管中的药品加热时,应用酒精灯的()A.焰芯部分B.内焰部分C.外焰部分D.内焰和外焰之间的部分15.酒精洒到桌面上起火后,用湿布立即扑盖的目的是()A.降低温度B.隔约空气C.既降低温度又隔绝空气D.吸走洒出的酒精16.下列有关药品取用的操作中,不正确的是()A.往试管里装固体粉末时,最好借助于纸槽B.将锌粒放入试管时,应先将试管横放,把锌粒放入试管口后缓缓竖起试管C.倾倒液体药品时,应注意刮净最后一滴D.取用块状药品时应使用药匙17.有关天平的使用中,做法错误的是()A.先将称量物放在左盘,然后再调天平零点B.取放砝码用镊子,砝码放在右C.先加质量大的砝码,后加质量小的砝码,最后加游码D.称量完毕应将游码放回零处18.取20mL蒸馏水,应选择的一组仪器是()A.50mL量筒B.20mL量筒和胶头滴管C.10mL量筒和胶头滴管D.100mL量筒19.下列说法中,正确的是()A.洗涤烧杯时,要洗到看不见脏东西为准B.向试管中倾倒液体试剂时,试剂瓶口不能挨着试管口C.量取液体时视线应与量筒内液体凹液面的最低处相切D.为加快过滤速度,可用玻璃棒不断搅拌过滤器内的液体20.下列操作中,正确的是()A.手持试管给试管里的物质加热B.用燃着的酒精灯去点燃另一盏酒精灯C.用天平称量时,用手直接拿取砝码D.用胶头滴管滴液时,滴管不能触及容器内壁21.实验室制取氢气或二氧化碳时,不需使用的仪器是()A.试管B.酒精灯C.单孔胶塞D.玻璃导管22.下列实验操作中,错误的是()A.给试管内的液体加热时,试管口不能对着自己和他人B.欲停止加热时,用嘴吹灭酒精灯C.将导管插入单孔橡皮塞时,先用水润湿导管口D.加热前把容器外壁的水擦干23.在某温度下实验室溶解一定量固体药品时,需要的主要仪器是()A.量筒、烧杯、玻璃棒、胶头滴管B.锥形瓶、量筒、漏斗、玻璃棒C.烧杯、量筒、蒸发皿、漏斗D.胶头滴管、量筒、烧杯、锥形瓶24.实验室制备氢气,最好选用()A.铁片跟稀硫酸反应B.镁条跟稀硫酸反应C.锌粒跟稀硫酸反应D.电解水25.实验室制备二氧化碳应采用()A.煅烧石灰石B.石灰石与知H2SO4反应C.燃烧木炭D.大理石跟稀盐酸反应26.不宜用排水法收集的气体是()A.COB.CO2C.O2D.H227.正确区别H2、O2、CO2三种气体的方法是()A.将气体分别通过红热的铜丝B.将气体分别通过灼热的氧化铜C.将气体分别通过澄清的石灰水D.用燃着的木条分别接触三种气体28.在实验室制取氧气并用排水取气法收集氧气时,有以下各步操作:a.加热药品(先均匀受热,再对准药品加热)b.将KClO3和MnO2混合均匀后装入试管,并塞上带导管的单孔胶塞c.检查装置是否漏气(即检查气密性)d.根据酒精洒和水槽高度把装有药品的试管固定在铁架台上e.当气泡连续产生时,用排水取气法收集氧气于集气瓶中,盖好玻片正放在
单篇购买
VIP会员(1亿+VIP文档免费下)

扫码即表示接受《下载须知》

中考化学实验练习题

文档大小:169KB

限时特价:扫码查看

• 请登录后再进行扫码购买
• 使用微信/支付宝扫码注册及付费下载,详阅 用户协议 隐私政策
• 如已在其他页面进行付款,请刷新当前页面重试
• 付费购买成功后,此文档可永久免费下载
年会员
99.0
¥199.0

6亿VIP文档任选,共次下载特权。

已优惠

微信/支付宝扫码完成支付,可开具发票

VIP尽享专属权益

VIP文档免费下载

赠送VIP文档免费下载次数

阅读免打扰

去除文档详情页间广告

专属身份标识

尊贵的VIP专属身份标识

高级客服

一对一高级客服服务

多端互通

电脑端/手机端权益通用

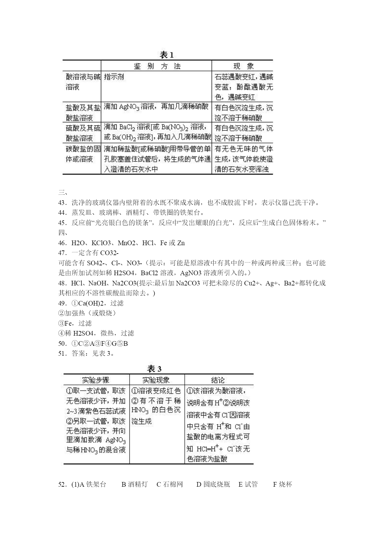
手机号注册 用户名注册
我已阅读并接受《用户协议》《隐私政策》
已有账号?立即登录
我已阅读并接受《用户协议》《隐私政策》
已有账号?立即登录
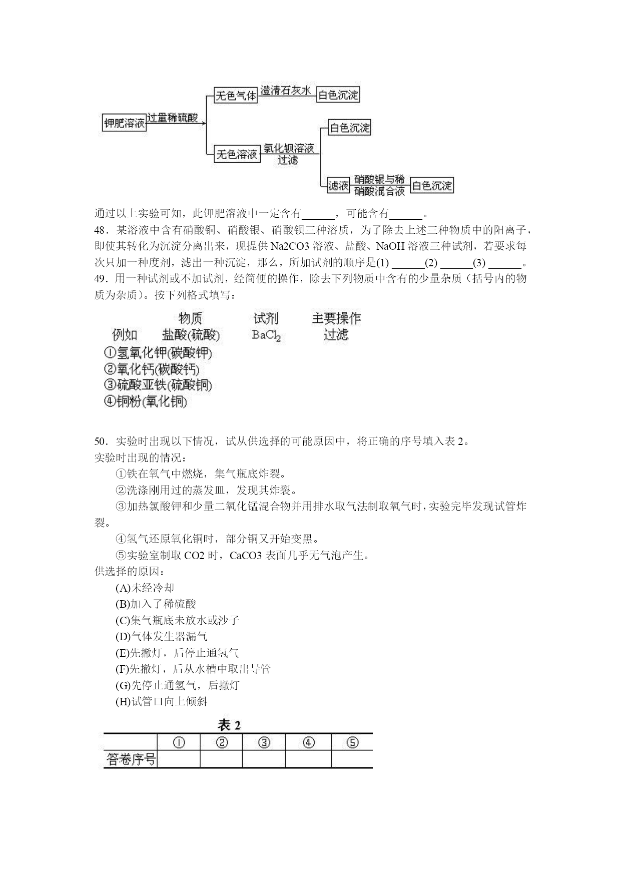
登录
手机号登录 微信扫码登录
微信扫一扫登录 账号密码登录

首次登录需关注“豆柴文库”公众号

新用户注册
VIP会员(1亿+VIP文档免费下)
年会员
99.0
¥199.0

6亿VIP文档任选,共次下载特权。

已优惠

微信/支付宝扫码完成支付,可开具发票

VIP尽享专属权益

VIP文档免费下载

赠送VIP文档免费下载次数

阅读免打扰

去除文档详情页间广告

专属身份标识

尊贵的VIP专属身份标识

高级客服

一对一高级客服服务

多端互通

电脑端/手机端权益通用