您所在位置: 网站首页 / 文档列表 / 资产评估/会计 / 文档详情
自考00156《成本会计》串讲讲义.docx 立即下载
上传人:猫巷****觅蓉 上传时间:2024-09-04 格式:DOCX 页数:40 大小: 金币:10 举报 版权申诉
预览加载中,请您耐心等待几秒...

自考00156《成本会计》串讲讲义.docx

自考00156《成本会计》串讲讲义.docx

预览

免费试读已结束,剩余 30 页请下载文档后查看

10 金币

下载文档

如果您无法下载资料,请参考说明:

1、部分资料下载需要金币,请确保您的账户上有足够的金币

2、已购买过的文档,再次下载不重复扣费

3、资料包下载后请先用软件解压,在使用对应软件打开

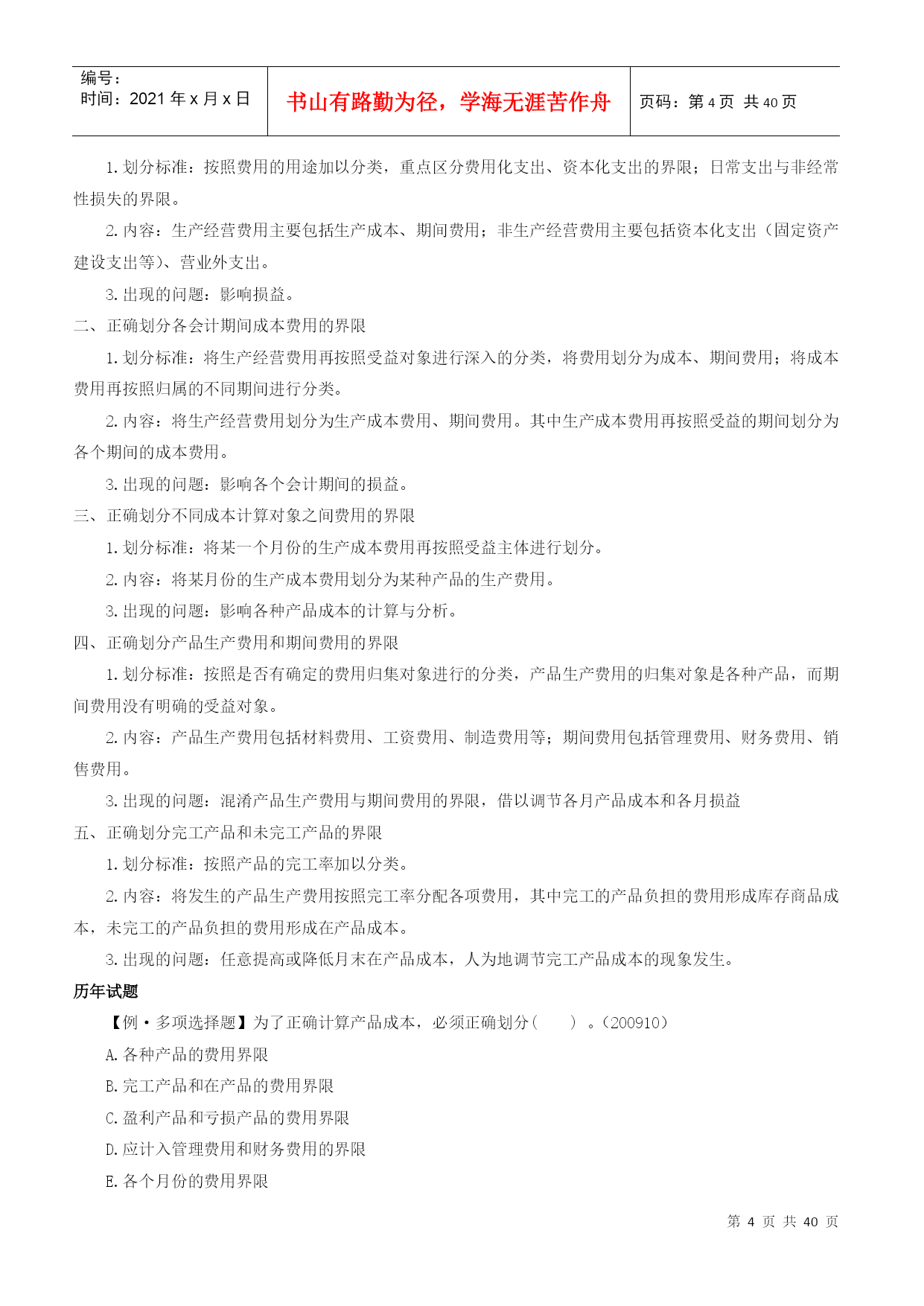
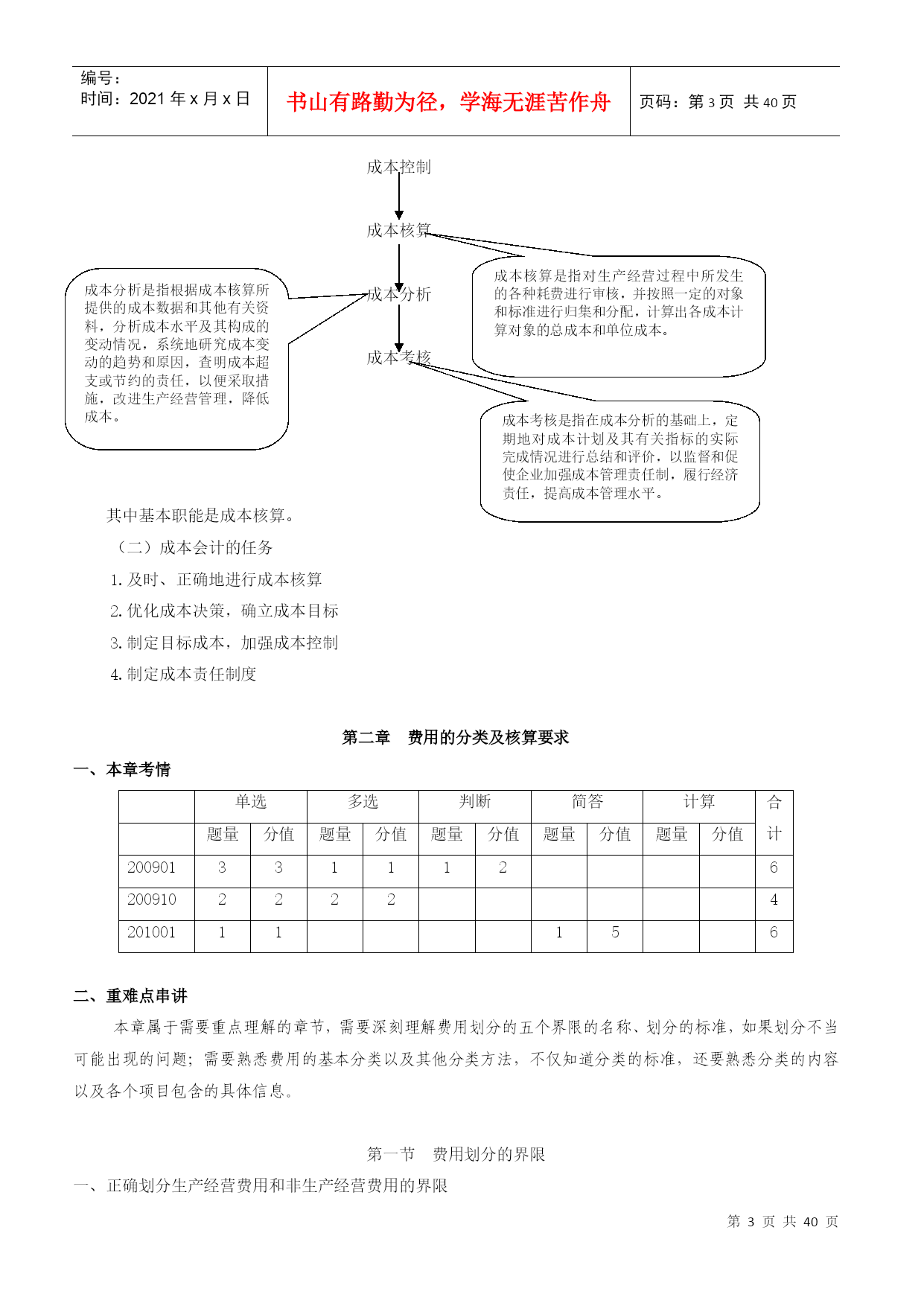
编号:时间:2021年x月x日书山有路勤为径,学海无涯苦作舟页码:第PAGE40页共NUMPAGES40页第PAGE\*MERGEFORMAT40页共NUMPAGES\*MERGEFORMAT40页内容串讲第一章导论一、本章考情单选多选判断简答计算合计题量分值题量分值题量分值题量分值题量分值2009011111220091022121592010011111113二、重难点串讲本章属于非重点章节,在了解成本概念的基础上,重点理解成本会计的各项职能的含义以及相互之间的关系、理解成本核算的原则以及程序。第一节成本的含义和作用一、成本的含义美国会计学会(AAA)所属成本概念与美国财务会计标准委员会在1951年对成本的定义是:“成本是指为达到特定目的而发生或应发生的价值牺牲,它可用货币单位加以衡量。”我国只对产品成本作出定义:企业为生产一定种类和一定数量产品所支出的各种生产费用总合。成本与费用的区别费用成本不形成产品价值的损失性支出,如废品损失、停工损失等。强调期间强调对象理论成本=C+V现实成本=理论成本+合理的耗费通常指产品的生产成本,它是工业企业生产一定种类和一定数量产品所支出的各种耗费。成本是为了达到特定目的所失去或放弃的资源。成本分为狭义成本和广义成本,狭义成本是指商品制造过程中所发生的、以价值表现的各种耗费,也称“商品制造成本”;广义成本是除了狭义成本之外,还包括管理生产和从事经营活动过程中所发生的各种耗费。(1)为购买原材料支付的买价、运费等构成材料采购成本;(2)为购买股票债券的卖价、相关费用等形成企业投资成本;(3)为购置机器设备而发生的买价、运费、安装费等形成的固定资产成本;(4)为生产一定种类和一定数量产品所支出的各种生产费用而构成的产品生产成本;(5)为销售一定种类和一定数量产品所支出的各种生产费用而构成。的产品销售成本。二、成本的作用1.成本是补偿生产耗费的尺度2.成本是综合反映企业工作质量的重要经济指标3.成本是制定商品价格的基础4.成本是企业进行决策的重要依据第二节成本会计的历史沿革(一般了解)一、成本会计的产生机器劳动代替了手工劳动,工厂代替了手工工场。企业的生产规模逐渐扩大,出现了竞争,生产成本开始得到普遍的重视。二、成本会计的发展(一)早期成本会计阶段(1880年——1920年)(二)近代成本会计阶段(1921年——1945年)(三)现代成本会计阶段(1946年以后)第三节成本会计的对象、职能和任务一、成本会计的对象成本会计的对象是指成本会计反映和监督的具体内容。历年试题:【例·单项选择题】成本会计是会计的一个分支,是一种专业会计,其对象是()。(200901)A.企业B.成本C.资金D.会计主体【答案】B二、成本会计的职能和任务(一)现代成本会计的主要职能包括:成本决策是指在成本预测的基础上,运用决策理论,根据成本预测及有关成本资料,结合定性与定量的方法,对有关方案进行比较、分析、判断,从中选择最优成本方案的过程。成本预测是根据与成本有关的各种数据、可能发生的变化和将要采取的各种措施,运用一定的专门方法,对未来的成本水平及其发展趋势作出科学的估计。成本预测成本决策成本计划是根据成本决策所确定的成本目标和成本预测的资料,具体规定在计划期内完成生产经营任务所应支出的成本费用,并提出为达到规定的成本水平所应采取的措施方案。是预先制定成本标准,对实际发生的各种耗费严格控制其限额标准,及时提示并纠正实际与标准的偏差,采取措施将其控制在计划或预算范围之内,以促进企业不断降低成本,实现成本目标。成本计划成本控制成本核算成本分析是指根据成本核算所提供的成本数据和其他有关资料,分析成本水平及其构成的变动情况,系统地研究成本变动的趋势和原因,查明成本超支或节约的责任,以便采取措施,改进生产经营管理,降低成本。成本核算是指对生产经营过程中所发生的各种耗费进行审核,并按照一定的对象和标准进行归集和分配,计算出各成本计算对象的总成本和单位成本。成本分析成本考核成本考核是指在成本分析的基础上,定期地对成本计划及其有关指标的实际完成情况进行总结和评价,以监督和促使企业加强成本管理责任制,履行经济责任,提高成本管理水平。其中基本职能是成本核算。(二)成本会计的任务1.及时、正确地进行成本核算2.优化成本决策,确立成本目标3.制定目标成本,加强成本控制4.制定成本责任制度第二章费用的分类及核算要求一、本章考情单选多选判断简答计算合计题量分值题量分值题量分值题量分值题量分值20090133111262009
单篇购买
VIP会员(1亿+VIP文档免费下)

扫码即表示接受《下载须知》

自考00156《成本会计》串讲讲义

文档大小:

限时特价:扫码查看

• 请登录后再进行扫码购买
• 使用微信/支付宝扫码注册及付费下载,详阅 用户协议 隐私政策
• 如已在其他页面进行付款,请刷新当前页面重试
• 付费购买成功后,此文档可永久免费下载
年会员
99.0
¥199.0

6亿VIP文档任选,共次下载特权。

已优惠

微信/支付宝扫码完成支付,可开具发票

VIP尽享专属权益

VIP文档免费下载

赠送VIP文档免费下载次数

阅读免打扰

去除文档详情页间广告

专属身份标识

尊贵的VIP专属身份标识

高级客服

一对一高级客服服务

多端互通

电脑端/手机端权益通用

手机号注册 用户名注册
我已阅读并接受《用户协议》《隐私政策》
已有账号?立即登录
我已阅读并接受《用户协议》《隐私政策》
已有账号?立即登录
登录
手机号登录 微信扫码登录
微信扫一扫登录 账号密码登录

首次登录需关注“豆柴文库”公众号

新用户注册
VIP会员(1亿+VIP文档免费下)
年会员
99.0
¥199.0

6亿VIP文档任选,共次下载特权。

已优惠

微信/支付宝扫码完成支付,可开具发票

VIP尽享专属权益

VIP文档免费下载

赠送VIP文档免费下载次数

阅读免打扰

去除文档详情页间广告

专属身份标识

尊贵的VIP专属身份标识

高级客服

一对一高级客服服务

多端互通

电脑端/手机端权益通用