您所在位置: 网站首页 / 文档列表 / 计算机应用/办公自动化 / 文档详情
计算机上机操作排版要求.doc 立即下载
上传人:yy****24 上传时间:2024-09-08 格式:DOC 页数:2 大小:23KB 金币:12 举报 版权申诉
预览加载中,请您耐心等待几秒...

计算机上机操作排版要求.doc

计算机上机操作排版要求.doc

预览

在线预览结束,喜欢就下载吧,查找使用更方便

12 金币

下载文档

如果您无法下载资料,请参考说明:

1、部分资料下载需要金币,请确保您的账户上有足够的金币

2、已购买过的文档,再次下载不重复扣费

3、资料包下载后请先用软件解压,在使用对应软件打开

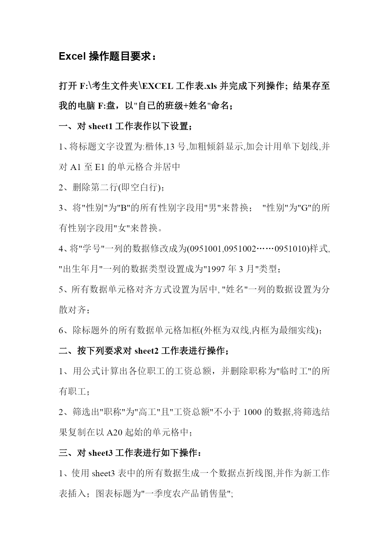
2007年度计算机上机操作试题考生操作须知:整场考试时间为60分钟,满分100分(word与excel各占50分),考试过程中考生一定按要求进行操作并及时进行保存;如遇因没有保存而导致操作结果丢失的情况由考生自已负责;Word操作题目要求:打开F:\考生文件夹\绿叶与心灵.doc并完成下列操作;结果存至我的电脑F:盘,以"自已的班级+姓名"命名;将文档的标题设置为:黑体、二号、绿色、居中并加拼音,拼音字号为16;将全文字体设置为:楷体、小四号、行间距为1.5倍行距;将正文第一段字体加粗、首行缩进2个字符、并加"鲜绿"色的段落底纹;将正文第二段首行缩进2个字符,分三栏排版;在第二栏处插入来自F:\考生文件夹\垂柳.jpg的图片文件,图片的高度与宽度分别为2.25cm、3.81cm,图片加双线边框,与文字的环绕方式为:穿越型环绕;设置正文第三段首字下沉2行,并加蓝色双波浪线段落边框;将正文最后两段加实心圆点的项目符号;Excel操作题目要求:打开F:\考生文件夹\EXCEL工作表.xls并完成下列操作;结果存至我的电脑F:盘,以"自已的班级+姓名"命名;一、对sheet1工作表作以下设置;1、将标题文字设置为:楷体,13号,加粗倾斜显示,加会计用单下划线,并对A1至E1的单元格合并居中2、删除第二行(即空白行);3、将"性别"为"B"的所有性别字段用"男"来替换;"性别"为"G"的所有性别字段用"女"来替换。4、将"学号"一列的数据修改成为(0951001,0951002……0951010)样式,"出生年月"一列的数据类型设置成为"1997年3月"类型;5、所有数据单元格对齐方式设置为居中,"姓名"一列的数据设置为分散对齐;6、除标题外的所有数据单元格加框(外框为双线,内框为最细实线);二、按下列要求对sheet2工作表进行操作;1、用公式计算出各位职工的工资总额,并删除职称为"临时工"的所有职工;2、筛选出"职称"为"高工"且"工资总额"不小于1000的数据,将筛选结果复制在以A20起始的单元格中;三、对sheet3工作表进行如下操作:1、使用sheet3表中的所有数据生成一个数据点折线图,并作为新工作表插入;图表标题为"一季度农产品销售量";
单篇购买
VIP会员(1亿+VIP文档免费下)

扫码即表示接受《下载须知》

计算机上机操作排版要求

文档大小:23KB

限时特价:扫码查看

• 请登录后再进行扫码购买
• 使用微信/支付宝扫码注册及付费下载,详阅 用户协议 隐私政策
• 如已在其他页面进行付款,请刷新当前页面重试
• 付费购买成功后,此文档可永久免费下载
年会员
99.0
¥199.0

6亿VIP文档任选,共次下载特权。

已优惠

微信/支付宝扫码完成支付,可开具发票

VIP尽享专属权益

VIP文档免费下载

赠送VIP文档免费下载次数

阅读免打扰

去除文档详情页间广告

专属身份标识

尊贵的VIP专属身份标识

高级客服

一对一高级客服服务

多端互通

电脑端/手机端权益通用

手机号注册 用户名注册
我已阅读并接受《用户协议》《隐私政策》
已有账号?立即登录
我已阅读并接受《用户协议》《隐私政策》
已有账号?立即登录
登录
手机号登录 微信扫码登录
微信扫一扫登录 账号密码登录

首次登录需关注“豆柴文库”公众号

新用户注册
VIP会员(1亿+VIP文档免费下)
年会员
99.0
¥199.0

6亿VIP文档任选,共次下载特权。

已优惠

微信/支付宝扫码完成支付,可开具发票

VIP尽享专属权益

VIP文档免费下载

赠送VIP文档免费下载次数

阅读免打扰

去除文档详情页间广告

专属身份标识

尊贵的VIP专属身份标识

高级客服

一对一高级客服服务

多端互通

电脑端/手机端权益通用