您所在位置: 网站首页 / 文档列表 / 银行从业资格 / 文档详情
2011银行从业资格考试《公共基础》辅导讲义.doc 立即下载
上传人:yy****24 上传时间:2024-09-07 格式:DOC 页数:70 大小:484KB 金币:18 举报 版权申诉
预览加载中,请您耐心等待几秒...

2011银行从业资格考试《公共基础》辅导讲义.doc

2011银行从业资格考试《公共基础》辅导讲义.doc

预览

免费试读已结束,剩余 60 页请下载文档后查看

18 金币

下载文档

如果您无法下载资料,请参考说明:

1、部分资料下载需要金币,请确保您的账户上有足够的金币

2、已购买过的文档,再次下载不重复扣费

3、资料包下载后请先用软件解压,在使用对应软件打开

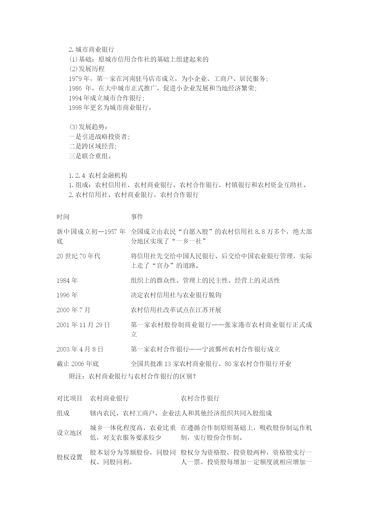
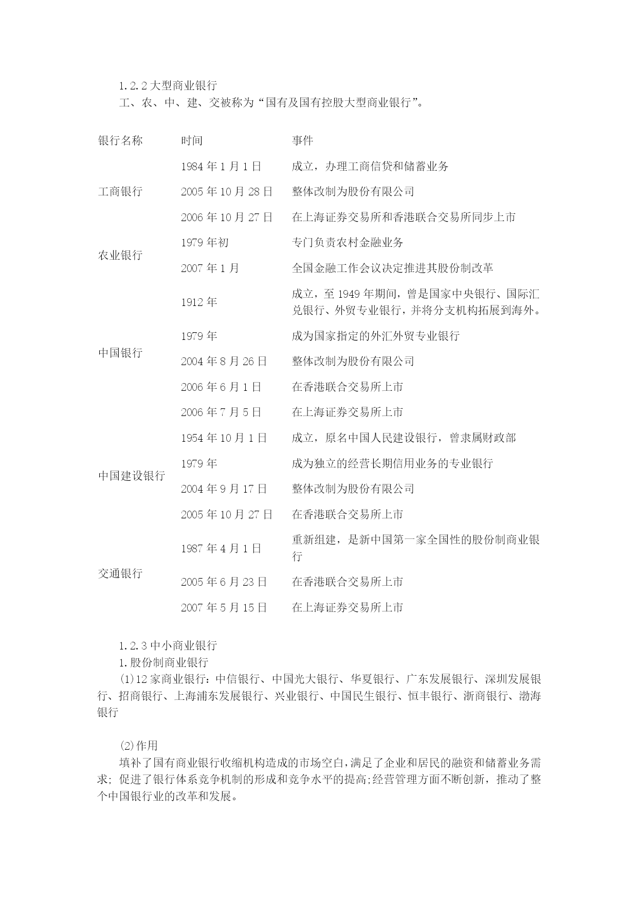
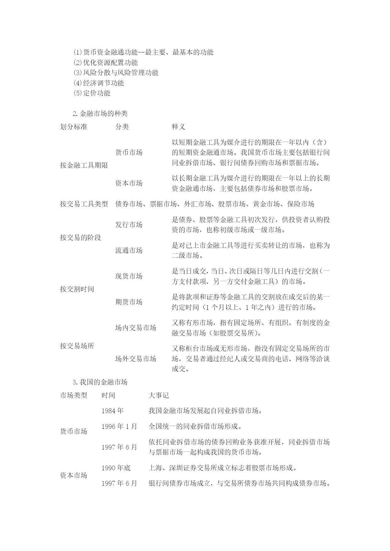
2011银行从业资格考试《公共基础》辅导讲义(1.1)第一篇银行知识与业务第一章中国银行业概况一、考试大纲1.1.1中央银行、监管机构与自律组织中央银行——中国人民银行监管机构——中国银行业监督管理委员会自律组织——中国银行业协会1.1.2银行业金融机构政策性银行大型商业银行中小商业银行农村金融机构中国邮政储蓄银行外资银行非银行金融机构二、知识要点提示本章概要本章主要介绍中国银行体系基本情况。中国银行体系由中央银行、监管机构、自律组织和银行业金融机构组成。中国人民银行是中央银行,在国务院领导下,制定和执行货币政策,防范和化解金融风险,维护金融稳定。中国银行业监督管理委员会(简称银监会)负责对全国银行业金融机构及其业务活动实施监管。中国银行业协会是在民政部登记注册的全国性非营利社会团体,是中国银行业的自律组织。中国的银行业金融机构包括政策性银行、大型商业银行、中小商业银行、农村金融机构以及中国邮政储蓄银行和外资银行。银监会监管的非银行金融机构包括金融资产管理公司、信托公司、企业集团财务公司、金融租赁公司、汽车金融公司和货币经纪公司。1.1中央银行、监管机构与自律组织1.1.1中央银行我国的中央银行是中国人民银行,简称:PBC(1)大事记时间事件1948年成立1995年3月18日第8届全国人民代表大会第3次会议通过了《中华人民共和国中国人民银行法》,以法律形式确立了中央银行地位。2003年12月27日修订了《中国人民银行法》,第二条规定“中国人民银行在国务院的领导下,制定和执行货币政策,防范和化解金融风险,维护金融稳定。”(3)主要职责(《中国人民银行法》第四条规定):1、发布与履行其职责有关的命令和规章;2、依法制定和执行货币政策;3、发行人民币,管理人民币流通;4、监督管理银行间同业拆借市场和银行间债券市场;5、实施外汇管理,监督管理银行间外汇市场;6、监督管理黄金市场;7、持有、管理、经营国家外汇储备、黄金储备;8、经理国库;9、维护支付、清算系统的正常运行;10、指导、部署金融业反洗钱工作,负责反洗钱的资金监测;11、负责金融业的统计、调查、分析和预测;12、作为国家的中央银行,从事有关国际金融活动;13、国务院规定的其他职责。1.1.2监管机构1.历史沿革和监管对象(1)历史沿革中国的银行业监管机构是中国银行业监督管理委员会(CBRC)。时间事件2003年4月成立2003年12月27日第10届全国人民代表大会第6次会议通过了《中华人民共和国银行业监督管理法》,并自2004年2月1日起正式施行。2006年10月31日第10届全国人民代表大会第24次会议通过了《中华人民共和国银行业监督管理法》修正案,并自2007年1月日起施行。(2)监管对象第二条规定:对全国银行业金融机构及其业务活动监督管理,本法所称银行业金融机构是指在中华人民共和国境内设立的商业银行、城市信用合作社、农村信用合作社等吸收公众存款的金融机构及政策性银行。对在境内设立的金融资产管理公司、信托投资公司、财务公司、金融租赁公司及经其他金融机构的监督管理也适用本法规定。银行机构:商业银行、城市信用合作社、农村信用合作社以及政策性银行非银行机构:金融资产管理公司、信托投资公司、财务公司、金融租赁公司以及其他金融机构2.监管职责(17项)(1)依照法律、行政法规制定并发布对银行业金融机构及其业务活动监督管理的规章、规则;(2)依照法律、行政法规规定的条件和程序,审查批准银行业金融机构的设立、变更、终止及业务范围;(3)对银行业金融机构的董事和高级管理人员实行任职资格管理;(4)依照法律、行政法规制定银行业金融机构的审慎经营规则;(5)对银行业金融机构的业务活动及其风险状况进行非现场监管,建立银行业金融机构监督管理信息系统,分析、评价银行业金融机构的风险状况;(6)对银行业金融机构的业务活动及其风险状况进行现场检查,制定现场检查程序,规范现场检查行为;(7)对银行业金融机构实行并表监督管理;(8)会同有关部门建立银行业突发事件处置制度,制定银行业突发事件处置预案,明确处置机构和人员及其职责、处置措施和处置程序,及时、有效地处置银行业突发事件;(9)负责统一编制全国银行业金融机构的统计数据、报表,并按照国家有关规定予以公布;(10)对银行业自律组织的活动进行指导和监督;(11)开展与银行业监督管理有关的国际交流、合作活动;(12)对已经或可能发生信用危机,严重影响存款人和其他客户合法权益的银行业金融机构实行接管或促成机构重组;(13)对有违法经营、经营管理不善等情形的银行业金融机构予以撤销;(14)对涉嫌金融违法的银行业金融机构及其工
单篇购买
VIP会员(1亿+VIP文档免费下)

扫码即表示接受《下载须知》

2011银行从业资格考试《公共基础》辅导讲义

文档大小:484KB

限时特价:扫码查看

• 请登录后再进行扫码购买
• 使用微信/支付宝扫码注册及付费下载,详阅 用户协议 隐私政策
• 如已在其他页面进行付款,请刷新当前页面重试
• 付费购买成功后,此文档可永久免费下载
年会员
99.0
¥199.0

6亿VIP文档任选,共次下载特权。

已优惠

微信/支付宝扫码完成支付,可开具发票

VIP尽享专属权益

VIP文档免费下载

赠送VIP文档免费下载次数

阅读免打扰

去除文档详情页间广告

专属身份标识

尊贵的VIP专属身份标识

高级客服

一对一高级客服服务

多端互通

电脑端/手机端权益通用

手机号注册 用户名注册
我已阅读并接受《用户协议》《隐私政策》
已有账号?立即登录
我已阅读并接受《用户协议》《隐私政策》
已有账号?立即登录
登录
手机号登录 微信扫码登录
微信扫一扫登录 账号密码登录

首次登录需关注“豆柴文库”公众号

新用户注册
VIP会员(1亿+VIP文档免费下)
年会员
99.0
¥199.0

6亿VIP文档任选,共次下载特权。

已优惠

微信/支付宝扫码完成支付,可开具发票

VIP尽享专属权益

VIP文档免费下载

赠送VIP文档免费下载次数

阅读免打扰

去除文档详情页间广告

专属身份标识

尊贵的VIP专属身份标识

高级客服

一对一高级客服服务

多端互通

电脑端/手机端权益通用