您所在位置: 网站首页 / 文档列表 / 小学课件 / 文档详情
小学科学《声音》综合练习题【全优】.doc 立即下载
上传人:金启****富来 上传时间:2024-09-04 格式:DOC 页数:11 大小:224KB 金币:10 举报 版权申诉
预览加载中,请您耐心等待几秒...

小学科学《声音》综合练习题【全优】.doc

小学科学《声音》综合练习题【全优】.doc

预览

免费试读已结束,剩余 1 页请下载文档后查看

10 金币

下载文档

如果您无法下载资料,请参考说明:

1、部分资料下载需要金币,请确保您的账户上有足够的金币

2、已购买过的文档,再次下载不重复扣费

3、资料包下载后请先用软件解压,在使用对应软件打开

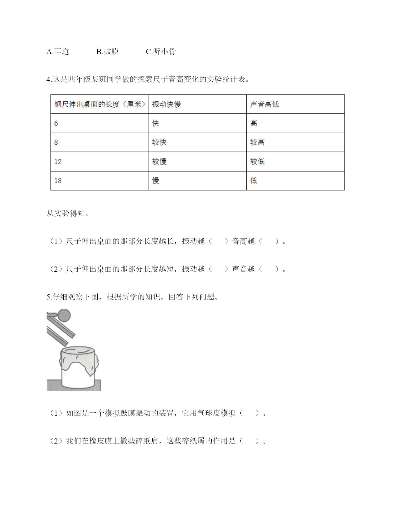
小学科学《声音》综合练习题一.选择题(共10题,共20分)1.我们读书时发出的声音是()振动而产生的。A.舌头B.嘴唇C.声带2.用棉线和纸杯制作的“土电话”,声音主要是通过()从话筒传到听筒的。A.空气B.棉线C.纸杯3.声音不能在()中传播。A.真空B.固体C.液体4.我们耳朵里的()即使是轻微的声音,它都会产生振动。A.听小骨B.鼓膜C.耳蜗5.下列关于声音说法正确的是()。A.声音可以在真空中传播B.声音可以在气体、液体和固体中向各个方向传播C.声音传播中遇到墙壁的阻挡就停止传播D.声音在水中比在空气中传播速度慢6.在我们耳朵里,时时刻刻都在接收各种声音并产生振动的结构是()。A.鼓膜B.听小骨C.听觉神经7.人体能感受振动的器官是()。A.眼B.鼻C.耳8.声音在下列哪种物质中传播是最快的()。A.空气B.水C.钢铁D.木头9.小明发现有一根琴弦声音有些低,他应该()。A.用力弹B.将这根琴弦调松一些C.将这根琴弦调紧一些10.我们把手放在耳后,并朝声音发出的方向,这是为了增强耳朵中()的作用。A.耳廓B.外耳道C.鼓膜二.填空题(共10题,共34分)1.我们通常把声音的轻重称为声音的()。2.人们说话时的声音是由()振动产生的。3.用不同的力度敲击同一个音叉,用力小时发出的声音(),用力大时发出的声音()。4.在耳朵的各个部分中,能将声音转化为振动的是()。5.()是收集声波的接收器。耳朵里的()时时刻刻都在接受着各种声音并产生振动。6.对于弦乐器,音高主要取决于弦的()、()、()、材料。7.在月球上,由于没有空气,两个人即使相隔不远,也不能互相通话,必须要使用()。8.鼓声是由()振动产生的;刮风声是由()振动产生的;人的讲话声是由()振动产生的。9.音调是由物体振动的()决定的。10.鼓声是由于鼓面的()产生的;我们听见的鼓声是通过()传播的。三.判断题(共10题,共20分)1.宇航员在月球上能够交流,依靠的是电子通信设备。()2.我们听到的声音有的强有的弱。()3.声音有高有低,声音的高低就是声音的大小。()4.下雨声属于人类生活发出的声音。()5.敲击鼓面时,鼓面振动,我们就听到了鼓声。而且,只要鼓声够大,我们在教室的任何一个位置都会听到。()6.弯曲钢尺是可以使钢尺发声的方法之一。()7.在月球上,如果不借助其他装置,将听不到任何声音,这是因为月球上没有空气。()8.声音是以直线的形式传播的。()9.汽车鸣笛的声音和摩托车大喇叭声是一样的。()10.在水中敲击音叉,音叉不会发出声音。()四.连线题(共1题,共5分)1.把人耳各部分的名称与主要功能用线连起来。外耳道将声波转化为振动鼓膜传递声波到中耳听小骨传递声波到内耳耳蜗将听觉信号传递到大脑听觉神经将振动转化为听觉信号五.填表题(共2题,共18分)1.根据你对耳朵的了解,完成下表。2.探究尺子发出声音的音高变化实验记录表。六.简答题(共5题,共27分)1.同根弦发出的声音高低变化的规律是什么?2.二胡只有两根弦,它是怎样发出高低不同、强弱不同的声音的?3.停止敲锣后,在一段时间内还能听到锣声,这是为什么?4.我们可以从哪几个方面对自制的小乐器进行评价?5.想一想,上课时坐在教室里能听到哪些声音?坐在教室里能听到的声音有?七.材料题(共3题,共19分)1.小明有3根长短相同,粗细不同的钢管,小丽说:“我可以闭上眼睛,只通过用相同的力敲击钢管就可以判断它们的粗细。”请解释其中的原理。2.某一天,有一个人找到福尔摩斯,说他碰上了幽灵。福尔摩斯觉得很好奇,就问他到底是怎么回事。乘客说:“我乘坐的客轮触礁沉没了,幸好我会游泳,才没有沉下云。就当我在水下朝求救生艇游云的时候,突然听见一声巨响,我连忙从水里出来向沉船方向看去,结果又传来一声巨响。可是后来所有人都说只听到了一声巨响。你说我是不是遇到幽灵了?”福尔摩斯想了想,笑着说:“你没听错,不过确实只发生了一次爆炸,水里没有幽灵。”你能利用声音传播的知识,替福尔摩斯向这个人解释为什么会听到两次爆炸的声音吗?3.如图所示:在一块木板上钉两个钉子,在两个钉子之间绑一根橡皮筋,拨弹橡皮筋,观察比较声音高低的变化。实验记录如下:实验说明:物体振动得越快,发出的声音就越();物体振动得越慢,发出的声音就越();同时还说明声音是由物体()而产生的。八.综合题(共5题,共40分)1.下面是二胡、古筝、吉他等乐器让弦发生连续变化的方案。(1)手指在一根琴弦上移动,使弦振动的部分越来越短。(2)调节这根弦的松紧程度。(3)手指在弦上连续移动。以上三种方法都是识别()的变化。2.唐
单篇购买
VIP会员(1亿+VIP文档免费下)

扫码即表示接受《下载须知》

小学科学《声音》综合练习题【全优】

文档大小:224KB

限时特价:扫码查看

• 请登录后再进行扫码购买
• 使用微信/支付宝扫码注册及付费下载,详阅 用户协议 隐私政策
• 如已在其他页面进行付款,请刷新当前页面重试
• 付费购买成功后,此文档可永久免费下载
年会员
99.0
¥199.0

6亿VIP文档任选,共次下载特权。

已优惠

微信/支付宝扫码完成支付,可开具发票

VIP尽享专属权益

VIP文档免费下载

赠送VIP文档免费下载次数

阅读免打扰

去除文档详情页间广告

专属身份标识

尊贵的VIP专属身份标识

高级客服

一对一高级客服服务

多端互通

电脑端/手机端权益通用

手机号注册 用户名注册
我已阅读并接受《用户协议》《隐私政策》
已有账号?立即登录
我已阅读并接受《用户协议》《隐私政策》
已有账号?立即登录
登录
手机号登录 微信扫码登录
微信扫一扫登录 账号密码登录

首次登录需关注“豆柴文库”公众号

新用户注册
VIP会员(1亿+VIP文档免费下)
年会员
99.0
¥199.0

6亿VIP文档任选,共次下载特权。

已优惠

微信/支付宝扫码完成支付,可开具发票

VIP尽享专属权益

VIP文档免费下载

赠送VIP文档免费下载次数

阅读免打扰

去除文档详情页间广告

专属身份标识

尊贵的VIP专属身份标识

高级客服

一对一高级客服服务

多端互通

电脑端/手机端权益通用