您所在位置: 网站首页 / 文档列表 / 汽车营销 / 文档详情
汽车制造厂有限公司年度经营计划与预算草案.doc 立即下载
上传人:天马****23 上传时间:2024-09-08 格式:DOC 页数:112 大小:3.1MB 金币:10 举报 版权申诉
预览加载中,请您耐心等待几秒...

汽车制造厂有限公司年度经营计划与预算草案.doc

汽车制造厂有限公司年度经营计划与预算草案.doc

预览

免费试读已结束,剩余 102 页请下载文档后查看

10 金币

下载文档

如果您无法下载资料,请参考说明:

1、部分资料下载需要金币,请确保您的账户上有足够的金币

2、已购买过的文档,再次下载不重复扣费

3、资料包下载后请先用软件解压,在使用对应软件打开

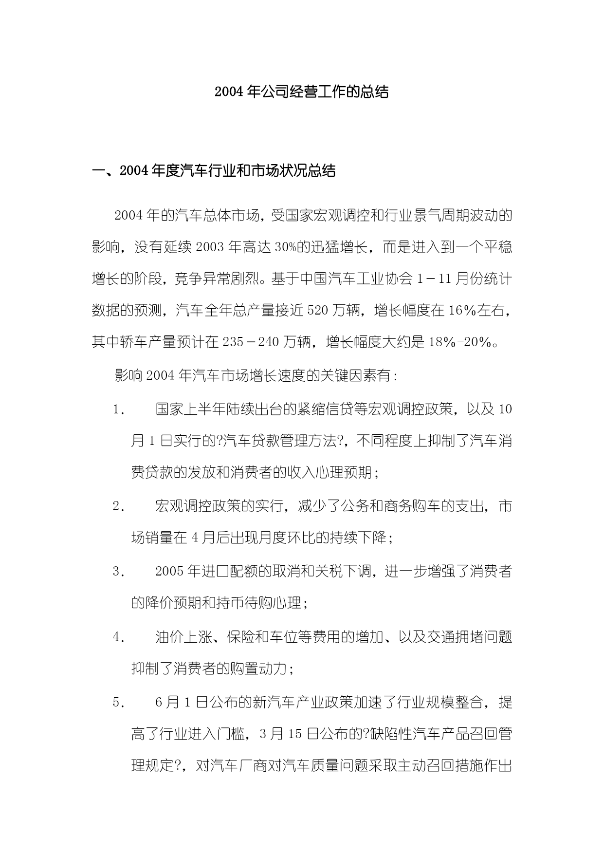
汽车制造厂有限公司年度经营计划与预算草案【完整版】(文档可以直接使用,也可根据实际需要修订后使用,可编辑放心下载)目录TOC\o"1-2"\h\z\uHYPERLINK""\l"_Toc94353342"第一局部2004年公司经营工作的总结PAGEREF_Toc94353342\h3HYPERLINK""\l"_Toc94353343"一、2004年度汽车行业和市场状况总结PAGEREF_Toc94353343\h3HYPERLINK""\l"_Toc94353344"二、上年度经营方案完成情况PAGEREF_Toc94353344\h4HYPERLINK""\l"_Toc94353345"三、上年度重大差异事项及需要特别说明的事项PAGEREF_Toc94353345\h7HYPERLINK""\l"_Toc94353346"四、上年度主要经营管理举措PAGEREF_Toc94353346\h8HYPERLINK""\l"_Toc94353347"五、上年度存在的主要问题PAGEREF_Toc94353347\h9HYPERLINK""\l"_Toc94353348"第二局部2005年公司经营环境与总体目标PAGEREF_Toc94353348\h12HYPERLINK""\l"_Toc94353349"一、公司2004-2006年三年战略开展目标综述PAGEREF_Toc94353349\h12HYPERLINK""\l"_Toc94353350"二、2005年度经营环境分析PAGEREF_Toc94353350\h12HYPERLINK""\l"_Toc94353351"三、行业成功因素分析PAGEREF_Toc94353351\h15HYPERLINK""\l"_Toc94353352"四、公司2005年经营目标PAGEREF_Toc94353352\h15HYPERLINK""\l"_Toc94353353"五、主要经营目标选择和确定的依据和过程说明PAGEREF_Toc94353353\h16HYPERLINK""\l"_Toc94353354"第三局部2005年度业务开展总体战略PAGEREF_Toc94353354\h17HYPERLINK""\l"_Toc94353355"一、公司业务开展总体战略PAGEREF_Toc94353355\h17HYPERLINK""\l"_Toc94353356"二、主要经营策略和关键举措PAGEREF_Toc94353356\h19HYPERLINK""\l"_Toc94353357"第四局部决算与预算PAGEREF_Toc94353357\h45HYPERLINK""\l"_Toc94353358"一、上一年度财务预算执行情况总结PAGEREF_Toc94353358\h45HYPERLINK""\l"_Toc94353359"二、本年度财务预算管理目标PAGEREF_Toc94353359\h47HYPERLINK""\l"_Toc94353360"三、本年度财务预算PAGEREF_Toc94353360\h48HYPERLINK""\l"_Toc94353361"第五局部风险评估和相应对策准备PAGEREF_Toc94353361\h49HYPERLINK""\l"_Toc94353362"一、市场风险PAGEREF_Toc94353362\h49HYPERLINK""\l"_Toc94353363"二、竞争风险PAGEREF_Toc94353363\h50HYPERLINK""\l"_Toc94353364"三、经营风险PAGEREF_Toc94353364\h50HYPERLINK""\l"_Toc94353365"四、管理风险PAGEREF_Toc94353365\h51HYPERLINK""\l"_Toc94353366"五、财务风险PAGEREF_Toc94353366\h522004年公司经营工作的总结一、2004年度汽车行业和市场状况总结2004年的汽车总体市场,受国家宏观调控和行业景气周期波动的影响,没有延续2003年高达30%的迅猛增长,而是进入到一个平稳增长的阶段,竞争异常剧烈。基于中国汽车工业协会1-11月份统计数据的预测,汽车
单篇购买
VIP会员(1亿+VIP文档免费下)

扫码即表示接受《下载须知》

汽车制造厂有限公司年度经营计划与预算草案

文档大小:3.1MB

限时特价:扫码查看

• 请登录后再进行扫码购买
• 使用微信/支付宝扫码注册及付费下载,详阅 用户协议 隐私政策
• 如已在其他页面进行付款,请刷新当前页面重试
• 付费购买成功后,此文档可永久免费下载
年会员
99.0
¥199.0

6亿VIP文档任选,共次下载特权。

已优惠

微信/支付宝扫码完成支付,可开具发票

VIP尽享专属权益

VIP文档免费下载

赠送VIP文档免费下载次数

阅读免打扰

去除文档详情页间广告

专属身份标识

尊贵的VIP专属身份标识

高级客服

一对一高级客服服务

多端互通

电脑端/手机端权益通用

手机号注册 用户名注册
我已阅读并接受《用户协议》《隐私政策》
已有账号?立即登录
我已阅读并接受《用户协议》《隐私政策》
已有账号?立即登录
登录
手机号登录 微信扫码登录
微信扫一扫登录 账号密码登录

首次登录需关注“豆柴文库”公众号

新用户注册
VIP会员(1亿+VIP文档免费下)
年会员
99.0
¥199.0

6亿VIP文档任选,共次下载特权。

已优惠

微信/支付宝扫码完成支付,可开具发票

VIP尽享专属权益

VIP文档免费下载

赠送VIP文档免费下载次数

阅读免打扰

去除文档详情页间广告

专属身份标识

尊贵的VIP专属身份标识

高级客服

一对一高级客服服务

多端互通

电脑端/手机端权益通用