您所在位置: 网站首页 / 文档列表 / 税收 / 文档详情
北京市税收征管业务表证单书式样XXXX[1]03版.docx 立即下载
上传人:努力****星驰 上传时间:2024-09-04 格式:DOCX 页数:89 大小: 金币:10 举报 版权申诉
预览加载中,请您耐心等待几秒...

北京市税收征管业务表证单书式样XXXX[1]03版.docx

北京市税收征管业务表证单书式样XXXX[1]03版.docx

预览

免费试读已结束,剩余 79 页请下载文档后查看

10 金币

下载文档

如果您无法下载资料,请参考说明:

1、部分资料下载需要金币,请确保您的账户上有足够的金币

2、已购买过的文档,再次下载不重复扣费

3、资料包下载后请先用软件解压,在使用对应软件打开

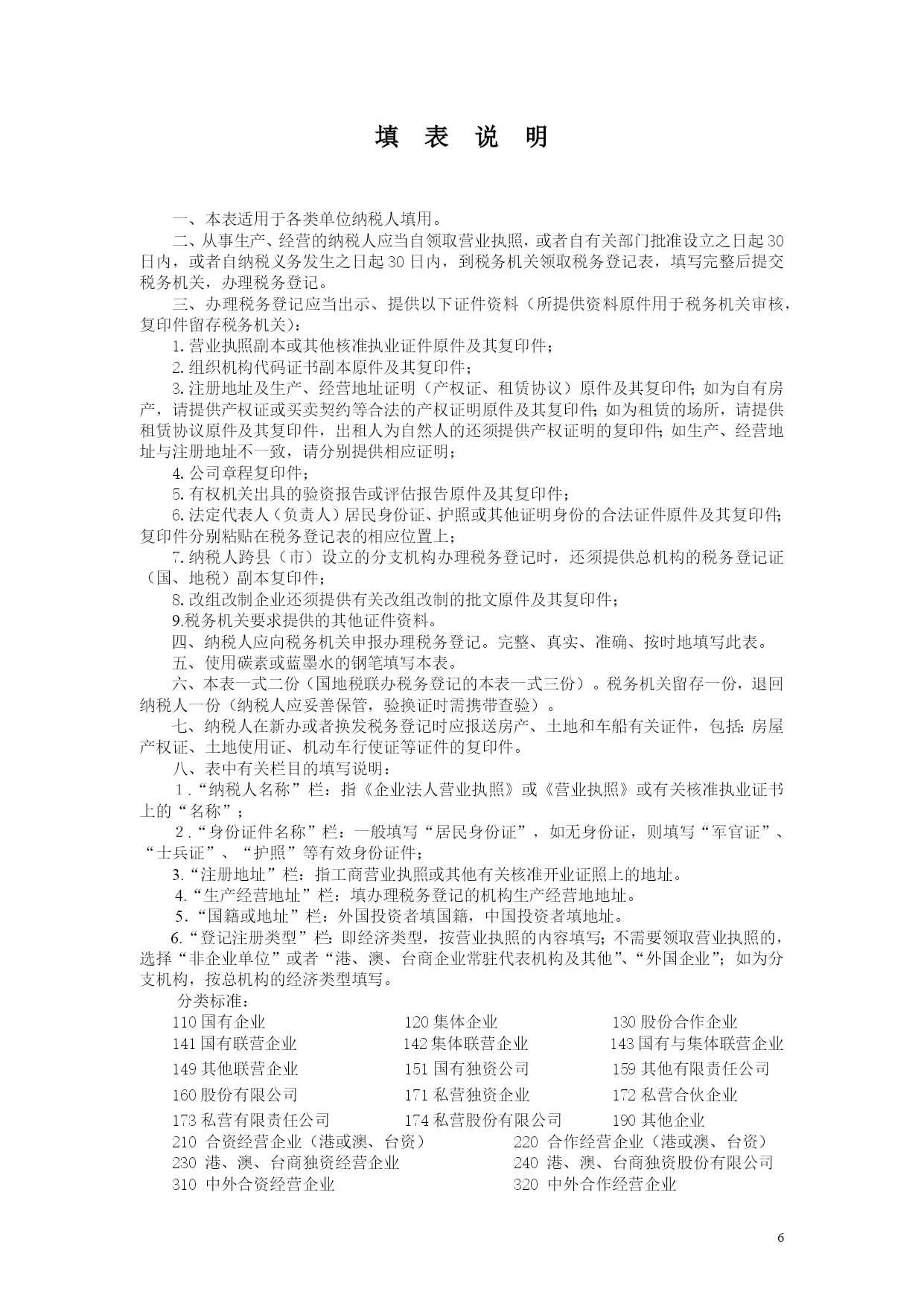
PAGE9PAGE2税收征管业务表证单书北京市国家税务局征管科技处2013年3月目录TOC\o"1-3"\h\uHYPERLINK\l_Toc26268登记类PAGEREF_Toc262683HYPERLINK\l_Toc22983税务登记表(适用单位纳税人)PAGEREF_Toc229833HYPERLINK\l_Toc17281税务登记表(适用个体经营)PAGEREF_Toc172819HYPERLINK\l_Toc15439税务登记表(适用临时税务登记纳税人)PAGEREF_Toc1543913HYPERLINK\l_Toc28899纳税人税种登记表PAGEREF_Toc2889917HYPERLINK\l_Toc29533变更税务登记表PAGEREF_Toc2953319HYPERLINK\l_Toc21434注销税务登记申请审批表PAGEREF_Toc2143421HYPERLINK\l_Toc25078延期申报申请核准表PAGEREF_Toc2507823HYPERLINK\l_Toc13628延期缴纳税款申请审批表PAGEREF_Toc1362825HYPERLINK\l_Toc23981纳税人变更纳税定额申请审批表PAGEREF_Toc2398127HYPERLINK\l_Toc26876纳税人迁移通知书PAGEREF_Toc2687628HYPERLINK\l_Toc14037非正常户认定登记表PAGEREF_Toc1403729HYPERLINK\l_Toc7922外出经营活动税收管理证明PAGEREF_Toc792230HYPERLINK\l_Toc618扣缴义务人登记表PAGEREF_Toc61832HYPERLINK\l_Toc18456重新税务登记申请审批表PAGEREF_Toc1845634HYPERLINK\l_Toc6337纳税担保书PAGEREF_Toc633735HYPERLINK\l_Toc11223纳税人存款账户账号报告表PAGEREF_Toc1122337HYPERLINK\l_Toc25810纳税人合并(分立)情况报告书PAGEREF_Toc2581038HYPERLINK\l_Toc7901欠缴税款纳税人处置不动产或大额资产报告表PAGEREF_Toc790140HYPERLINK\l_Toc20145财务会计制度及核算软件备案报告书PAGEREF_Toc2014541HYPERLINK\l_Toc16009北京市国家税务局出具外地来京投资开办私营企业人员完税情况证明申请书PAGEREF_Toc1600943HYPERLINK\l_Toc25979个体类PAGEREF_Toc2597944HYPERLINK\l_Toc28649停复业(提前复业)报告书PAGEREF_Toc2864944HYPERLINK\l_Toc27326委托代征税款协议书PAGEREF_Toc2732645HYPERLINK\l_Toc9231个体工商户定额信息采集表PAGEREF_Toc923150HYPERLINK\l_Toc21022(商业)PAGEREF_Toc2102250HYPERLINK\l_Toc29594个体工商户定额信息采集表PAGEREF_Toc2959451HYPERLINK\l_Toc7965(工业生产及来料加工业)PAGEREF_Toc796551HYPERLINK\l_Toc29662个体工商户定额信息采集表PAGEREF_Toc2966252HYPERLINK\l_Toc6706(修理修配业)PAGEREF_Toc670652HYPERLINK\l_Toc31261个体工商户定额核定审批表PAGEREF_Toc3126153HYPERLINK\l_Toc24470发票类PAGEREF_Toc2447054HYPERLINK\l_Toc26024企业自印发票申请审批表PAGEREF_Toc2602454HYPERLINK\l_Toc7532北京市国税局发票印制通知书PAGEREF
单篇购买
VIP会员(1亿+VIP文档免费下)

扫码即表示接受《下载须知》

北京市税收征管业务表证单书式样XXXX[1]03版

文档大小:

限时特价:扫码查看

• 请登录后再进行扫码购买
• 使用微信/支付宝扫码注册及付费下载,详阅 用户协议 隐私政策
• 如已在其他页面进行付款,请刷新当前页面重试
• 付费购买成功后,此文档可永久免费下载
年会员
99.0
¥199.0

6亿VIP文档任选,共次下载特权。

已优惠

微信/支付宝扫码完成支付,可开具发票

VIP尽享专属权益

VIP文档免费下载

赠送VIP文档免费下载次数

阅读免打扰

去除文档详情页间广告

专属身份标识

尊贵的VIP专属身份标识

高级客服

一对一高级客服服务

多端互通

电脑端/手机端权益通用

手机号注册 用户名注册
我已阅读并接受《用户协议》《隐私政策》
已有账号?立即登录
我已阅读并接受《用户协议》《隐私政策》
已有账号?立即登录
登录
手机号登录 微信扫码登录
微信扫一扫登录 账号密码登录

首次登录需关注“豆柴文库”公众号

新用户注册
VIP会员(1亿+VIP文档免费下)
年会员
99.0
¥199.0

6亿VIP文档任选,共次下载特权。

已优惠

微信/支付宝扫码完成支付,可开具发票

VIP尽享专属权益

VIP文档免费下载

赠送VIP文档免费下载次数

阅读免打扰

去除文档详情页间广告

专属身份标识

尊贵的VIP专属身份标识

高级客服

一对一高级客服服务

多端互通

电脑端/手机端权益通用