您所在位置: 网站首页 / 文档列表 / 辅导咨询 / 文档详情
计信院研究生基本奖学金评定细则.doc 立即下载
上传人:yy****24 上传时间:2024-09-03 格式:DOC 页数:7 大小:67KB 金币:20 举报 版权申诉
预览加载中,请您耐心等待几秒...

计信院研究生基本奖学金评定细则.doc

计信院研究生基本奖学金评定细则.doc

预览

在线预览结束,喜欢就下载吧,查找使用更方便

20 金币

下载文档

如果您无法下载资料,请参考说明:

1、部分资料下载需要金币,请确保您的账户上有足够的金币

2、已购买过的文档,再次下载不重复扣费

3、资料包下载后请先用软件解压,在使用对应软件打开

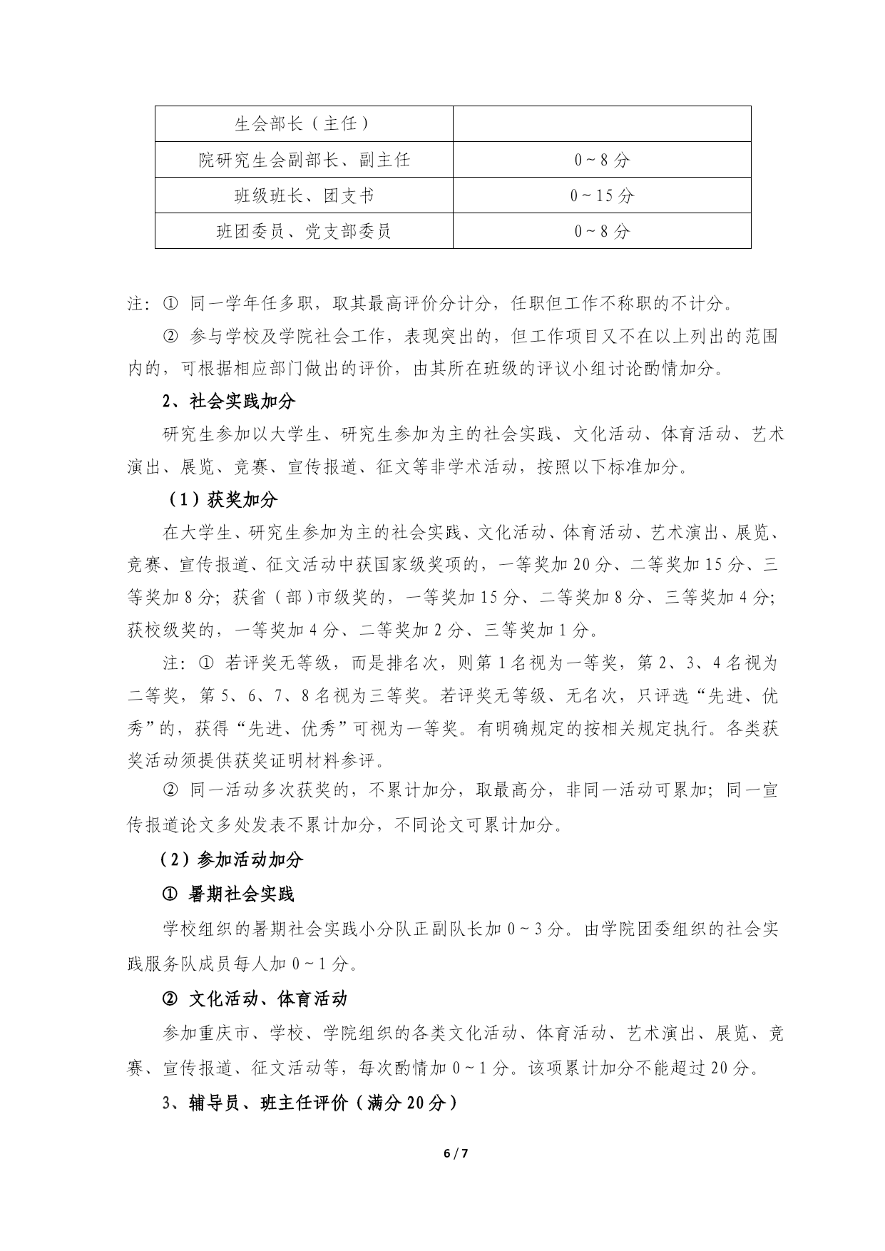
PAGE7/NUMPAGES7西南大学计算机与信息科学学院、软件学院硕士研究生基本奖学金评定实施细则(试行)根据《西南大学研究生培养机制改革方案(试行)》和《西南大学研究生基本奖学金评定实施办法(试行)》的文件精神,为了切实做好我院硕士研究生基本奖学金评定工作,激发研究生的科技创新和形成良好的竞争机制,提高研究生培养质量,特制定本细则。第一条:学院成立由党政一把手为组长,分管研究生学生工作和教学工作的学院领导、导师代表、教学秘书、辅导员、班主任组成院研究生基本奖学金评定工作领导小组,负责组织开展研究生基本奖学金评定工作,讨论决定评定过程中出现的各类问题,审核初评结果。第二条:硕士研究生基本奖学金的评定对象为学院非在职全日制硕士,不包括在职研究生和国家少数民族骨干计划等专项计划招收的研究生,也不包括港澳台研究生、外国来华留学研究生。国家少数民族骨干计划等专项计划招收的研究生按国家有关规定执行。学院硕士研究生基本奖学金的具体评定标准和评定程序按《西南大学研究生基本奖学金评定实施办法(试行)》执行。第三条:硕士研究生基本奖学金每学年通过考核进行评定,实行动态管理。第一学年以考生综合成绩为依据,评定所获基本奖学金的等级。第二、三学年根据硕士研究生每学年的综合考核成绩,由学生提出申请,导师提出建议,然后由学院研究生基本奖学金评定工作组按照程序组织开展基本奖学金评定工作,评定结果报学院审核,并在学院公示评定结果三天,最后报学校审批。第四条:硕士研究生基本奖学金申请基本条件(一)热爱祖国,坚持四项基本原则;(二)遵守国家法律法规和学校规章制度;(三)按学校的规定办理注册手续;(四)个人档案已经调入西南大学;(五)在学校规定的学制内提出申请。第五条:免试推荐的硕士研究生第一学年享受一等基本奖学金,第二、三学年纳入同年级硕士研究生考核评定。第六条:二、三年级硕士研究生在对自己每学年的学习及科研情况进行全面总结的基础上,参加综合考核,根据考核成绩,填写《西南大学硕士研究生基本奖学金申请表》,并在规定的时间内提交给学院。第七条:综合考核内容综合考核的内容包括五个方面:课程学习成绩;科研成果;参加学术、科技活动及各类比赛情况;科研热情、科研态度、助研工作情况和社会实践及思想表现。综合考核成绩按如下公式进行计分评定。第二学年:综合考核成绩=A1*50%+A2*25%+A3*10%+A4*5%+A5*10%第三学年:综合考核成绩=A1*10%+A2*55%+A3*20%+A4*5%+A5*10%A1——上一学年课程平均分数,满分为100分;A2——上一学年科研成果;A3——上一学年参加学术、科技活动及获奖情况;A4——上一学年研究生培养阶段的综合素质A4,满分为100分;A5——上一学年参加社会实践及思想表现情况。每项的计算方法如下:(一)课程平均分数A1为了平衡不同课程之间的差异,对研究生的课程成绩作如下修正。首先计算出参与奖学金评定的所有学位课程成绩的算术平均值P,以及每门课程成绩的算术平均值Pk,研究生第k门课程的修正成绩Yk用下式计算:其中,yk为研究生第k门课程的实际成绩。研究生的课程平均分数A1计算为:其中,Xk是第k门课程的学分,n为研究生所修课程的门数。(二)科研成果A21、学术论文在上一学年,研究生本人以独立作者或第一作者,且第一署名单位为西南大学计算机与信息科学学院(软件学院)及其下属机构,公开发表并见刊的科研论文,按下表计分。论文分类按照《西南大学T类、A类刊物及论文遴选办法(试行)》执行。研究生的其它科研成果计分,可参照《西南大学教学科研成果津贴分配办法(试行)》和《西南大学研究生优秀科技成果奖励办法(试行)》执行。具体按下表计分:级别国外国内T类A1类A2类A3类T类A1-1类A1-2类A2-1类A2-2类核心期刊其它计分1005040255035252010105注:(1)参评论文需为上一学年(即上一年9月1日至当年8月31日)期间公开发表并见刊的学术论文,同一篇论文不重复参评;(2)“其它”类发表的论文每学年限计1篇。发表的论文须提供论文复印件和检索报告参评。(3)国内A1-1类论文:=1\*GB3①被SCI、SCIE收录的国内期刊论文。=2\*GB3②被CSCD引文数据库引用(不含作者自引)10次及其以上的论文。=3\*GB3③《西南大学自然科学类国内A类期刊目录》中A1类期刊上发表的论文。(4)国内A1-2类论文:被EI收录的国内期刊论文。(5)国内A2-1类论文:=1\*GB3①被CSCD引文数据库引用(不含作者自引)5-9次的论文。=2\*GB3②《西南大学自然科学类国内A类期刊目录》中
单篇购买
VIP会员(1亿+VIP文档免费下)

扫码即表示接受《下载须知》

计信院研究生基本奖学金评定细则

文档大小:67KB

限时特价:扫码查看

• 请登录后再进行扫码购买
• 使用微信/支付宝扫码注册及付费下载,详阅 用户协议 隐私政策
• 如已在其他页面进行付款,请刷新当前页面重试
• 付费购买成功后,此文档可永久免费下载
年会员
99.0
¥199.0

6亿VIP文档任选,共次下载特权。

已优惠

微信/支付宝扫码完成支付,可开具发票

VIP尽享专属权益

VIP文档免费下载

赠送VIP文档免费下载次数

阅读免打扰

去除文档详情页间广告

专属身份标识

尊贵的VIP专属身份标识

高级客服

一对一高级客服服务

多端互通

电脑端/手机端权益通用

手机号注册 用户名注册
我已阅读并接受《用户协议》《隐私政策》
已有账号?立即登录
我已阅读并接受《用户协议》《隐私政策》
已有账号?立即登录
登录
手机号登录 微信扫码登录
微信扫一扫登录 账号密码登录

首次登录需关注“豆柴文库”公众号

新用户注册
VIP会员(1亿+VIP文档免费下)
年会员
99.0
¥199.0

6亿VIP文档任选,共次下载特权。

已优惠

微信/支付宝扫码完成支付,可开具发票

VIP尽享专属权益

VIP文档免费下载

赠送VIP文档免费下载次数

阅读免打扰

去除文档详情页间广告

专属身份标识

尊贵的VIP专属身份标识

高级客服

一对一高级客服服务

多端互通

电脑端/手机端权益通用