您所在位置: 网站首页 / 文档列表 / 物流师考试 / 文档详情
现代物流管理基础考题题库.pdf 立即下载
上传人:文库****品店 上传时间:2024-09-04 格式:PDF 页数:30 大小:4.6MB 金币:10 举报 版权申诉
预览加载中,请您耐心等待几秒...

现代物流管理基础考题题库.pdf

现代物流管理基础考题题库.pdf

预览

免费试读已结束,剩余 20 页请下载文档后查看

10 金币

下载文档

如果您无法下载资料,请参考说明:

1、部分资料下载需要金币,请确保您的账户上有足够的金币

2、已购买过的文档,再次下载不重复扣费

3、资料包下载后请先用软件解压,在使用对应软件打开

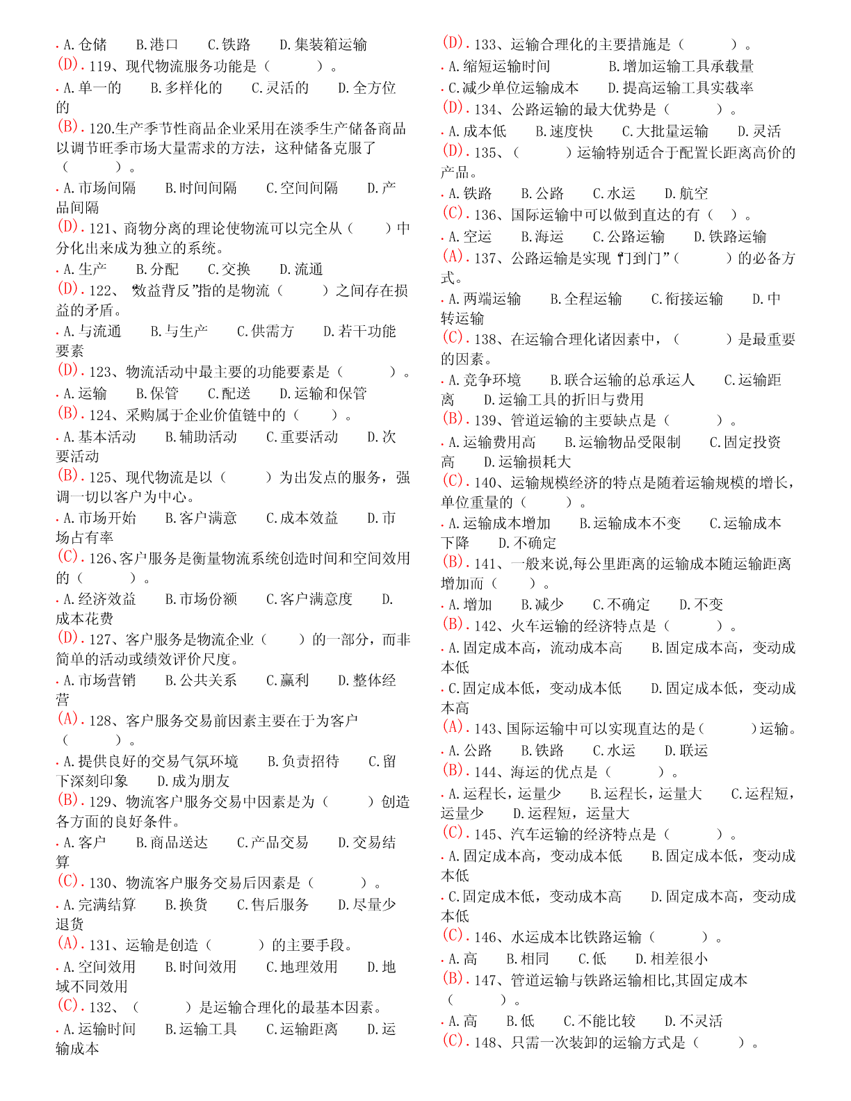
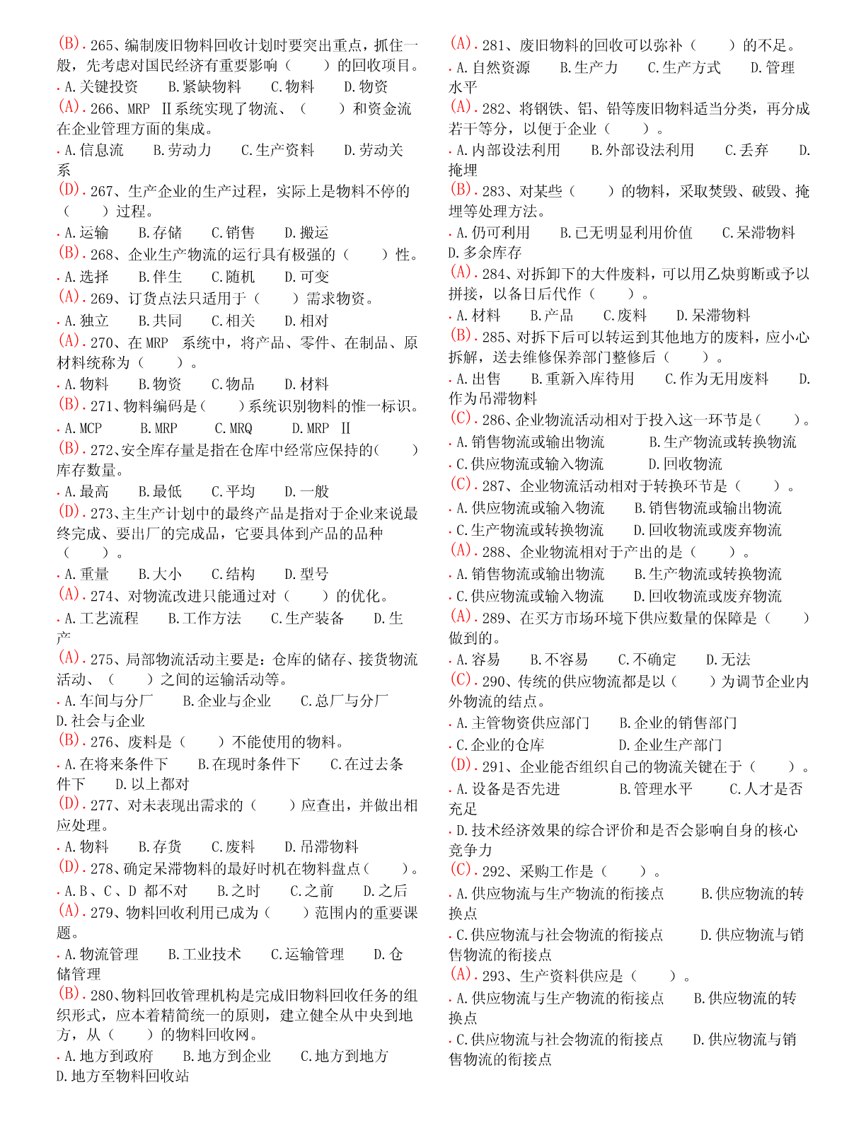
现代物流管理基础一特征称为物流的()。1、物流是()流程的一部分A.效益背反B.复杂性C.动态性D.系统性A.一体化B.供应链15、物流线路密度经济和物流网络的幅员经济,是指物C.市场营销D.国际贸易流的()特征。2、第一代物流是指()。A.复杂性B.中间层次性A.机械物流B.人工物流C.网络经济性D.效益背反C.自动化物流D.集成物流16、在物流领域采取的如:直达运输、联合运输、看板、3、第二代物流是()。实行按专门线路配送等管理技术手段,是为了实现A.集成物流B.智能型物流()的目标。C.机械物流D.自动化物流A.速度经济B.降低成本4、第五代物流是()。C.规模经济D.范围经济A.人工物流B.智能型物流C.机械物流D.自动化物流17、在物流系统中引入机械化、自动化、电子计算机技5、第三代物流是()。术的应用、通信技术、网络的建立,是为了实现()A.人工物流B.机械物流的目标。C.自动化物流D.集成物流A.速度经济B.降低成本6、第四代物流是()。C.规模经济D.范围经济A.人工物流B.机械物流18、物流企业在同时提供运输、仓储、流通加工、配送C.自动化物流D.集成物流以及这些功能集成的服务时远比单独建立起一个个功能7、物流从()角度可划分为宏观物流与微观物流。性企业来提供运输、仓储、流通加工、配送更具效益。A.物流在经济中的运行角度目的是为了实现()的目标。B.物流服务对象角度A.速度经济B.降低成本C.物流活动空间范围角度C.规模经济D.范围经济D.物流活动的动作主体19、通过物流活动有效组织和协调,能够对企业的成本8、物流从()角度可划分为社会物流与企业物流。降低和差异化产生影响,从而形成()。A.物流在经济中的运行角度A.竞争优势B.降低成本B.物流服务对象角度C.规模经济D.范围经济C.物流活动空间范围角度20、强调在中央控制下各个自动化物流设备的协同性,是D.物流活动的动作主体指第()代物流。9、物流从()角度可划分为国际物流、国内物流和A.一B.二C.三D.四区域物流。21、采用机器人堆垛物料和包装、监视物流过程及执行A.物流在经济中的运行角度某些过程,是第()代物流。B.物流服务对象角度A.一B.二C.三D.四C.物流活动空间范围角度22、人工物流是指()。D.物流活动的动作主体A.第一代物流B.第二代物流10、物流从()角度可划分为第一方物流、第二方C.第三代物流D.第四代物流物流、第三方物流、第四方物流。23、机械物流是指()。A.物流在经济中的运行B.物流服务对象A.第一代物流B.第二代物流C.物流活动空间范围D.物流活动的运作主体C.第三代物流D.第四代物流11、物流活动地域跨度大、时间跨度大,这一现象体现24、自动化物流是指()。物流的()特征。A.第一代物流B.第二代物流A.系统性B.客观性C.第三代物流D.第四代物流C.大跨度性D.动态性25、集成化物流是指()。12、物流系统随需求、供应、渠道、价格的变化,而难A.第一代物流B.第二代物流于长期稳定。这一现象体现物流的()特征。C.第三代物流D.第四代物流A.系统性B.客观性26、智能化物流是指()。C.大跨度性D.动态性A.第二代物流B.第三代物流13、物流系统本身具有可分性,可以分成若干个子系统,C.第四代物流D.第五代物流同时物流系统在整个社会再生产中又处于流通环节中。27、在一个单一工作站的物资流动是指()。这一现象体现物流的()特征。A.工场物流B.设施物流A.复杂性B.中间层次性C.企业物流D.供应链物流C.网络经济性D.效益背反28、在一个设施内的工作站之间的物资流动是指()。14、物流系统中某一项活动得到优化将会使系统中的另A.工场物流B.设施物流一活动相应劣化,甚至会出现系统总体恶化的结果。这C.企业物流D.供应链物流46、()的目标是使得个人在单个机器上的工作沿安29、在设施之间和企业流程中的物资和信息流动过程是装线工作的物资移动呈平滑状态。指()。A.工场物流B.设施物流A.工场物流B.设施物流C.企业物流D.供应链物流C.企业物流D.供应链物流30、企业之间的物资、信息和资金的流动是指()。47、宏观物流的主要特点是()。A.全球物流B.设施物流A.综合性和全局性B.具体性和局部性C.企业物流D.供应链物流C.综合性和战略性D.客观性和全局性31、跨国间的物资、信息和资金流动是指()。48、微观物流的主要特点是()。A.全球物流B.设施物流A.综合性和全局性B.具体性和局部性C.综合性和C.企业物流D.供应链物流战略性D.客观性和全局性32、由卖方、生产者、供应者组织的物流活动,是第()
单篇购买
VIP会员(1亿+VIP文档免费下)

扫码即表示接受《下载须知》

现代物流管理基础考题题库

文档大小:4.6MB

限时特价:扫码查看

• 请登录后再进行扫码购买
• 使用微信/支付宝扫码注册及付费下载,详阅 用户协议 隐私政策
• 如已在其他页面进行付款,请刷新当前页面重试
• 付费购买成功后,此文档可永久免费下载
年会员
99.0
¥199.0

6亿VIP文档任选,共次下载特权。

已优惠

微信/支付宝扫码完成支付,可开具发票

VIP尽享专属权益

VIP文档免费下载

赠送VIP文档免费下载次数

阅读免打扰

去除文档详情页间广告

专属身份标识

尊贵的VIP专属身份标识

高级客服

一对一高级客服服务

多端互通

电脑端/手机端权益通用

手机号注册 用户名注册
我已阅读并接受《用户协议》《隐私政策》
已有账号?立即登录
我已阅读并接受《用户协议》《隐私政策》
已有账号?立即登录
登录
手机号登录 微信扫码登录
微信扫一扫登录 账号密码登录

首次登录需关注“豆柴文库”公众号

新用户注册
VIP会员(1亿+VIP文档免费下)
年会员
99.0
¥199.0

6亿VIP文档任选,共次下载特权。

已优惠

微信/支付宝扫码完成支付,可开具发票

VIP尽享专属权益

VIP文档免费下载

赠送VIP文档免费下载次数

阅读免打扰

去除文档详情页间广告

专属身份标识

尊贵的VIP专属身份标识

高级客服

一对一高级客服服务

多端互通

电脑端/手机端权益通用