您所在位置: 网站首页 / 文档列表 / 毕业论文 / 文档详情
毕业设计(:掘进机综合保护装置设计.doc 立即下载
上传人:天马****23 上传时间:2024-09-08 格式:DOC 页数:44 大小:2.8MB 金币:10 举报 版权申诉
预览加载中,请您耐心等待几秒...

毕业设计(:掘进机综合保护装置设计.doc

毕业设计(:掘进机综合保护装置设计.doc

预览

免费试读已结束,剩余 34 页请下载文档后查看

10 金币

下载文档

如果您无法下载资料,请参考说明:

1、部分资料下载需要金币,请确保您的账户上有足够的金币

2、已购买过的文档,再次下载不重复扣费

3、资料包下载后请先用软件解压,在使用对应软件打开

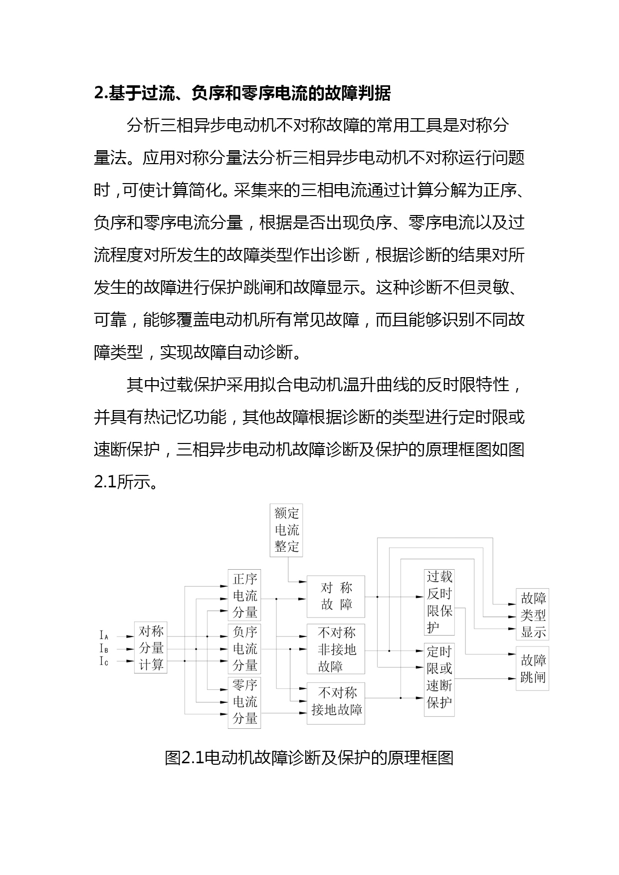
毕业设计(:掘进机综合保护装置设计(完整版)资料(可以直接使用,可编辑优秀版资料,欢迎下载)掘进机综合保护装置的各种保护原理及故障判据随着我国煤炭事业的蓬勃发展,煤矿对掘进机电气系统的性能、质量、品种的要求也越来越高。由于矿井下环境比较恶劣,掘进机采掘的煤岩很硬,而且涉及防爆,恶劣的环境常常导致电机产生过流、短路、断相、绝缘老化等事故,这就给掘进机的综合保护技术提出了非常高的要求,它要求比其它的电机保护更先进、更快速和更全面的保护。因为掘进机的综合保护主要是对电机的保护,所以本章主要是分析电机的故障特征和保护原理,从分析电动机的各类故障入手,找出各种故障的故障判据,进而推出相应的保护算法。本文采用的电动机保护算法是在传统的检测三相电流经电流电压变换送监幅电路作为判据方法的基础上,采用以检测过流幅值、零序电流和负序电流分量为基础的故障判据,并在这个基础上形成了各种保护的算法。掘进机综合保护装置常见保护形式掘进机的综合保护主要是对电动机的保护,矿用隔爆型三相异步电动机是掘进机电气系统的主要组成部分,它与液压系统配合操作,可自如的实现整机的各种生产作业。作为电气主设备,电动机的运行正常与否,直接关系整机的性能,所以要高度重视,除了对电机的保护外,掘进机还有很多极其重要的保护形式。现对掘进机常见故障和矿井下的实际需要投入的主要的保护形式介绍如下:1.瓦斯闭锁保护:当瓦斯检测仪测得的瓦斯含量达到1%时报警,达到1.5%时,保护装置通过程序停前级电源。2.粘连保护:开机前和停机后保护装置检测真空接触器的主触点是否断开。3.漏电闭锁:当掘进机电气系统主电路单相对地绝缘电阻值降到规定值以下时电机不能启动。(参考值AC1140V为40KΩ,AC660V为22KΩ)4.低压漏电保护:当AC220V、AC120V、AC24V低压线路对地绝缘降低到规定值时保护动作,显示220V漏电、120V漏电或24V漏电。(参考值AC220V为5KΩ,AC120V为3KΩ,AC24V为2KΩ)5.电机温度保护:由于冷却系统故障或环境温度过高,油泵和截割电机绕组温度达到155℃时,埋在电机定子绕组中的温度继电器动作,保护装置通过程序控制油泵或截割电机停止运转电机冷却后自动复位。对应热敏电阻阻值为1.8KΩ~2KΩ。6.门闭锁保护:矿用掘进机的电气系统开关箱左右门上均有门闭锁行程开关,保证只有门关严后才能送电开机,防止井下的违章作业。7.联锁保护:只有矿用掘进机的油泵电机起动后才能起动其他电机,油泵电机起动后,截割电机才能起动“报警”,截割电机报警5~10秒后才能起动截割电机。8.对称故障保护:对称故障主要有对称过载、堵转、对称稳态短路等,这类故障对电动机的损害主要是由于电流增大所引起的热效应和机械应力,使绕组发热甚至损坏。9.不对称故障保护:电动机的不对称故障主要有断相、相间短路、匝间短路、不平衡运行、接地短路等。不对称故障对电动机的损害不仅仅是电流增加引起的发热,更重要的是不对称引起负序效应给电动机运行带来的隐患。因此,电动机运行缺陷的早期诊断是非常重要的。以上掘进机的微机保护主要通过测量电量(电流、电压以及开关状态等)来监测机器的运行状况,其中瓦斯检测、粘连漏电检测、门锁检测属于闭锁保护,同时瓦斯保护又属于监测保护,即在机器运行的过程中发现瓦斯超限可以及时切断前级电源,具体的保护方法在第4章进行详细的介绍。下面主要集中阐述对电机的保护,引起矿用隔爆型三相异步电动机的常见故障可分为对称故障和不对称故障两大类[9,10]。对称故障的主要特征是发生故障时三相仍基本对称,只是电流幅值增大,所引起的热效应在散热条件差的情况下特别容易烧坏电机。因此,对称故障可以由电流过流程度来反映,所以仍然以电流强度作为故障判据。不对称故障其实是电动机运行中比较常见的故障,故障之初并没有出现明显的电流增大,如果处理不及时会导致事故扩大,引发电动机机端过热、转子及起动力矩降低等问题,严重的损坏了电动机。不对称故障对电动机的损害主要是负序电流引起的负序效应,如果有过电流出现,还会使绕组发热,此类故障明显特征是电动机定子电流出现负序电流和零序电流。传统的电子型保护装置都是通过三相电流的过流程度来反映电机的故障特征的,但这类保护装置存在很多问题,原因是这类保护只能检测电机发生的对称故障,对于不出现明显的电流增加的不对称故障却不能够及时的作出判断[30,31]。本文针对传统的保护装置存在的问题,利用对称分量法,增加了不对称故障的检测,即通过对各相电流的计算分解出负序电流分量和零序电流分量,用来作为发生不对称故障的故障判据,从而实现电动机全面的综合保护。掘进机用矿用隔爆型三相异步电动机故障特征分析1.三相异步电动机的故障特征及保护类型三相异步电动机发生对称故障的
单篇购买
VIP会员(1亿+VIP文档免费下)

扫码即表示接受《下载须知》

毕业设计(:掘进机综合保护装置设计

文档大小:2.8MB

限时特价:扫码查看

• 请登录后再进行扫码购买
• 使用微信/支付宝扫码注册及付费下载,详阅 用户协议 隐私政策
• 如已在其他页面进行付款,请刷新当前页面重试
• 付费购买成功后,此文档可永久免费下载
年会员
99.0
¥199.0

6亿VIP文档任选,共次下载特权。

已优惠

微信/支付宝扫码完成支付,可开具发票

VIP尽享专属权益

VIP文档免费下载

赠送VIP文档免费下载次数

阅读免打扰

去除文档详情页间广告

专属身份标识

尊贵的VIP专属身份标识

高级客服

一对一高级客服服务

多端互通

电脑端/手机端权益通用

手机号注册 用户名注册
我已阅读并接受《用户协议》《隐私政策》
已有账号?立即登录
我已阅读并接受《用户协议》《隐私政策》
已有账号?立即登录
登录
手机号登录 微信扫码登录
微信扫一扫登录 账号密码登录

首次登录需关注“豆柴文库”公众号

新用户注册
VIP会员(1亿+VIP文档免费下)
年会员
99.0
¥199.0

6亿VIP文档任选,共次下载特权。

已优惠

微信/支付宝扫码完成支付,可开具发票

VIP尽享专属权益

VIP文档免费下载

赠送VIP文档免费下载次数

阅读免打扰

去除文档详情页间广告

专属身份标识

尊贵的VIP专属身份标识

高级客服

一对一高级客服服务

多端互通

电脑端/手机端权益通用