您所在位置: 网站首页 / 文档列表 / 贸易 / 文档详情
国际经济与贸易专业课·物流管理知识点整合.pdf 立即下载
上传人:文库****品店 上传时间:2024-09-08 格式:PDF 页数:6 大小:318KB 金币:10 举报 版权申诉
预览加载中,请您耐心等待几秒...

国际经济与贸易专业课·物流管理知识点整合.pdf

国际经济与贸易专业课·物流管理知识点整合.pdf

预览

在线预览结束,喜欢就下载吧,查找使用更方便

10 金币

下载文档

如果您无法下载资料,请参考说明:

1、部分资料下载需要金币,请确保您的账户上有足够的金币

2、已购买过的文档,再次下载不重复扣费

3、资料包下载后请先用软件解压,在使用对应软件打开

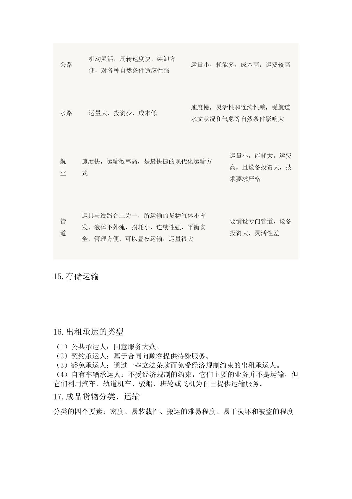
物流管理知识点整合1.什么是物流管理?物流管理是指在社会再生产过程中,根据物质资料实体流动的规律,应用管理的基本原理和科学方法,对物流活动进行计划、组织、指挥、协调、控制和监督,使各项物流活动实现最佳的协调与配合,以降低物流成本,提高物流效率和经济效益。2.什么是供应链?供应链是流程、职能、活动、关系以及产品、服务、信息、资金从原材料生产者直到最终消费者在企业内和企业间移动路径的组合。3.供应链合作供应链合作:供应链成员之间、企业与其供应链或顾客之间建立的正式或非正式的合作关系,以提高各方的整体业务绩效。4.供应链四大使能要素(1)理解顾客权力增加的影响(2)建立适当的关系机构(3)借助技术增强可视性和沟通(4)供应链服务提供商的使用5.实施供应链管理的阻碍要素(1)规制和政治因素(2)缺乏高层管理的承诺(3)不愿分享或使用相关信息(4)不兼容的信息系统(5)不相容的企业文化(6)全球化挑战6.按重要性程度分:关键性物流活动和支持性物流活动(1)关键性物流活动:每一个物流渠道都会发生,或者占总物流成本比重很大,或是有效协调、完成物流工作的关键环节。客户服务、运输、物流信息管理、库存管理(2)支持性物流活动仓储、物料搬运、采购、包装7.SCOR模型流程SCOR模型识别与供应链管理相关的六种流程——计划、采购、制造、交货、退货和使能(1)计划:平衡总需求和供应链以开发最能满足采购、生产和发货需求的一连串活动的流程。(2)采购:获取物品和服务以满足计划需求和实际需求的流程。(3)制造:将产品转化为成品状态以满足计划需求和实际需求的流程。(4)交货:提供产品和服务以满足计划需求和实际需求的流程,通常包括订单管理、运输管理和配送管理。(5)退货:与任何原因的退货或接收退货相关的流程。可发展到发货后的顾客支持。(6)使能:为供应链管理关系、绩效和信息的流程。与供应链相关的所有内外部流程相互作用、相互影响。8.物流信息系统ERP(企业资源计划):ERP是一种主要面向制造行业进行物质资源、资金资源和信息资源集成一体化管理的企业信息管理系统。ERP是一个以管理会计为核心可以提供跨地区、跨部门、甚至跨公司整合实时信息的企业管理软件。针对物资资源管理(物流)、人力资源管理(人流)、财务资源管理(财流)、信息资源管理(信息流)集成一体化的企业管理软件。它可以让企业自动集成大部分业务流程,分享企业通用的数据和实践,在实施环境中生成并访问信息。EDI(电子数据交换):在计算机之间传递结构化的交易数据。9.顾客服务顾客服务:在时间、可靠性、沟通和便利性等方面满足用户需要的物流管理能力。可靠性体现在一致的订货周期、安全支付和完整支付。10.需求管理需求管理是指沿着供应链及其市场的一条协调的需求流的创造。备货型生产(产品在顾客订单到达之前已生产)订货型生产(产品在顾客订单到达之后才开始生产)11.营销渠道营销渠道是指从生产地向消费地移动商品和转移商品所有权所必需的一系列机构。包括营销过程中的所有机构和营销活动。主要的传统机构有制造商、批发商和零售商。所有权渠道:涉及商品所有权的变动,商品本身可以实际不在现场或甚至不存在。协商渠道:是形成买卖协议的渠道。财务渠道:处理货物的付款事务。促销渠道:关注新产品和现有产品的促销。物流渠道:分类整合功能,弥合了生产者生成的产品、服务分类与消费者所要求的产品、服务分类之间的差异。步骤,整理、累积、分配、分类。12.库存管理(1)库存:指为达到多种目的而维持的物品和物料的存货,它主要用于满足正常的需求。(2)库存作用:A.保证及提高客户服务水平B.有效平衡供给需求如周期波动C.规模经济D.防止不确定性,减少风险(3)库存种类A.按物资特性分原材料、在制品、制成品、维修库存(零备件、易耗品)B.按库存状态分在库、在途(可视性正逐渐加强)C.按存货目的分1、经常性库存(Cycleorbasestock)为满足两次进货期间市场的一般需求或生产经营需要而储存的物资(两次采购间要消耗)2、安全库存(Safetyorbufferstock)防止需求波动或订单周期不确定而存储的物资(要准确预测实有难度,现实中常出现意外)3、季节性库存(季节性需求,供应)(Speculativestock)农产品、节日需求(圣诞帽、国旗、鞭炮。。。4、促销库存5、投机库存(铜、矿石、稀土、酒。。。)6、积压库存(4)库存持有成本:为保有库存而支出的成本(固定成本、可变成本)。(5)库存周转率在一年内库存可被销售的次数,可由已销售货物的成本除
单篇购买
VIP会员(1亿+VIP文档免费下)

扫码即表示接受《下载须知》

国际经济与贸易专业课·物流管理知识点整合

文档大小:318KB

限时特价:扫码查看

• 请登录后再进行扫码购买
• 使用微信/支付宝扫码注册及付费下载,详阅 用户协议 隐私政策
• 如已在其他页面进行付款,请刷新当前页面重试
• 付费购买成功后,此文档可永久免费下载
年会员
99.0
¥199.0

6亿VIP文档任选,共次下载特权。

已优惠

微信/支付宝扫码完成支付,可开具发票

VIP尽享专属权益

VIP文档免费下载

赠送VIP文档免费下载次数

阅读免打扰

去除文档详情页间广告

专属身份标识

尊贵的VIP专属身份标识

高级客服

一对一高级客服服务

多端互通

电脑端/手机端权益通用

手机号注册 用户名注册
我已阅读并接受《用户协议》《隐私政策》
已有账号?立即登录
我已阅读并接受《用户协议》《隐私政策》
已有账号?立即登录
登录
手机号登录 微信扫码登录
微信扫一扫登录 账号密码登录

首次登录需关注“豆柴文库”公众号

新用户注册
VIP会员(1亿+VIP文档免费下)
年会员
99.0
¥199.0

6亿VIP文档任选,共次下载特权。

已优惠

微信/支付宝扫码完成支付,可开具发票

VIP尽享专属权益

VIP文档免费下载

赠送VIP文档免费下载次数

阅读免打扰

去除文档详情页间广告

专属身份标识

尊贵的VIP专属身份标识

高级客服

一对一高级客服服务

多端互通

电脑端/手机端权益通用