您所在位置: 网站首页 / 文档列表 / 专业课 / 文档详情
福州大学研究生入学考试机械原理硕士试题.doc 立即下载
上传人:天马****23 上传时间:2024-09-08 格式:DOC 页数:61 大小:4.1MB 金币:10 举报 版权申诉
预览加载中,请您耐心等待几秒...

福州大学研究生入学考试机械原理硕士试题.doc

福州大学研究生入学考试机械原理硕士试题.doc

预览

免费试读已结束,剩余 51 页请下载文档后查看

10 金币

下载文档

如果您无法下载资料,请参考说明:

1、部分资料下载需要金币,请确保您的账户上有足够的金币

2、已购买过的文档,再次下载不重复扣费

3、资料包下载后请先用软件解压,在使用对应软件打开

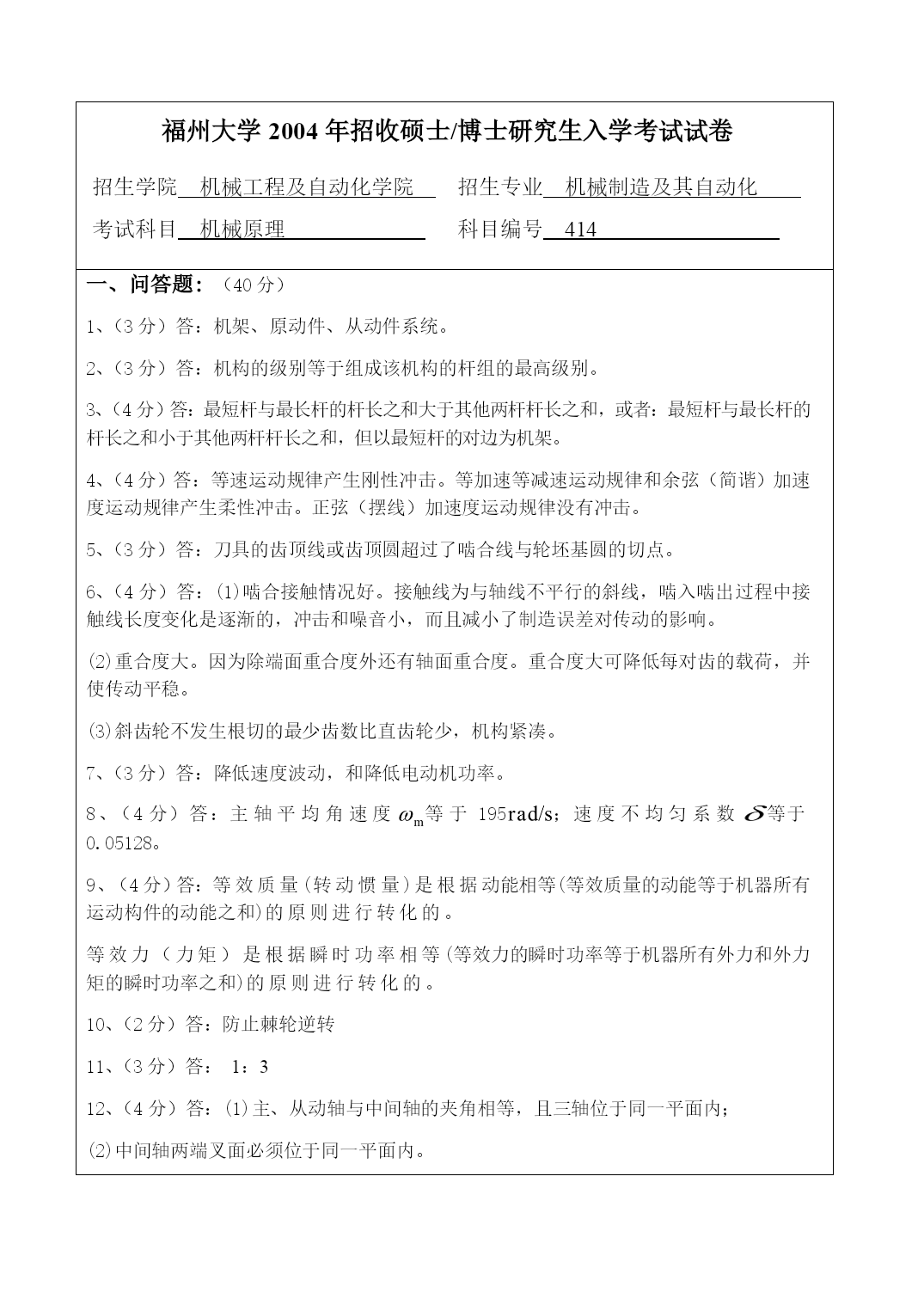
福州大学研究生入学考试机械原理硕士试题(完整版)(文档可以直接使用,也可根据实际需要修改使用,可编辑欢迎下载)福州大学2004年招收硕士/博士研究生入学考试试卷招生学院机械工程及自动化学院招生专业机械制造及其自动化考试科目机械原理科目编号414一、问答题:(40分)1、(3分)从机构结构和组成的观点来看,机构是由哪三部分组成的?2、(3分)机构的级别是如何定级的?3、(4分)双摇杆机构存在的条件是什么?4、(4分)在凸轮机构几种基本的从动件运动规律中,什么运动规律使凸轮机构产生刚性冲击?什么运动规律产生柔性冲击?什么运动规律则没有冲击?5、(3分)用范成法加工渐开线直齿圆柱齿轮,发生根切的原因是什么?6、(4分)与直齿轮传动相比较,斜齿轮传动的主要优点是什么,并简述其理由。7、(3分)机器中安装飞轮的目的是什么?8、(4分)某机器主轴的最大角速度,最小角速度,则该机器的主轴平均角速度等于多少?机器运转的速度不均匀系数等于多少?9、(4分)机器等效动力学模型中的等效质量(转动惯量)是根据什么原则进行转化的?等效力(力矩)又是根据什么原则进行转化的?10、(2分)齿式棘轮机构制动爪的作用是什么?11、(3分)在单销四槽的外槽轮机构中,槽轮转动的时间与静止的时间之比为多少?12、(4分)在满足什么条件时,双万向铰链机构的主、从动轴的角速度比恒为1?二、计算题1、(8分)在图示机构中,若以构件1为主动件,试:(1)计算自由度,说明是否有确定运动。(2)如要使构件6有确定运动,则可如何修改?说明修改的要点,并用简图表示。共72、(8分)在图示机构中,已知原动件1以匀角速度1沿逆时针方向转动,试确定:(1)机构的全部瞬心;(2)构件3的速度(需写出表达式)。3、(12分)注意:3a或3b任选一题!!若两题都作,则只计3a的成绩。3a、图示机构中,已知构件尺寸及构件1的等角速度ω1。试用矢量方程图解法求机构在图示位置时构件3的角速度ω3和角加速度α3,并用影像法求构件3上F点和C点的速度和加速度。(要求列出矢量方程式,式中应分析各矢量大小和方向,画出速度和加速度图,写出结果表达式)3b、ThefirstlineofthesubroutineRRP,RPR,andLINKis:SUBRRP(M,YB,LAB,XA,YA,VAX,VAY,AAX,AAY,QAB,WAB,EAB)SUBRPR(M,LAB,XA,YA,VAX,VAY,AAX,AAY,XC,YC,VCX,VCY,ACX,ACY,QBD,W,E)SUBLINK(XA,YA,VAX,VAY,AAX,AAY,Q,W,E,LAB,XB,YB,VBX,VBY,ABX,ABY),respectively.Inthemechanism,XB=YB=0,XF=100,YF=60,YC=120,LFE=50mm,LEC=130mm,LDE=105mm,LAB=160mm,DEC=30.ThecrankFErotatesataconstantspeedof10rad/sec.AmainprogramisrequiredtoanalyzetheoutputmotionsofthepointA.ThemechanismwillbeanalyzedforthewholecyclewhenthedriverFErotatesfrom0to360withastepsizeof5.4、(6分)图示为一偏置曲柄滑块机构。试问:AB杆成为曲柄的条件是什么?若以曲柄为主动件,机构的最大压力角等于多少(写出表达式)?发生在什么位置?5、(4分)在图示的曲柄摆动导杆机构中,曲柄1为主动件,构件3为从动件,试在图中画出该机构的极位夹角和摆动导杆的最大摆角6、(10分)如图所示铰链四杆机构运动简图中,构件1为原动件。(1)判断构件1能否成为曲柄;(2)用作图法求出构件3的最大摆角;(3)用作图法求出机构的最小传动角;(4)当分别固定构件1、2、3、4时,各获得何种机构?7、(8分)在曲柄摇杆机构中,已知曲柄AB与摇杆CD上的标线ED的两组对应位置如图所示,且ED的第二个位置E2D是其极限位置。试设计此曲柄摇杆机构。8、(10分)图示凸轮机构,要求:(1)写出该凸轮机构的名称;(2)画出凸轮的基圆;(3)画出从升程开始到图示位置时从动件的位移s,相对应的凸轮转角,B点处机构的压力角B,从动件处在最低位置时机构的压力角0.9、(10分)一对使用已久的直齿圆柱标准齿轮需要修复,其基本参数为:mm,,,,,。现在要求中心距不变,而大齿轮因修复齿面需将齿顶圆直径减小3mm。(1)试问能否采用等
单篇购买
VIP会员(1亿+VIP文档免费下)

扫码即表示接受《下载须知》

福州大学研究生入学考试机械原理硕士试题

文档大小:4.1MB

限时特价:扫码查看

• 请登录后再进行扫码购买
• 使用微信/支付宝扫码注册及付费下载,详阅 用户协议 隐私政策
• 如已在其他页面进行付款,请刷新当前页面重试
• 付费购买成功后,此文档可永久免费下载
年会员
99.0
¥199.0

6亿VIP文档任选,共次下载特权。

已优惠

微信/支付宝扫码完成支付,可开具发票

VIP尽享专属权益

VIP文档免费下载

赠送VIP文档免费下载次数

阅读免打扰

去除文档详情页间广告

专属身份标识

尊贵的VIP专属身份标识

高级客服

一对一高级客服服务

多端互通

电脑端/手机端权益通用

手机号注册 用户名注册
我已阅读并接受《用户协议》《隐私政策》
已有账号?立即登录
我已阅读并接受《用户协议》《隐私政策》
已有账号?立即登录
登录
手机号登录 微信扫码登录
微信扫一扫登录 账号密码登录

首次登录需关注“豆柴文库”公众号

新用户注册
VIP会员(1亿+VIP文档免费下)
年会员
99.0
¥199.0

6亿VIP文档任选,共次下载特权。

已优惠

微信/支付宝扫码完成支付,可开具发票

VIP尽享专属权益

VIP文档免费下载

赠送VIP文档免费下载次数

阅读免打扰

去除文档详情页间广告

专属身份标识

尊贵的VIP专属身份标识

高级客服

一对一高级客服服务

多端互通

电脑端/手机端权益通用