您所在位置: 网站首页 / 文档列表 / 市政工程 / 文档详情
深圳建设项目交通影响评价工作指引.pdf 立即下载
上传人:文库****品店 上传时间:2024-09-08 格式:PDF 页数:32 大小:2.7MB 金币:10 举报 版权申诉
预览加载中,请您耐心等待几秒...

深圳建设项目交通影响评价工作指引.pdf

深圳建设项目交通影响评价工作指引.pdf

预览

免费试读已结束,剩余 22 页请下载文档后查看

10 金币

下载文档

如果您无法下载资料,请参考说明:

1、部分资料下载需要金币,请确保您的账户上有足够的金币

2、已购买过的文档,再次下载不重复扣费

3、资料包下载后请先用软件解压,在使用对应软件打开

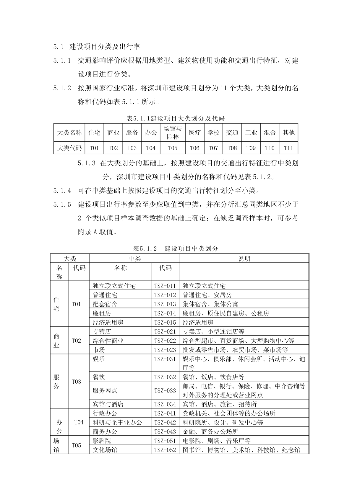
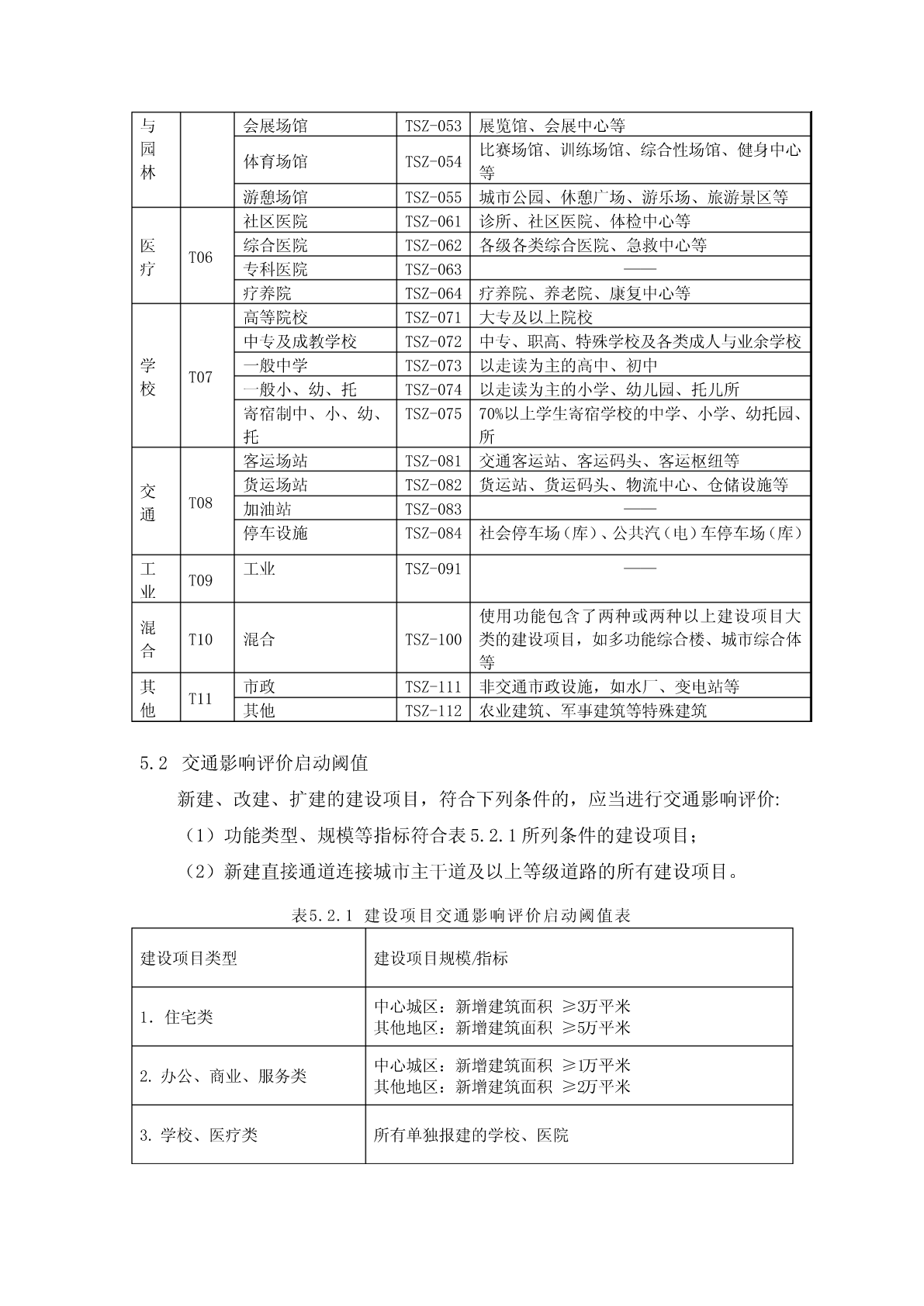
深圳市建设项目交通影响评价工作指引(试行)深圳市交通运输委员会二○一三年五月目录市交通运输委关于印发《深圳市建设项目交通................................................................错误!未定义书签。影响评价工作指引(试行)》的通知....................................................................................错误!未定义书签。1范围..................................................................................................................................................................42规范性引用文件..............................................................................................................................................43术语和定义......................................................................................................................................................43.1........................................................................................................................................................................43.2........................................................................................................................................................................43.3........................................................................................................................................................................43.4........................................................................................................................................................................43.5........................................................................................................................................................................43.6........................................................................................................................................................................53.7........................................................................................................................................................................53.8....................................
单篇购买
VIP会员(1亿+VIP文档免费下)

扫码即表示接受《下载须知》

深圳建设项目交通影响评价工作指引

文档大小:2.7MB

限时特价:扫码查看

• 请登录后再进行扫码购买
• 使用微信/支付宝扫码注册及付费下载,详阅 用户协议 隐私政策
• 如已在其他页面进行付款,请刷新当前页面重试
• 付费购买成功后,此文档可永久免费下载
年会员
99.0
¥199.0

6亿VIP文档任选,共次下载特权。

已优惠

微信/支付宝扫码完成支付,可开具发票

VIP尽享专属权益

VIP文档免费下载

赠送VIP文档免费下载次数

阅读免打扰

去除文档详情页间广告

专属身份标识

尊贵的VIP专属身份标识

高级客服

一对一高级客服服务

多端互通

电脑端/手机端权益通用

手机号注册 用户名注册
我已阅读并接受《用户协议》《隐私政策》
已有账号?立即登录
我已阅读并接受《用户协议》《隐私政策》
已有账号?立即登录
登录
手机号登录 微信扫码登录
微信扫一扫登录 账号密码登录

首次登录需关注“豆柴文库”公众号

新用户注册
VIP会员(1亿+VIP文档免费下)
年会员
99.0
¥199.0

6亿VIP文档任选,共次下载特权。

已优惠

微信/支付宝扫码完成支付,可开具发票

VIP尽享专属权益

VIP文档免费下载

赠送VIP文档免费下载次数

阅读免打扰

去除文档详情页间广告

专属身份标识

尊贵的VIP专属身份标识

高级客服

一对一高级客服服务

多端互通

电脑端/手机端权益通用