您所在位置: 网站首页 / 文档列表 / 矿业工程 / 文档详情
煤矿安全规程机电部分培训课件.doc 立即下载
上传人:天马****23 上传时间:2024-09-08 格式:DOC 页数:92 大小:1.2MB 金币:10 举报 版权申诉
预览加载中,请您耐心等待几秒...

煤矿安全规程机电部分培训课件.doc

煤矿安全规程机电部分培训课件.doc

预览

免费试读已结束,剩余 82 页请下载文档后查看

10 金币

下载文档

如果您无法下载资料,请参考说明:

1、部分资料下载需要金币,请确保您的账户上有足够的金币

2、已购买过的文档,再次下载不重复扣费

3、资料包下载后请先用软件解压,在使用对应软件打开

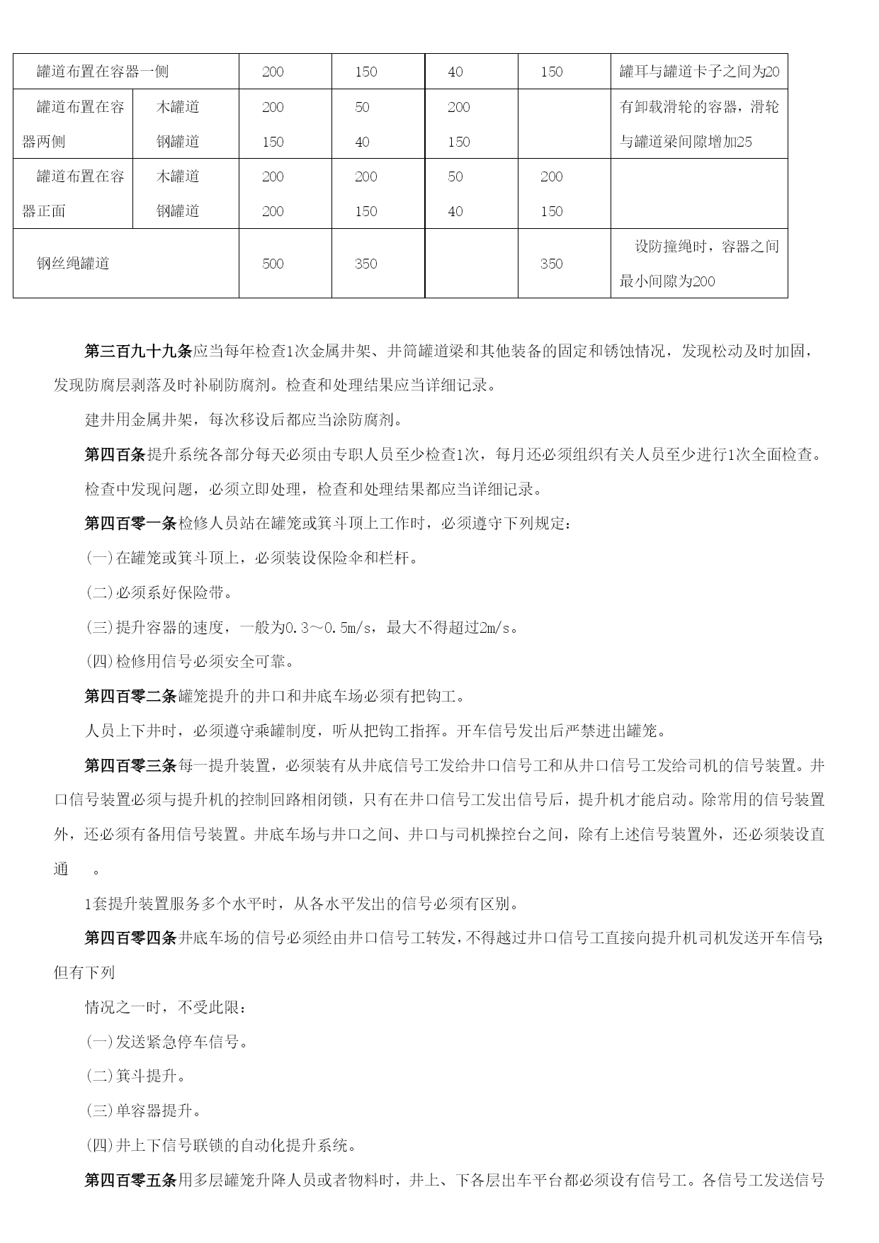
煤矿安全规程机电部分培训课件优质资料(可以直接使用,可编辑优质资料,欢迎下载)第九章运输、提升和空气压缩机第一节平巷和倾斜井巷运输第三百七十四条采用滚筒驱动带式输送机运输时,应当遵守下列规定:(一)采用非金属聚合物制造的输送带、托辊和滚筒包胶材料等,其阻燃性能和抗静电性能必须符合有关标准的规定。(二)必须装设防打滑、跑偏、堆煤、撕裂等保护装置,同时应当装设温度、烟雾监测装置和自动洒水装置。(三)应当具备沿线急停闭锁功能。(四)主要运输巷道中使用的带式输送机,必须装设输送带张紧力下降保护装置。(五)倾斜井巷中使用的带式输送机,上运时,必须装设防逆转装置和制动装置;下运时,应当装设软制动装置且必须装设防超速保护装置。(六)在大于16°的倾斜井巷中使用带式输送机,应当设置防护网,并采取防止物料下滑、滚落等的安全措施。(七)液力偶合器严禁使用可燃性传动介质(调速型液力偶合器不受此限)。(八)机头、机尾及搭接处,应当有照明。(九)机头、机尾、驱动滚筒和改向滚筒处,应当设防护栏及警示牌。行人跨越带式输送机处,应当设过桥。(十)输送带设计安全系数,应当按下列规定选取:1.棉织物芯输送带,8~9。2.尼龙、聚酯织物芯输送带,10~12。3.钢丝绳芯输送带,7~9;当带式输送机采取可控软启动、制动措施时,5~7。第三百八十条轨道线路应当符合下列要求:(一)运行7t及以上机车、3t及以上矿车,或者运送15t及以上载荷的矿井、采区主要巷道轨道线路,应当使用不小于30kg/m的钢轨;其他线路应当使用不小于18kg/m的钢轨。(二)卡轨车、齿轨车和胶套轮车运行的轨道线路,应当采用不小于22kg/m的钢轨。(三)同一线路必须使用同一型号钢轨,道岔的钢轨型号不得低于线路的钢轨型号。(四)轨道线路必须按标准铺设,使用期间应当加强维护及检修。第三百八十二条长度超过1.5km的主要运输平巷或者高差超过50m的人员上下的主要倾斜井巷,应当采用机械方式运送人员。运送人员的车辆必须为专用车辆,严禁使用非乘人装置运送人员。严禁人、物料混运。第三百八十四条新建、扩建矿井严禁采用普通轨斜井人车运输。生产矿井在用的普通轨斜井人车运输,必须遵守下列规定:(一)车辆必须设置可靠的制动装置。断绳时,制动装置既能自动发生作用,也能人工操纵。(二)必须设置使跟车工在运行途中任何地点都能发送紧急停车信号的装置。(三)多水平运输时,从各水平发出的信号必须有区别。(四)人员上下地点应当悬挂信号牌。任一区段行车时,各水平必须有信号显示。(五)应当有跟车工,跟车工必须坐在设有手动制动装置把手的位置。(六)每班运送人员前,必须检查人车的连接装置、保险链和制动装置,并先空载运行一次。第三百八十五条采用平巷人车运送人员时,必须遵守下列规定:(一)每班发车前,应当检查各车的连接装置、轮轴、车门(防护链)和车闸等。(二)严禁同时运送易燃易爆或者腐蚀性的物品,或者附挂物料车。(三)列车行驶速度不得超过4m/s。(四)人员上下车地点应当有照明,架空线必须设置分段开关或者自动停送电开关,人员上下车时必须切断该区段架空线电源。(五)双轨巷道乘车场必须设置信号区间闭锁,人员上下车时,严禁其他车辆进入乘车场。(六)应当设跟车工,遇有紧急情况时立即向司机发出停车信号。(七)两车在车场会车时,驶入车辆应当停止运行,让驶出车辆先行。第三百八十六条人员乘坐人车时,必须遵守下列规定:(一)听从司机及跟车工的指挥,开车前必须关闭车门或者挂上防护链。(二)人体及所携带的工具、零部件,严禁露出车外。(三)列车行驶中及尚未停稳时,严禁上下车和在车内站立。(四)严禁在机车上或者任意2车厢之间搭乘。(五)严禁扒车、跳车和超员乘坐。第三百八十七条倾斜井巷内使用串车提升时,必须遵守下列规定:(一)在倾斜井巷内安设能够将运行中断绳、脱钩的车辆阻止住的跑车防护装置。(二)在各车场安设能够防止带绳车辆误入非运行车场或者区段的阻车器。(三)在上部平车场入口安设能够控制车辆进入摘挂钩地点的阻车器。(四)在上部平车场接近变坡点处,安设能够阻止未连挂的车辆滑入斜巷的阻车器。(五)在变坡点下方略大于1列车长度的地点,设置能够防止未连挂的车辆继续往下跑车的挡车栏。上述挡车装置必须经常关闭,放车时方准打开。兼作行驶人车的倾斜井巷,在提升人员时,倾斜井巷中的挡车装置和跑车防护装置必须是常开状态并闭锁。第三百八十八条倾斜井巷使用提升机或者绞车提升时,必须遵守下列规定:(一)采取轨道防滑措施。(二)按设计要求设置托绳轮(辊),并保持转动灵活。(三)井巷上端的过卷距离,应当根据巷道倾角、设计载荷、最大提升速度和实际制动力等参量计算确定,并有1.5倍的备用
单篇购买
VIP会员(1亿+VIP文档免费下)

扫码即表示接受《下载须知》

煤矿安全规程机电部分培训课件

文档大小:1.2MB

限时特价:扫码查看

• 请登录后再进行扫码购买
• 使用微信/支付宝扫码注册及付费下载,详阅 用户协议 隐私政策
• 如已在其他页面进行付款,请刷新当前页面重试
• 付费购买成功后,此文档可永久免费下载
年会员
99.0
¥199.0

6亿VIP文档任选,共次下载特权。

已优惠

微信/支付宝扫码完成支付,可开具发票

VIP尽享专属权益

VIP文档免费下载

赠送VIP文档免费下载次数

阅读免打扰

去除文档详情页间广告

专属身份标识

尊贵的VIP专属身份标识

高级客服

一对一高级客服服务

多端互通

电脑端/手机端权益通用

手机号注册 用户名注册
我已阅读并接受《用户协议》《隐私政策》
已有账号?立即登录
我已阅读并接受《用户协议》《隐私政策》
已有账号?立即登录
登录
手机号登录 微信扫码登录
微信扫一扫登录 账号密码登录

首次登录需关注“豆柴文库”公众号

新用户注册
VIP会员(1亿+VIP文档免费下)
年会员
99.0
¥199.0

6亿VIP文档任选,共次下载特权。

已优惠

微信/支付宝扫码完成支付,可开具发票

VIP尽享专属权益

VIP文档免费下载

赠送VIP文档免费下载次数

阅读免打扰

去除文档详情页间广告

专属身份标识

尊贵的VIP专属身份标识

高级客服

一对一高级客服服务

多端互通

电脑端/手机端权益通用