您所在位置: 网站首页 / 文档列表 / 英语专业四八级 / 文档详情
旅游英语专业.docx 立即下载
上传人:又珊****ck 上传时间:2024-09-04 格式:DOCX 页数:25 大小: 金币:10 举报 版权申诉
预览加载中,请您耐心等待几秒...

旅游英语专业.docx

旅游英语专业.docx

预览

免费试读已结束,剩余 15 页请下载文档后查看

10 金币

下载文档

如果您无法下载资料,请参考说明:

1、部分资料下载需要金币,请确保您的账户上有足够的金币

2、已购买过的文档,再次下载不重复扣费

3、资料包下载后请先用软件解压,在使用对应软件打开

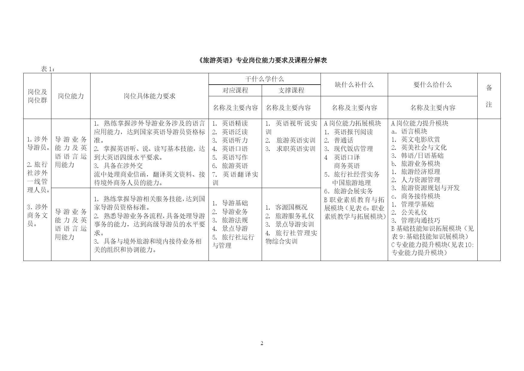
PAGEPAGEPAGE322旅游英语专业人才培养方案商贸旅游系旅游英语教研室一、招生对象与学制1.招生对象:高中。2.采用学分制,修业年限最高为六年。二、培养目标本专业面向旅游业,培养具有与本专业未来工作岗位相适应的职业素质和职业道德,较强的学习能力和创新意识,具备扎实的英语基础,掌握旅游业发展的基本规律,通晓旅行社运营管理、导游业务和酒店服务的高技能人才。三、适应岗位(岗位群)1.涉外导游员。2.旅行社涉外一线管理人员。3.涉外商务文员。四、岗位能力要求(见表1《旅游英语》专业岗位能力要求及课程分解表)五、专业素质要求1.基本要求学生在学期间必须获得以下4类证书,方能取得毕业资格。(1)4个职业技能证书;(2)社会公益服务证书;(3)企业经历证书;(4)学生科技社团证书2.技能和技术要求实施专业技能培养与职业标准对接,学生在学习期间必须获得下列资格证书中的4个,其中至少有1个是英语类高级证书,至少有2个是专业类证书。(1)英语四级(2)高级笔译(3)高级口译(4)中文导游证(5)英文导游证(6)普通话等级证书3.拓展要求学生在学期间,具备条件的同学可争取获得如下证书。(1)BEC(2)国家计算机二级(3)国家计算机三级(4)高级茶艺师《旅游英语》专业岗位能力要求及课程分解表表1:岗位及岗位群岗位能力岗位具体能力要求干什么学什么缺什么补什么要什么给什么备注对应课程支撑课程名称及主要内容名称及主要内容名称及主要内容名称及主要内容1.涉外导游员。2.旅行社涉外一线管理人员。3.涉外商务文员。导游业务能力及英语语言运用能力1.熟练掌握涉外导游业务涉及的语言应用能力,达到国家英语导游员资格标准。2.掌握英语听、说、读写基本技能,达到大英语四级水平要求。3.具备在涉外交流中处理商业信函,翻译英文资料、接待境外商务人员的能力。1.英语精读2.英语泛读3.英语听力4.英语口语5.英语写作6.旅游英语7.英语翻译实训1.英语视听说实训旅游英语实训求职英语实训A岗位能力拓展模块1.英语报刊阅读2.普通话3.现代饭店管理4英语口译商务英语5.旅行社经营实务中国旅游地理6.旅游会展实务B职业素质教育与拓展模块(见表6:职业素质教学与拓展模块)A岗位能力提升模块a.语言模块1.英文电影欣赏2.英美社会与文化3.韩语/日语基础b.旅游业务模块1.旅游经济原理2.人力资源管理3.旅游资源规划与开发c.商务接待模块1.管理学基础2.公关礼仪3.管理沟通技巧B基础技能知识拓展模块(见表9:基础技能知识展模块)C专业能力提升模块(见表10:专业能力提升模块)导游业务能力及英语语言运用能力1.熟练掌握导游相关服务技能,达到国家导游员资格标准。2.熟悉导游业务各流程,具备处理导游事务的能力,达到高级导游员的水平要求。3.具备与境外旅游和境内接待业务相关的组织和协调能力。1.导游基础2.导游业务3.旅游法规4.景点导游5.旅行社运行与管理1.客源国概况2.旅游服务礼仪3.景点导游实训4.旅行社管理实物综合实训涉外商务接待能力1.熟悉对外贸易实务流程,能够处理英文商务文件。2.掌握涉外服务技能,能够进行商务接待。3.具备扎实的英语文字能力,能够进行文献、资料的翻译与整理。1.商务沟通1.国际贸易实务2.秘书实务PAGEPAGEPAGE1822六、教学活动安排(见表2、表3)《旅游英语》专业教学活动周数分配表表2:项目学期课堂教学入学教育及军训实习(实训)毕业实践复习考试公益服务机动周假期合计I1242111526II153111526III153111526IV162111526V0201526VI020121总计584104044625151说明:1.“实习(实训)”栏为集中进行的实践教学,含实习、项目实训、综合实训等。2.“毕业实践”栏含专业综合能力训练、顶岗实习等。《旅游英语》专业教学活动进程表表3:学年学期1234567891011121314151617181920212223242526Ⅰ1△☆☆☆←———6————→∥○←———6———→○∷∥≡≡≡≡≡2←—————8————→∥○←—————7————→○○∷∥≡≡≡≡≡Ⅱ3←————8—————→∥○←—————7————→○○∷∥≡≡≡≡≡4←————8—————→∥○←————8——————→○∷∥≡≡≡≡≡Ⅲ5◎◎◎◎◎◎◎◎◎◎◎◎◎◎◎◎◎◎
单篇购买
VIP会员(1亿+VIP文档免费下)

扫码即表示接受《下载须知》

旅游英语专业

文档大小:

限时特价:扫码查看

• 请登录后再进行扫码购买
• 使用微信/支付宝扫码注册及付费下载,详阅 用户协议 隐私政策
• 如已在其他页面进行付款,请刷新当前页面重试
• 付费购买成功后,此文档可永久免费下载
年会员
99.0
¥199.0

6亿VIP文档任选,共次下载特权。

已优惠

微信/支付宝扫码完成支付,可开具发票

VIP尽享专属权益

VIP文档免费下载

赠送VIP文档免费下载次数

阅读免打扰

去除文档详情页间广告

专属身份标识

尊贵的VIP专属身份标识

高级客服

一对一高级客服服务

多端互通

电脑端/手机端权益通用

手机号注册 用户名注册
我已阅读并接受《用户协议》《隐私政策》
已有账号?立即登录
我已阅读并接受《用户协议》《隐私政策》
已有账号?立即登录
登录
手机号登录 微信扫码登录
微信扫一扫登录 账号密码登录

首次登录需关注“豆柴文库”公众号

新用户注册
VIP会员(1亿+VIP文档免费下)
年会员
99.0
¥199.0

6亿VIP文档任选,共次下载特权。

已优惠

微信/支付宝扫码完成支付,可开具发票

VIP尽享专属权益

VIP文档免费下载

赠送VIP文档免费下载次数

阅读免打扰

去除文档详情页间广告

专属身份标识

尊贵的VIP专属身份标识

高级客服

一对一高级客服服务

多端互通

电脑端/手机端权益通用