您所在位置: 网站首页 / 文档列表 / 公路/桥梁 / 文档详情
路基工程施工环保技术交底.doc 立即下载
上传人:天马****23 上传时间:2024-09-06 格式:DOC 页数:26 大小:1.3MB 金币:10 举报 版权申诉
预览加载中,请您耐心等待几秒...

路基工程施工环保技术交底.doc

路基工程施工环保技术交底.doc

预览

免费试读已结束,剩余 16 页请下载文档后查看

10 金币

下载文档

如果您无法下载资料,请参考说明:

1、部分资料下载需要金币,请确保您的账户上有足够的金币

2、已购买过的文档,再次下载不重复扣费

3、资料包下载后请先用软件解压,在使用对应软件打开

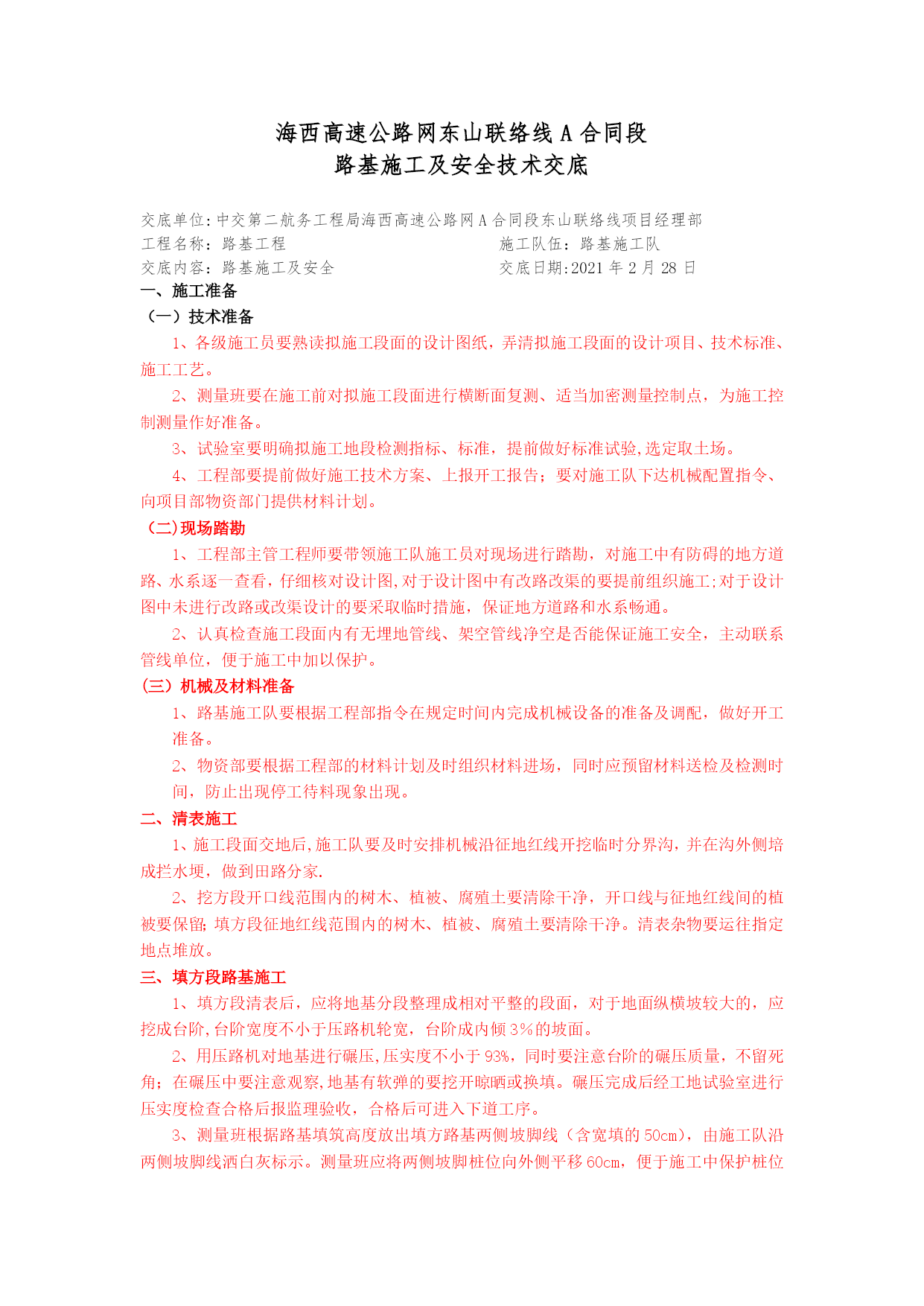
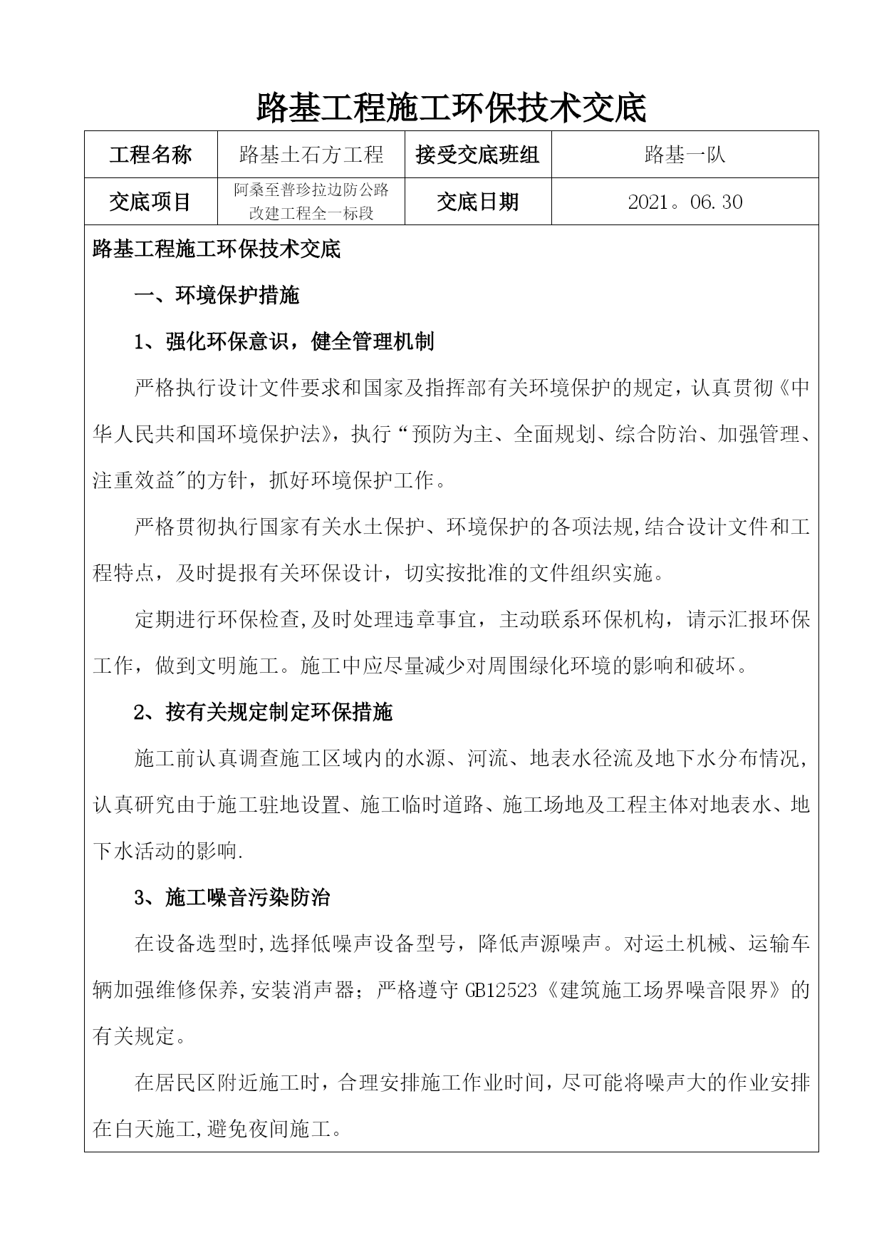
路基工程施工环保技术交底【实用文档】doc文档可直接使用可编辑,欢迎下载路基工程施工环保技术交底工程名称路基土石方工程接受交底班组路基一队交底项目阿桑至普珍拉边防公路改建工程全一标段交底日期2021。06.30路基工程施工环保技术交底一、环境保护措施1、强化环保意识,健全管理机制严格执行设计文件要求和国家及指挥部有关环境保护的规定,认真贯彻《中华人民共和国环境保护法》,执行“预防为主、全面规划、综合防治、加强管理、注重效益"的方针,抓好环境保护工作。严格贯彻执行国家有关水土保护、环境保护的各项法规,结合设计文件和工程特点,及时提报有关环保设计,切实按批准的文件组织实施。定期进行环保检查,及时处理违章事宜,主动联系环保机构,请示汇报环保工作,做到文明施工。施工中应尽量减少对周围绿化环境的影响和破坏。2、按有关规定制定环保措施施工前认真调查施工区域内的水源、河流、地表水径流及地下水分布情况,认真研究由于施工驻地设置、施工临时道路、施工场地及工程主体对地表水、地下水活动的影响.3、施工噪音污染防治在设备选型时,选择低噪声设备型号,降低声源噪声。对运土机械、运输车辆加强维修保养,安装消声器;严格遵守GB12523《建筑施工场界噪音限界》的有关规定。在居民区附近施工时,合理安排施工作业时间,尽可能将噪声大的作业安排在白天施工,避免夜间施工。噪声大的机械设备在布局上应远离居民点或施工人员驻地.4、粉尘污染防治对可能造成粉尘污染的设备安装污染控制系统。在运输或存放砂、石、水泥、粘土等容易产生扬尘的散装建筑材料时应加盖蓬布密闭。对土石方作业区及汽车运输道路要经常洒水,防止尘土飞扬,污染空气。路基石方开挖时,采取适当的爆破技术,减少粉尘的产生量,爆破后,采用水喷淋,降低空气中粉尘的含量.必要时,搅拌场和弃碴场四周设隔挡建筑,以防止扬尘的扩散。5、污水防治方案认真调查施工区域内的水源、河流、地表水径流及地下水分布情况,认真研究由于施工驻地设置、施工临时道路、施工场地及工程主体对地表水、地下水活动的影响,并采取相应措施,保护水环境。作好施工驻地及施工场地的布置和排水系统设施,保证生活污水、生产废水不污染水源;合理布置大型临时设施,不压缩、不侵占既有水利设施,保证排洪畅通。施工废水、生活污水、机械排放的含油废水按规定处理达标后排入指定的区域。施工前对施工地段既有排水设施进行加以覆盖或改建的保护措施。6、固体废物的处理生活垃圾定点堆放,掩埋覆盖,严禁四处乱扔;建筑垃圾及时清运.加强废旧料、报废材料的回收和管理,减少污染,保护环境.7、弃碴处理弃碴应最大程度的利用,如用作路基或站场填料。弃碴场尽量少占或不占耕地,弃碴场周围施做挡碴墙,碴顶和碴场周围设排水沟,以防弃碴流失。8、大气污染处理方案加强机械设备的维修保养和达标活动,减少机械废气、排烟对空气环境的污染。加强施工生活、生产保暖设备管理维修和使用,减少烟尘排放,净化空气环境。对汽油等易挥发品的存放要密闭,并尽量缩短开启时间。二、水土保持措施1、水土保持组织措施严格遵守《中华人民共和国水土保持法》、《中华人民共和国水土保持法实施条例》及地方政府有关法规、条例。保护生态,做好水土保持工作,实行“三同时”制度,加强对施工人员水土保持的教育和管理,严格按设计施工,严禁随意取土、弃碴以及对非施工用地范围的地表植被造成破坏。为保护生态环境,防止水土流失,施工时应做到全面规划,合理布局,化害为利,为当地居民创造和保持一个清洁的生活和生产环境.施工中严格按设计施工,尽量减少植被破坏,废弃的砂、石、土必须运至规定的地点堆放。工程竣工后,取土场、生活、生产用地等,必须进行复耕或植树种草,同时修建好排水系统,防止水土流失.在农田区施工时,对既有的排灌系统加以保护,必要时修建临时水渠、水管等,保证排灌系统的完整性。2、路基工程环保路基施工前优先安排排水设施施工,先修筑排水沟,路堑开挖自上而下分层进行,边坡植草、护坡等水保工程随主体工程施工,以防雨水冲刷造成水土流失。结合工程现场实际,优化土石方调配方案,尽可能做到路基与其它土建专业综合利用,区间与站场统筹考虑,互调余缺,以最大限度的减少工程取弃土占地,避免水土流失.挖基土及清筛废碴运到规定的弃土池,弃土场应先按国家、当地政府有关水土保护的各项法规及条例进行设计,并报业主及环保部门审批签认后方可修建。取土场利用荒山或荒地,对裸露部分采取喷播草籽、坡脚防护的恢复利用设计构筑物。在施工组织中,对路基土石方要随挖随填,随填随夯,不留松土面;站场路基面的排水要就近接入排水系统中。合理组织施工,对易产生边坡坍塌病害的地段,大面积路堑开挖地段应安排在旱季施工。路基土石方与支护工程,施工组织应协调紧
单篇购买
VIP会员(1亿+VIP文档免费下)

扫码即表示接受《下载须知》

路基工程施工环保技术交底

文档大小:1.3MB

限时特价:扫码查看

• 请登录后再进行扫码购买
• 使用微信/支付宝扫码注册及付费下载,详阅 用户协议 隐私政策
• 如已在其他页面进行付款,请刷新当前页面重试
• 付费购买成功后,此文档可永久免费下载
年会员
99.0
¥199.0

6亿VIP文档任选,共次下载特权。

已优惠

微信/支付宝扫码完成支付,可开具发票

VIP尽享专属权益

VIP文档免费下载

赠送VIP文档免费下载次数

阅读免打扰

去除文档详情页间广告

专属身份标识

尊贵的VIP专属身份标识

高级客服

一对一高级客服服务

多端互通

电脑端/手机端权益通用

手机号注册 用户名注册
我已阅读并接受《用户协议》《隐私政策》
已有账号?立即登录
我已阅读并接受《用户协议》《隐私政策》
已有账号?立即登录
登录
手机号登录 微信扫码登录
微信扫一扫登录 账号密码登录

首次登录需关注“豆柴文库”公众号

新用户注册
VIP会员(1亿+VIP文档免费下)
年会员
99.0
¥199.0

6亿VIP文档任选,共次下载特权。

已优惠

微信/支付宝扫码完成支付,可开具发票

VIP尽享专属权益

VIP文档免费下载

赠送VIP文档免费下载次数

阅读免打扰

去除文档详情页间广告

专属身份标识

尊贵的VIP专属身份标识

高级客服

一对一高级客服服务

多端互通

电脑端/手机端权益通用